搜索
      上传资料 赚现金

      河北省部分示范高中2024-2025学年高二下学期期中真题生物试卷(解析版)

      • 1.35 MB
      • 2025-07-29 13:51:39
      • 52
      • 0
      •  
      加入资料篮
      立即下载
      河北省部分示范高中2024-2025学年高二下学期期中真题生物试卷(解析版)第1页
      1/21
      河北省部分示范高中2024-2025学年高二下学期期中真题生物试卷(解析版)第2页
      2/21
      河北省部分示范高中2024-2025学年高二下学期期中真题生物试卷(解析版)第3页
      3/21
      还剩18页未读, 继续阅读

      河北省部分示范高中2024-2025学年高二下学期期中真题生物试卷(解析版)

      展开

      这是一份河北省部分示范高中2024-2025学年高二下学期期中真题生物试卷(解析版),共21页。试卷主要包含了单项选择题,多项选择题,非选择题等内容,欢迎下载使用。
      1. 苹果醋是最受欢迎的饮料之一,其生产过程中利用了醋酸菌的发酵作用。下列有关叙述错误的是( )
      A. 醋酸菌能将糖源转化为醋酸B. 醋酸菌能将酒精转化为醋酸
      C. 醋酸菌的最适生长温度低于酵母菌的D. 醋酸菌为好氧型微生物
      【答案】C
      【分析】果醋制作中起到主要作用的微生物是醋酸菌,醋酸菌是一种好氧细菌,只有当氧气充足时,才能进行旺盛的生理活动,其代谢类型属于异养需氧型。当氧气、糖源都充足时,醋酸菌将葡萄汁中的糖分解为醋酸;当缺少糖源时,醋酸菌将乙醇变为乙醛,再将乙醛变为醋酸。醋酸菌的最适生长温度为30~35°C。
      【详解】AB、当氧气、糖源都充足时,醋酸菌将葡萄汁中的糖分解为醋酸;当缺少糖源时,醋酸菌将酒精变为乙醛,再将乙醛变为醋酸,AB正确;
      C、醋酸菌的最适生长温度为30~35℃,酵母菌繁殖的最适温度为28℃左右,故醋酸菌的最适生长温度高于酵母菌的,C错误;
      D、醋酸菌为好氧型微生物,D正确。
      故选C。
      2. 腐乳是利用传统发酵技术制作而成的大豆食品。下列相关叙述错误的是( )
      A. 参与腐乳发酵的菌种是混合菌种B. 腐乳的发酵过程为固体发酵
      C. 豆腐坯为菌种提供碳源、氮源等营养物质D. 豆腐坯与腐乳的成分相同
      【答案】D
      【分析】腐乳发酵是多种微生物参与的过程,如毛霉、曲霉等,属于混合菌种。毛霉等微生物产生的蛋白酶能将豆腐中的蛋白质分解为小分子肽和氨基酸;脂肪酶可将脂肪水解为甘油和脂肪酸,使腐乳具有细腻的口感和独特风味。
      【详解】A、腐乳发酵过程中有多种微生物参与,如毛霉、曲霉等,是混合菌种,A正确;
      B、腐乳发酵是在豆腐块表面进行,属于固体发酵,B正确;
      C、豆腐坯含有蛋白质、脂肪等物质,能为菌种提供碳源、氮源等营养物质,C正确 ;
      D、豆腐坯经过发酵后,在微生物产生的蛋白酶、脂肪酶等的作用下,蛋白质被分解成小分子的肽和氨基酸,脂肪被分解成甘油和脂肪酸等,成分发生了很大变化,与豆腐坯成分不同,D错误。
      故选D。
      3. 病原体表面不止一种抗原蛋白,由一种抗原蛋白刺激B淋巴细胞而产生的抗体称为单克隆抗体(单抗),由同一病原体的多种抗原蛋白刺激机体而产生的多种单克隆抗体混合物称为多克隆抗体(多抗)。下列关于单抗与多抗的叙述,正确的是( )
      A. 从动物血清中分离得到的多种抗体混合物不一定是多抗
      B. 给小鼠注射特定的抗原制备单抗的过程中,无须筛选
      C. 单抗通常可以与同一病原体表面的不同抗原蛋白发生结合
      D. 若病原体发生突变,则之前的单抗、多抗将会全部失效
      【答案】A
      【分析】单克隆抗体是由单一B细胞克隆产生的高度均一、仅针对某一特定抗原的抗体。通常采用杂交瘤技术来制备,杂交瘤抗体技术是在细胞融合技术的基础上,将具有分泌特异性抗体能力的效应B细胞和具有无限繁殖能力的骨髓瘤细胞融合为杂交瘤细胞,杂交瘤细胞既能产生抗体,又能无限增殖。用具备这种特性的单个杂交瘤细胞培养成细胞群,可制备针对一种抗原的特异性抗体即单克隆抗体。
      【详解】A、题意显示,由同一病原体的多种抗原蛋白刺激机体而产生的多种单克隆抗体混合物称为多克隆抗体,而动物每时每刻均会接触更多的抗原,因而血清中会有来自不同种类病原体刺激下产生的多种抗体,因此,从动物血清中分离得到的多种抗体混合物不一定是多抗,A正确;
      B、给小鼠注射特定的抗原制备单抗的过程中,需要经过筛选,第一次筛选的目的是获得杂交瘤细胞,第二次筛选的目的是获得能产生特定抗体的杂交瘤细胞,B错误;
      C、单抗不可以与同一病原体表面的不同抗原蛋白发生结合,因为一种抗体只能与含有相应抗原的病原体发生特异性结合,但不会与同一病原体表面的多种抗原结合,C错误;
      D、若病原体发生突变,可能造成某抗原改变,因此之前的单抗可能失效,但多抗针对的是多种抗原,由于突变具有低频率性,所以多抗可能仍有效,D错误。
      故选A。
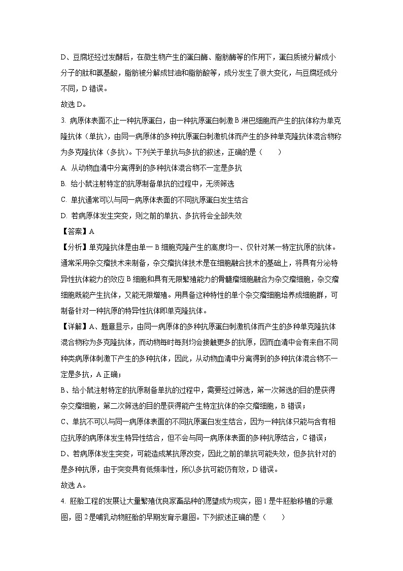
      4. 胚胎工程的发展让大量繁殖优良家畜品种的愿望成为现实,图1是牛胚胎移植的示意图,图2是哺乳动物胚胎的早期发育示意图。下列叙述正确的是( )
      A. 图1中的供体母牛和受体母牛不需要进行同期发情处理
      B. 图1中具有优良性状的供体公牛可用本地普通牛取代,而供体母牛不能
      C. 图2中的ABCDE均可作为图1中进行移植的胚胎
      D. 图2中的3代表滋养层细胞,其可以用于DNA分析和性别鉴定
      【答案】D
      【分析】胚胎移植是指将雌性动物的早期胚胎(如桑葚胚或囊胚)移植到同种的、生理状态相同的其他雌性动物体内,使其继续发育为新个体的技术。通过胚胎移植技术可以充分发挥优良母畜的繁殖潜力,快速扩大优良品种数量。缩短供体本身的繁殖周期,提高繁殖效率(一头供体母牛一年可获得多胎后代)。
      【详解】A、在胚胎移植过程中,供体母牛和受体母牛需要进行同期发情处理,使它们的生理状态相同,这样才能为供体的胚胎移入受体提供相同的生理环境,以利于胚胎的存活和发育,A错误;
      B、供体公牛和供体母牛都应该选择具有优良性状的个体,因为它们的遗传物质都会传递给后代,本地普通牛的遗传性状可能不如优良品种,所以供体公牛也不能用本地普通牛取代,B错误;
      C、图1中进行移植的胚胎一般是桑葚胚或囊胚,图2中A是受精卵,B是4细胞胚胎,C是8细胞胚胎,D是16细胞胚胎,E是囊胚,只有桑葚胚或囊胚可作为图1中进行移植的胚胎,C错误;
      D、图2中的3代表滋养层细胞,它将来发育成胎膜和胎盘等结构,从滋养层细胞取样进行DNA分析可以用于性别鉴定等,D正确。
      故选D
      5. 生物技术的安全性和伦理问题一直被人们高度关注和热议,下列行为在我国被允许的是( )
      A. 发展生物武器,但不轻易使用
      B. 发展生殖性克隆人,但接受严格监管
      C. 利用转基因技术培育具有优良性状的农作物
      D. 利用基因组编辑技术设计出“完美婴儿”
      【答案】C
      【分析】转基因生物的安全性问题:食物安全(滞后效应、过敏源、营养成分改变)、生物安全(对生物多样性的影响)、环境安全(对生态系统稳定性的影响)。
      【详解】A、生物武器包括致病菌类、病毒类和生化毒剂等,中国坚决反对任何国家在任何情况下研发、储存或使用生物武器,A错误;
      B、生殖性克隆是通过体细胞核移植技术制造与供体基因相同个体的克隆手段,中国明确禁止生殖性克隆人,不支持任何生殖性克隆人实验,B错误;
      C、我国允许利用转基因技术培育具有优良性状的农作物,生产出人类所需要的产品,C正确;
      D、“基因编辑婴儿”是指通过基因编辑技术修改人体胚胎、精子或卵细胞细胞核中的DNA(脱氧核糖核酸)后生下的婴儿,我国明令禁止对人的胚胎进行基因编辑,D错误。
      故选C。
      6. 科学家通过蛋白质工程将某植物的磷酸丙糖异构酶(T酶)第14位和第78位的两个天冬酰胺分别变为苏氨酸和异亮氨酸,使T酶的热稳定性大幅提高。下列叙述正确的是( )
      A. 在操作前后,T酶催化的底物相同,故其结构未发生改变
      B. 该项研究需要根据T酶的氨基酸序列,再推出其基因序列
      C. 改造后的基因只有导入植物细胞才能表达出T酶
      D. 可将T酶导入微生物中,利用微生物生产大量的T酶
      【答案】B
      【分析】蛋白质工程是指以蛋白质分子的结构规律及其与生物功能的关系作为基础,通过基因修饰或基因合成,对现有蛋白质进行改造,或制造一种新的蛋白质,以满足人类的生产和生活的需求。也就是说,蛋白质工程是在基因工程的基础上,延伸出来的第二代基因工程,是包含多学科的综合科技工程领域。
      【详解】A、在操作前后,T酶的热稳定性大幅提高,说明改造后的T酶结构发生改变,A错误;
      B、该项研究属于蛋白质工程,其设计流程需要根据T酶的氨基酸序列,再推出其基因序列,进而合成相关的基因,B正确;
      C、基因具有独立性,改造后的基因未必只有导入植物细胞才能表达出T酶,C错误;
      D、可将控制T酶合成的基因导入微生物中,利用微生物繁殖速度快的特征生产大量的T酶,D错误。
      故选B。
      7. 科学家发现了一种能固氮的单细胞真核生物——贝氏布拉藻,其固氮功能由硝质体完成。研究发现,硝质体是由贝氏布拉藻吞噬某种固氮细菌(吞噬时固氮细菌被宿主细胞的细胞膜包被)进化而来的,硝质体中大约有一半蛋白质编码依赖宿主基因组。下列叙述错误的是( )
      A. 推测硝质体可能和叶绿体一样,都具有双层膜结构
      B. 硝质体固定的氮可用于合成蛋白质、叶绿素等化合物
      C. 硝质体内的蛋白质完全由自身基因控制合成
      D. 若能将硝质体转移到农作物中,则可能会减少氮肥的使用
      【答案】C
      【分析】内共生理论的核心观点:线粒体、叶绿体等细胞器可能由原始真核细胞吞噬原核生物(如细菌、蓝细菌)进化而来,保留了双层膜结构(外层为宿主细胞膜,内层为原核生物细胞膜)。
      【详解】A、 由于硝质体是由贝氏布拉藻吞噬某种固氮细菌进化而来(吞噬时固氮细菌被宿主细胞的细胞膜包被),类似叶绿体起源的内共生学说,叶绿体是具有双层膜结构的,所以推测硝质体可能也具有双层膜结构,A正确;
      B、蛋白质中含有氮元素,叶绿素中也含有氮元素,硝质体固定的氮可用于合成蛋白质、叶绿素等含氮化合物,B正确;
      C、题干明确指出硝质体中大约有一半蛋白质编码依赖宿主基因组,说明硝质体内的蛋白质并非完全由自身基因控制合成,C错误;
      D、农作物若获得硝质体,就可能具备固氮能力,从而减少对氮肥的依赖,也就可能会减少氮肥的使用,D正确。
      故选C。
      8. 白蛋白是血浆中含量最高的蛋白质,主要由肝脏合成,与人体的健康密切相关。白蛋白共1条肽链,含20种氨基酸、17个二硫键,分子量为6.65×104。下列叙述正确的是( )
      A. 变性的白蛋白不能与双缩脲试剂发生紫色反应
      B. 白蛋白的N原子主要在“—CO—NH—”中,O原子主要在“—COOH”中
      C. 根据题干信息可以计算出白蛋白中的氨基酸数
      D. 肝细胞合成白蛋白所需的部分氨基酸只能来自食物
      【答案】D
      【分析】蛋白质是以氨基酸为基本单位构成的生物大分子。双缩脲试剂与蛋白质发生紫色反应的实质是双缩脲试剂与肽键反应。
      【详解】A、变性的蛋白质只是空间结构被破坏,其肽键并未断裂。双缩脲试剂与蛋白质发生紫色反应的实质是与肽键反应,所以变性的白蛋白仍能与双缩脲试剂发生紫色反应,A错误;
      B、白蛋白的N原子主要在“—CO—NH—”中,O原子也主要在“—CO—NH—”中,而不是“—COOH”中,因为一个肽键中含有一个O原子,且肽链一端的羧基和部分R基的羧基中O原子数量相对肽键中的O原子数量较少,B错误 ;
      C、题干仅提及含20种氨基酸,并没有给出关于氨基酸具体数量的其他关键信息,如肽键数、肽链数与氨基酸数的关系等,所以无法计算出白蛋白中的氨基酸数,C错误;
      D、肝细胞合成白蛋白所需的氨基酸分为必需氨基酸和非必需氨基酸,必需氨基酸人体不能自身合成,只能来自食物,所以肝细胞合成白蛋白所需的部分氨基酸只能来自食物,D正确。
      故选D。
      9. 下图中,甲、乙表示两种核苷酸分子,丙表示由核苷酸连接而成的长链。下列相关叙述正确的是( )
      A. 原核细胞中的核酸初步水解产物不含甲
      B. 真核细胞中的核酸初步水解产物不含乙
      C. 分子乙中的碱基可能是A、G、C或者T
      D. 分子甲是组成核苷酸链片段丙的单体
      【答案】D
      【分析】DNA由脱氧核苷酸组成的大分子聚合物。脱氧核苷酸由碱基、脱氧核糖和磷酸构成。其中碱基有4种:腺嘌呤(A)、鸟嘌呤(G)、胸腺嘧啶(T)和胞嘧啶(C)。
      【详解】A、原核细胞含有的核酸为DNA和RNA,初步水解产生脱氧核苷酸和核糖核苷酸,甲为脱氧核苷酸(含脱氧核糖),因此原核细胞中的核酸初步水解产物含甲,A错误;
      B、真核细胞中的核酸为DNA和RNA,初步水解产生脱氧核苷酸和核糖核苷酸,乙为核糖核苷酸(含核糖),因此真核细胞中的核酸初步水解产物含乙,B错误;
      C、图乙为核糖核苷酸,构成其的碱基为A、G、C、U,T是脱氧核苷酸中特有的碱基,C错误;
      D、丙中含有T,为脱氧核苷酸单链,甲是脱氧核苷酸,因此分子甲是组成核苷酸链片段丙的单体,D正确。
      故选D。
      10. DNA条形码技术是利用生物体DNA中一个片段作为标记来实现对物种进行快速、准确和自动化鉴定的新兴技术,类似于超市利用条形码扫描区分成千上万种不同的商品。DNA条形码数据库是进行结果判定的基础。下列叙述错误的是( )
      A. DNA条形码的数据信息蕴藏在4种脱氧核苷酸的排列顺序中
      B. 选作DNA条形码的DNA片段应该具有本物种的特异性特点
      C. 利用DNA条形码技术鉴定物种主要依据该物种条形码序列的多样性
      D. 利用DNA条形码技术不能鉴定出DNA条形码库不涵盖的物种
      【答案】C
      【分析】DNA的双螺旋结构的主要特点是:DNA是由两条单链组成的,这两条链按反向平行方式盘旋成双螺旋结构;DNA中的脱氧核糖和磷酸交替连接,排列在外侧,构成基本骨架,碱基排列在内侧;两条链上的碱基按照碱基互补配对原则连接成碱基对。
      【详解】A、DNA是由4种脱氧核苷酸(腺嘌呤脱氧核苷酸、鸟嘌呤脱氧核苷酸、胞嘧啶脱氧核苷酸、胸腺嘧啶脱氧核苷酸)组成的,其数据信息就蕴藏在这4种脱氧核苷酸的排列顺序之中,不同的排列顺序代表着不同的遗传信息,A正确;
      B、选作DNA条形码的DNA片段只有具有本物种的特异性特点,才能准确地将该物种与其他物种区分开来,实现对物种进行快速、准确和自动化鉴定,B正确;
      C、利用DNA条形码技术鉴定物种主要依据该物种条形码序列的特异性,而不是多样性。特异性的条形码序列才能准确对应特定的物种,实现精准鉴定,C错误;
      D、DNA条形码数据库是进行结果判定的基础,如果某物种不在DNA条形码库涵盖范围内,就没有相应的参照标准,自然不能利用该技术鉴定出该物种,D正确。
      故选C。
      11. 经过下列处理所得到的细胞中,能确定已经失去活性的是( )
      A. 将猕猴体细胞核注入去核卵母细胞得到的重构细胞
      B. 用台盼蓝染液染色后被染成蓝色的人口腔上皮细胞
      C. 经诱导获得的红色和绿色荧光均匀分布的人鼠融合细胞
      D. 临时装片中的叶绿体随着细胞质流动的黑藻叶肉细胞
      【答案】B
      【分析】台盼蓝染色排除法是用来判断细胞死活的,活细胞对台盼蓝有选择透过性,使台盼蓝无法进入细胞,而死细胞失去选择透过性而被染成蓝色。
      【详解】A、重构细胞是通过核移植技术获得的,具有潜在活性,不能确定其失去活性,A错误;
      B、台盼蓝染色原理:台盼蓝是一种用于检测细胞活性的染料。活细胞的细胞膜具有选择透过性,能够阻止台盼蓝进入细胞;而死细胞的细胞膜失去完整性,台盼蓝可以进入细胞并将其染成蓝色。因此,被台盼蓝染成蓝色的细胞可以确定为失去活性,B正确;
      C、人鼠融合细胞是通过诱导细胞融合得到的,荧光均匀分布表明细胞膜融合成功,仍可能具有活性,C错误;
      D、叶绿体随细胞质流动是细胞代谢活跃的表现,说明细胞具有活性,D错误。
      故选B。
      12. 人体的成熟红细胞通常呈现双凹圆盘状。红细胞可改变自身形状并通过狭窄毛细血管,这一特性对血液循环和氧气输送至关重要。下列叙述错误的是( )
      A. 红细胞细胞膜的基本支架是磷脂双分子层
      B. 人体成熟红细胞中单层磷脂面积约为红细胞表面积的两倍
      C. 红细胞生命活动所需的能量主要来自该细胞线粒体
      D. 红细胞形态的转变表明细胞膜具有一定的流动性
      【答案】C
      【分析】流动镶嵌模型的基本内容:生物膜的流动镶嵌模型认为,磷脂双分子层构成了膜的基本支架,这个支架不是静止的。磷脂双分子层是轻油般的流体,具有流动性。蛋白质分子有的镶在磷脂双分子层表面,有的部分或全部嵌入磷脂双分子层中,有的贯穿于整个磷脂双分子层。大多数蛋白质分子也是可以运动的。
      【详解】A、红细胞的细胞膜与其他的生物膜一样,其基本支架也是磷脂双分子层,A正确;
      B、哺乳动物成熟红细胞只有细胞膜一种生物膜,而生物膜的基本骨架是磷脂双分子层,所以将哺乳动物成熟红细胞膜的脂质铺展成单分子层,其面积为红细胞表面积的两倍,B正确;
      C、红细胞生命活动所需的能量主要来红细胞的无氧呼吸,人体的成熟红细胞中不含线粒体,C错误;
      D、题意显示,红细胞可改变自身形状并通过狭窄毛细血管,这一特性对血液循环和氧气输送至关重要,该过程说明细胞膜具有一定的流动性,D正确。
      故选C。
      13. 细胞核的结构如图所示。下列相关叙述正确的是( )
      A. 该细胞核结构模型属于数学模型
      B. 结构②与RNA的合成以及核糖体的形成无关
      C. 结构③处不含磷脂,蛋白质等可以自由通过
      D. C、H、O、N、P是④中DNA的组成元素
      【答案】D
      【分析】细胞核的结构和功能:
      核膜:双层膜,把核内物质与细胞质分开;
      核仁:与某种RNA(rRNA)合成及核糖体形成有关;
      核孔:实现核质之间频繁物质交换和信息交流,具有选择性,并非所有物质自由通过;
      染色质:主要由DNA和蛋白质组成,DNA组成元素为C、H、O、N、P 。
      【详解】A、该细胞核结构模型属于物理模型,物理模型是指以实物或图画形式直观地表达认识对象特征的模型,此细胞核结构示意图就是以图画形式呈现细胞核结构,而数学模型是用来描述一个系统或它的性质的数学形式,A错误;
      B、结构②是核仁,核仁与某种RNA(rRNA)的合成以及核糖体的形成有关,B错误;
      C、结构③是核孔,核孔具有选择性,并不是所有蛋白质等都可以自由通过,它可以实现核质之间频繁的物质交换和信息交流,C错误;
      D、④是染色质,主要由DNA和蛋白质组成,DNA的组成元素是C、H、O、N、P,D正确。
      故选D。
      二、多项选择题:本题共5小题,每小题3分,共15分。在每小题给出的四个选项中,有两个或两个以上选项符合题目要求,全部选对得3分,选对但不全的得1分,有选错的得0分。
      14. 支原体肺炎的病原体是一种被称为肺炎支原体(MP)的单细胞生物,规范用药是治疗该病的关键。抗生素类药物中,头孢可抑制病原体细胞壁的形成,阿奇霉素可抑制病原体蛋白质的合成。下列叙述正确的是( )
      A. DNA是MP与其宿主细胞主要的遗传物质
      B. MP细胞中存在核酸—蛋白质的复合物
      C. 阿奇霉素可能是通过抑制MP中核仁的合成,阻止其核糖体的形成来达到治疗效果的
      D. 推测头孢类抗生素对治疗支原体肺炎无效,而阿奇霉素对其有效
      【答案】BD
      【分析】原核生物和真核生物的本质区别为有无以核膜为界限的细胞核。转录是指RNA在细胞核中,通过RNA聚合酶以DNA的一条链为模板合成的。翻译是指游离在细胞质基质中的各种氨基酸,以mRNA作为模板合成具有一定氨基酸序列的蛋白质。
      【详解】A、肺炎支原体为原核生物,无细胞核,其遗传物质为DNA,即DNA是MP与其宿主细胞的遗传物质,A错误;
      B、MP细胞中会发生DNA复制(DNA聚合酶和DNA模板链的结合)、转录(RNA聚合酶和DNA模板链的结合)过程,而在DNA复制和转录过程中需要酶的催化(DNA聚合酶和DNA模板链的结合),因而在MP细胞中存在核酸—蛋白质的复合物,B正确;
      C、题意显示,阿奇霉素可抑制病原体蛋白质的合成,因而推测,阿奇霉素通过与病原体的核糖体结合抑制了核糖体与mRNA的结合,进而抑制蛋白质的合成,C错误;
      D、头孢能阻止病原体细胞壁的合成,阿奇霉素可抑制病原体蛋白质的合成,而支原体无细胞壁,因此头孢对肺炎支原体感染无效,而阿奇霉素对其有效,D正确。
      故选BD。
      15. 长期以来,细胞壁被认为没有生命活性。随着研究的深入,大量蛋白质,尤其是几十种酶蛋白,在细胞壁中被发现,酶蛋白具有抗真菌、抗细菌的功能。下列有关叙述正确的是( )
      A. 细胞壁中的纤维素、酶蛋白都以碳链为基本骨架
      B. 形成酶蛋白的脱水缩合反应在高尔基体中完成
      C. 酶蛋白可能通过降解真菌、细菌的细胞壁,发挥防御功能
      D. 细胞壁能维持细胞形态,支持、保护植物细胞
      【答案】ACD
      【分析】(1)植物细胞壁具有支持、保护作用,能够维持细胞形状,控制细胞生长,其主要成分是纤维素和果胶。
      (2)分泌蛋白的合成和分泌过程:在核糖体上氨基酸通过脱水缩合反应形成肽链,肽链进入内质网进行初加工,内质网形成囊泡包裹着蛋白质运输到高尔基体,高尔基体对来自内质网的蛋白质进行进一步加工、分类和包装,以囊泡的形式运输到细胞膜,由细胞膜分泌到细胞外。
      【详解】A、细胞壁具有支持、保护作用,植物细胞壁的主要成分是纤维素和果胶,其中纤维素是一种多糖,组成多糖的单体是葡萄糖,葡萄糖是以碳链为基本骨架的,因此纤维素也是以碳链为基本骨架的,题意显示,细胞壁的成分中发现了大量的酶蛋白,其本质是蛋白质,蛋白质也属于生物大分子,其也是以碳链为基本骨架的,A正确;
      B、形成酶蛋白的脱水缩合反应在核糖体中完成,因为核糖体是合成蛋白质的场所,B错误;
      C、细胞壁中的酶蛋白具有抗真菌、抗细菌的功能,据此可推测,酶蛋白可能通过降解真菌、细菌的细胞壁,发挥防御功能,C正确;
      D、细胞壁对细胞起着支持和保护作用,因而能维持细胞正常形态,D正确。
      故选ACD。
      16. 在基因工程操作过程中,科研人员利用限制酶BamH Ⅰ和Sma Ⅰ处理某DNA分子,然后将产物进行电泳处理,结果如图所示。下列有关叙述正确的是( )
      A. 限制酶能识别特定的DNA序列,并在特定部位进行切割和连接
      B. 从结果无法判断该DNA分子是环状DNA还是线性DNA
      C. 该DNA上BamH Ⅰ和Sma Ⅰ的切割位点分别是一个和两个
      D. 同时用BamH Ⅰ和Sma Ⅰ处理得到的两种DNA片段的数量比接近1:2
      【答案】CD
      【分析】切割DNA 分子的工具是限制性内切核酸酶,又称限制酶。这类酶主要是从原核生物中分离纯化出来的。它们能够识别双链DNA分子的特定核苷酸序列,并且使每一条链中特定部位的两个核苷酸之间的磷酸二酯键断开。
      【详解】A、限制酶的作用是识别特定的DNA序列,并在特定部位进行切割,而连接DNA片段的是DNA连接酶,不是限制酶,A错误;
      B、假设该DNA分子是线性DNA,用BamH Ⅰ切割后若有一个切割位点应得到2个DNA片段,有两个切割位点应得到3个DNA片段等,用Sma Ⅰ切割后同理,从图中可以看出,BamH Ⅰ切割后得到1个DNA片段(1400bp),Sma Ⅰ切割后得到2个DNA片段(1000bp和400bp),这与线性DNA的切割情况不符,而如果是环状DNA,一个切割位点切割后得到1个DNA片段,两个切割位点切割后得到2个DNA片段,符合电泳结果,所以可以判断该DNA分子是环状DNA,B错误;
      C、因为BamH Ⅰ切割后只得到1个DNA片段(1400bp),所以该DNA上BamH Ⅰ的切割位点是一个,Sma Ⅰ切割后得到2个DNA片段(1000bp和400bp),所以该DNA上Sma Ⅰ的切割位点是两个,C正确;
      D、该DNA分子是环状DNA,BamH Ⅰ切割后得到1个DNA片段(1400bp),Sma Ⅰ切割后得到2个DNA片段(1000bp和400bp),同时用BamH Ⅰ和Sma Ⅰ处理,会得到三个DNA片段,分别是600bp、400 bp、400bp,共两种,数量比接近1:2,D正确。
      故选CD。
      17. 科学家用水培法培养甜瓜幼苗时,每天的和初始浓度均为500mg·L-1,定时测定培养液中和的剩余量,结果如图所示。下列有关叙述错误的是( )
      A. Mg是构成叶绿素的元素,缺Mg对光合作用的暗反应没有影响
      B. 据图可知,甜瓜在营养生长期对的吸收速率大于授粉期
      C. 甜瓜对和吸收量的差异可能与细胞膜上两种离子的载体数量有关
      D. 据图可知,甜瓜对和的吸收速率在坐果期的前期最大,须注意适时适量的施肥
      【答案】AB
      【分析】该实验的自变量有离子种类和甜瓜生长发育时期,因变量为测定培养液中K+和Mg2+的剩余量,培养液中K+的剩余量小于Mg2+的剩余量,可推断出甜瓜对Mg2+的吸收量小于对K+的吸收量。
      【详解】A、Mg是构成叶绿素的元素,缺Mg会影响叶绿素合成,进而影响光反应(光反应需要叶绿素吸收光能 ),光反应为暗反应提供[H]和ATP,所以缺Mg对暗反应也有影响,A错误;
      B、离子吸收速率越快,培养液中离子剩余量越少。由图可知,营养生长期K+剩余量下降幅度比授粉期小,说明营养生长期对K+的吸收速率小于授粉期,B错误;
      C、植物对离子的吸收方式是主动运输(一般情况 ),需要载体蛋白协助,所以甜瓜对K+和Mg2+吸收量的差异可能与细胞膜上两种离子的载体数量有关,C正确;
      D、坐果期前期培养液中K+和Mg2+剩余量最低,说明吸收速率最大,此时甜瓜生长需肥量大,须注意适时适量施肥,D正确。
      故选AB。
      18. 糖和脂肪在细胞的生命活动中都具有重要作用,它们之间能相互转化,过程如图所示,其中①②③④表示人体血液中葡萄糖的来源与去路。下列叙述错误的是( )
      A. 一般在糖类供能不足时,脂肪才会大量分解转化为糖类
      B. 葡萄糖与脂肪相互转化时,元素的种类和含量不会发生变化
      C. 糖原主要分布在人和动物的肝脏和肌肉中,是人和动物细胞的储能物质
      D. 脂肪中C、H比例高,储存能量更多,一般是生物体利用的主要能源物质
      【答案】ABD
      【分析】(1)葡萄糖是细胞生命活 动所需要的主要能源物质,常被形容为“生命的燃料”。
      (2)淀粉是最常见的多糖。绿色植物通 过光合作用产生淀粉,作为植物体内的储能物质存在于植物细胞中;糖原主 要分布在人和动物的肝脏和肌肉中,是人和动物细胞的储能物质。
      【详解】A、糖类在供应充足的情况下,可以大量转化为脂 肪;而脂肪一般只在糖类代谢发生障碍,引起供能不足时, 才会分解供能,而且不能大量转化为糖类,A错误;
      B、葡萄糖与脂肪相互转化时,元素的种类不会发生变化,但含量会发生变化,因为等质量的脂肪与糖类相比,其中含有的H多,B错误;
      C、糖原是人和动物体内特有的多糖,主要分布在人和动物的肝脏和肌肉中,是人和动物细胞的储能物质,C正确;
      D、与糖类不同的是,脂肪中C、H比例高,因而在氧化分解时消耗的氧气多,因此脂肪储存能量更多,是细胞中良好的储能物质,而糖类是细胞中的主要能源物质,D错误。
      故选ABD。
      三、非选择题:本题共5小题,共59分。
      19. 微生物体内积累的聚羟基脂肪酸酯(PHA)具有类似于合成塑料的理化特性,且具有生物可降解性。嗜盐菌能在较高温度、高pH、高NaCl浓度条件下正常生长,研究嗜盐菌生物合成PHA有着重要意义。我国科学家从某咸水湖筛选出高产PHA的嗜盐菌,过程如图所示,回答下列问题:
      ①取湖水→②接种在培养基上培养→③挑取单菌落、扩大培养→④检测菌的数目和PHA的产量→⑤获得目标菌株
      (1)从功能上看,步骤②所用的是一种_____培养基。除营养物质外,欲形成固体培养基,培养基中还需要加入一定量的_____。步骤②中涂布平板前,没有对该咸水湖水样进行系列梯度稀释,推测原因最可能是_____。
      (2)菌落是指分散的微生物在适宜的固体培养基_____繁殖形成的肉眼可见的、有一定形态结构的_____。
      (3)嗜盐菌能从咸水湖水中被筛选出来,这是因为_____。
      【答案】(1)①. 选择 ②. 琼脂(或凝固剂)③. 该咸水湖水中嗜盐菌数量少
      (2)①. 表面或内部 ②. 子细胞群体
      (3)嗜盐菌能在高盐条件下生存,而绝大多数微生物在此条件下不能生存
      【分析】筛选分离目的微生物的一般步骤是:样品取样、选择培养、梯度稀释、涂布培养和筛选菌株,筛选分离生产PHA的菌种需要用稀释涂布平板法或平板划线法接种分离。其中稀释涂布平板法可用于微生物计数。
      【解析】(1)图中的技术流程是为了从某咸水湖筛选出高产PHA的嗜盐菌,步骤②可用稀释涂布平板法接种到含盐量较高的选择培养基上,以筛选耐盐的菌体,因此步骤②所用的是一种选择培养基,目的是筛选出耐盐菌;在制备培养基时,除营养物质外,欲形成固体培养基,培养基中还需要加入凝固剂--琼脂,步骤②中涂布平板前,没有对该咸水湖水样进行系列梯度稀释,原因最可能是该咸水湖水中嗜盐菌数量少,因而不会出现细胞在平板上聚集的现象;
      (2)菌落是指分散的微生物在适宜的固体培养基表面或内部繁殖形成的肉眼可见的、有一定形态结构的子细胞群体,菌落具有种的特异性,因而根据菌落的特征可对微生物进行鉴别。
      (3)嗜盐菌能从咸水湖水中被筛选出来,使用的是选择培养基,其原理是在高盐培养基上嗜盐菌能够生存,而绝大多数微生物在此条件下不能生存,因而可将耐盐菌筛选出来。
      20. 根据融合产物的细胞核组分,体细胞杂种分为对称性和不对称性两类,其中不对称性细胞杂种是指其一个亲本的染色体组成发生丢失。黑芥对黑腐病菌引起的黑腐病具有抗性,研究人员利用黑芥叶肉细胞原生质体和在黑暗处发芽、具有良好再生能力的花椰菜下胚轴细胞原生质体,获得花椰菜与黑芥不对称性细胞杂种,实验的部分过程如图所示,该实验实现了黑芥的抗病基因向甘蓝类蔬菜作物的渗透。回答下列问题:
      (1)植物体细胞杂交技术主要包括原生质体融合技术和_____技术。
      (2)根据题意可知,用一定强度的紫外线处理黑芥叶肉细胞原生质体的目的是_____;图示步骤①中用纤维素酶等处理的目的是_____。
      (3)理论上,步骤②中可出现_____种两两融合的细胞。研究人员通过显微镜观察来筛选杂种原生质体,杂种原生质体有叶绿体且体积较大,据此推测,选择在黑暗处发芽的花椰菜下胚轴细胞制备原生质体的原因是_____。
      (4)写出一种筛选抗黑腐病能力强的杂种植株的实验思路:将_____均匀喷洒于杂种植株叶片上,一段时间后,测定病斑叶面积占叶总面积的百分比并据此进行筛选。
      【答案】(1)植物组织培养
      (2)①. 使黑芥叶肉细胞中的染色体在杂种细胞发生丢失 ②. 除去植物细胞的细胞壁,获得原生质体
      (3)①. 3 ②. 在黑暗处发芽的花椰菜下胚轴细胞中没有叶绿体,便于筛选杂种原生质体
      (4)黑腐病菌悬浮液
      【分析】植物体细胞杂交技术:1、植物体细胞杂交技术:就是将不同种的植物体细胞原生质体在一定条件下融合成杂种细胞,并把杂种细胞培育成完整植物体的技术。2、过程:(1)诱导融合的方法:物理法包括离心、振动、电刺激等。化学法一般是用聚乙二醇(PEG)作为诱导剂。(2)细胞融合完成的标志是新的细胞壁的生成。(3)植物体细胞杂交的终点是培育成杂种植株,而不是形成杂种细胞就结束。(4)杂种植株的特征:具备两种植物的遗传特征,原因是杂种植株中含有两种植物的遗传物质。3、意义:克服了远缘杂交不亲和的障碍。
      【解析】(1)植物体细胞杂交技术:就是将不同种的植物体细胞原生质体在一定条件下融合成杂种细胞,并把杂种细胞培育成完整植物体的技术。主要包括原生质体融合技术和植物组织培养技术。
      (2)根据题意可知,不对称性细胞杂种是指其一个亲本的染色体组成发生丢失,因此用一定强度的紫外线处理黑芥叶肉细胞原生质体的目的是使黑芥叶肉细胞中的染色体在杂种细胞发生丢失;植物细胞壁主要由纤维素和果胶组成,图示步骤①中用纤维素酶等处理的目的是除去植物细胞的细胞壁,获得原生质体。
      (3)步骤②中可出现3种两两融合的细胞,为黑芥+黑芥、黑芥+花椰菜、花椰菜+花椰菜;在黑暗处发芽的花椰菜下胚轴细胞中没有叶绿体,选择在黑暗处发芽的花椰菜下胚轴细胞制备原生质体,便于筛选杂种原生质体。
      (4)将黑腐病菌悬浮液均匀喷洒于杂种植株叶片上,一段时间后,测定病斑叶面积占叶总面积的百分比并据此进行筛选,可以得到抗黑腐病能力强的杂种植株。
      21. 与普通玉米相比,甜玉米中可溶性糖的含量更高,汁多质脆。科学家利用基因工程培育出了超量表达G蛋白的甜玉米,图1、图2分别为基因表达载体构建过程所用的DNA片段和Ti质粒示意图。回答下列问题:

      (1)由图1可知,用PCR技术扩增G基因时,应选择的引物是_____,该操作过程中经常加入_____作为DNA聚合酶的激活剂。
      (2)基因表达载体的构建是培育转基因玉米的关键步骤,为使G基因与Ti质粒正向连接,应在图1中G基因左右两边分别添加限制酶SacⅠ和_____的切割序列。重组质粒构建完成后,首先应将其导入_____。
      (3)为筛选出成功导入G基因的愈伤组织,应在培养基中加入_____。若要提取玉米植株中的DNA,则应向DNA滤液中加入预冷的酒精,然后离心,取_____(填“上清液”或“沉淀物”)。
      (4)科学家发现部分成功导入了目的基因的株系并没有甜玉米的特征,而是跟野生型相近,原因可能是_____(答出2点)。
      【答案】(1)①. 引物2和引物3 ②.
      (2)①. Ⅰ ②. 农杆菌
      (3)①. 潮霉素 ②. 沉淀物
      (4)G基因在甜玉米中未发生转录,G基因转录后未成功翻译
      【分析】基因工程技术的基本步骤:
      (1)目的基因的获取:方法有从基因文库中获取、利用PCR技术扩增和人工合成;
      (2)基因表达载体的构建:是基因工程的核心步骤,基因表达载体包括目的基因、启动子、终止子和标记基因等;
      (3)将目的基因导入受体细胞:根据受体细胞不同,导入的方法也不一样。将目的基因导入植物细胞的方法有农杆菌转化法、基因枪法和花粉管通道法;将目的基因导入动物细胞最有效的方法是显微注射法;将目的基因导入微生物细胞的方法是感受态细胞法;
      (4)目的基因的检测与鉴定:分子水平上的检测:①检测转基因生物染色体的DNA是否插入目的基因--DNA分子杂交技术;②检测目的基因是否转录出了mRNA--分子杂交技术;③检测目的基因是否翻译成蛋白质--抗原-抗体杂交技术;个体水平上的鉴定:抗虫鉴定、抗病鉴定、活性鉴定等。
      【解析】(1)PCR扩增需要一对引物,结合在目标基因(G基因)的3'端-羟基端,因此应选择引物2和引物3。PCR反应中,Mg2+(镁离子)是TaqDNA聚合酶的必需辅因子,能激活酶的活性。
      (2)分析题图可知,为使G基因与Ti质粒正向连接,应在图1中G基因左右两边分别添加限制酶SacⅠ和NOtⅠ的切割序列。重组质粒构建完成后,首先应将其导入农杆菌,然后再将农杆菌导入植物细胞。
      (3)成功导入G基因的愈伤组织含有潮霉素抗性基因,故为筛选出成功导入G基因的愈伤组织,应在培养基中加入潮霉素。提取DNA时需向含DNA的滤液中加入预冷的酒精溶液后进行离心,由于DNA不溶于酒精,需要取沉淀物。
      (4)成功导入了目的基因的株系中G基因在甜玉米中未发生转录或者G基因转录后未成功翻译,从而导致没有甜玉米的特征,而是跟野生型相近。
      22. 人体内胆固醇水平过高时,会增加患心脑血管疾病的风险。研究发现,用纤维素酶和果胶酶处理黑木耳获得的可溶性膳食纤维(SDF)能吸附胆固醇,具有开发为天然降脂活性成分的潜力。回答下列问题:
      (1)除胆固醇外,固醇类物质还有_____和_____等。膳食纤维中的纤维素和糖原的单体都是_____,但二者功能不同,原因是_____。
      (2)研究发现,在酸性条件下,较多的H⁺使SDF与胆固醇均带有一定的正电荷,导致SDF与胆固醇相互排斥,推测SDF对胆固醇的吸附能力在_____(填“肠道”或“胃”)中较弱。
      (3)蛋黄富含胆固醇,为减少胆固醇对身体的影响,许多人吃鸡蛋时只吃蛋白不吃蛋黄,某同学从胆固醇的角度分析,认为该做法不合理,其理由是_____。
      【答案】(1)①. 性激素 ②. 维生素D(前两空答案顺序可互换)③. 葡萄糖 ④. 葡萄糖的连接方式不同,导致纤维素和糖原的结构不同
      (2)胃 (3)胆固醇是动物细胞膜的重要组成成分,同时还参与血液中脂质的运输,故可适量地摄入蛋黄
      【分析】脂质分为脂肪、磷脂和固醇,固醇包括胆固醇、性激素和维生素D,与糖类相比,脂肪分子中的氢含量多,氧含量少,氧化分解时产生的能量多,因此是良好的储能物质,磷脂双分子层构成生物膜的基本骨架,固醇中的胆固醇是动物细胞膜的重要组成成分,也参与脂质在血液中的运输。
      【解析】(1)胆固醇参与人体血液中脂质的运输,还参与构成动物细胞膜。除胆固醇外,固醇类物质还性激素和维生素D。纤维素和糖原均属于多糖,它们的基本单位都是葡萄糖,但纤维素和糖原的结构不同,因而二者的功能不同,原因是由于组成它们的葡萄糖的连接方式有差别。
      (2)在酸性条件下,较多的H+使SDF与胆固醇均带有一定的正电荷,进而使SDF与胆固醇相互排斥,表现为SDF对胆固醇的吸附能力较弱。肠道比胃中酸性较弱,H+浓度低,因此在肠道中SDF对胆固醇的吸附能力较强,而SDF对胆固醇的吸附能力在“胃”中较弱。
      (3)蛋黄富含胆固醇,为减少胆固醇对身体的影响,许多人吃鸡蛋时只吃蛋白不吃蛋黄,该做法是不合理的,因为一方面蛋黄中除了含有胆固醇之外还有其他的营养成分,更重要的是人体内的胆固醇一方面是细胞膜的重要成分,另一方面还参与血液中脂质的运输,因而需要适量摄入胆固醇。
      23. 伞藻是大型单细胞藻类,由帽、柄、假根三部分构成,细胞核在假根部位。伞藻体内充满叶绿体,叶绿体可进行光合作用,制造养料。某兴趣小组以菊花形帽伞藻和伞形帽伞藻为材料进行嫁接实验,如图所示,验证生物体形态结构的形成主要与细胞核有关。回答下列问题:
      (1)伞藻细胞中的DNA可位于_____、_____、_____中。
      (2)该实验中,可作为实验组的是_____(填“甲”“乙”或“甲和乙”);切去伞帽的目的是_____。
      (3)有小组成员认为,上述实验结果并不能说明“伞藻伞帽的形态建成受细胞核控制”,只能说明伞藻伞帽的形态建成受_____控制。请设计实验进一步证明“伞藻伞帽的形态建成受细胞核控制”:_____(写出实验思路)。
      【答案】(1)①. 细胞核 ②. 线粒体 ③. 叶绿体
      (2)①. 甲和乙 ②. 通过观察新长出的伞帽形态来分析实验
      (3)①. 假根 ②. 切除两种伞藻的伞帽,取出它们的细胞核植入对方的假根中,观察新长出的伞帽形态
      【分析】在伞藻的嫁接实验中,伞藻的帽型与假根中细胞核的类型是一致的,说明伞藻的伞帽形态可能由细胞核决定。
      【解析】(1)伞藻细胞是植物细胞,其中的DNA主要分布在细胞核,少量分布在线粒体和叶绿体中。
      (2)本实验切去伞帽,然后菊花形帽伞藻和伞形帽伞藻的柄互换,然后观察两组伞帽的形状,所以甲、乙两组均为实验组;切去伞帽的目的是通过观察新长出的伞帽形态来分析实验。
      (3)伞藻嫁接实验说明伞帽类型与根部有关,可能是与细胞核有关,但假根基部细胞质中也含有少量DNA,因此该实验不能说明伞藻伞帽的形态建成受细胞核控制,只能说明伞藻伞帽的形态建成受假根控制。为了进一步证明“伞藻伞帽的形态建成受细胞核控制”,可以切除两种伞藻的伞帽,取出它们的细胞核植入对方的假根中,观察新长出的伞帽形态。

      相关试卷 更多

      资料下载及使用帮助
      版权申诉
      • 1.电子资料成功下载后不支持退换,如发现资料有内容错误问题请联系客服,如若属实,我们会补偿您的损失
      • 2.压缩包下载后请先用软件解压,再使用对应软件打开;软件版本较低时请及时更新
      • 3.资料下载成功后可在60天以内免费重复下载
      版权申诉
      若您为此资料的原创作者,认为该资料内容侵犯了您的知识产权,请扫码添加我们的相关工作人员,我们尽可能的保护您的合法权益。
      入驻教习网,可获得资源免费推广曝光,还可获得多重现金奖励,申请 精品资源制作, 工作室入驻。
      版权申诉二维码
      欢迎来到教习网
      • 900万优选资源,让备课更轻松
      • 600万优选试题,支持自由组卷
      • 高质量可编辑,日均更新2000+
      • 百万教师选择,专业更值得信赖
      微信扫码注册
      手机号注册
      手机号码

      手机号格式错误

      手机验证码 获取验证码 获取验证码

      手机验证码已经成功发送,5分钟内有效

      设置密码

      6-20个字符,数字、字母或符号

      注册即视为同意教习网「注册协议」「隐私条款」
      QQ注册
      手机号注册
      微信注册

      注册成功

      返回
      顶部
      学业水平 高考一轮 高考二轮 高考真题 精选专题 初中月考 教师福利
      添加客服微信 获取1对1服务
      微信扫描添加客服
      Baidu
      map