搜索
      上传资料 赚现金

      中考数学第一轮专项复习专题第26讲 圆的相关概念及性质(讲义)(原卷版)

      • 7.39 MB
      • 2025-07-28 07:15:02
      • 39
      • 1
      • 教习网4922643
      加入资料篮
      立即下载
      中考数学第一轮专项复习专题第26讲 圆的相关概念及性质(讲义)(原卷版)第1页
      1/43
      中考数学第一轮专项复习专题第26讲 圆的相关概念及性质(讲义)(原卷版)第2页
      2/43
      中考数学第一轮专项复习专题第26讲 圆的相关概念及性质(讲义)(原卷版)第3页
      3/43
      还剩40页未读, 继续阅读

      中考数学第一轮专项复习专题第26讲 圆的相关概念及性质(讲义)(原卷版)

      展开

      这是一份中考数学第一轮专项复习专题第26讲 圆的相关概念及性质(讲义)(原卷版),共43页。试卷主要包含了考情分析,知识建构等内容,欢迎下载使用。
      TOC \ "1-3" \n \h \z \u \l "_Tc157234086" \l "_Tc157028086" 一、考情分析
      二、知识建构
      \l "_Tc157234087" 考点一 圆的相关概念
      \l "_Tc157234088" 题型01 理解圆的相关概念
      \l "_Tc157234089" 题型02 圆的周长与面积相关计算
      \l "_Tc157234090" 题型03 圆中的角度计算
      \l "_Tc157234091" 题型04 圆中线段长度的计算
      \l "_Tc157234092" 题型05 求一点到圆上一点的距离最值
      \l "_Tc157234093" 考点二 圆的性质
      \l "_Tc157234094" 题型01 由垂径定理及推论判断正误
      \l "_Tc157234095" 题型02 利用垂径定理求解
      \l "_Tc157234096" 题型03 根据垂径定理与全等三角形综合求解
      \l "_Tc157234097" 题型04 根据垂径定理与相似三角形综合求解
      \l "_Tc157234098" 题型05 在坐标系中利用勾股定理求值或坐标
      \l "_Tc157234099" 题型06 利用垂径定理求平行弦问题
      \l "_Tc157234100" 题型07 利用垂径定理求同心圆问题
      \l "_Tc157234101" 题型08 垂径定理在格点中的应用
      \l "_Tc157234102" 题型09 利用垂径定理的推论求解
      \l "_Tc157234103" 题型10 垂径定理的实际应用
      \l "_Tc157234104" 题型11 利用垂径定理求取值范围
      \l "_Tc157234105" 题型12 利用弧、弦、圆心角关系判断正误
      \l "_Tc157234106" 题型13 利用弧、弦、圆心角关系求角度
      \l "_Tc157234107" 题型14 利用弧、弦、圆心角关系求线段长
      \l "_Tc157234108" 题型15 利用弧、弦、圆心角关系求周长
      \l "_Tc157234109" 题型16 利用弧、弦、圆心角关系求面积
      \l "_Tc157234110" 题型17 利用弧、弦、圆心角关系求弧的度数
      \l "_Tc157234111" 题型18 利用弧、弦、圆心角关系比较大小
      \l "_Tc157234112" 题型19 利用弧、弦、圆心角关系求最值
      \l "_Tc157234113" 题型20 利用弧、弦、圆心角关系证明
      \l "_Tc157234114" 题型21 利用圆周角定理求解
      \l "_Tc157234115" 题型22 利用圆周角定理推论求解
      \l "_Tc157234116" 题型23 已知圆内接四边形求角度
      \l "_Tc157234117" 题型24 利用圆的有关性质求值
      \l "_Tc157234118" 题型25 利用圆的有关性质证明
      \l "_Tc157234119" 题型26 利用圆的有关性质解决翻折问题
      \l "_Tc157234120" 题型27 利用圆的有关性质解决最值问题
      \l "_Tc157234121" 题型28 利用圆的有关性质求取值范围
      \l "_Tc157234122" 题型29 利用圆的有关性质解决多结论问题
      \l "_Tc157234123" 题型30 圆有关的常见辅助线-遇到弦时, 常添加弦心距
      \l "_Tc157234124" 题型31 圆有关的常见辅助线-遇到有直径时, 常添加(画)直径所对的圆周角
      考点一 圆的相关概念
      题型01 理解圆的相关概念
      【例1】(2023·广东湛江·统考二模)下列说法中,正确的是( )
      ①对角线垂直且互相平分的四边形是菱形;②对角线相等的四边形是矩形;③同弧或等弧所对的圆周角相等;④弧分为优弧和劣弧.
      A.①B.①③C.①③④D.②③④
      【变式1-1】(2023·上海普陀·统考二模)下列关于圆的说法中,正确的是( )
      A.过三点可以作一个圆B.相等的圆心角所对的弧相等
      C.平分弦的直径垂直于弦D.圆的直径所在的直线是它的对称轴
      【变式1-2】(2021·河南南阳·校联考一模)下列关于圆的说法,正确的是( )
      A.弦是直径,直径也是弦
      B.半圆是圆中最长的弧
      C.圆的每一条直径所在的直线都是它的对称轴
      D.过三点可以作一个圆
      【变式1-3】(2022·四川德阳·模拟预测)下列语句中,正确的是( )
      ①相等的圆周角所对的弧相等;②同弧或等弧所对的圆周角相等;③平分弦的直径垂直于弦,并且平分弦所对的弧;④圆内接平行四边形一定是矩形.
      A.①②B.②③C.②④D.④
      题型02 圆的周长与面积相关计算
      【例2】(2023·福建泉州·南安市实验中学校考二模)适时的休闲可以缓解学习压力,如图是火影忍者中的仙法·白激之术,其形状外围大致为正圆,整体可看成为两个同心圆,BC=400像素,∠ABC=90°,那么周围圆环面积约为( )

      A.40000πB.1600πC.64000πD.160000π
      【变式2-1】(2019·广东佛山·佛山市三水区三水中学校考一模)某公园计划砌一个形状如图(1)所示的喷水池,后来有人建议改为图(2)的形状,且外圆的直径不变,喷水池边沿的宽度、高度不变,你认为砌喷水池的边沿( )
      A.图(1)需要的材料多B.图(2)需要的材料多
      C.图(1)、图(2)需要的材料一样多D.无法确定
      【变式2-2】(2021·河南南阳·校联考一模)方孔钱是我国古代铜钱的固定形式,呈“外圆内方”.如图所示,是方孔钱的示意图,已知“外圆”的周长为2π,“内方”的周长为4,则图中阴影部分的面积是 .
      【变式2-3】(2022·山东济宁·统考一模)如图,一枚圆形古钱币的中间是一个正方形孔,已知圆的直径与正方形的对角线之比为3∶1,则圆的面积约为正方形面积的 倍.(精确到个位)
      【变式2-4】(2021·四川内江·四川省内江市第六中学校考一模)把一个圆心为O,半径为r的小圆面积增加一倍,两倍,三倍,分别得到如图所示的四个圆(包括原来的小圆),则这四个圆的周长之比(按从小到大顺序排列)是 .
      题型03 圆中的角度计算
      【例3】(2022·江苏常州·统考一模)如图,已知AB、AD是⊙O的弦,∠B=30°,点C在弦AB上,连接CO并延长CO交于⊙O于点D,∠D=20°,则∠BAD的度数是( )
      A.30°B.40°C.50°D.60°
      【变式3-1】(2023·山东聊城·统考一模)如图,AB是⊙O的弦,OC⊥AB,垂足为C,OD∥AB,OC=12OD,则∠ABD的度数为( )
      A.90°B.95°C.100°D.105°
      【变式3-2】(2022·河北廊坊·统考模拟预测)如图,CD是⊙O的直径,弦DE ∥AO,若∠A=25°,则∠D的度数为( )
      A.30°B.40°C.50°D.60°
      【变式3-3】(2022·江苏苏州·苏州市振华中学校校考模拟预测)如图,在扇形AOB中,D为AB上的点,连接AD并延长与OB的延长线交于点C,若CD=OA,∠O=75°,则∠A的度数为( )
      A.35°B.52.5°C.70°D.72°
      题型04 圆中线段长度的计算
      【例4】(2023·湖南益阳·统考二模)如图,在Rt△ABC中,∠C=90°,点D在斜边AB上,以BD为直径的⊙O经过边AC上的点E,连接BE,且BE平分∠ABC,若⊙O的半径为3,AD=2,则线段BC的长为( )

      A.403B.8C.245D.6
      【变式4-1】(2023·云南临沧·统考一模)已知AB=12,C、D是以AB为直径的⊙O上的任意两点,连接CD,且AB⊥CD,垂足为M,∠OCD=30°,则线段MB的长为 .
      【变式4-2】(2023·广东·统考一模)已知A、B是圆O上的点,以O为圆心作弧,交OA、OB于点C、D.分别以点C和点D为圆心,大于12CD长为半径画弧,两弧相交于点E.作线段OE,交AB于点F,交⊙O于点G.若OF=3cm,∠AOB=120°,则⊙O的半径为 cm.
      题型05 求一点到圆上一点的距离最值
      【例5】(2023·山东德州·统考三模)如图,四边形ABCD为矩形,AB=3,BC=4.点P是线段BC上一动点,点M为线段AP上一点.∠ADM=∠BAP,则BM的最小值为( )
      A.52B.125C.13-32D.13-2
      【变式5-1】(2021·山东临沂·统考模拟预测)如图,在RtΔABC中,∠ACB=90°,AC=10,BC=12,点D是ΔABC内的一点,连接AD,CD,BD,满足∠ADC=90°,则BD的最小值是( )
      A.5B.6C.8D.13
      【变式5-2】(2022·山东临沂·统考一模)如图,△ABC中,AB=AC,BC=24,AD⊥BC于点D,AD=5,P是半径为3的⊙A上一动点,连结PC,若E是PC的中点,连结DE,则DE长的最大值为( )
      A.8B.8.5C.9D.9.5
      【变式5-3】(2022·江苏徐州·统考二模)如图,点A,B的坐标分别为A(3,0)、B(0,3),点C为坐标平面内的一点,且BC=2,点M为线段AC的中点,连接OM,则OM的最大值为( )
      A.322+1B.32+2C.322D.2
      考点二 圆的性质
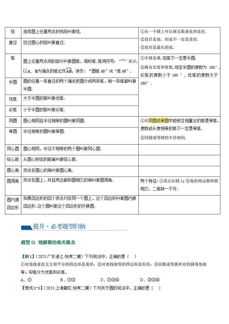
      1. 圆的对称性
      2. 垂径定理及推论
      垂径定理:垂直于弦的直径平分这条弦,并且平分弦所对的两条弧.
      推论:1)平分弦(不是直径)的直径垂直于弦,并且平分弦所对的两条弧.
      垂径定理模型(知二得三)
      如图,可得①AB过圆心 ②AB⊥CD ③CE=DE ④AC=AD ⑤BC=BD
      【总结】垂径定理及其推论实质是指一条直线满足:(1)过圆心(2)垂直于弦(3)平分弦(被平分的弦不是直径)(4)平分弦所对的优弧(5)平分弦所对的劣弧,若已知五个条件中的两个,那么可推出其中三个,简称“知二得三”,解题过程中应灵活运用该定理.
      常见辅助线做法(考点):1)过圆心,作垂线,连半径,造Rt△,用勾股,求长度;
      2)有弦中点,连中点和圆心,得垂直平分.
      2)弦的垂直平分线经过圆心,并且平分弦所对的两条弧.
      【易错点】求两条弦间的距离时要分类讨论两条弦与圆心的相对位置:两弦在圆心的同侧,两弦在圆心的异侧.
      3. 弧、弦、圆心角的关系
      定理:在同圆或等圆中,相等的圆心角所对的弧相等,所对的弦相等,所对的弦的弦心距相等.
      推论:在同圆或等圆中,如果两个圆心角、两条弧、两条弦或两条弦的弦心距中有一组量相等,那么它们所对应的其余各组量分别相等.
      【解题思路】在同圆或等圆中,如果两条弧相等,那么这两条弧所对的弦相等,所对的圆心角、圆周角也都相等.运用这些相等关系,可以实现线段相等与角相等之间的相互转化.
      4. 圆周角定理
      圆周角定理:一条弧所对的圆周角等于它所对的圆心角的一半.(即:圆周角= 12 圆心角)
      推论1:同弧或等弧所对的圆周角相等.
      推论2:半圆(或直径)所对的圆周角是直角,90°的圆周角所对的弦是直径.
      【补充】圆的一条弧(弦)只对着一个圆心角,对应的圆周角有无数个,但圆周角的度数只有两个,这两个度数和为180°
      【解题思路】
      1)在同圆或等圆中,同弧或等弧所对的圆周角相等,都等于这条弧所对的圆心角的一半,在同圆中可以利用圆周角定理进行角的转化.
      2)在证明圆周角相等或弧相等时,通常“由等角找等弧”或“由等弧找等角”.
      3)当已知圆的直径时,常构造直径所对的圆周角.
      4)在圆中求角度时,通常需要通过一些圆的性质进行转化.比如圆心角与圆周角间的转化;同弧或等弧的圆周角间的转化;连直径,得到直角三角形,通过两锐角互余进行转化等.
      1)圆周角和圆心角的转化可通过作圆的半径构造等腰三角形,利用等腰三角形的顶点和底角的关系进行转化.
      2)圆周角和圆周角可利用其“桥梁”——圆心角来转化.
      3)圆周角定理成立的条件是“同一条弧所对的”两种角,在运用定理时不要忽略了这个条件,把不同弧所对的圆周角与圆心角错当成同一条弧所对的圆周角和圆心角.
      5. 圆内接四边形
      性质:1)圆内接四边形对角互补.
      2) 圆内接四边形的任意一个外角等于它的内对角.
      题型01 由垂径定理及推论判断正误
      【例1】(2023·浙江·模拟预测)如图,CD是⊙O是直径,AB是弦且不是直径,CD⊥AB,则下列结论不一定正确的是( )

      A.AE=BEB.OE=DEC.AO=COD.AD=BD
      【变式1-1】(2022·河南洛阳·统考一模)如图,点F是⊙O直径AB上一个动点(不与点A,B重合),过点F作弦CD⊥AB,点E是AD上不与点D重合的一个动点,则下列结论中不一定正确的是( )
      A.CF=DFB.AC=AD
      C.∠BAC=∠BEDD.∠ABC>∠BED
      【变式1-2】(2022·山东济宁·二模)如图,在⊙O中,AB是直径,CD是弦,AB⊥CD,垂足为E,连接CO、AD、OD,∠BAD=22.5°,则下列说法中不正确的是( )
      A.CE=EOB.OC=2CDC.∠OCE=45°D.∠BOC=2∠BAD
      题型02 利用垂径定理求解
      【例2】(2023·广东佛山·校考一模)如图,线段CD是⊙O的直径,CD⊥AB于点E,若AB长为16,OE长为6,则⊙O半径是( )
      A.5B.6C.8D.10
      【变式2-1】(2022·重庆·重庆八中校考一模)如图,AB是⊙O的直径,弦CD⊥AB于点E,AC=CD,⊙O的半径为22,则△AOC的面积为( )
      A.3B.2C.23D.4
      【变式2-2】(2022·广东广州·执信中学校考二模)如图,⊙O是ΔABC的外接圆,∠BAC=60°,若⊙O的半径OC为2,则弦BC的长为( )
      A.4B.23C.3D.3
      【变式2-3】(2022·浙江宁波·统考模拟预测)已知⊙O的直径CD=10cm,AB是⊙O的弦,AB⊥CD,垂足为M,且AB=8cm,则AC的长为( )
      A.25cmB.43cmC.25cm或45cmD.23cm或43cm
      题型03 根据垂径定理与全等三角形综合求解
      【例3】(2022·湖北襄阳·模拟预测)如图,AB为⊙O的直径,AE为⊙O的弦,C为优弧ABE的中点,CD⊥AB,垂足为D,AE=8,DB=2,则⊙O的半径为( )
      A.6B.5C.42D.43
      【变式3-1】(2020·湖北武汉·统考一模)如图,AB是⊙O的直径,点C为BD的中点,CF为⊙O的弦,且CF⊥AB,垂足为E,连接BD交CF于点G,连接CD,AD,BF.
      (1)求证:ΔBFG≅ΔCDG;
      (2)若AD=BE=2,求BF的长.
      【变式3-2】(2023·湖北武汉·校考模拟预测)如图AB为圆O的直径,AE为圆O的弦,C为O上一点,AC=CE,CD⊥AB,垂足为D.

      (1)连接CO,判断CO与AE的位置关系,并证明;
      (2)若AE=8,BD=2,求圆O的半径;
      题型04 根据垂径定理与相似三角形综合求解
      【例4】(2022·重庆沙坪坝·重庆南开中学校考三模)如图,点E是⊙O中弦AB的中点,过点E作⊙O的直径CD,P是⊙O上一点,过点P作⊙O的切线与AB延长线交于点F,与CD延长线交于点G,若点P为FG中点,csF=35,⊙O的半径长为3则CE的长为( )
      A.75B.85C.32D.43
      【变式4-1】(2022·四川泸州·校考一模)如图,AB为⊙O的直径,弦CD⊥AB于点F,OE⊥AC于点E,若OE=3,OB=5,则CD的长度是( )
      A.9.6B.45C.53D.10
      【变式4-2】(2019·新疆阿克苏·模拟预测)如图,AC是⊙O的直径,弦BD⊥AO于E,连接BC,过点O作OF⊥BC于F,若BD=8cm,AE=2cm,则OF的长度是( )
      A.3cmB.6 cmC.2.5cmD.5 cm
      【变式4-3】(2023·河南周口·统考一模)如图,AB为⊙O的直径,C为⊙O上的一点.
      (1)过点B作⊙O的切线PB,交AC的延长线于点P(要求:尺规作图,不写作法,保留作图痕迹);
      (2)在(1)的条件下,若OD⊥BC,垂足为D,OD=2,PC=9,求PB的长.
      题型05 在坐标系中利用勾股定理求值或坐标
      【例5】(2021·吉林松原·校考一模)如图,在平面直角坐标系中,点P在第一象限,⊙P与x轴、y轴都相切,且经过矩形AOBC的顶点C,与BC相交于点D,若⊙P的半径为5,点A的坐标是(0,8),则点D的坐标是( )

      A.(9,2)B.(9,3)C.(10,2)D.(10,3)
      【变式5-1】(2023·湖南衡阳·校考模拟预测)如图,在平面直角坐标系中,⊙P与y轴相切于点C,与x轴相交于A,B两点,假设点P的坐标为(5,3),点M是⊙P上的一动点,那么△ABM面积的最大值为( )

      A.64B.48C.32D.24
      【变式5-2】(2022·江苏泰州·统考二模)如图,在平面直角坐标系xOy中,以M3,5为圆心,AB为直径的圆与x轴相切,与y轴交于A、C两点,则点B的坐标是 .
      【变式5-3】(2022·江苏南京·校联考一模)如图,在平面直角坐标系中,一个圆与两坐标轴分别交于A、B、C、D四点.已知A(6,0),B(﹣2,0),C(0,3),则点D的坐标为 .
      【变式5-4】(2022·新疆昌吉·统考一模)如图,在平面直角坐标系中,⊙M与x轴相切于点A,与y轴交点分别为B、C,圆心M的坐标是(4,5),则弦BC的长度为 .
      【变式5-5】(2023·黑龙江齐齐哈尔·模拟预测)如图,在平面直角坐标系中,以点C1,1为圆心,2为半径作圆,交x轴于A,B两点,点P在⊙C上.

      (1)求出A,B两点的坐标;
      (2)试确定经过A、B两点且以点P为顶点的抛物线解析式;
      (3)在该抛物线上是否存在一点D,使线段OP与CD互相平分?若存在,求出点D的坐标;若不存在,请说明理由.
      题型06 利用垂径定理求平行弦问题
      【例6】(2023·山东泰安·统考二模)已知⊙O的直径为10cm, AB,CD是⊙O的两条弦,AB∥CD,AB=8cm,CD=6cm,则AB与CD之间的距离为( ).
      A.1B.7C.1或7D.3或4
      【变式6-1】(2022·江苏宿迁·校联考一模)已知⊙O的直径为10cm,AB,CD是⊙O的两条弦,AB//CD,AB=8cm,CD=6cm,则AB与CD之间的距离为 cm.
      【变式6-2】(2022·江苏泰州·统考二模)如图,在⊙O中,AB是直径,弦EF∥AB.
      (1)在图1中,请仅用不带刻度的直尺画出劣弧EF的中点P;(保留作图痕迹,不写作法)
      (2)如图2,在(1)的条件下连接OP、PF,若OP交弦EF于点Q,现有以下三个选项:①△PQF的面积为32;②EF=6;③PF=10,请你选择两个合适选项作为条件,求⊙O的半径,你选择的条件是 (填序号)
      题型07 利用垂径定理求同心圆问题
      【例7】(2020·山东泰安·校考模拟预测)如图,两个同心圆,大圆的半径为5,小圆的半径为3,若大圆的弦AB与小圆有公共点,则弦AB的取值范围是( )
      A.8≤AB≤10B.8<AB≤10C.4≤AB≤5D.4<AB≤5
      【变式7-1】(2022·四川绵阳·校考一模)如图,⊙O1的弦AB是⊙O2的切线,且AB∥O1O2,如果AB=12cm,那么阴影部分的面积为( ).
      A.36πcm2B.12πcm2C.8πcm2D.6πcm2
      【变式7-2】(2022·湖南长沙·模拟预测)如图,在以点O为圆心的两个同心圆中,大圆的弦AB切小圆于点C,若AB=8,则圆环的面积是 .
      题型08 垂径定理在格点中的应用
      【例8】(2023·河北石家庄·统考模拟预测)如图所示,在由边长为1的小正方形组成的网格图中,一段圆弧经过格点A,B,C,AE的延长线经过格点D,则AE的长为( )
      A.3π4B.π2C.5π8D.5π4
      【变式8-1】(2023·天津河西·天津市新华中学校考二模)如图,在每个小正方形的边长为1的网格中,点A,点B,点D均在格点上,并且在同一个圆上,取格点M,连接AM并延长交圆于点C,连接AD.

      (1)AM= ;
      (2)请在如图所示的网格中,用无刻度的直尺画出线段AP,使AP平分∠CAD,且点P在圆上,并简要说明点P的位置是如何找到的(不要求证明) .
      【变式8-2】(2023·天津东丽·统考二模)如图,在网格中,每个小正方形的边长均为1,每个小正方形的顶点称为格点,点A,B,M均为格点,以格点O为圆心,AB为直径作圆,点M在圆上.

      (Ⅰ)线段AB的长等于 ;
      (Ⅱ)请在如图所示的网格中,用无刻度的直尺,在BM上找出一点P,使PM=AM,并简要说明画图方法(不要求证明)
      【变式8-3】(2023·湖北武汉·模拟预测)如图,由小正方形构成的6×6网格中,每个正方形的顶点叫做格点.⊙O经过A、B、C三点,仅用无刻度的直尺在给定的网格中按要求作图(保留作图痕迹).

      (1)在图1中画出圆心O;
      (2)在图2中的圆上找一点E,使OE平分弧BC;
      (3)在图3中的圆上找一点F,使BF平分∠ABC.
      题型09 利用垂径定理的推论求解
      【例9】(2023·陕西渭南·统考二模)如图,AB是⊙O的直径,CD、BE是⊙O的两条弦,CD交AB于点G,点C是弧BE的中点,点B是弧CD的中点,若AB=10,BG=2,则BE的长为( )

      A.3B.4C.6D.8
      【变式9-1】(2022·四川资阳·统考一模)如图,AB是⊙O的直径,C、D是⊙O上两点,若BC=BD,∠OCD=14°,则∠D的度数为( )
      A.34°B.36°C.37°D.38°
      【变式9-2】(2023·四川巴中·统考一模)如图,AB为⊙O的直径,弦CD⊥AB,E为弧BC上一点,若∠CEA=28°,则∠ABD的度数为( )
      A.14°B.28°C.56°D.无法确定
      题型10 垂径定理的实际应用
      【例10】(2021·黑龙江哈尔滨·统考模拟预测)往直径为52cm的圆柱形容器内装入一些水以后,截面如图所示,若水面宽AB=48cm,则水的最大深度为( )
      A.8cmB.10cmC.16cmD.20cm
      【变式10-1】(2023·福建南平·统考一模)我国古代数学经典著作《九章算术》中记载了一个“圆材埋壁”的问题“今有圆材埋在壁中,不知大小.以锯锯之,深一寸,锯道长一尺,问径几何?”意思是:今有一圆柱形木材,埋在墙壁中,不知大小,用锯子去锯这个木材,锯口深DE=1寸,锯道AB=1尺(1尺=10寸),则这根圆柱形木材的直径是( )
      A.12寸B.13寸
      C.24寸D.26寸
      【变式10-2】(2023·北京西城·统考一模)“圆”是中国文化的一个重要精神元素,在中式建筑中有着广泛的应用,例如古典园林中的门洞,如图,某地园林中的一个圆弧形门洞的高为2.5m,地面入口宽为1m,则该门洞的半径为 m.
      【变式10-3】(2023·广东佛山·校考三模)古往今来,桥给人们的生活带来便利,解决跨水或者越谷的交通,便于运输工具或行人在桥上畅通无阻,中国桥梁的桥拱线大多采用圆弧形、抛物线形和悬链形,坐落在河北省赵县汶河上的赵州桥建于隋朝,距今已有约1400年的历史,是当今世界上现存最早、保存最完整的古代敝肩石拱桥,赵州桥的主桥拱便是圆弧形.
      (1)某桥A主桥拱是圆弧形(如图①中ABC),已知跨度AC=40m,拱高BD=10m,则这条桥主桥拱的半径是______m;
      (2)某桥B的主桥拱是抛物线形(如图②),若水面宽MN=10m,拱顶P(抛物线顶点)距离水面4m,求桥拱抛物线的解析式;
      (3)如图③,某时桥A和桥B的桥下水位均上升了2m,求此时两桥的水面宽度.
      【变式10-4】(2022·上海奉贤·统考二模)图1是某种型号圆形车载手机支架,由圆形钢轨、滑动杆、支撑杆组成.图2是它的正面示意图,滑动杆AB的两端都在圆O上,A、B两端可沿圆形钢轨滑动,支撑杆CD的底端C固定在圆O上,另一端D是滑动杆AB的中点,(即当支架水平放置时直线AB平行于水平线,支撑杆CD垂直于水平线),通过滑动A、B可以调节CD的高度.当AB经过圆心O时,它的宽度达到最大值10cm,在支架水平放置的状态下:
      (1)当滑动杆AB的宽度从10厘米向上升高调整到6厘米时,求此时支撑杆CD的高度.
      (2)如图3,当某手机被支架锁住时,锁住高度与手机宽度恰好相等(AE=AB),求该手机的宽度.
      题型11 利用垂径定理求取值范围
      【例11】(2023·广东佛山·统考二模)如图,⊙O的半径为5cm,弦AB=8cm,P是弦AB上的一个动点,则OP的长度范围是( )
      A.8≤OP≤10B.5≤OP≤8C.4≤OP≤5D.3≤OP≤5
      【变式11-1】(2023上·江苏南通·九年级校考期末)已知,如图,∠MON=60°,点A,B为射线OM,ON上的动点,且AB=43,在∠MON的内部、△AOB的外部有一点P,且AP=BP,∠APB=120°,则线段OP的取范围 .
      【变式11-2】(2021上·浙江杭州·九年级校考期中)如图,C、D是以AB为直径的圆O上的两个动点(点C、D不与A、B重合),M是弦CD的中点,过点C作CP⊥AB于点P.若CD=3,AB=5,则PM的范围是 .
      题型12 利用弧、弦、圆心角关系判断正误
      【例12】(2022·上海金山·校考一模)如图,O是弧AD所在圆的圆心.已知点B、C将弧AD三等分,那么下列四个选项中不正确的是( )
      A.AC=2CDB.AC=2CD
      C.∠AOC=2∠CODD.S扇形AOC=2S扇形COD.
      【变式12-1】(2023·山东青岛·统考二模)如图,OA、OB、OC都是⊙O的半径,若∠AOB是锐角,且∠AOB=2∠BOC,则下列结论正确的是( )个.
      ①AB=2BC;②AB=2BC;③∠ACB=2∠CAB;④∠ACB=∠BOC.
      A.1B.2C.3D.4
      【变式12-2】(2019·浙江杭州·校联考一模)如图,在△ABC中,以边BC为直径做半圆,交AB于点D,交AC于点E,连接DE,若DE∧=2BD∧=2CE∧,则下外说法正确的是( )
      A.AB=3AEB.AB=2AEC.3∠A=2∠CD.5∠A=3∠C
      题型13 利用弧、弦、圆心角关系求角度
      【例13】(2023·陕西西安·西北大学附中校考模拟预测)如图,AB,CD是⊙O的两条直径,E是劣弧BC的中点,连接BC,DE.若∠ABC=22°,则∠CDE的度数为( )
      A.22°B.32°C.34°D.44°
      【变式13-1】(2022·广西柳州·统考二模)如图,点A,B,C,D,E在⊙O上,AB=CD,∠AOB=42°,则∠CED=( )
      A.48°B.24°C.22°D.21°
      【变式13-2】(2021·陕西西安·高新一中校考二模)如图,BD是⊙O的直径,点A,C在⊙O上,AB=AD,AC交BD于点G.若∠COD=126°.则∠AGB的度数为( )
      A.99°B.108°C.110°D.117°
      【变式13-3】(2021·福建漳州·模拟预测)如图,在半径为R的⊙O中,AB是直径,AC是弦,D为弧AC的中点,AC与BD交于点E,已知∠A=36°,则∠AED的度数为( )
      A.36°B.56°C.63°D.72°
      题型14 利用弧、弦、圆心角关系求线段长
      【例14】(2023·陕西渭南·统考二模)如图,AB是⊙O的直径,CD、BE是⊙O的两条弦,CD交AB于点G,点C是BE的中点,点B是CD的中点,若AB=10,BG=2,则BE的长为( )

      A.3B.4C.6D.8
      【变式14-1】(2022·辽宁葫芦岛·统考一模)如图,AB为⊙O直径,点C,D在⊙O上且AC=BC.AD与CO交于点E,∠DAB=30°,若AO=3,则CE的长为( )
      A.1B.32C.3-1D.23-2
      【变式14-2】(2022·重庆·重庆巴蜀中学校考一模)如图,AB是⊙O的直径,点D是弧AC的中点,过点D作DE⊥AB于点E,延长DE交⊙O于点F,若AE=2,⊙O的直径为10,则AC长为( )
      A.5B.6C.7D.8
      【变式14-3】(2022·辽宁沈阳·模拟预测)如图,AB为⊙O的直径,AB=4,CD=22,劣弧BC的长是劣弧BD长的2倍,则AC的长为( )
      A.32B.22C.3D.23
      题型15 利用弧、弦、圆心角关系求周长
      【例15】(2023·四川成都·统考二模)如图所示的曲边三角形可按下述方法作出:作等边△ABC;分别以点A,B,C为圆心,以AB的长为半径作BC,AC,AB,三条弧所围成的图形就是一个曲边三角形.如果AB=3,那么这个曲边三角形的周长是( ).
      A.πB.2π C.92πD.3π
      【变式15-1】(2022上·陕西西安·九年级期末)如图,已知⊙O的半径等于2cm,AB是直径,C,D是⊙O上的两点,且AD=DC=CB,则四边形ABCD的周长等于( )
      A.8cmB.10cmC.12cmD.16cm
      【变式15-2】(2019·江苏南通·统考一模)如图,AB是⊙O的直径,弦CD⊥AB于点E,点P在⊙O上,PD恰好经过圆心O,连接PB.
      (1)若CD=8,BE=2,求⊙O的周长;
      (2)若∠P=∠D,点E是AB的一个四等分点吗?为什么?
      题型16 利用弧、弦、圆心角关系求面积
      【例16】(2022·甘肃武威·统考模拟预测)如图,⊙O的半径是4,AB是⊙O的直径,D是AB的中点,连接AD,则图中阴影部分的面积是 (结果保留π).
      【变式16-1】(2022·安徽宿州·宿州市第十一中学校考模拟预测)如图,点C,D分别是以AB为直径的半圆上的三等分点,AB=4,连接BC,CD,BD.
      (1)填空:BC_________2BD;(填“>”“=”或“2CDC.AB”,“=”,“

      相关试卷 更多

      资料下载及使用帮助
      版权申诉
      • 1.电子资料成功下载后不支持退换,如发现资料有内容错误问题请联系客服,如若属实,我们会补偿您的损失
      • 2.压缩包下载后请先用软件解压,再使用对应软件打开;软件版本较低时请及时更新
      • 3.资料下载成功后可在60天以内免费重复下载
      版权申诉
      若您为此资料的原创作者,认为该资料内容侵犯了您的知识产权,请扫码添加我们的相关工作人员,我们尽可能的保护您的合法权益。
      入驻教习网,可获得资源免费推广曝光,还可获得多重现金奖励,申请 精品资源制作, 工作室入驻。
      版权申诉二维码
      欢迎来到教习网
      • 900万优选资源,让备课更轻松
      • 600万优选试题,支持自由组卷
      • 高质量可编辑,日均更新2000+
      • 百万教师选择,专业更值得信赖
      微信扫码注册
      手机号注册
      手机号码

      手机号格式错误

      手机验证码 获取验证码 获取验证码

      手机验证码已经成功发送,5分钟内有效

      设置密码

      6-20个字符,数字、字母或符号

      注册即视为同意教习网「注册协议」「隐私条款」
      QQ注册
      手机号注册
      微信注册

      注册成功

      返回
      顶部
      中考一轮 精选专题 初中月考 教师福利
      添加客服微信 获取1对1服务
      微信扫描添加客服
      Baidu
      map