若您为此资料的原创作者,认为该资料内容侵犯了您的知识产权,请扫码添加我们的相关工作人员,我们尽可能的保护您的合法权益。
1/9
2/9
3/9
还剩6页未读,
继续阅读
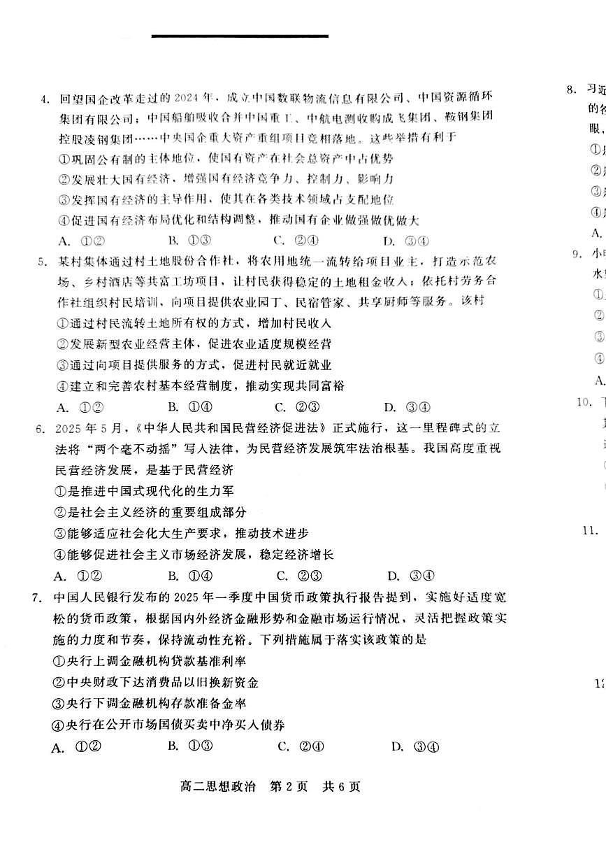
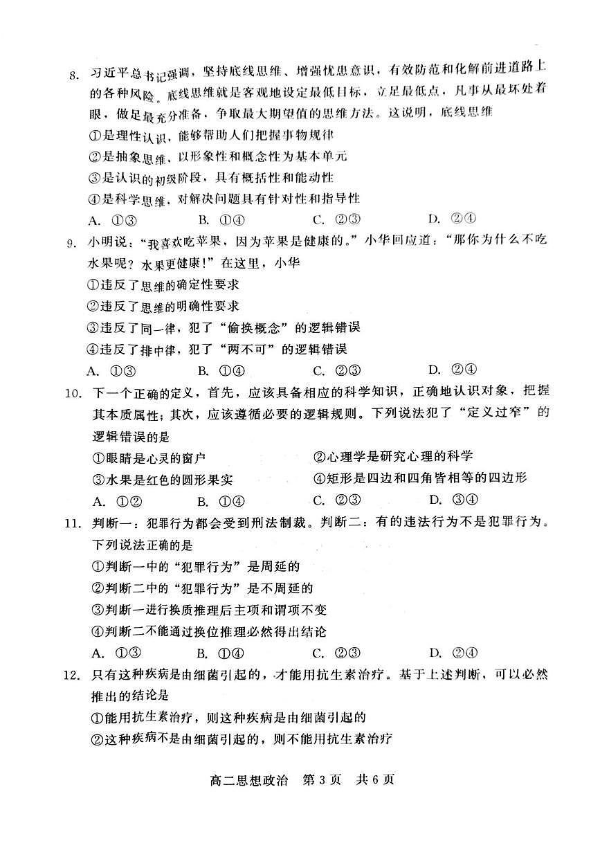
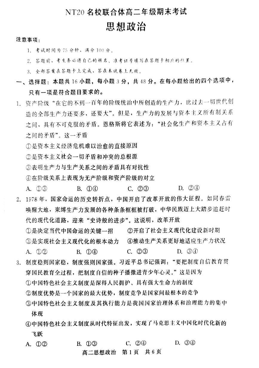
河北省NT20名校联合体2024-2025学年高二下学期期末考试政治试卷(PDF版,含解析)含答案解析
展开
这是一份河北省NT20名校联合体2024-2025学年高二下学期期末考试政治试卷(PDF版,含解析)含答案解析,共9页。
相关试卷
河北省NT20名校联合体2024-2025学年高二下学期期末考试政治试卷(含答案):
这是一份河北省NT20名校联合体2024-2025学年高二下学期期末考试政治试卷(含答案),共9页。
河北省NT20名校联合体2024-2025学年高二下学期期末考试政治试题(PDF版附解析):
这是一份河北省NT20名校联合体2024-2025学年高二下学期期末考试政治试题(PDF版附解析),共9页。
河北省NT20名校联合体2025届高三下学期4月二模试题 政治 PDF版含解析:
这是一份河北省NT20名校联合体2025届高三下学期4月二模试题 政治 PDF版含解析,文件包含202504高三第二次调研政治pdf、政治答案pdf等2份试卷配套教学资源,其中试卷共11页, 欢迎下载使用。
相关试卷 更多
资料下载及使用帮助
版权申诉
- 1.电子资料成功下载后不支持退换,如发现资料有内容错误问题请联系客服,如若属实,我们会补偿您的损失
- 2.压缩包下载后请先用软件解压,再使用对应软件打开;软件版本较低时请及时更新
- 3.资料下载成功后可在60天以内免费重复下载
版权申诉
免费领取教师福利

