搜索
      上传资料 赚现金
      点击图片退出全屏预览

      2025年云南省楚雄彝族自治州元谋县八年级中考二模[中考模拟]生物试卷(解析版)

      • 314.23 KB
      • 2025-07-24 10:34:13
      • 47
      • 0
      •  
      加入资料篮
      立即下载
      2025年云南省楚雄彝族自治州元谋县八年级中考二模[中考模拟]生物试卷(解析版)第1页
      点击全屏预览
      1/29
      2025年云南省楚雄彝族自治州元谋县八年级中考二模[中考模拟]生物试卷(解析版)第2页
      点击全屏预览
      2/29
      2025年云南省楚雄彝族自治州元谋县八年级中考二模[中考模拟]生物试卷(解析版)第3页
      点击全屏预览
      3/29
      还剩26页未读, 继续阅读

      2025年云南省楚雄彝族自治州元谋县八年级中考二模[中考模拟]生物试卷(解析版)

      展开

      这是一份2025年云南省楚雄彝族自治州元谋县八年级中考二模[中考模拟]生物试卷(解析版),共29页。试卷主要包含了本卷为试题卷等内容,欢迎下载使用。
      注意事项:
      1.本卷为试题卷。考生必须在答题卡上解题作答。答案应书写在答题卡的相应位置上,在试题卷、草稿纸上作答无效。
      2.考试结束后,请将试题卷和答题卡一并交回。
      第I卷(选择题,共60分)
      一、选择题(本大题共30小题,每小题2分,共60分。在每小题给出的四个选项中有一项是符合题目要求的)
      1. 剑湖冬捕是冬日剑湖一道独特的风景。下列描述该景的词语中,体现生命现象的是( )
      A. 晨光映照B. 皓月高悬
      C. 鸥鹭悠悠D. 渔舟匆匆
      【答案】C
      【分析】生物的共同特征有:①生物的生活需要营养;②生物能进行呼吸;③生物能排出身体内产生的废物;④生物能对外界刺激作出反应;⑤生物能生长、发育和繁殖;⑥生物都有遗传和变异的特性;⑦除病毒以外,生物都是由细胞构成的。
      【详解】晨光映照、皓月高悬、渔舟匆匆中都没有生物,不具备生命现象;而鸥鹭悠悠中具有生物,体现了生命现象,故ABD错误,C正确。
      故选C。
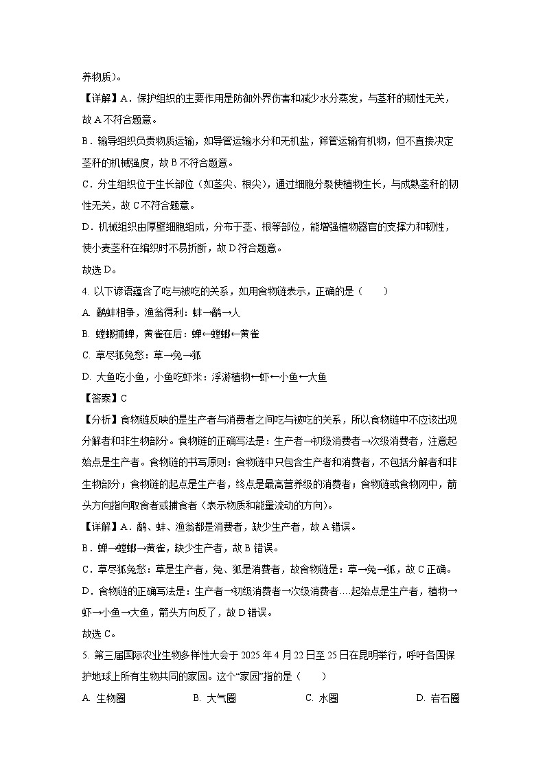
      2. 小青在使用显微镜观察人的口腔上皮细胞临时装片时,看到的视野如图所示。下列有关叙述正确的是( )

      A. 制作临时装片过程中,滴加清水可以维持a的正常形态
      B. 出现b的原因可能是盖盖玻片操作不当
      C. 若将图中的a移至视野正中央,应向下方移动装片
      D. 若看到的视野较暗,可调节细准焦螺旋
      【答案】B
      【分析】(1)在制作洋葱鳞片叶表皮细胞和口腔上皮细胞临时装片实验中,开始时用滴管向载玻片中央滴加的液体分别是清水和生理盐水。因为洋葱是植物细胞有细胞壁,吸水也不会涨破,可以用清水;生理盐水的渗透压与人体血浆的渗透压相等,人体细胞处在这样的液体环境中,细胞的形态、功能可以保持正常,如果处在清水中,人体细胞会吸水涨破。
      (2)我们在显微镜下看到的物像是上下左右均颠倒的物像,所以我们移动玻片标本时,标本移动的方向正好与物像移动的方向相反。图示中的物像偏左,向左移动玻片,物像会向右移动到视野的中央。
      (3)图中,a视野上方的口腔上皮细胞,b气泡。
      【详解】A.在制作口腔上皮细胞临时装片过程中,由于a口腔上皮细胞生活环境的渗透压与生理盐水相似,因此滴加生理盐水,若滴加清水可能会导致细胞吸水涨破,无法保持正常形态,A错误。
      B.b气泡是在盖盖玻片过程中由于操作不当(如盖玻片一侧先接触载玻片上的液滴,然后迅速放下,导致液体被挤压形成气泡)而产生的。这些气泡会干扰观察,使视野变得不清晰,B正确。
      C.显微镜下的像是倒立的,即上下颠倒、左右相反。所以,若要将图中的a细胞(视野上方)移至视野正中央,应根据“偏哪往哪移”的原则,向上方移动装片,而不是下方,C错误。
      D.若看到视野较暗,应调节反光镜或光圈来增加光线进入显微镜的通量,使视野变亮。细准焦螺旋主要用于微调焦距以获得更清晰的像,而不是调节视野的明暗,D错误。
      故选B。
      3. 大理地区白族群众利用小麦秸秆编织草帽历史悠久。小麦的茎秆具有韧性,与这一特性有关的主要组织是( )
      A. 保护组织B. 输导组织
      C. 分生组织D. 机械组织
      【答案】D
      【分析】植物的四大基本组织包括保护组织(覆盖体表起保护作用)、输导组织(运输水分、无机盐和有机物)、分生组织(具有分裂能力产生新细胞)和营养组织(储存和制造营养物质)。
      【详解】A.保护组织的主要作用是防御外界伤害和减少水分蒸发,与茎秆的韧性无关,故A不符合题意。
      B.输导组织负责物质运输,如导管运输水分和无机盐,筛管运输有机物,但不直接决定茎秆的机械强度,故B不符合题意。
      C.分生组织位于生长部位(如茎尖、根尖),通过细胞分裂使植物生长,与成熟茎秆的韧性无关,故C不符合题意。
      D.机械组织由厚壁细胞组成,分布于茎、根等部位,能增强植物器官的支撑力和韧性,使小麦茎秆在编织时不易折断,故D符合题意。
      故选D。
      4. 以下谚语蕴含了吃与被吃的关系,如用食物链表示,正确的是( )
      A. 鹬蚌相争,渔翁得利:蚌→鹬→人
      B. 螳螂捕蝉,黄雀在后:蝉←螳螂←黄雀
      C. 草尽狐兔愁:草→兔→狐
      D. 大鱼吃小鱼,小鱼吃虾米:浮游植物←虾←小鱼←大鱼
      【答案】C
      【分析】食物链反映的是生产者与消费者之间吃与被吃的关系,所以食物链中不应该出现分解者和非生物部分。食物链的正确写法是:生产者→初级消费者→次级消费者,注意起始点是生产者。食物链的书写原则:食物链中只包含生产者和消费者,不包括分解者和非生物部分;食物链的起点是生产者,终点是最高营养级的消费者;食物链或食物网中,箭头方向指向取食者或捕食者(表示物质和能量流动的方向)。
      【详解】A.鹬、蚌、渔翁都是消费者,缺少生产者,故A错误。
      B.蝉→螳螂→黄雀,缺少生产者,故B错误。
      C.草尽狐兔愁:草是生产者,兔、狐是消费者,故食物链是:草→兔→狐,故C正确。
      D.食物链的正确写法是:生产者→初级消费者→次级消费者….起始点是生产者,植物→虾→小鱼→大鱼,箭头方向反了,故D错误。
      故选C。
      5. 第三届国际农业生物多样性大会于2025年4月22日至25日在昆明举行,呼吁各国保护地球上所有生物共同的家园。这个“家园”指的是( )
      A. 生物圈B. 大气圈C. 水圈D. 岩石圈
      【答案】A
      【分析】地球上所有的生物与其环境的总和就叫生物圈。生物圈的范围:以海平面为标准来划分,生物圈向上可到达约10千米的高度,向下可深入10千米左右的深处,厚度约为20千米左右的圈层,包括大气圈的底部、水圈的大部和岩石圈的表面。
      【详解】生物圈是地球上所有生物与其生存的环境形成的一个统一整体,包括森林生态系统、海洋生态系统、农田生态系统、草原生态系统、淡水生态系统、湿地生态系统、城市生态系统等等,生物圈是一个统一的整体,是地球上最大的生态系统,是所有生物共同的家园,故BCD错误,A正确。
      故选A。
      6. 诗句“钩帘阴卷柏,障壁坐防风”和“陟彼南山,言采其蕨”描述的是同一类植物,有关该类植物的叙述不正确的是( )
      A. 生殖过程离不开水B. 利用孢子进行繁殖
      C. 体内无输导组织D. 有根、茎、叶的分化
      【答案】C
      【分析】蕨类植物也生活在阴湿的环境中,有了根、茎、叶的分化,根能吸收大量的水和无机盐,并且体内有输导组织,能为植株输送大量的营养物质供植物生长利用,也有了机械组织,能支撑地上部分,因此蕨类植物一般长的比较高大。
      【详解】诗句中的卷柏和蕨属于蕨类植物,蕨类植物有了根、茎、叶的分化,体内有输导组织,一般长的比较高大,利用孢子进行繁殖,生殖过程离不开水,所以生活在阴暗潮湿的环境中,故C错误,ABD正确。
      故选C。
      7. 研究人员曾在怒江福贡县高黎贡山区域发现了濒危植物彩云兜兰。其花含雄蕊和雌蕊,经昆虫传粉后结出果实。下列有关彩云兜兰的认识,正确的是( )
      A. 花的主要结构是花瓣
      B. 传粉和受精是结出果实和种子的重要过程
      C. 彩云兜兰属于风媒花
      D. 彩云兜兰的种子是由受精卵发育而成
      【答案】B
      【分析】典型花由花萼、花瓣、雄蕊(含花药、花丝)、雌蕊(含柱头、花柱、子房)组成,其中雌蕊和雄蕊是繁殖核心。根据传粉媒介可分为虫媒花(如彩云兜兰)、风媒花(如玉米)等。受精后,子房发育为果实,胚珠发育为种子。
      【详解】A.虽然花瓣是花的重要组成部分,具有吸引昆虫传粉等功能,但从结构和功能上来看,花蕊(包括雄蕊和雌蕊)才是花的最主要结构,因为花蕊与植物的生殖直接相关,A错误。
      B.传粉是指花粉从雄蕊传到雌蕊的过程,而受精是指精子和卵细胞结合形成受精卵的过程。这两个过程都是植物生殖的关键步骤,对于结出果实和种子至关重要,B正确。
      C.风媒花通常具有花粉量多、花小、花被简单等特点,而虫媒花则通常具有花香、花蜜等吸引昆虫的特征。根据题目描述,彩云兜兰的花含雄蕊和雌蕊,且经昆虫传粉后结出果实,这表明它更可能是虫媒花而非风媒花,C错误。
      D.种子由受精后的胚珠发育而来,受精卵发育成的是胚(种子的组成部分之一),D错误。
      故选B。
      8. 云南人爱吃的米线由大米制作而成,它的营养物质主要来自水稻种子结构中的( )
      A. 胚芽B. 子叶C. 胚轴D. 胚乳
      【答案】D
      【分析】水稻属于单子叶植物,种子的结构由种皮,胚和胚乳组成,胚乳储存营养物质。
      【详解】A.胚芽是种子的胚的一部分,主要负责发育成植物的地上部分的茎和叶,A不符合题意。
      B.在水稻这样的单子叶植物中,子叶通常只有一片,并且不发达,起转运营养物质的作用,B不符合题意。
      C.胚轴是连接胚芽和胚根的部分,将来发育成根和茎的连接部分,不储存大量的营养物质,C不符合题意。
      D.胚乳是水稻种子中储存营养物质的主要部位,在种子萌发过程中,胚乳中的营养物质会被胚吸收利用,D符合题意。
      故选D。
      9. 俗话说“根深才能叶茂”,如图是用显微镜观察到的根尖不同部位细胞结构图,下列说法正确的是( )
      A. ①处细胞可以不断分裂,分裂时染色体的变化最明显
      B. ②处细胞可以不断分裂,部分表皮细胞向外突起形成根毛
      C. ③处细胞排列整齐且形态规则,对根尖起到保护作用
      D. ④处细胞能够迅速伸长,是吸收水分和无机盐的主要部位
      【答案】A
      【分析】根尖是指从根的顶端到着生根毛这一段,是幼根生长最快的部位,分为四个部分:根冠、分生区、伸长区和成熟区。
      【详解】A.①处是分生区,细胞体积小、细胞核大、细胞质浓,有很强的分裂能力,能够不断分裂产生新细胞。细胞分裂过程中,染色体的变化最明显。染色体的数量在细胞分裂时已经加倍,在细胞分裂过程中,染色体分成形态和数目相同的两份,分别进入两个新细胞中,A正确。
      BD.②处是成熟区,细胞停止分裂,部分表皮细胞向外突起形成根毛,是吸收水分和无机盐的主要部位,故BD错误。
      C.③处是根冠,细胞排列整齐,形态不规则,对根尖起到保护作用,故C错误。
      故选A。
      10. 国家倡导每个公民每年参加义务植树,给地球披绿衣。下列移栽植物的做法,不属于运用蒸腾作用原理的是( )
      A. 尽量在阴天或傍晚的时候移栽
      B. 移栽时往往需要去掉一部分枝叶
      C. 移栽后给植物适当遮阴
      D. 移栽植物时应“带土移栽”
      【答案】D
      【分析】本题考查蒸腾作用的原理及应用;蒸腾作用是水分从植物体内以水蒸气的状态散失到大气中的过程,植物的蒸腾作用影响因素包括叶片面积、光照强度、环境温度、空气湿度、空气流动状况等,夏季移栽植物时要降低蒸腾作用,才能保证植物成活。
      【详解】A.在阴天或傍晚的时候移栽,此时的温度较低、光照减弱,能降低植物的蒸腾作用强度,减少植物水分的散失,能提高植物的成活率,A不符合题意。
      B.蒸腾作用主要的器官是叶,移栽时去掉一部分枝叶能减弱植物的蒸腾作用,减少植物水分的散失,能提高植物的成活率,B不符合题意。
      C.移栽后给植物适当遮阴能减弱光照强度,降低植物的蒸腾作用强度,减少植物水分的散失,能提高植物的成活率,C不符合题意。
      D.移栽植物时应“带土移栽”,是为了保护根毛和幼根,从而提高植物的成活率,D符合题意。
      故选D。
      11. 如图表示大豆种植密度与光合作用及呼吸作用强度的关系,下列相关说法正确的是( )
      A. 种植密度越大,光合作用越旺盛
      B. 种植密度越大,呼吸作用越弱
      C. 种植密度为m2时,植物有机物积累最多
      D. 种植密度大于m4时,利于大豆生长
      【答案】C
      【分析】(1)绿色植物利用光,在叶绿体中把二氧化碳和水合成有机物,并且把光能转化成化学能,储存在有机物中,这个过程叫作光合作用。
      (2)活细胞利用氧,将有机物分解成二氧化碳和水,并且将储存在有机物中的能量释放出来,供给生命活动的需要,这个过程叫作呼吸作用。
      【详解】A.由题图可知,在一定范围内,随着种植密度的增大,光合作用会越旺盛,但超过一定的密度后,光合作用不再增加,A错误。
      B.由题图可知,种植密度越大,呼吸作用旺盛,B错误。
      C.由图可知,种植密度为m2时,光合作用强度和呼吸作用的强度差最大,植物体内积累的有机物最多,C正确。
      D.由图可知,种植密度在m4之后,呼吸作用占优势,影响有机物的积累,不利于大豆生长,D错误。
      故选C。
      12. 我国力争在2060年实现“碳中和”。从生态系统物质循环的角度分析,下列叙述错误的是( )
      A. 实现碳中和离不开绿色植物的光合作用
      B. 绿色植物通过蒸腾作用维持生物圈的碳—氧平衡
      C. 碳在生物和无机环境之间主要以二氧化碳的形式进行传递
      D. 城市“口袋公园”的建设有助于“碳中和”目标的达成
      【答案】B
      【分析】碳中和简单地说就是生物呼吸作用释放的二氧化碳以及燃料燃烧直接或间接产生的温室气体(二氧化碳)排放总量,通过植树造林、节能减排等形式,以抵消自身产生的二氧化碳排放量,实现二氧化碳“零排放”。作为生物圈中的每个人,都要从小事做起,从自我做起,为了实现碳中和,爱护生物圈中的绿色植物、做到绿色出行(尽量步行,或骑自行车,或尽量少坐私家车,多坐公交车等)、少用一次性筷子、节约用电等。
      【详解】A.实现碳中和的关键在于减少碳排放并增加碳的吸收,而绿色植物通过光合作用能够吸收空气中大量的二氧化碳,并将其转化为有机物储存在体内,这对于减少大气中的二氧化碳浓度、实现碳中和目标具有重要意义。因此,实现碳中和离不开绿色植物的光合作用,故A正确。
      B.绿色植物通过光合作用能够吸收大气中的二氧化碳并释放氧气,从而不至于使大气中的二氧化碳越来越多,也不至于使大气中的氧气越来越少,而是二氧化碳和氧气始终处于一个相对平衡状态,即碳—氧平衡。因此,绿色植物通过光合作用维持了生物圈中的碳—氧平衡,故B错误。
      C.在生态系统中,生物通过呼吸作用将有机物分解为二氧化碳等释放到无机环境中,而绿色植物则通过光合作用吸收二氧化碳并转化为有机物等,从而完成碳的循环。因此,碳在生物和无机环境之间主要以二氧化碳的形式进行传递,故C正确。
      D.碳中和是在一定时间内直接或间接产生的温室气体排放总量,通过植树造林、节能减排等形式,以抵消自身产生的二氧化碳排放量,实现二氧化碳“零排放”,所以城市“口袋公园”的建设有助于增加绿色植被,有利于进行光合作用,是降低大气中二氧化碳含量的有效方法,对改善人类的生存环境有重大意义,故D正确。
      故选B。
      13. 目前多数科学家认同的人类进化的主要历程中,最早用火的一个关键阶段是( )
      A. 南方古猿阶段B. 能人阶段
      C. 直立人阶段D. 智人阶段
      【答案】C
      【分析】人类是由森林古猿进化而来的,在人类的进化历程中,先后经历了古猿、能人、直立人和智人四个阶段;其中南方古猿能使用天然的工具,但不能制造工具;能人能制造简单的工具(石器);直立人会打制不同用途的石器,学会了用火,是人类进化最关键的一个阶段;智人已经学会了人工取火,会制造精细的石器和骨器。
      【详解】A.南方古猿是人类进化历程中的一个早期阶段,主要特征是脑容量较小,能够使用天然工具,但尚未掌握制造和使用火的技能,A错误。
      B.能人阶段的人类在脑容量和工具使用上有所进步,但仍然没有证据表明他们掌握了使用火的技能,B错误。
      C.直立人阶段的人类在脑容量、身体结构和工具制造等方面都有显著的进步。更重要的是,有化石证据表明直立人阶段的人类已经掌握了使用火的技能。火的使用对于他们的生存和进化具有重要意义,比如可以驱赶野兽、保暖、烹饪食物等,C正确。
      D.智人阶段的人类在脑容量、智力、工具制造和使用等方面都达到了非常高的水平。他们不仅掌握了使用火的技能,还发明了更为先进的火种保存和传递方法。但智人阶段并不是最早使用火的阶段,D错误。
      故选C。
      14. 临沧粑粑卷是一道由糯米饼、芝麻糖、豆芽、腌菜等食材制成的卷状小吃。这些食材含有的营养物质中,主要为人体生命活动提供能量的是( )
      A. 脂肪B. 蛋白质C. 维生素D. 糖类
      【答案】D
      【分析】食物中含有六大类营养物质:蛋白质、糖类、脂肪、维生素、水和无机盐,各具有不同的作用。
      【详解】食物中含有六大类营养物质:蛋白质、糖类、脂肪、维生素、水和无机盐,它们的作用不同。蛋白质、糖类、脂肪能提供能量,水、无机盐、维生素不提供能量。蛋白质是构成人体细胞的基本物质,蛋白质还能被分解,为人体的生理活动提供能量;糖类是人体最重要的供能物质,糖类也是构成细胞的一种成分;脂肪是人体内备用的能源物质,同时也参与细胞膜的构建;无机盐是构成人体组织的重要原料;水是细胞的主要组成成分,人体的各项生命活动都离不开水,人体内的营养物质和废物都必须溶解在水里才能进行运输。维生素对人体的各项生命活动有重要的作用。水、无机盐、维生素不提供能量,故ABC错误,D正确。
      故选D。
      15. 如图为人体消化系统的部分结构示意图。下列叙述正确的是( )
      A. ①分泌的消化液含有脂肪酶B. ②是消化和吸收的主要场所
      C. ③能将蛋白质分解成氨基酸D. ④分泌的消化液不流入小肠
      【答案】B
      【分析】(1)消化系统由消化管和消化腺两部分组成。消化道包括口腔、咽、食管、胃、小肠、大肠、肛门;消化腺是分泌消化液的腺体,包括大消化腺、小消化腺两种。大消化腺有大唾液腺、肝脏和胰腺;小消化腺则位于消化管壁内有胃腺和肠腺等。
      (2)图中:①肝脏、②小肠、③胃、④胰腺。
      【详解】A.图中的①是肝脏,能够分泌胆汁,不含消化酶,胆汁流入小肠后,对脂肪有乳化作用,故A错误。
      B.②是小肠,小肠长5~6米,小肠含有消化蛋白质、淀粉、脂肪的酶,有皱襞和小肠绒毛,是消化食物和吸收营养的主要场所,故B正确。
      C.③是胃,胃中的胃腺能够分泌胃液,胃液能够初步消化蛋白质,将蛋白质分解成多肽,在小肠内将蛋白质消化成氨基酸,故C错误。
      D.④是胰腺,分泌的消化液是胰液,流入小肠发挥作用,故D错误。
      故选B。
      16. 某同学模拟探究“呼吸道对空气的处理”(如图),将碳粉放在塑料瓶口处,向瓶口吹冷风,记录瓶底纱布上的碳粉数量。下列叙述错误的是( )
      A. 装置中毛刷模拟的是呼吸道中的鼻毛和纤毛
      B. 浸湿毛刷的水模拟的是呼吸道分泌的黏液
      C. 若换成干燥毛刷,到达纱布碳粉量会减少
      D. 该装置不能模拟呼吸道对空气的温暖作用
      【答案】C
      【分析】呼吸系统由呼吸道和肺组成。呼吸道包括鼻、咽、喉、气管、支气管,呼吸道是气体的通道,并对吸入的气体进行处理,使到达肺部的气体温暖、湿润、清洁,但是呼吸道对空气的处理能力是有限的。肺是气体交换的场所,是呼吸系统的主要器官。
      【详解】A.毛刷模拟呼吸道中的鼻毛和纤毛,具有清扫异物的作用,故A正确。
      B.浸湿毛刷的水模拟呼吸道中的黏液,具有湿润空气的作用,故B正确。
      C.若换成干燥毛刷,清扫异物的作用下降,因此到达纱布的碳粉量会增加,故C错误。
      D.此装置可探究呼吸道对空气的湿润和清洁作用,没有探究呼吸道对空气的温暖作用,故D正确。
      故选C。
      17. 人大量食用红肉火龙果后尿液会变红,原因是火龙果中的甜菜红素难以被分解,随尿液排出。甜菜红素在排出过程中,不会经过的结构是( )
      A. 肾动脉B. 肾小球C. 肾小管D. 肾静脉
      【答案】D
      【分析】尿的形成主要包括两个连续的生理过程:肾小球的过滤作用和肾小管的重吸收作用。
      【详解】尿的形成要经过肾小球的过滤和肾小管的重吸收作用。当血液流经肾小球时,除了血细胞和大分子的蛋白质外,其他的如水、无机盐、尿素、葡萄糖会过滤到肾小囊腔形成原尿;当原尿流经肾小管时,其中大部分水、部分无机盐和全部的葡萄糖被重新吸收回血液,而剩下的如尿素、一部分无机盐和水等由肾小管流出形成尿液。因此红心火龙果中的甜菜红素在经过肾单位时,部分被过滤出血液的路线为:肾动脉→入球小动脉→肾小球→肾小囊→肾小管→输尿管,所以不会经过的结构是肾静脉,故ABC不符合题意,D符合题意。
      故选D。
      18. 北京时间2024年8月4日凌晨,中国运动员郑钦文斩获巴黎奥运会网球女单金牌,成为获此殊荣的首位亚洲运动员。许多人在电视机前看到郑钦文创造历史后,都不由自主地鼓掌欢呼庆祝。下列与此反射类型相同的是( )
      A. 听到汽车鸣笛避让B. 吃到酸梅分泌唾液
      C. 被针刺到迅速缩手D. 强光刺目闭上眼睛
      【答案】A
      【分析】(1)非条件反射是指人生来就有的先天性反射,是一种比较低级的神经活动,由大脑皮层以下的神经中枢(如脑干、脊髓)参与即可完成。
      (2)条件反射是人出生以后,是在非条件反射的基础上,经过一定的过程,在大脑皮层参与下形成的后天性反射,是一种高级的神经活动。
      (3)许多人在电视机前看到郑钦文创造历史后,都不由自主地鼓掌欢呼庆祝,要通过人们大脑皮层的视觉中枢等神经中枢才能完成,经过了大脑皮层的参与,属于条件反射。
      【详解】A.听到汽车鸣笛避让要通过大脑皮层的听觉中枢等神经中枢才能完成,经过了大脑皮层的参与,属于条件反射,与题干所述反射类型相同,A符合题意。
      BCD.吃到酸梅分泌唾液、被针刺到迅速缩手、强光刺目闭上眼睛都是生来就有的先天性反射,与题干中描述的反射类型不同,BCD不符合题意。
      故选A。
      19. 非遗传承人熬糖、绘制、着色,以勺为笔,创作出精美的画作。糖画反射的光线进入眼球后,形成物像的部位是( )
      A. 角膜B. 虹膜C. 脉络膜D. 视网膜
      【答案】D
      【分析】糖画反射的光线进入人眼后,经过角膜和晶状体的共同折射,最终会在视网膜上形成清晰的物像。视网膜是眼球内的一层感光组织,能够将外界物体投射的光信息转化为神经信号。因此,清晰的物像是落在视网膜上的。
      【详解】A.角膜负责初步的光线折射,不能形成物像,A不符合题意。
      B.虹膜俗称黑眼球,虹膜的中央是瞳孔,B不符合题意。
      C.脉络膜位于视网膜外层,主要功能是营养眼球和吸收散射光,不参与成像,C不符合题意。
      D.视网膜含有感光细胞,能够感光并形成物像;是将光信号转化为神经信号的部位,是清晰物像的成像点,D符合题意。
      故选D。
      20. 苦瓜中的苦瓜甙具有调节血糖、修复受损细胞、降低血脂、抗击糖尿病的功效,其作用类似于( )
      A. 生长激素B. 胰岛素
      C. 甲状腺激素D. 肾上腺素
      【答案】B
      【分析】生长激素由垂体分泌;肾上腺素由肾上腺分泌;甲状腺激素由甲状腺分泌;胰岛素由胰岛分泌。
      【详解】A.生长激素主要是对人体的生长发育起调节作用,比如调节人体身高、骨骼等的生长,和血糖调节无关,不能降低血糖,故A错误。
      B.胰岛素的主要功能就是调节糖在体内的吸收、利用和转化等,能够促进血糖合成糖原,加速血糖的分解,从而降低血糖的浓度,苦瓜中的苦瓜甙有降低血糖的作用,其功效类似于胰岛素,故B正确。
      C.甲状腺激素主要是促进新陈代谢、生长发育以及提高神经系统兴奋性,和血糖浓度的调节没有关联,不能降低血糖,故C错误。
      D.肾上腺素主要是在人体遇到紧急情况时,促使心跳加快、血压升高等,它和血糖降低没有直接关系,不能降低血糖,故D错误。
      故选B。
      21. 油炸竹节虫是德宏、普洱、西双版纳等地一道颇受欢迎的小吃。竹节虫是生活在竹林中的一种昆虫,因其身体修长,形似竹节而得名。下列不属于其特征的是( )
      A. 身体分节B. 附肢分节
      C. 体表有外骨骼D. 身体被覆贝壳
      【答案】D
      【分析】节肢动物的身体许多体节构成的,并且分部,体表有外骨骼,足和触角也分节,节肢动物包括昆虫纲、多足纲、蛛形纲、甲壳纲。
      【详解】A.昆虫的身体通常分为头、胸、腹三部分,且各部分之间有明显的分界,这是昆虫的一个显著特征,A不符合题意。
      B.昆虫的附肢(如足和触角)通常也是分节的,这有助于它们进行各种复杂的动作和感知环境,B不符合题意。
      C.昆虫的体表覆盖着一层坚硬的外骨骼,这不仅可以为它们提供保护,还可以防止体内水分的蒸发,C不符合题意。
      D.贝壳是某些软体动物(如蜗牛、蚌类等)的特征,而不是昆虫的特征,D符合题意。
      故选D。
      22. 下列动物与蛇属于同一动物类群的是( )
      A. 鲸鱼B. 娃娃鱼C. 鳄鱼D. 章鱼
      【答案】C
      【分析】(1)蛇属于爬行动物,爬行动物的主要特征是体表覆盖角质的鳞片或甲;用肺呼吸;在陆地上产卵,卵表面有坚韧的卵壳。
      (2)鲸鱼虽然生活在水中,但它属于哺乳动物,其特征是胎生、哺乳,牙齿有门齿、犬齿和臼齿的分化,用肺呼吸。
      (3)娃娃鱼学名大鲵,属于两栖动物,两栖动物的特征是幼体生活在水中,用鳃呼吸;成体大多生活在陆地上,也可在水中游泳,用肺呼吸,皮肤可辅助呼吸。
      (4)鳄鱼体表覆盖角质鳞片,用肺呼吸,在陆地上产卵,卵表面有坚韧的卵壳,具备爬行动物的特征,和蛇同属爬行动物类群。
      (5)章鱼属于软体动物,软体动物的特征是柔软的身体表面有外套膜,大多具有贝壳;运动器官是足。
      【详解】A.鲸鱼是哺乳动物,具有胎生哺乳的特征,与爬行动物的卵生特征不符,A错误。
      B.娃娃鱼的幼体用鳃呼吸,成体主要用肺呼吸,兼用皮肤呼吸,属于两栖动物,B错误。
      C.鳄鱼是爬行动物,它们具有爬行动物的特征,如卵生、体表覆盖角质鳞片、用肺呼吸等。因此,鳄鱼与蛇属于同一动物类群,C正确。
      D.章鱼是软体动物,它们的身体柔软,没有骨骼支撑,与爬行动物的特征明显不符,D错误。
      故选C。
      23. 2024年8月14日,世界卫生组织总干事谭德塞宣布,猴痘疫情构成“国际关注的突发公共卫生事件”。猴痘病毒经黏膜和破损的皮肤侵入人体,能引起发热、淋巴结肿大和全身水疱脓疱,伴有出血倾向,给人类带来严重危害。下列关于该病毒的叙述错误的是( )
      A. 能在电子显微镜下观察到B. 属于动物病毒
      C. 没有细胞结构D. 能独立生活
      【答案】D
      【分析】病毒同所有生物一样,具有遗传、变异、进化,是一种体积非常微小,结构极其简单的生命形式,病毒没有细胞结构,主要由内部的遗传物质和外部的蛋白质外壳组成,不能独立生存,只有寄生在活细胞里才能进行生命活动,一旦离开活细胞就会变成病毒颗粒。
      【详解】A.病毒的个体非常小,只能用纳米来表示,大约10亿个细菌等于一颗小米粒大,大约3万个病毒等于一个细菌大,因此用光学显微镜不能观察到病毒,用电子显微镜可以观察到,故A正确。
      B.猴痘病毒寄生在人或动物的细胞里,属于动物病毒,故B正确。
      C.病毒结构简单,无细胞结构,由蛋白质外壳和内部的遗传物质组成,故C正确。
      D.病毒无细胞结构,营寄生生活,病毒要是离开了活细胞,通常会变成病毒颗粒,故D错误。
      故选D。
      24. 文文同学通过查阅资料,制作出了中国珍稀物种华盖木的标识牌,如图所示。下列有关说法不正确的是( )
      A. 牌中的学名包含了属名和种加词
      B. 华盖木在植物分类上属于被子植物
      C. 华盖木的分布与环境有关
      D. 牌中涉及的最小分类等级单位是属
      【答案】D
      【分析】国际通用的双名法,格式为“属名 + 种加词”(如 Pachylarnax sinica)。
      从大到小依次为:界、门、纲、目、科、属、种。
      生物分布受海拔、气候、湿度等环境因素影响。
      【详解】A.牌中的学名“Pachylarnax sinica”确实包含了属名“Pachylarnax”和种加词“sinica”,这是生物分类学中命名物种的规范方式,A正确。
      B.华盖木作为一种常绿大乔木,具有花、果实等器官,这些是被子植物的特征。所以,华盖木在植物分类上确实属于被子植物,B正确。
      C.生物的分布通常与其生存环境密切相关。华盖木仅分布于云南局部地区的特定海拔和地形条件下,这反映了其分布与环境之间的紧密联系,C正确。
      D.在生物分类学中,“种”是最小的分类等级单位,而不是“属”。牌中涉及的最小分类等级单位是种(缎子绿豆树),D错误。
      故选D。
      25. 2024年“天宫运动会”乒乓球男单比赛中,两位航天员李聪和李广苏都展示了不俗的实力。下列有关比赛过程中,他俩拍球动作的叙述正确的是( )
      A. 航天员完成拍球动作需要多组肌肉(骨骼肌)的相互配合
      B. 只要航天员运动系统完好,就能完成拍球动作
      C. 因为不受重力影响,所以航天员拍球不消耗能量
      D. 航天员完成拍球动作只需依赖骨和肌肉(骨骼肌)
      【答案】A
      【分析】1.骨骼肌有受刺激而收缩的特性,当骨骼肌受神经传来的刺激收缩时,就会牵动着它所附着的骨,绕着关节活动,于是躯体就产生了运动。2.人体各个系统的结构和功能各不相同,但是它们在进行各种生命活动的时候,并不是孤立的,而是相互密切配合的。
      【详解】A.人体的运动是多组肌肉(骨骼肌)相互配合完成的。航天员拍球时,需要多个肌群协调收缩和舒张,比如手臂的屈肌肌群和伸肌肌群等相互配合,A正确。
      B.运动不仅需要运动系统完好,还需要神经系统的调节、呼吸系统提供氧气、循环系统运输营养物质等多个系统的配合,才能完成拍球动作,B错误。
      C.航天员在太空中拍球,虽然不受重力影响,但肌肉收缩等运动过程需要消耗能量,能量来自细胞的呼吸作用,C错误。
      D.航天员完成拍球动作不仅依赖骨和肌肉(骨骼肌),还需要关节的参与作为运动的支点,以及神经系统的控制和调节等,D错误。
      故选A。
      26. 当负鼠遇到危险时,会立刻进入“装死模式”,还会从肛门附近的臭腺排出一种带有恶臭的黄色液体,让自己闻起来就像一具已经腐烂的尸体。负鼠的这种行为属于( )
      A. 防御行为B. 生殖(繁殖)行为
      C. 觅食(取食)行为D. 社会(社群)行为
      【答案】A
      【分析】防御行为是指动物为对付外来侵略、保卫自身的生存、或者对本族群中其他个体发出警戒而发生的任何一种能减少来自其他动物伤害的行为。繁殖行为是与动物繁殖有关的行为,包括求偶、交配、筑巢、产卵、孵卵、育雏等一系列行为。节律行为是指生物随着地球、太阳、月亮的周期性变化,逐渐形成的周期性、有节律的行为,如昼夜节律、季节节律等。攻击行为是指同种动物个体之间常常由于争夺食物、配偶、领地或巢区而发生相互攻击或战斗。
      【详解】A.防御行为是动物为保护自己、防御敌害的各种行为。负鼠遇到危险时装死并排出恶臭液体,让自己像腐烂尸体,能使敌害误以为其已死亡而放弃攻击,这是典型的防御行为,是为了保护自己免受伤害,故A符合题意。
      B.生殖(繁殖)行为主要涉及动物的求偶、交配、产卵等与繁殖后代相关的活动。负鼠的这种行为与繁殖后代毫无关系,故B不符合题意。
      C.觅食(取食)行为是动物通过各种方式获取生存所需的食物的行为,故C不符合题意。
      D.社会(社群)行为是群营体生活的动物,内部有一定的组织,成员间有明确的分工,有的还形成等级,故D不符合题意。
      故选A。
      27. 哀牢髭蟾是云南特有的蛙类两栖动物,主要分布在哀牢山和无量山地区。下列有关哀牢髭蟾的描述正确的是( )
      A. 卵外有坚韧的卵壳保护
      B. 发育的起点是蝌蚪
      C. 皮肤裸露,具有辅助呼吸的作用
      D. 发育方式是完全变态发育
      【答案】C
      【分析】两栖动物是指幼体生活在水中,用鳃呼吸,发育为变态发育,成体既能生活在水中,又能生活在陆地上,用肺呼吸,皮肤辅助呼吸。
      【详解】A.两栖动物的卵通常没有坚韧的卵壳保护,而是包裹在一层透明的胶质膜中,A错误。
      B.两栖动物的发育起点通常是受精卵,而不是蝌蚪。受精卵经过一系列复杂的发育过程,才会孵化出蝌蚪,B错误。
      C.两栖动物的皮肤确实裸露且湿润,这有助于它们进行气体交换,从而辅助呼吸。特别是在水中或潮湿环境中,皮肤呼吸对于两栖动物来说尤为重要,C正确。
      D.完全变态发育通常指昆虫在发育过程中,经过卵、幼虫、蛹和成虫四个完全不同的发育阶段。而两栖动物的发育过程通常包括受精卵、蝌蚪、幼蛙和成蛙四个阶段,其中蝌蚪和成蛙在形态和生活习性上有很大的差异,这种发育方式属于变态发育,D错误。
      故选C。
      28. 一对新婚夫妇已生育一个女孩,二胎他们希望生育男孩,实现儿女双全。他们愿望达成概率及二胎男孩体细胞中的染色体组成分别为( )
      A. 100%、22对+XXB. 50%、22对+XY
      C. 50%、XYD. 100%、22条+Y
      【答案】B
      【分析】在亲代的生殖细胞形成过程中,经过减数分裂,两条性染色体彼此分离,男性产生两种类型的精子——含X染色体的精子和含Y染色体的精子,女性则只产一种含X染色体的卵细胞。受精时,如果是含X的精子与卵细胞结合,就产生具有XX的受精卵并发育成女性;如果是含Y的精子与卵细胞结合,就产生具有XY的受精卵并发育成为男性。这说明男女的性别在受精卵形成时就已确定。由于男性可产生数量相等的含X染色体的精子和含Y染色体的精子,加之它们与卵细胞结合的机会相等,所以每次生男生女的概率是相等的
      【详解】人的体细胞内的23对染色体,其中包括22对常染色体,有一对染色体与人的性别有关,叫做性染色体;男性的性染色体是XY,女性的性染色体是XX,人的性别遗传如图所示:
      由图解可知,男孩体细胞中的染色体组成是22对+XY,生男孩的几率是50%,故ACD错误,B正确。
      故选B。
      29. 下图是不同的地层以及在地层中发现的两种生物化石,以下说法正确的是( )
      A. 地层1中不可能找到生物乙的化石
      B. 地层1比地层2更古老
      C. 由此推测生物乙一定是由生物甲进化来的
      D. 甲化石形成的年份比乙化石形成年份晚
      【答案】D
      【分析】比较生物的化石及生物化石在地层中存在的情况,是运用古生物学上的证据对生物进化研究的方法,化石是生物进化最直接和最有力的证据。
      【详解】A.由于地层2比地层1更古老,而生物乙的化石是在地层2中发现的,这意味着生物乙在地层1形成前已经出现,因此地层1中可能找到生物乙的化石,A错误。
      B.在地质学中,地层的形成通常是按照时间顺序一层层堆积的,较老的地层位于下面,较新的地层位于上面。因此,地层2比地层1更古老,B错误。
      C.仅凭地层和化石的信息,无法直接判断生物乙是否进化成了生物甲。进化是一个复杂的过程,需要更多的化石记录和遗传学证据来支持,C错误。
      D.乙化石是在较老的地层2中发现的,那么它形成的年份应该比在较新的地层1中发现的甲化石早,故甲化石形成的年份比乙化石形成年份晚,D正确。
      故选D。
      30. 健康的生活方式、安全用药的常识和急救的方法对于人们的生活非常重要。下列相关叙述错误的是( )
      A. 经常玩手机、熬夜上网、喝酒抽烟属于不健康生活方式
      B. 无论是处方药还是非处方药,在使用之前都应该仔细阅读药品说明书
      C. 因意外导致静脉出血,应指压近心端进行止血
      D. 正确对待青春期身体的发育和变化,合理宣泄情绪,保持愉快的心情
      【答案】C
      【分析】健康的生活方式有:作息有规律、保证均衡营养、一日三餐按时就餐、异性同学间应建立真诚友谊、积极参加文娱活动和体育运动、不吸烟、不酗酒、拒绝毒品等。青少年思想发育不成熟,生活经验少,有了心理矛盾,及时向老师、家长请教,不能闷在心理,否则会影响身体健康。
      青少年应正确对待身体发育和变化,合理宣泄情绪保持愉快心情;血液呈暗红色为静脉血,一般是静脉出现,应在远心端止血。
      【详解】A.经常玩手机、熬夜上网、喝酒抽烟属于不健康的生活方式。这些行为都会对人的身体健康和心理健康造成负面影响,如导致视力下降、睡眠不足、免疫力下降、心理健康问题等,故A正确。
      B.无论是处方药还是非处方药,在使用之前都应该仔细阅读说明书。药物说明书提供了药物的使用方法、剂量、注意事项等重要信息,对于确保用药安全和有效至关重要,故B正确。
      C.静脉是将血液从身体各部分送回心脏的血管。由于静脉内的血液是流向心脏的,所以静脉出血时应该指压远心端进行止血,而不是近心端。如果指压近心端,无法有效阻止血液从伤口流出,故C错误。
      D.青春期是人体生长发育的重要阶段,身体会发生一系列的变化,如身高突增、性器官发育等。确对待青春期身体的发育和变化,保持积极乐观的心态,合理宣泄情绪,如通过运动、与朋友交流等方式释放压力,保持愉快的心情,有利于身心健康,故D正确。
      故选C。
      第Ⅱ卷(非选择题,共30分)
      二、简答题(除标注外,每空1分,共30分)
      31. 2024年11月28日,环绕塔克拉玛干沙漠边缘全长3046公里的绿色阻沙防护带实现全面锁边“合龙”。该锁边生态工程主要采用生物治沙技术,通过种植梭梭等固沙植物,以恢复植被、涵养水源。除此之外,种植一种寄生在梭梭上的多年生草本植物肉苁蓉,其具有较高的药用价值,带来可观的经济效益。请回答下列问题。
      (1)塔克拉玛干沙漠顺利实现锁边“合龙”,成功为塔克拉玛干沙漠编织了一条绿色的“围脖”,不仅阻止了沙漠的扩张,还改善了当地的生态环境,为珍稀濒危物种野骆驼、盘羊等提供了生存的家园。这说明保护生物多样性最根本的措施是保护______的多样性。
      (2)梭梭是塔克拉玛干沙漠中常见的代表性植物,其根系发达、叶片小等特征体现了生物能______(填“适应”或“影响”)环境,这也是长期______的结果。
      (3)肉苁蓉营寄生生活,据此判断,它的细胞内没有______(填结构名称),属于生态系统成分中的_______。
      【答案】(1)生态系统
      (2)①. 适应 ②. 自然选择
      (3)①. 叶绿体 ②. 消费者
      【分析】(1)生物多样性包括物种(生物种类)多样性、基因(遗传)多样性和生态系统多样性。其中,生态系统多样性是物种多样性和基因多样性的基础。保护生态系统多样性能够为物种提供赖以生存的栖息环境和资源,进而维持物种及基因的多样性。塔克拉玛干沙漠通过恢复植被、构建防护带改善生态环境,为野骆驼等物种提供家园,这一过程本质上是通过保护生态系统来保护生物多样性。故保护生物多样性最根本的措施是保护生态系统的多样性。
      (2)梭梭的 “根系发达” 有助于在干旱沙漠中吸收深层地下水,“叶片小” 可减少蒸腾作用散失水分,这些特征使梭梭能在恶劣的沙漠环境中生存,体现了生物对环境的适应。在长期的进化过程中,具有有利变异(如根系发达、叶片小)的梭梭个体更容易存活并繁殖后代,而不利变异的个体被淘汰。这种通过环境对生物个体的筛选,即自然选择,是生物适应环境的根本原因。
      (3)肉苁蓉营寄生生活,依赖梭梭等宿主获取有机物,说明其无法通过光合作用制造有机物。光合作用的场所是叶绿体,因此肉苁蓉细胞内没有叶绿体。消费者不能自己制造有机物,直接或间接依赖生产者(如动物、寄生生物)。肉苁蓉通过寄生从梭梭体内获取营养,属于消费者。
      32. 耿马是云南省第一产糖大县,是国家糖料蔗核心基地县。甘蔗属于热带、亚热带作物,喜高温和强光照,是制作蔗糖的主要原料。其生长过程分为萌芽期、幼苗期、分蘖期、伸长期和成熟期五个阶段。图一中①、②表示植物的生理过程,A、B表示气体;图二是叶的横切示意图,③~⑥表示叶片结构。请据图回答下列问题。

      (1)每年1~3月,蔗农用甘蔗茎繁殖新植株,这种生殖方式是______(填“无性生殖”或“有性生殖”)。5~6月为甘蔗分蘖期,此阶段需进行中耕松土,增加土壤中氧气含量,有利于甘蔗根系进行图一中生理过程______(填序号),促进根的生长。
      (2)6~10月是甘蔗伸长期和成熟期,此阶段植株光合作用旺盛,空气中的二氧化碳经图二中______(填序号)进入植株体内,是光合作用的原料。耿马属南亚热带季风气候,能较好满足甘蔗进行光合作用所需要的温度、水分和______条件。
      (3)为实现乡村振兴,耿马县某村委组织当地群众利用成片旱地种植甘蔗。为提高甘蔗产量、促进蔗农增收,选择品种应具有______(答出一点即可)等优良性状。
      【答案】(1)①. 无性生殖 ②. ②
      (2)①. ⑥ ②. 光照
      (3)耐高温(或耐旱、喜光等)
      【分析】图一中A二氧化碳,B氧气,①光合作用,②呼吸作用,图二中③上表皮,④叶肉,⑤叶脉,⑥气孔。
      (1)每年1~3月,蔗农用甘蔗茎繁殖新植株,这种生殖方式没有经过两性生殖细胞的结合,直接由母体发育成新个体,是无性生殖。5~6月为甘蔗分蘖期,此阶段需进行中耕松土,增加土壤中氧气含量,有利于甘蔗根系进行图一中生理过程②呼吸作用,促进根的生长。
      (2)气孔是植物进行气体交换的窗口,所以空气中的二氧化碳经图二中⑥气孔进入植株体内,是光合作用的原料。光是光合作用的条件,水的光合作用的原料之一,耿马属南亚热带季风气候,能较好满足甘蔗进行光合作用所需要的温度、水分和光照条件。
      (3)旱地中水分少,耿马县某村委组织当地群众利用成片旱地种植甘蔗。为提高甘蔗产量、促进蔗农增收,选择的品种应具有耐旱等优良性状。
      33. 血管机器人(如图一)已逐渐成为医学领域的研究热点,它可以在血管中快速稳定地游动和悬浮倒退,可用于疾病诊断以及对血管进行微创伤手术。图二表示人体部分血液循环示意图,A~D表示心脏的4个腔,①~⑤表示血管。请据图回答下列问题。

      (1)若从上肢静脉注入血管机器人,为确保其随血液循环到达脑部,血管机器人的最大高度不能超过______(填血细胞名称)的直径。注入上肢静脉后,血管机器人首先进入心脏的[C]________,在到达脑部之前,依次通过心脏四个腔的顺序是C→______(用字母和箭头表示)。
      (2)当血管机器人到达左心室后,左心室强力收缩将血管机器人首先送入______(填序号),这段血管具有______(答出一点即可)的特征。
      (3)血管机器人到达脑部血管堵塞区域,进行有效疏通,疏通后血液正常流经脑部。与流入脑部的血液相比,流出脑部的血液中氧含量发生变化,血液变成了_______(填“动脉”或“静脉”)血。
      【答案】(1)①. 红细胞 ②. 右心房 ③. D→A→B
      (2)①. ③ ②. 管壁厚(或弹性大、管内血流速度快)
      (3)静脉
      【分析】图二中,①上腔静脉,②下腔静脉,③主动脉,④肺动脉,⑤肺静脉。A左心房,B左心室,C右心房,D右心室。
      (1)毛细血管内径极细,只允许红细胞单行通过。所以微型机器人的最大高度不能超过红细胞的直径,否则不能通过毛细血管。
      血液循环途径如图:
      注入上肢静脉后,血管机器人经上腔静脉首先进入心脏的C右心房,在到达脑部之前,会经过D右心室,然后通过肺循环进入A左心房,再进入B左心室,随体循环到达脑部,因此依次通过心脏四个腔的顺序是C→D→A→B。
      (2)主动脉与左心室相连,管壁厚、弹性大,管内血流速度快。当血管机器人到达左心室后,左心室强力收缩将血管机器人首先送入③主动脉,这段血管的管壁厚、弹性大,管内血流速度快。
      (3)血液流经大脑时,血液中的氧气和营养物质进入大脑,大脑产生的二氧化碳和尿素等废物进入血液,因此,与流入脑部的血液相比,流出脑部的血液中营养物质和氧气的含量都将减少,血液变成静脉血。
      34. 点翠是我国传统的首饰工艺,将翠鸟的羽毛粘着在首饰上形成精美的图案。但由于翠鸟属于我国保护动物,现代的点翠多为仿点翠,即利用养殖的鹦鹉掉落的羽毛进行制作。养殖场为繁殖出手工制作者所需颜色的鹦鹉,对鹦鹉毛色的遗传进行了研究,结果如下表所示,请回答问题。
      (1)鹦鹉毛色的蓝色和黄色在遗传学上是一对______。
      (2)根据表中数据可以判断______是隐性性状。
      (3)若用D表示控制显性性状的基因,用d表示控制隐性性状的基因,现有一只黄色鹦鹉,如何判断它的基因组成?______。
      【答案】(1)相对性状
      (2)蓝色 (3)将该黄色鹦鹉和蓝色鹦鹉杂交,若后代羽毛颜色既有黄色也有蓝色,则其基因组成为Dd;若后代羽毛颜色全部为黄色,则其基因组成为DD
      【分析】生物的性状由基因控制,基因有显性和隐性之分;显性基因是控制显性性状基因,隐性基因是控制隐性性状的基因;当细胞内控制某种性状的一对基因都是显性或一个是显性、一个是隐性时,生物体表现出显性基因控制的性状;当控制某种性状的基因都是隐性时,隐性基因控制的性状才会表现出来。
      (1)生物体的形态特征、生理特征和行为方式叫做性状,同种生物同一性状的不同表现形式叫做相对性状鹦鹉毛色的蓝色和黄色是同一性状的不同表现形式,因此在遗传学上被称为相对性状。
      (2)丙组亲代都是黄色,后代出现了蓝色,这是隐性性状在子代中的表现,说明黄色是显性性状,蓝色是隐性性状。
      (3)现有一只黄色鹦鹉,需判断它的基因组成是DD还是Dd,将该黄色鹦鹉和蓝色鹦鹉杂交,若后代羽毛颜色既有黄色也有蓝色,则其基因组成为Dd,遗传图解如下:
      若后代羽毛颜色全部为黄色,则其基因组成为DD,遗传图解如下:
      35. 阅读资料,回答下列问题。
      甲型流感简称“甲流”,是由甲型流感病毒(一种RNA病毒,不稳定,易变异)引起的急性呼吸道传染病。甲流既可通过空气、飞沫传播,也可经接触被病毒污染的物品或器具后传播。多通风、勤洗手、戴口罩等是预防甲流的基本方法,接种甲流疫苗是预防甲流的有效方法,奥司他韦是目前治疗甲流的推荐用药。
      (1)资料中提到的“多通风、勤洗手、戴口罩”属于预防传染病措施中的______。
      (2)从免疫角度分析,疫苗相当于______。不同于乙肝疫苗等保护效果可持续30年甚至更长的疫苗,甲流疫苗一般建议在每年流感高峰到来前进行接种,原因是______。
      (3)下表是研究人员通过分析奥司他韦治疗成人住院患者流感临床疗效的单因素分析情况。
      分析表中数据,为临床使用奥司他韦治疗甲流提供的可行性用药建议有______。
      【答案】(1)切断传播途径
      (2)①. 抗原 ②. 甲型流感病毒不稳定、易变异,之前接种疫苗产生的抗体可能对变异后的病毒无效
      (3)奥司他韦使用天数应≤5 天;发病至使用奥司他韦的时间应≤48h;单用抗病毒药物奥司他韦
      【分析】传染病是由病原体(细菌、病毒、寄生虫等)引起的、能在人与人之间或人与动物之间传播的疾病。传染病能够在人群中传播流行,必须同时具备传染源、传播途径和易感人群三个基本环节。传染病的预防措施可以分为控制传染源、切断传播途径和保护易感人群三个方面。免疫分为非特异性免疫和特异性免疫。
      (1)“多通风、勤洗手、戴口罩” 这些措施能阻断甲型流感病毒从传染源传播到易感人群的途径,属于切断传播途径。
      (2)疫苗进入人体后能刺激淋巴细胞产生抗体,从免疫角度看相当于抗原。甲型流感病毒的遗传物质是RNA,不稳定,易变异,每年病毒可能不同,之前接种疫苗产生的抗体可能对变异后的病毒无效,所以需每年流感高峰到来前接种。
      (3)从表格数据看,奥司他韦使用天数≤5 天、发病至使用奥司他韦时间≤48h、单用奥司他韦时有效组人数占比相对更高,所以给出此用药建议。
      36. 目前我国生活垃圾中厨余垃圾和塑料垃圾占比最大,亟待对垃圾进行“减量化、无害化、资源化”处理。研究人员发现,厨余垃圾中的淀粉可被淀粉乳酸杆菌分解为乳酸,乳酸可用于可降解塑料。为探究“淀粉乳酸杆菌对厨余垃圾中淀粉的分解作用”,科研小组进行如下实验。
      步骤一:将厨余垃圾制成培养基,取300mL平均分成三组,再分别采用以下三种发酵方法进行处理:
      步骤二:将处理后的三组培养基都放置于无氧、35℃环境下发酵,每隔24h取样并分析乳酸浓度,所得数据绘制成折线图(如图一所示)。根据以上信息,回答下列问题。
      (1)淀粉乳酸杆菌属于______(填“单细胞”或“多细胞”)生物,在细胞结构上最突出的特点是______。
      (2)该研究若以是否接种乳酸杆菌为变量,应该选择的一组对照实验是______(填字母)。
      (3)通过以上实验可知,能分解厨余垃圾中淀粉的微生物为______(填“淀粉乳酸杆菌”“厨余垃圾中原有微生物”或“淀粉乳酸杆菌和厨余垃圾中原有微生物”)。
      (4)为得到分解淀粉能力更强的淀粉乳酸杆菌。该小组又对原有菌株进行诱变处理,得到三种突变菌株甲、乙、丙,再将淀粉分成等量的四组,分别加入等量的原有菌株、菌株甲、菌株乙、菌株丙,在相同且适宜条件下培养一段时间,实验结果如图二所示。据此分析,菌株________分解淀粉能力最强。将这种分解淀粉能力最强的菌株应用于厨余垃圾的处理,取得较好效果。
      【答案】(1)①. 单细胞 ②. 没有成形的细胞核
      (2)AB (3)淀粉乳酸杆菌和厨余垃圾中原有微生物
      (4)丙
      【分析】对照实验是指在研究一种条件对研究对象的影响时,所进行的除了这种条件不同之外,其他条件都相同的实验。其中不同的条件就是实验变量。一般来说,对实验变量进行处理的,就是实验组,没有处理的就是对照组。
      (1)淀粉乳酸杆菌属于细菌,细菌都是单细胞能独立生活的个体,所以淀粉乳酸杆菌属于单细胞生物,在细菌结构包括细胞壁、细胞膜、细胞质、DNA集中区域等,无成形的细胞核,所以在细胞结构上的最突出的特点是体内无成形的细胞核,属于原核生物。
      (2)对照实验是指在研究一种条件对研究对象的影响时,所进行的除了这种条件不同之外,其他条件都相同的实验。其中不同的条件就是实验变量。该实验中A组和B组是以淀粉乳杆菌为变量的对照实验、A组和C组是以高温杀菌为变量的对照实验。该研究若以是否接种乳酸杆菌为变量,应该选择的一组对照实验是AB。
      (3)B组不灭菌,不接种淀粉乳酸杆菌,而测得乳酸浓度也不低,说明厨余垃圾中,也有原有微生物。通过实验结合折线图可知,能分解厨余垃圾中淀粉的微生物有厨余垃圾中的原有微生物、淀粉乳酸杆菌。
      (4)实验结果如图二所示,菌株丙产生的乳酸最多,淀粉含量最低,因此菌株丙分解淀粉能力最强。将这种分解淀粉能力最强的菌株应用于厨余垃圾的处理,会取得较好效果。
      华盖木
      学名:Pachylarnaxsinica别名:缎子绿豆树(云南西畴)科属:木兰科厚壁木属特征:常绿大乔木,花期4月,果实9至11月成熟。范围:仅分布于云南局部地区海拔1300至1500米山坡上部向阳的沟谷潮湿山地。
      组别
      亲代配对
      后代数目(只)
      黄色
      蓝色

      蓝色×蓝色
      0
      80

      黄色×蓝色
      61
      58

      黄色×黄色
      63
      20
      相关因素
      有效组人数及占比(%)
      无效组人数及占比(%)
      奥司他韦使用天数≤5天
      43(84.3)
      8(15.7)
      奥司他韦使用天数>5天
      40(76.9)
      12(23.1)
      发病至使用奥司他韦的时间≤48h
      11(91.7)
      1(8.3)
      发病至使用奥司他韦的时间>48h
      72(79.1)
      19(20.9)
      单用抗病毒药物奥司他韦
      48(85.7)
      8(14.3)
      合并其他抗病毒药物
      35(74.5)
      12(25.5)
      实验组别
      处理方式
      A
      不灭菌,直接接种0.2g淀粉乳酸杆菌
      B
      不灭菌,不接种淀粉乳酸杆菌
      C
      高温灭菌30分钟,冷却后,再接种0.2g淀粉乳酸杆菌

      相关试卷 更多

      资料下载及使用帮助
      版权申诉
      • 1.电子资料成功下载后不支持退换,如发现资料有内容错误问题请联系客服,如若属实,我们会补偿您的损失
      • 2.压缩包下载后请先用软件解压,再使用对应软件打开;软件版本较低时请及时更新
      • 3.资料下载成功后可在60天以内免费重复下载
      版权申诉
      若您为此资料的原创作者,认为该资料内容侵犯了您的知识产权,请扫码添加我们的相关工作人员,我们尽可能的保护您的合法权益。
      入驻教习网,可获得资源免费推广曝光,还可获得多重现金奖励,申请 精品资源制作, 工作室入驻。
      版权申诉二维码
      欢迎来到教习网
      • 900万优选资源,让备课更轻松
      • 600万优选试题,支持自由组卷
      • 高质量可编辑,日均更新2000+
      • 百万教师选择,专业更值得信赖
      微信扫码注册
      手机号注册
      手机号码

      手机号格式错误

      手机验证码 获取验证码 获取验证码

      手机验证码已经成功发送,5分钟内有效

      设置密码

      6-20个字符,数字、字母或符号

      注册即视为同意教习网「注册协议」「隐私条款」
      QQ注册
      手机号注册
      微信注册

      注册成功

      返回
      顶部
      添加客服微信 获取1对1服务
      微信扫描添加客服
      Baidu
      map