云南省昭通市2024-2025学年高三上学期1月毕业生诊断性检测(一模)地理试卷(解析版)
展开
这是一份云南省昭通市2024-2025学年高三上学期1月毕业生诊断性检测(一模)地理试卷(解析版),共12页。试卷主要包含了选择题,非选择题等内容,欢迎下载使用。
一、选择题:本大题共16小题,每小题3分,共48分。在每小题给出的四个选项中,只有一项符合题目要求。
苏州金龙积极响应国家“走出去”发展战略,携手哈萨克斯坦科研中心PARASAT在阿拉木图打造了纯电动客车生产基地,研发制造新型海格电动客车,并进一步拓展欧洲市场。为应对不同地区独特的环境,研发中心对电车持续进行技术创新。下图示意哈萨克斯坦位置。据此完成下面小题。
1. 该车企能够实现“走出去”发展战略的内在条件是( )
A. 丰富的造车原料B. 持续的创新发展动能
C. 便利的交通条件D. 广阔的国际市场
2. 为满足挪威用车需求,电车技术创新应( )
①提高车身保温性能 ②增强轮胎防滑性能
③提高电池性能 ④提高发动机性能
A. ①②④B. ①③④
C. ①②③D. ②③④
【答案】1. B 2. C
【解析】
【1题详解】
能够实现“走出去”发展战略说明自身具备较强的研发创新能力,故该车企能够实现“走出去”发展战略的内在条件是持续的创新发展动能,B正确;丰富的造车原料、便利的交通条件和广阔的国际市场都不属于内在条件,ACD错误。故选B。
【2题详解】
挪威位于北欧地区,纬度高,气候寒冷,耗能较快,电车技术创新应提高车身保温性能、提高电池性能,①③正确;冬季寒冷,冰雪覆盖,摩擦力小,应增强轮胎防滑性能,②正确;电车没有发动机,④错误。综上,①②③正确,C正确,④错误,ABD错误。故选C。
为减轻风沙危害,通过工程固沙和生物治沙相结合的方式,2024年11月28日,塔克拉玛干沙漠“锁边”工程完成。位于塔克拉玛干沙漠南缘下风口的和若铁路多采用“以桥代路”方式建设。下图示意锁边工程与某工程段治理模式。据此完成下面小题。
3. 和若铁路多采用“以桥代路”的目的是( )
A. 防止风沙掩埋铁路B. 降低沿线铁路坡度
C. 留出动物迁徙通道D. 减轻冻土破坏路基
4. 关于图中治沙措施说法正确的是( )
A. 高立式沙障与盛行风向平行B. 草方格沙障挡风效果最好
C. 林带中的红柳梭梭根浅叶茂D. 套种肉苁蓉增加经济收入
【答案】3. A 4. D
【解析】
【3题详解】
和若铁路位于沙漠边缘下风口,受风沙影响大,采用“以桥代路”方式,可防止被风沙掩埋,A正确;盆地边缘,地势起伏较小,B错误;铁路位于塔克拉玛干沙漠边缘,野生动物少,C错误;该区无多年冻土分布,不会对路基造成危害,D错误。故选A。
【4题详解】
高立式沙障为阻挡风沙应垂直于盛行风向,A错误;草方格沙障主要目的为固定流沙,挡风效果最好的是高立式沙障,B错误;沙漠植被根系发达,C错误;宽林带林下套种肉苁蓉等经济作物可增加经济收入,D正确。故选D
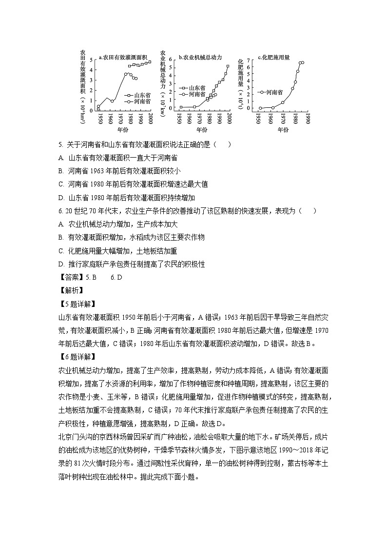
下图是1949年以来华北平原典型地区农业生产条件变化图。据此完成下面小题。
5. 关于河南省和山东省有效灌溉面积说法正确的是( )
A. 山东省有效灌溉面积一直大于河南省
B. 河南省1963年前后有效灌溉面积较小
C. 河南省1980年前后有效灌溉面积增速达最大值
D. 山东省1980年前后有效灌溉面积持续增加
6. 20世纪70年代末,农业生产条件的改善推动了该区熟制的快速发展,表现为( )
A. 农业机械总动力增加,生产成本加大
B. 有效灌溉面积增加,水稻成为该区主要农作物
C. 化肥施用量大幅增加,土地板结加重
D. 推行家庭联产承包责任制提高了农民的积极性
【答案】5. B 6. D
【解析】
【5题详解】
山东省有效灌溉面积1950年前后小于河南省,A错误;1963年前后因干旱导致三年自然灾荒,有效灌溉面积减小,B正确;河南省有效灌溉面积1980年前后达最大值,但增速是1970年前后达最大值,C错误;1980年后山东省有效灌溉面积波动增加,D错误。故选B。
【6题详解】
农业机械总动力增加,提高了生产效率,提高熟制,劳动力成本降低,A错误;有效灌溉面积增加,提高了水资源的利用率,增加了作物种植密度和种植周期,提高熟制,该区主要的农作物是小麦、玉米等,B错误;化肥施用量增加,促进作物种植模式的转变,提高熟制,土地板结加重不会提高熟制,C错误;70年代末推行家庭联产承包责任制提高了农民的生产积极性,种植意愿增强,提高熟制,D正确。故选D。
北京门头沟的京西林场曾因采矿而广种油松,油松会吸取大量的地下水。矿场关停后,成片的油松成为该地区的优势树种,干燥季节森林火情多发,下图示意该地区1990~2018年记录的81次火情时段分布。通过间歇性采伐育种,单一的油松树种得到控制,蒙古栎等本土落叶树种出现在油松林中。据此完成下面小题。
7. 推测京西林场夜间火灾频率低的自然原因是( )
A. 太阳辐射较弱B. 水汽凝结较多
C. 生物活动频繁D. 枯枝落叶较少
8. 京西林场间歇性采伐若干年后( )
A. 生物多样性减少B. 土壤的水分减少
C. 森林生产力提升D. 香樟树生长旺盛
9. 灭火救灾中,地理信息技术的合理利用是( )
A. 利用地理信息系统(GIS),制定救火计划
B. 利用遥感(RS),评估火情等级
C. 利用人工智能(AI),模拟火情救援
D. 利用北斗导航(BDS),确定火情范围
【答案】7. B 8. C 9. A
【解析】
【7题详解】
夜间无太阳辐射,A错误;白天气温高,森林中的水汽大量蒸发,空气干燥,枯枝落叶易燃,夜间气温降低,空气中的水汽凝结,枯枝落叶湿度大,不易燃,B正确;夜间火灾频率低与生物活动频繁无关,C错误;枯枝落叶数量无论白天还是夜间变化不大,D错误。故选B。
【8题详解】
通过间歇性采伐育种,单一的油松树种得到控制,本土的落叶树种蒙古栎也在油松林中间出现,当地生物多样性应该增加,A错误;单一的油松会吸取大量的地下水,逐渐地带性的落叶阔叶林增多,对地下水的吸取减少,土壤的水分增加,森林的生产力提升,B错误,C正确;香樟树属于亚热带树种,当地属于温带气候,不适宜生长,D错误。故选C。
【9题详解】
可运用GIS(地理信息系统)分析功能,制定救火计划,A正确;评估火情等级,需要应用到GIS的分析功能,B错误;AI(人工智能)不属于地理信息技术,C错误;确定火情范围需要应用到RS(遥感),D错误。故选A。
基坑气膜是一种应用于建筑基坑施工的充气膜结构(下图),可以将基坑作业区域与外界环境有效隔离,为施工人员创造舒适的环境。作为新质生产力的典型代表,它不仅是对传统施工方式的一次深刻变革,更是对环境保护和可持续发展理念的生动实践。据此完成下面小题。
10. 基坑气膜技术的出现成为绿色施工的新助力,主要可以减轻建筑施工所带来的( )
①扬尘污染 ②热污染
③土壤污染 ④噪声污染
A. ①②B. ②③
C. ③④D. ①④
11. 在基坑气膜应用过程中,从气候和节能的角度,最能体现绿色环保理念的城市是( )
A. 北京B. 伦敦
C. 迪拜D. 新加坡
【答案】10. D 11. B
【解析】
【10题详解】
根据材料可知,“基坑气膜将基坑作业区域与外界环境有效隔离”,因其封闭的施工环境能有效降低施工产生的扬尘和噪声,①④正确;相对而言,在减轻土壤污染和热污染方面效果不显著,②③错误。综上所述,D正确,A、B、C错误。故选D。
【11题详解】
气膜是一个密闭的空间,伦敦为温带海洋性气候,全年温和湿润,膜内外温差小,降水强度小,耗能少,B正确;北京冬冷夏热,迪拜全年高温,新加坡全年高温多雨,降水强度大,为维持膜内舒适环境,耗能大,因此A、C、D错误。故选B。
旅游业碳生产率(旅游收入与同期旅游业碳排放量的比值,常用万元/t表示)是衡量旅游业绿色发展的重要指标。研究表明,新、青、甘、川、云、渝、湘等地为我国旅游业碳生产率低值区。下图为2008~2019年我国旅游业收入、碳排放量及旅游业碳生产率均值的变化趋势图。据此完成下面小题。
12. 2009~2019年间,我国旅游业碳生产率变化的总体趋势表现为( )
A. 旅游业碳生产率不断降低B. 旅游业碳生产率不断提高
C. 旅游业碳生产率波动上升D. 旅游业碳生产率先升后降
13. 云南省旅游业碳生产率低的原因可能是( )
A. 产业结构不合理B. 技术和设备先进
C. 旅游市场规模小D. 地形地势复杂
14. 为进一步提高我国旅游业碳生产率,下列措施中最具有可行性的是( )
A. 发展低碳旅游业B. 提高经济发展水平
C. 限制旅游业发展D. 大规模的植树造林
【答案】12. C 13. D 14. A
【解析】
【12题详解】
通过阅读图文信息可知,我国旅游业碳生产率呈现出波动上升的趋势,ABD错误,C正确。故选C。
【13题详解】
云南省旅游业碳生产率低与产业结构关系不大,A错误;先进的技术和设备可减少碳排放,提高碳生产率,B错误;云南旅游市场规模较大,C错误;云南地形以山地为主,地势地形复杂,旅游发展中交通运输的碳排放量大,旅游业碳生产率低,D正确。故选D。
【14题详解】
发展低碳旅游业,减少旅游碳排量,提高旅游业碳生产率,A正确;提高经济发展水平不一定能提高旅游业碳生产率,B错误;限制旅游业发展,不符合经济可持续发展,C错误;不是所有的景区都适合大规模植树造林,D错误。故选A。
地球磁场是由于地球内部流动的液态金属产生的电流而形成的,地球磁场的南北极与地理南北极并不重合。下图是磁北极与地理北极的关系示意图。据此完成下面小题。
15. 下列现象与地球磁场有关的是( )
A. 候鸟迁徙B. 潮汐现象
C. 极端天气D. 白夜现象
16. 推测地球内部液态金属主要存在于( )
A. 地壳B. 软流层
C. 地幔D. 地核
【答案】15. A 16. D
【解析】
【15题详解】
候鸟通过感知地球磁场的强度和方向,能够帮助它们确定位置和方向,从而进行长距离的迁徙,A正确;潮汐是因为天体的引力而产生的,B错误;极端天气出现的主要原因是全球气候变化的影响,C错误;白夜现象是由于大气对阳光的折射和散射作用,使得夜晚天空仍然能够保持一定的亮度,D错误。故选A。
【16题详解】
根据地震波横波和纵波可通过的物质状态,推测地壳地幔应为固态,地核中外核为液态,地球内部液态金属应该主要存在于地核,D正确,A、B、C错误,故选D。
二、非选择题(本题共3小题,52分)
17. 阅读图文资料,完成下列要求。
德崇扶南运河(下图)起于柬埔寨首都金边,向西南延伸至白马港,全长约180公里,设计宽度约100米,平均深约5.4米,可满足3000吨排水量船只通行。2024年8月5日正式开工,预计2050年建成,投资约5.7亿美元。运河建成后能极大地方便柬埔寨内陆货物出海,摆脱长期从越南过境的依赖,减少物流成本,改善投资环境,还将分流一部分湄公河河水,影响湄公河三角洲地区的发展。
(1)从自然角度分析柬埔寨修建德崇扶南运河的可行性。
(2)分析德崇扶南运河建设对越南湄公河三角洲地区耕地的不利影响。
(3)简述德崇扶南运河建成后对柬埔寨对外贸易的促进作用。
【答案】(1)地处热带季风气候区,降水丰富,河流水量大;纬度低,气温高,运河全年不结冰,可以实现全年运营;运河通海,可实现河海联运,提高运输效率;沿线地形较平坦,水流平稳。
(2)入海河流水量减少,海水倒灌,土壤盐碱化加重;入海泥沙减少,海浪侵蚀加剧,三角洲面积减小,耕地资源减少;三角洲地区泥沙沉积减少,土壤肥力下降。
(3)摆脱对外贸易从越南过境的依赖,提升对外贸易的安全性;降低贸易运输成本,提升贸易竞争力;增加对外贸易总量,提高贸易效率。
【解析】
【小问1详解】
柬埔寨位于中南半岛,地处热带季风气候区,年降水量大,河流流量大,通航能力高;纬度低,气温高,运河无结冰期,通航时间长且稳定,可以实现全年运营;运河通海,可实现河海联运,运输价值大,提高运输效率;沿线地形以平原为主,地形平坦流速慢,航行稳定。
【小问2详解】
德崇扶南运河建设后会导致湄公河入海河流水量减少,海水水位高,海水倒灌,三角洲土壤盐碱化加重;流量少,河流搬运携带泥沙减少,海浪侵蚀加剧,三角洲面积减小后退萎缩,耕地资源减少;三角洲地区泥沙沉积减少,土层变薄,土壤肥力下降。
【小问3详解】
运河建成后可以从柬埔寨内陆货物出海,摆脱长期从越南过境的依赖,改善投资环境,缩短湄公河下游到出海口的航程,节省燃料消耗减少物流成本,降低运输成本提升贸易竞争力;完善了交通网络,提高航运效率,减少对越南湄公河出海口的依赖,提升对外贸易的安全性,增加了出海通道,加强柬埔寨内陆与沿海地区的联系,促进柬埔寨与国际市场的连接,增加对外贸易总量,促进贸易发展。
18. 阅读图文资料,完成下列要求。
冰缘区指冰川的边缘区域,气候严寒,冻融作用强烈,冻融侵蚀在冰缘区地貌形态塑造中起决定性作用。现代冰川冰缘区指受现代冰川作用影响形成的冻土区,冰川退缩后裸露地表即为新增冰缘区。受现代冰川作用、气候、地形、地壳活动、岩浆活动、地表承受压力等因素及相互作用影响,会引起冰缘区形变。青藏高原现代冰川末端冻土广布,冰缘地貌普遍发育(图1),各流域现代冰川冰缘区、新增冰缘区面积有差异(图2),图1与图2中字母所代表的流域名称一致。
(1)根据图2,描述青藏高原现代冰川冰缘区和新增冰缘区面积变化的特点。
(2)从地质作用角度,分析青藏高原现代冰川冰缘区地表发生局部隆升的原因。
(3)分别阐述冰川作用对青藏高原现代冰川冰缘区不同海拔地表形态的影响。
【答案】(1)现代冰川冰缘区:各流域基本都呈增长趋势;其中长江干流流域(a)和嘉陵江流域(b)变化不大;青藏内流区(m)增长最多。
新增冰缘区:各流域都出现新增冰缘区;其中雅鲁藏布江流域(i)和塔里木内流区(k)两流域增长较多。
(2)高海拔地区的冰、雪、岩崩等物质被冰雪融水冻结导致体积膨胀,地表抬升;全球气候变暖,冰川消退,导致地壳压力减轻,地表隆升;板块碰撞挤压,地壳隆升;岩浆注入地壳,使地壳增厚抬升。
(3)高海拔地区:受冰川侵蚀作用强,冰川磨蚀坡体,高度降低。
低海拔地区:侵蚀产生的大量碎屑物被冰川及流水搬运,在坡脚堆积,地表抬升。
【解析】
【小问1详解】
根据图2可知,大多数流域现代冰川冰缘区面积变化值都是正值,各流域基本都呈增长趋势;其中长江干流流域(a)和嘉陵江流域(b)数值接近0,变化不大;青藏内流区(m)增长最多。新增冰缘区面积变化值也大多为正值,各流域都出现新增冰缘区;其中雅鲁藏布江流域(i)和塔里木内流区(k)两流域增长较多。
【小问2详解】
青藏高原地区海拔较高,气温较低,冻融作用显著,冰、雪、岩崩等物质被冰雪融水冻结导致体积膨胀,地表抬升;全球气候变暖,该区域冰川融化,岩层承受冰体重量减少,地壳压力减轻,地表隆升;青藏高原处于印度板块与欧亚板块碰撞带,岩浆活动频繁,岩浆侵入地壳,使地壳增厚并抬升地表。
【小问3详解】
在高海拔地区,由于坡度较大,主要以冰川侵蚀为主,冰川通过磨蚀改造地形,导致坡体高度降低,可能形成冰斗、刃脊、角峰等侵蚀地貌。
在低海拔地区,地形平缓,以冰川堆积作用为主,冰川侵蚀搬运的碎屑物(如冰碛物)在坡脚低平处堆积,形成冰碛垄、冲积扇等地貌,导致地表抬升。
19. 阅读图文资料,完成下列要求。
抽水蓄能电站是利用电力负荷低谷时的电能抽水至上水库,在电力负荷高峰期再放水至下水库发电的水电站,它可将电网负荷低时的多余电能有效利用,如图1所示。屏山抽水蓄能电站位于四川省屏山县书楼镇楠木沟,该区人口密度小,地处金沙江故河道北部,距向家坝库区约2km,距离向家坝水电站约33km(图2)。该工程总投资80.1亿元,预计2028年建成,建成后发电将并入向家坝电站电网,主要承担电网调峰、填谷、储能、调频、调相和紧急事故备用等任务。
(1)简述鸡罩山北侧金沙江故河道的形成过程。
(2)分析抽水蓄能电站选址楠木沟的有利条件。
(3)从能源角度,简述该抽水蓄能电站建成后对区域发展的作用。
【答案】(1)地质历史时期,金沙江从鸡罩山北侧流经,形成曲流;随时间推移,河流凹岸不断侵蚀,凸岸不断堆积,曲流颈日益变窄,在鸡罩山南部河流发生裁弯取直;随着地壳抬升,新河道下切侵蚀增强,故河道形成。
(2)离向家坝库区近,水资源丰富,抽水便利;该区域地质结构稳定,满足建设大型工程的安全地质条件;楠木沟为天然的沟谷且面积广阔,可节省修建水库的成本;地处乡镇,移民规模小,搬迁安置费用相对较低;距离向家坝电站电网较近,发电接入电网系统便捷、成本较低。
(3)提升区域电网的稳定性和可靠性,提高水能利用效率;利于区域能源消费结构的调整;推动绿色能源的发展。
【解析】
【小问1详解】
由图可知,鸡罩山北侧的故道为原来金沙江的凸岸,地质历史时期,金沙江该河段地势低平,从鸡罩山北侧流经,形成曲流;随时间推移,河流凹岸不断侵蚀,凸岸不断堆积,曲流进一步发展,曲流颈日益变窄,洪水期水位上涨,在鸡罩山南部河流发生自然裁弯取直;随着地壳抬升,新河道下切侵蚀增强,,原来河道逐渐被废弃,故河道形成。
【小问2详解】
由图可知,该抽水蓄能电站离向家坝库区近,水资源丰富,抽水便利;地质条件较为稳定,该区域地质结构稳定,满足建设大型工程的安全地质条件;楠木沟为天然的沟谷且面积广阔,工程量小,工期短,可节省修建水库的成本;地处乡镇,库区的移民规模小,搬迁安置费用相对较低,拆迁安置难度较小;距离向家坝电站电网较近,输电距离短,发电接入电网系统便捷、成本较低。
【小问3详解】
抽水蓄能电站建成后,可以提升区域电网的稳定性和可靠性,弥补传统水利发电的不足,提高水能利用效率;水电的比重上升,利于区域能源消费结构的调整;降低化石能源的消费比重,推动绿色能源的发展。
相关试卷
这是一份云南省昭通市2024-2025学年高三上学期1月毕业生诊断性检测(一模)地理试卷(Word版附解析),文件包含云南省昭通市2024-2025学年高三上学期1月毕业生诊断性检测一模地理试题Word版含解析docx、云南省昭通市2024-2025学年高三上学期1月毕业生诊断性检测一模地理试题Word版无答案docx等2份试卷配套教学资源,其中试卷共20页, 欢迎下载使用。
这是一份云南省昆明市2024-2025学年高三上学期1月“三诊一模”地理试卷(解析版),共11页。试卷主要包含了选择题,非选择题等内容,欢迎下载使用。
这是一份2024届云南省昭通市高三上学期诊断性检测文综地理试卷(解析版),共8页。试卷主要包含了选择题,非选择题等内容,欢迎下载使用。
相关试卷 更多
- 1.电子资料成功下载后不支持退换,如发现资料有内容错误问题请联系客服,如若属实,我们会补偿您的损失
- 2.压缩包下载后请先用软件解压,再使用对应软件打开;软件版本较低时请及时更新
- 3.资料下载成功后可在60天以内免费重复下载
免费领取教师福利

