若您为此资料的原创作者,认为该资料内容侵犯了您的知识产权,请扫码添加我们的相关工作人员,我们尽可能的保护您的合法权益。
还剩3页未读,
继续阅读
所属成套资源:安徽省皖江名校联盟2024-2025学年高二下学期7月期末联考各学科试题(PDF版附解析)
成套系列资料,整套一键下载
安徽省皖江名校联盟2024-2025学年高二下学期7月期末联考化学B试题(PDF版附解析)
展开
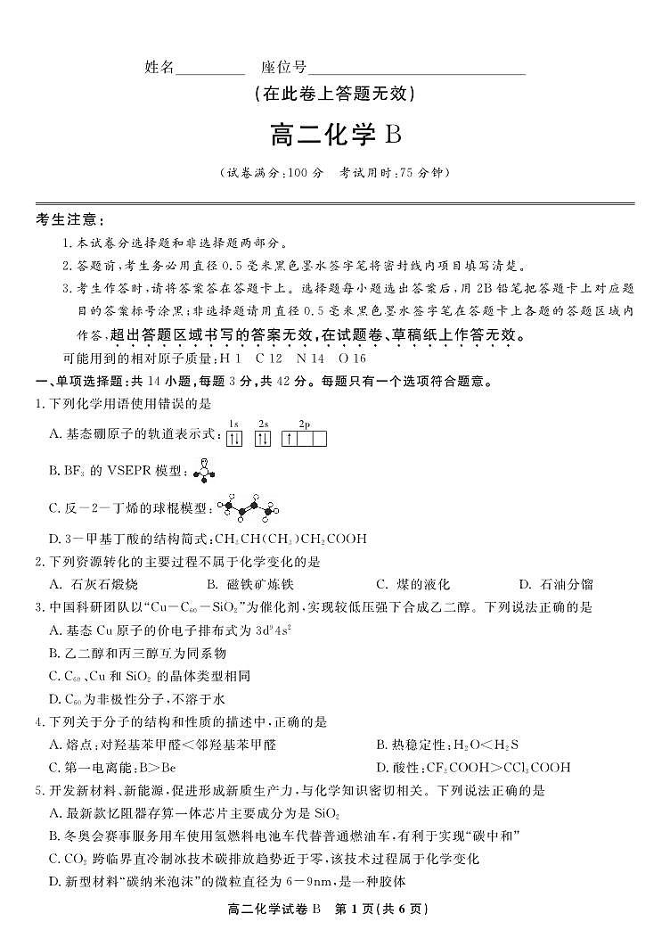
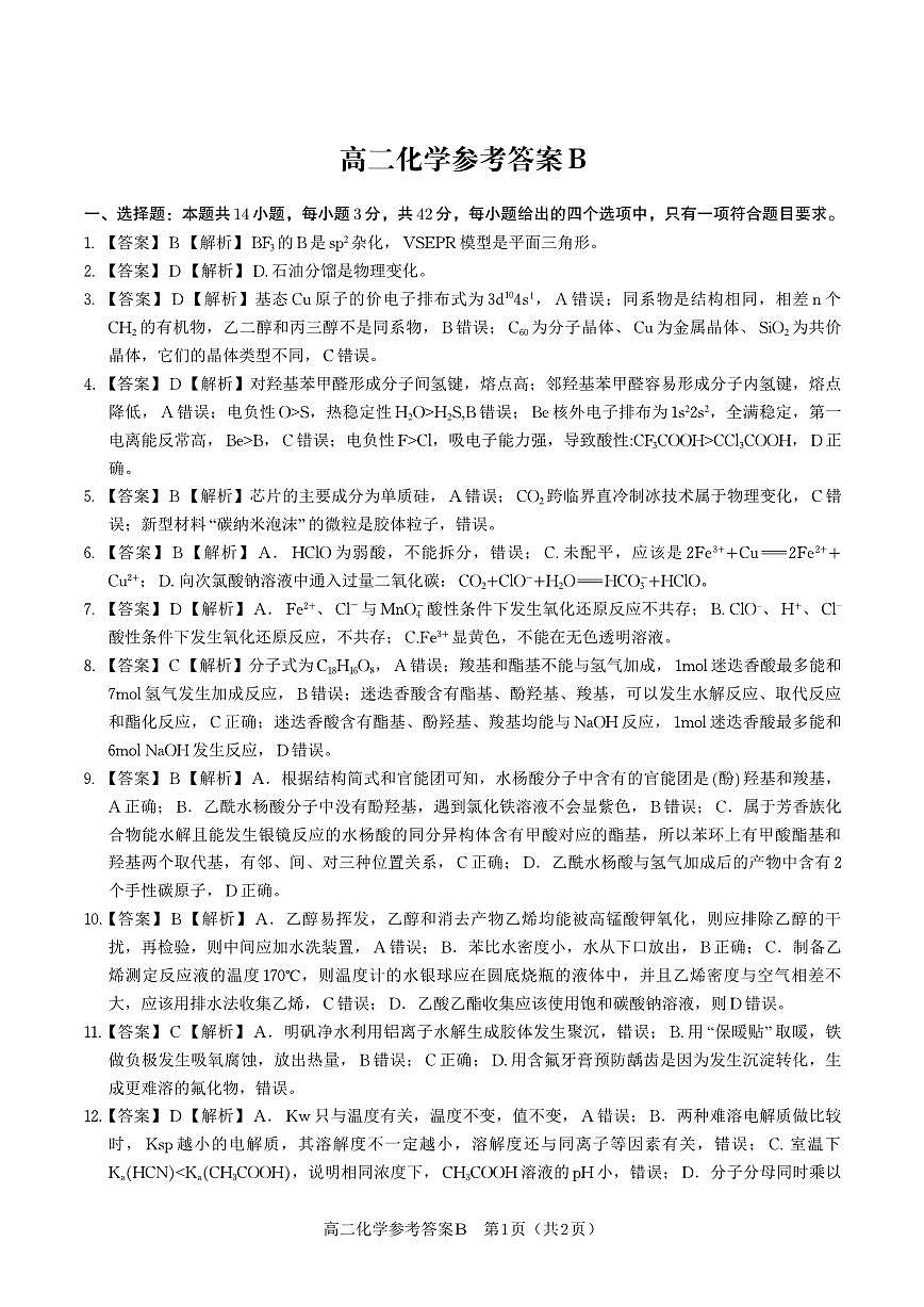
这是一份安徽省皖江名校联盟2024-2025学年高二下学期7月期末联考化学B试题(PDF版附解析),文件包含化学试题卷B-高二下7月期末联考pdf、化学试题卷B-高二下7月期末联考答案pdf等2份试卷配套教学资源,其中试卷共8页, 欢迎下载使用。
相关试卷
安徽省皖江名校联盟2025年7月高二期末联考化学试题卷B+答案:
这是一份安徽省皖江名校联盟2025年7月高二期末联考化学试题卷B+答案,共8页。
安徽省皖江名校联盟2024-2025学年高二下学期期末考试化学B试题及答案:
这是一份安徽省皖江名校联盟2024-2025学年高二下学期期末考试化学B试题及答案,文件包含化学试题B·2025年7月高二期末联考pdf、化学答案B·2025年7月高二期末联考pdf等2份试卷配套教学资源,其中试卷共8页, 欢迎下载使用。
安徽省皖江名校联盟2024-2025学年高二下学期7月期末联考化学C试题(PDF版附解析):
这是一份安徽省皖江名校联盟2024-2025学年高二下学期7月期末联考化学C试题(PDF版附解析),文件包含化学试题卷C-高二下7月期末联考pdf、化学试题卷C-高二下7月期末联考答案pdf等2份试卷配套教学资源,其中试卷共10页, 欢迎下载使用。
相关试卷 更多
资料下载及使用帮助
版权申诉
- 1.电子资料成功下载后不支持退换,如发现资料有内容错误问题请联系客服,如若属实,我们会补偿您的损失
- 2.压缩包下载后请先用软件解压,再使用对应软件打开;软件版本较低时请及时更新
- 3.资料下载成功后可在60天以内免费重复下载
版权申诉
免费领取教师福利

