山东省德州市2024_2025学年高二生物上学期11月期中试题含解析
展开
这是一份山东省德州市2024_2025学年高二生物上学期11月期中试题含解析,共22页。试卷主要包含了35~7, 乙酰胆碱是一种兴奋性神经递质, 甲状腺过氧化物酶等内容,欢迎下载使用。
1.答卷前,考生务必将自己的姓名、考生号等填写在答题卡和试卷指定位置。
2.回答选择题时,选出每小题答案后,用铅笔把答题卡上对应题目的答案标号涂黑。如需改动,用橡皮擦干净后,再选涂其他答案标号。回答非选择题时,将答案写在答题卡上。写在本试卷上无效。
3.考试结束后,将本试卷和答题卡一并交回。
第Ⅰ卷(选择题,共45分)
一、选择题:本题共15小题,每小题2分,共30分。每小题只有一个选项符合题目要求。
1. 渗透压包括胶体渗透压和晶体渗透压,由蛋白质等大分子物质形成的渗透压称为胶体渗透压,由无机盐等小分子物质形成的渗透压称为晶体渗透压。下列说法错误的是( )
A. 血浆胶体渗透压降低会导致组织水肿
B. 长期挑食、偏食可能会使血浆胶体渗透压下降
C. 镁、葡萄糖、氨基酸等参与维持血浆晶体渗透压的平衡
D. 血浆中蛋白质含量高于无机盐,因此血浆胶体渗透压高于晶体渗透压
【答案】D
【解析】
【分析】内环境的理化性质主要包括温度、pH和渗透压:
(1)人体细胞外液的温度一般维持在37℃左右;
(2)正常人的血浆接近中性,pH为7.35~7.45;血浆的pH之所以能够保持稳定,与它含有的缓冲物质有关;
(3)血浆渗透压的大小主要与无机盐、蛋白质的含量有关.在组成细胞外液的各种无机盐离子中,含量上占有明显优势的是Na+和Cl-,细胞外液渗透压的90%来源于Na+和Cl-。
【详解】A、血浆胶体渗透压降低时,会导致水分从血浆进入组织液增多,从而引起组织水肿,A正确;
B、长期挑食、偏食可能会导致蛋白质摄入不足,血浆中蛋白质含量降低,进而使血浆胶体渗透压下降,B正确;
C、无机盐等小分子物质形成的渗透压称为晶体渗透压,因此镁、葡萄糖、氨基酸等物质参与维持血浆晶体渗透压的平衡,C正确;
D、血浆中虽然蛋白质含量高于无机盐,但由于蛋白质是大分子物质,其分子数量相对较少,而无机盐等小分子物质数量众多,所以血浆晶体渗透压高于胶体渗透压,D错误。
故选D。
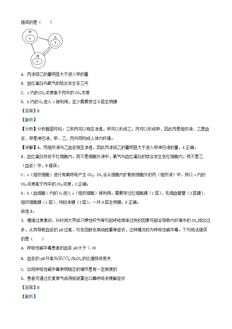
2. 人体内三种细胞外液甲、乙、丙之间的关系如图所示,a、b、c分别表示生活在其中的细胞。下列说法错误的是( )
A. 丙渗回乙的量明显大于进入甲的量
B. 血红蛋白与氧气的结合发生在乙中
C. c内的CO2浓度高于丙中的CO2浓度
D. b内的O2进入c被利用,至少需要穿过6层生物膜
【答案】B
【解析】
【分析】分析题图可知:乙和丙可以相互渗透,甲可以形成乙,丙可以形成甲,因此丙是组织液、乙是血浆、甲是淋巴液,甲、乙、丙共同构成人体内环境。
【详解】A、丙组织液与乙血浆相互渗透,因此丙渗回乙的量明显大于进入甲淋巴液的量,A正确;
B、血红蛋白存在于红细胞内,而不是细胞外液中,氧气与血红蛋白的结合发生在红细胞内,而不是乙(血浆)中,B错误;
C、c(组织细胞)进行有氧呼吸产生CO2,CO2会从细胞内扩散到细胞外的丙(组织液)中,所以c内的CO2浓度高于丙中的CO2浓度,C正确;
D、b(血细胞)内的O2进入c(组织细胞)被利用,需要穿过红细胞膜(1层)、毛细血管壁(2层膜)、组织细胞膜(1层)、线粒体膜(2层),一共6层生物膜,D正确。
故选B。
3. 情绪过度激动、长时间大哭或习惯性叹气等引起呼吸频率过快的因素可能会导致内环境中的CO2排出过多,从而导致血浆的pH过高,引发四肢发麻或眩晕等症状,这种情况称为呼吸性碱中毒。下列说法错误的是( )
A. 呼吸性碱中毒患者的血浆pH大于7.45
B. 血浆的pH升高与/H2CO3的比值降低有关
C. 出现呼吸性碱中毒表明稳态的调节是有一定限度的
D. 患者可通过反复屏气或用纸袋罩住口鼻呼吸来缓解症状
【答案】B
【解析】
【分析】在神经系统和体液的调节下,通过各个器官、系统的协调活动,共同维持内环境相对稳定的状态。内环境稳态的实质是体内渗透压、温度、pH等理化特性呈现动态平衡的过程。
【详解】A、正常血浆pH范围为7.35-7.45,呼吸性碱中毒会导致血浆pH过高,所以呼吸性碱中毒患者的血浆pH大于7.45,A正确;
B、呼吸性碱中毒时,CO2排出过多,H2CO3减少,会使HCO3-/H2CO3的比值升高而不是降低,B错误;
C、当呼吸频率过快时会引发呼吸性碱中毒,这表明稳态的调节是有一定限度的,C正确;
D、患者通过反复屏气或用纸袋罩住口鼻呼吸,可减少CO2的排出,从而缓解症状,D正确。
故选B。
4. 乙酰胆碱是一种兴奋性神经递质。毒扁豆碱可使乙酰胆碱酯酶(分解乙酰胆碱的酶)失去活性,箭毒可与乙酰胆碱受体结合但不能激活相应的离子通道。用上述两种物质对神经—腓肠肌标本进行处理后,给予神经适宜强度的刺激。下列说法错误的是( )
A. 用箭毒处理后,刺激不能使肌肉收缩
B. 用毒扁豆碱处理后,刺激会使肌肉持续收缩
C 分别用毒扁豆碱和箭毒处理后,刺激均可使神经产生兴奋
D. 分别用毒扁豆碱和箭毒处理后,刺激均不能使突触前膜释放乙酰胆碱
【答案】D
【解析】
【分析】兴奋在神经元之间需要通过突触结构进行传递,突触包括突触前膜、突触间隙、突触后膜。
(1)传递过程为:兴奋以电流的形式传导到轴突末梢时,突触小泡释放神经递质,神经递质作用于突触后膜,引起突触后膜产生膜电位(电信号),从而将兴奋传递到下一个神经元;
(2)由于神经递质只能由突触前膜释放,作用于突触后膜,因此神经元之间兴奋的传递只能是单方向的;
(3)乙酰胆碱为一种神经递质,不提供能量,作用后迅速被分解。
【详解】A、箭毒可与乙酰胆碱受体结合但不能激活相应离子通道,这就阻断了神经递质与受体的结合,从而使肌肉无法接收到神经传来的信号,刺激不能使肌肉收缩,A正确;
B、毒扁豆碱使乙酰胆碱酯酶失去活性,那么乙酰胆碱就不能被分解,会持续作用于肌肉,刺激会使肌肉持续收缩,B正确;
C、毒扁豆碱和箭毒分别作用于乙酰胆碱酯酶和乙酰胆碱受体,它们并不影响神经产生兴奋,所以刺激均可使神经产生兴奋,C正确;
D、毒扁豆碱和箭毒都不会影响突触前膜释放乙酰胆碱,D错误。
故选D。
5. 腺泡细胞分泌的胰液中含有和多种消化酶,胰液分泌受多种因素的综合调控。在食物未进入胃肠之前,胰液就已经分泌,其机制如图所示。下列说法错误的是( )
A. 腺泡细胞的分泌活动既受神经调节也受体液调节
B. 切断迷走神经后,腺泡细胞不能再分泌胰液
C. 胰液中的可以中和胃液中的盐酸
D. 胃泌素需经过血液运输至腺泡细胞发挥作用
【答案】B
【解析】
【分析】胰液分泌的过程是:食物刺激小肠黏膜,使其分泌促胰液素,进入血液作用于胰腺,从而分泌胰液;此过程属于体液调节,当刺激神经时也能促进胰液的分泌,说明胰液的分泌既受神经支配又受体液调节。
【详解】A、胰液分泌的过程是:食物刺激小肠黏膜,使其分泌促胰液素,进入血液作用于胰腺,从而分泌胰液;此过程属于体液调节,当刺激神经时也能促进胰液的分泌,说明胰液的分泌既受神经支配又受体液调节,A正确;
B、腺泡细胞分泌胰液,存在体液调节,所以切断迷走神经后,腺泡细胞依旧可以分泌胰液,B错误;
C、食糜由胃进入小肠后便开始消化,由于胃中是酸性环境,所以胰液中的含量很高,其主要作用是中和进入小肠的胃酸,提供小肠内多种消化酶活动的最适pH环境,C正确;
D、胃泌素需经过血液运输至全身各处,在腺泡细胞处发挥作用,D正确。
故选B。
6. 反射中的刺激停止后,传出神经仍可在一定时间内继续发放冲动的现象称为后放。后放出现的原因是神经元之间存在如图联系。下列说法错误的是( )
A. 神经元1兴奋部位膜外的Na+浓度低于膜内
B. 后放时,b、c处均释放兴奋性神经递质
C. 后放可能会使效应器处于持续兴奋状态
D. 后放是通过反馈调节来实现的
【答案】A
【解析】
【分析】1、神经递质释放方式为胞吐,体现了生物膜的结构特点——流动性。递质被突触后膜上的受体(糖蛋白)识别,其作用效果有两种:兴奋或抑制。
2、同一神经元的末梢只能释放一种神经递质,或者是兴奋性的,或者是抑制性的。
3、递质的去向:神经递质发生效应后,就被酶破坏而失活,或被移走而迅速停止作用。
【详解】A、神经元兴奋时,膜外Na+内流,但是膜外Na+浓度仍然高于膜内,A错误;
B、后放时,神经元之间传递兴奋,b、c处均释放兴奋性神经递质来传导兴奋,B正确;
C、由于后放使得传出神经在刺激停止后仍能继续发放冲动,可能会让效应器处于持续兴奋状态,C正确;
D、从图中可以看出这种后放现象是通过神经元之间的正反馈调节来实现的,D正确。
故选A。
7. 进入胰岛B细胞的葡萄糖被氧化后能够增加ATP的生成,从而调节细胞膜上ATP敏感性K+通道的功能,使膜内的负电位变为正电位,促使Ca2+通道开放,Ca2+内流能引起胰岛素的分泌。磺脲类药物会特异性作用于ATP敏感性K+通道,通过促进胰岛素的分泌来治疗糖尿病。下列说法正确的是( )
A. ATP生成增加会导致ATP敏感性K+通道的通透性变高
B. 若细胞外Ca2+的浓度降低会引发低血糖症状
C. 服用磺脲类药物会使胰岛B细胞内K+和Ca2+浓度增大
D. ATP敏感性K+通道与Ca2+通道发挥作用均需ATP供能
【答案】C
【解析】
【分析】胰岛A细胞分泌胰高血糖素,能升高血糖,只有促进效果没有抑制作用,即促进肝糖原的分解和非糖类物质转化;胰岛B细胞分泌胰岛素是唯一能降低血糖的激素,其作用分为两个方面:促进血糖氧化分解、合成糖原、转化成非糖类物质;抑制肝糖原的分解和非糖类物质转化。
【详解】A、葡萄糖进入胰岛B细胞后被氧化,增加ATP的生成,引起细胞膜上ATP敏感性K+通道关闭,使膜两侧电位差发生变化,A错误;
B、Ca2+通道打开,使Ca2+大量内流,而Ca2+促进胰岛素分泌,若细胞外Ca2+的浓度降低,胰岛素分泌减少,引发高血糖症状,B错误;
C、磺脲类药物会特异性作用于ATP敏感性K+通道,引起胰岛素的分泌,可推测磺脲类药物抑制了ATP敏感性K+通道,使膜内的负电位变为正电位,促使Ca2+通道开放,使Ca2+内流,这个过程会使会使胰岛B细胞内K+和Ca2+浓度增大,C正确;
D、Ca2+内流属于协助扩散,不消耗ATP,D错误。
故选C。
8. 甲状腺过氧化物酶(TPO)是合成甲状腺激素(TH)所必需的酶,且能促进促甲状腺激素(TSH)受体基因的表达。塑料制品、阻燃剂和涂料等化工产品的生产过程中会添加有机物双酚A(BPA),BPA进入人体后会抑制TPO的活性。下列说法错误的是( )
A. BPA可导致血液中TH的含量下降
B. TSH受体与TH均在甲状腺细胞内合成
C. BPA可导致血液中TRH与TSH含量下降
D. 婴幼儿使用含BPA的塑料奶瓶可能会影响其智力发育
【答案】C
【解析】
【分析】下丘脑分泌促甲状腺激素释放激素促进垂体分泌促甲状腺激素,促甲状腺激素能促进甲状腺分泌甲状腺激素,进而促进代谢增加产热,这属于分级调节。当甲状腺激素含量过多时,会反过来抑制下丘脑和垂体的分泌活动,这叫做负反馈调节。
【详解】A、BPA进入人体会抑制甲状腺过氧化物酶TPO的活性,TPO酶是合成甲状腺激素(TH)所必需的酶。所以,进入人体的BPA抑制甲状腺过氧化物酶TPO的活性,导致血液中TH含量下降,A正确;
B、促甲状腺激素的靶细胞是甲状腺,因此,甲状腺细胞中能合成促甲状腺激素的受体,同时甲状腺激素也是在甲状腺细胞内合成的,B正确;
C、结合A项分析可知,BPA可导致血液中甲状腺激素含量下降,进而导致甲状腺激素对下丘脑和垂体的抑制作用减弱,因而血液中TRH与TSH含量将上升,C错误;
D、婴幼儿使用含BPA塑料奶瓶会导致BPA进入人体,进而引起甲状腺激素含量下降,而甲状腺激素具有促进生长发育的作用,因而可能会影响婴儿的智力发育,D正确。
故选C。
9. 美尼尔综合征是中老年人较为常见的一种疾病,发作时可出现剧烈眩晕,并伴有耳鸣、耳聋及恶心呕吐等症状。下图是正常人与该病患者急性发作期血液中相关激素水平的检测结果,下列说法错误的是( )
A. 抗利尿激素与醛固酮的靶器官相同
B. 急性发作期醛固酮的水平变化会导致细胞外液量减少
C. 急性发作期抗利尿激素的水平变化会导致细胞外液渗透压降低
D. 急性发作期可使用能促进排尿的药物来缓解症状
【答案】B
【解析】
【分析】抗利尿激素:下丘脑合成,垂体释放,作用于肾小管和集合管,促进肾小管和集合管对水的吸收,减少尿量。醛固酮:促进肾小管和集合管对Na+的重吸收,维持血钠的平衡。
【详解】A、抗利尿激素与醛固酮都作用于肾小管和集合管,A正确;
B、急性发作期醛固酮的含量增加,促进促进肾小管和集合管对Na+的重吸收,细胞外液的量增多,B错误;
C、急性发作期抗利尿激素的含量增多促进肾小管和集合管对水的吸收,使得细胞外液渗透压降低,C正确;
D、急性发作期的水肿现象可使用能促进排尿的药物来缓解症状,D正确。
故选B。
10. 垂体分为两部分,前部由多种分泌细胞构成,称为腺垂体,下丘脑部分神经细胞分泌的激素可以直接释放到下丘脑与腺垂体之间丰富的血管网中,从而调节腺垂体的分泌;后部不能合成激素,由下丘脑神经细胞的一束轴突构成,称为神经垂体,下丘脑神经分泌细胞合成的某些激素经轴突运输到神经垂体的末梢储存。下列说法正确的是( )
A. 若摘除实验动物的腺垂体,性激素的分泌量不受影响
B. 细胞外液渗透压升高会引起神经垂体释放的抗利尿激素减少
C. 腺垂体中的某些细胞可同时存在TRH的受体与甲状腺激素的受体
D. 下丘脑神经细胞分泌的激素通过体液运输可作用于全身各种细胞
【答案】C
【解析】
【分析】1、下丘脑:有体温调节中枢、渗透压感受器(水平衡中枢)、血糖平衡调节中枢,是调节内分泌活动的总枢纽。
2、人体缺水时,细胞外液渗透压升高,刺激下丘脑渗透压感受器兴奋,由下丘脑合成分泌、垂体释放抗利尿激素增多,促进肾小管和集合管重吸收水。
【详解】A、腺垂体可分泌促性腺激素等,促性腺激素可调节性腺分泌性激素,若摘除腺垂体,性激素的分泌量会减少,A错误;
B、细胞外液渗透压升高会引起神经垂体释放的抗利尿激素增加,以促进肾小管和集合管对水的重吸收,B错误;
C、下丘脑分泌的促甲状腺激素释放激素(TRH)可作用于腺垂体,促使腺垂体分泌促甲状腺激素,而甲状腺激素可对腺垂体进行反馈调节,所以腺垂体中的某些细胞可同时存在TRH的受体与甲状腺激素的受体,C正确;
D、下丘脑神经细胞分泌的激素作用对象具有特异性,并不是作用于全身各种细胞,D错误。
故选C。
11. 呼吸道黏膜中含有免疫细胞和免疫活性物质,在抵御病原体过程中具有重要作用。M细胞表面缺乏微绒毛和正常的黏液层,易与抗原接触,并将抗原完整的转运给DC细胞进而引起免疫反应,部分过程如图所示。下列说法正确的是( )
A. DC细胞、T细胞、B细胞均来自造血干细胞
B. 浆细胞分泌的抗体可直接清除内环境中的病原体
C. M细胞和DC细胞均具有摄取和加工处理抗原的功能
D. 呼吸道黏膜是保卫人体的第一道防线,图示过程为非特异性免疫
【答案】A
【解析】
【分析】人体的三道防线:
第一道防线是由皮肤和黏膜构成的,他们不仅能够阻挡病原体侵入人体,而且它们的分泌物(如乳酸、脂肪酸、胃酸和酶等)还有杀菌的作用;
第二道防线是体液中的杀菌物质和吞噬细胞;
第三道防线主要由免疫器官(扁桃体、淋巴结、胸腺、骨髓、和脾脏等)和免疫细胞(淋巴细胞、吞噬细胞等)借助血液循环和淋巴循环而组成的。
【详解】A、造血干细胞可以分化为各种血细胞和免疫细胞,DC细胞、T细胞、B细胞均属于免疫细胞,它们均来自造血干细胞,A正确;
B、浆细胞分泌的抗体不能直接清除内环境中的病原体,而是与抗原特异性结合形成沉淀或细胞集团,然后被吞噬细胞吞噬消化,B错误;
C、由图可知,M细胞只是将抗原完整转运给DC细胞,不具有摄取和加工处理抗原的功能,C错误;
D、呼吸道黏膜是保卫人体的第一道防线,但图示过程中涉及到了抗原的呈递、T细胞和B细胞的参与等特异性免疫过程,属于特异性免疫,D错误。
故选A。
12. 皮肤破损后往往会引起局灶性炎症反应。当皮肤破损时,毛细血管破坏后释放血管舒缓激肽,该物质会刺激肥大细胞释放组胺。局部体温升高,可以加强吞噬细胞的吞噬作用。同时巨噬细胞被激活并释放细胞因子,进一步促进组胺的释放,招募更多吞噬细胞进攻病原体,在局灶性炎症反应部位会形成脓液。下列说法错误的是( )
A. 释放的组胺会引起毛细血管扩张
B. 局部体温升高可以减轻病原体对机体的危害
C. 血管舒缓激肽、组胺和细胞因子均属于信息分子
D. 该过程中肥大细胞释放组胺的原因与过敏反应相同
【答案】D
【解析】
【分析】过敏反应是指已产生免疫的机体在再次接受相同抗原刺激时所发生的组织损伤或功能察乱的反应。过敏反应的原理:机体第一次接触过敏原时,机体会产生抗体,吸附在某些细胞的表面;当机体再次接触过敏原时,被抗体吸附的细胞会释放组织胺等物质,导致毛细血管扩张、血管通透增强、平滑肌收缩、腺体分泌增加等,进而引起过敏反应。
【详解】A、组胺引起的毛细血管扩张,血管壁通透性增加,A正确;
B、局部体温升高,可以加强吞噬细胞的吞噬作用,减轻病原体对机体的危害,B正确;
C、当皮肤破损时,毛细血管破坏后释放血管舒缓激肽,该物质会刺激肥大细胞释放组胺,组胺招募更多吞噬细胞进攻病原体,因此血管舒缓激肽、组胺和细胞因子均属于信息分子,调节生命活动,C正确;
D、过敏反应释放组胺的原因为相同的过敏原再次进入机体,与致敏肥大细胞表面的相应抗体结合后,导致肥大细胞释放组胺,题干过程为当皮肤破损时,毛细血管破坏后释放血管舒缓激肽,该物质会刺激肥大细胞释放组胺,原因不同,D错误。
故选D。
13. 病毒侵入人体后,机体会发生一系列免疫反应,部分过程如图所示。下列说法错误的是( )
A. 细胞b分泌的物质可促进细胞a和细胞d的分裂、分化
B. 病毒被免疫系统清除后,活化的细胞c的功能将受到抑制
C. 相同病毒再次进入机体后,记忆细胞会快速产生大量抗体
D. 被病毒入侵宿主细胞细胞膜表面的某些分子会发生变化
【答案】C
【解析】
【分析】1、体液免疫的过程为,当病原体侵入机体时,一些病原体可以和B细胞接触,这为激活B细胞提供了第一个信号。一些病原体被树突状细胞、B细胞等抗原呈递细胞摄取。抗原呈递细胞将抗原处理后呈递在细胞表面,然后传递给辅助性T细胞。辅助性T细胞表面的特定分子发生变化并与B细胞结合,这是激活细胞的第二个信号;辅助性T细胞开始分裂、分化。并分泌细胞因子。在细胞因子的作用下,B细胞接受两个信号的刺激后,增殖、分化,大部分分化为浆细胞,小部分分化为记忆B细胞。随后浆细胞产生并分泌抗体。在多数情况下,抗体与病原体结合后会发生进一步的变化,如形成沉淀等,进而被其他免疫细胞吞噬消化。记忆细胞可以在抗原消失后存活,当再接触这种抗原时,能迅速增殖分化,分化后快速产生大量抗体;
2、细胞免疫的过程:被病毒感染的靶细胞膜表面的某些分子发生变化,细胞毒性T细胞识别变化的信号,开始分裂并分化,形成新的细胞毒性T细胞和记忆T细胞。同时辅助性T细胞分泌细胞因子加速细胞毒性T细胞的分裂、分化。新形成的细胞毒性T细胞在体液中循环,识别并接触、裂解被同样病原体感染的靶细胞,靶细胞裂解、死亡后,病原体暴露出来,抗体可以与之结合,或被其他细胞吞噬掉。
【详解】A、由图可知,细胞b为辅助性T细胞,它分泌的细胞因子可促进细胞a(B淋巴细胞)和细胞d(细胞毒性T细胞)的分裂、分化,A正确;
B、病毒被免疫系统清除后,活化的细胞c(效应T细胞)的功能将受到抑制,B正确;
C、相同病毒再次进入机体后,记忆细胞会迅速增殖分化形成浆细胞,浆细胞产生大量抗体,而不是记忆细胞产生大量抗体,C错误;
D、被病毒入侵的宿主细胞为靶细胞,其细胞膜表面的某些分子会发生变化,能被细胞毒性T细胞识别,D正确。
故选C。
14. 生长素是人类最早发现的植物激素。下列说法正确的是( )
A. 促进植物根生长的某浓度生长素会对茎的生长表现出抑制作用
B. 生长素是在核糖体上合成的,集中分布在植物体生长旺盛的部位
C. 茎的向光性、根的向地性均不能体现生长素的作用特点
D. 在植物的开花期可喷施一定浓度的生长素类调节剂用来防止落花
【答案】D
【解析】
【详解】A、促进植物根生长的某浓度生长素对于茎来说是低浓度,不会抑制生长,A错误;
B、生长素是吲哚乙酸,不在核糖体上合成,B错误;
C、茎的向光性不体现生长素的作用特点、但是根的向地性体现生长素的作用特点,C错误;
D、生长素可以疏花疏果,也可以防止落花落果,所以一定浓度的生长素类调节剂可以用来防止落花,D正确。
故选D。
15. 油菜素内酯是一种天然植物激素,能促进芽、叶细胞的扩展和分裂,促进花粉管生长、种子萌发等。下列说法错误的是( )
A. 油菜素内酯可由产生部位运至作用部位
B. 油菜素内酯通过直接参与代谢来促进细胞分裂
C. 油菜素内酯与细胞分裂素具有相似的生理作用
D. 调控种子萌发时,油菜素内酯与脱落酸的效应相抗衡
【答案】B
【解析】
【分析】1、植物激素是由植物体内产生,能从产生部位运输到作用部位,对植物生长发育有显著影响的微量有机物。
2、植物激素主要包括生长素、赤霉素、细胞分裂素、脱落酸、乙烯。其中生长素是调节茎生长速度的,可以抑制侧芽的长势,帮助新根生长,赤霉素能使长日照植物在短日照的环境下抽薹开花,可用于马铃薯、水稻、麦子等。细胞分裂素能抑制茎伸长,解除顶端优势。脱落酸能使叶子脱落,帮助芽进入休眠状态。乙烯产生于植物体各个部位,主要作用于果实的成熟。
【详解】A、油菜素内酯属于植物激素,可由产生部位运至作用部位,A正确;
B、激素只起调节作用,不直接参与代谢,B错误;
C、油菜素内酯能促进芽、叶细胞的扩展和分裂,促进花粉管生长、种子萌发等,与细胞分裂素具有相似的生理作用,C正确;
D、调控种子萌发时,油菜素内酯(促进种子萌发)与脱落酸(抑制种子萌发)的效应相抗衡,D正确。
故选B。
二、选择题:本题共5小题,每小题3分,共15分。每小题有一个或多个选项符合题目要求,全部选对得3分,选对但不全的得1分,有选错的得0分。
16. 大脑左、右半球分别控制对侧躯体的运动和感知,胼胝体是连接大脑左右两个半球的结构。医生曾尝试通过切断严重癫痫患者的胼胝体来避免癫痫从一侧大脑扩展到另一侧,手术后患者的智力一般不受影响。研究者遮住术后患者的视野,让患者先后用左手、右手分别拿取一个物体并询问其手中所感知的物体名称,患者左手拿取物体,可以用左手比划出物体形状,但不能说出物体名称;患者右手拿取物体,能够说出物体名称。下列说法错误的是( )
A. 该患者主导语言功能的区域位于大脑的左半球
B. 胼胝体被切断后,大脑左、右半球之间不能传递信息
C. 大脑左、右半球具有相对独立的思考和表达能力
D. 患者左于拿取物品但不能说出名称,说明其言语区的S区受损
【答案】D
【解析】
【分析】大脑皮层中枢有躯体运动中枢、躯体感觉中枢、视觉中枢、听觉中枢、嗅觉中枢、语言中枢、触觉中枢和味觉中枢等中枢。人的大脑皮层除了对外部世界的感知以及控制机体的反射活动外,还具有语言、学习、记忆和思维等方面的高级功能。
【详解】A、因为患者右手能说出拿取物体的名称,而大脑右半球控制左侧躯体运动和感知,左半球控制语言等功能,所以该患者主导语言功能的区域位于大脑的左半球,A正确;
B、切断胼胝体后,患者左手拿取物体时的表现和右手拿取物体时的表现不同,说明胼胝体被切断后,大脑左、右半球之间不能传递信息,B正确;
C、从患者左手和右手拿取物体后的不同反应可知,大脑左、右半球具有相对独立的思考和表达能力,C正确;
D、患者左手拿取物品不能说出名称是因为胼胝体被切断,大脑右半球的感知信息不能传递到左半球的语言中枢,而不是言语区的S区受损,D错误。
故选D。
17. 下丘脑中存在着热敏神经元和冷敏神经元。体温调定点是下丘脑预设的一个温度值,正常生理状态下为37℃。当下丘脑的实际温度正好与体温调定点相等时,热敏神经元和冷敏神经元的活动是平衡的;当下丘脑的实际温度高于体温调定点时,热敏神经元活动增强;当下丘脑的实际温度低于体温调定点时,冷敏神经元活动增强。下列说法错误的是( )
A. 热敏神经元活动加强,机体会出现寒颤等现象
B. 机体产热量大于散热量会引起冷敏神经元活动增强
C. 若下丘脑的实际温度低于体温调定点,则汗腺分泌活动减弱
D. 下丘脑中既存在着温度感受器,也存在着体温调节中枢
【答案】AB
【解析】
【分析】人体体温调节:
(1)体温调节中枢:下丘脑;
(2)机理:产热和散热保持动态平衡;
(3)寒冷环境下:①增加产热的途径:骨骼肌战栗、立毛肌收缩、甲状腺激素和肾上腺素分泌增加;②减少散热的途径:毛细血管收缩、汗腺分泌减少。
(4)炎热环境下:主要通过增加散热来维持体温相对稳定,增加散热的途径主要有汗液分泌增加、皮肤血管舒张。
【详解】A、当下丘脑的实际温度高于体温调定点时,热敏神经元活动增强,此时机体会通过增加散热来调节体温,会出现皮肤血管舒张、汗腺分泌增加等现象,而寒颤是在机体产热增加时的现象,A错误;
B、机体产热量大于散热量时,体温会升高,下丘脑的实际温度会高于体温调定点,此时热敏神经元活动增强,B错误;
C、若下丘脑的实际温度低于体温调定点,此时骨骼肌战栗、皮肤中血管收缩、汗腺分泌减少,使体温升高,进而达到新的体温调定点,C正确;
D、下丘脑中存在温度感受器,同时下丘脑也是体温调节中枢,D正确。
故选AB。
18. 胰岛素可作用于肝细胞调节血糖平衡,同时肝细胞中也存在雌激素的相关受体(ER)。为探究雌激素是否会影响胰岛素的作用,研究者将正常肝细胞与通过基因工程敲除ER基因的肝细胞分别置于含有适量雌激素但不含葡萄糖的培养液中,并进行不同的处理,一段时间后测定培养液中葡萄糖的含量如下表所示。下列说法错误的是( )
A. 培养液中的葡萄糖来源于肝细胞中糖原的分解和非糖物质的转化
B. 本实验不能排除雌激素自身在血糖调节中对肝细胞的作用
C. 实验结果能够说明雌激素对胰高血糖素的作用无影响
D. 该实验可得出的结论是雌激素会抑制胰岛素的降糖作用
【答案】D
【解析】
【分析】题意分析,本实验的目的是探究雌激素是否会影响胰岛素的作用,因此该实验的自变量为雌激素是否起作用,因变量是培养液中葡萄糖含量的变化。
【详解】A、实验过程中将肝细胞和敲除相关基因的肝细胞分别置于含有适量雌激素但不含葡萄糖的培养液中进行实验,结果检测到培养液中的葡萄糖含量变化,因而可推测培养液中的葡萄糖来源于肝细胞中糖原的分解和非糖物质的转化,A正确;
B、本实验不能排除雌激素自身在血糖调节中对肝细胞的作用,实验中只是检测了雌激素的作用效果对葡萄糖含量的影响,没有设计雌激素本身在血糖调节中的作用,因此还需要设置一组培养液中不含雌激素同时添加敲除基因的肝细胞的对照,B正确;
C、胰高血糖具有升高血糖的作用,根据实验结果可推测,雌激素对胰高血糖素的作用无影响,C正确;
D、该实验可得出的结论是雌激素会增强胰岛素的降糖作用,D错误。
故选D。
19. CD19是一种抗原,广泛表达于B细胞系细胞膜上,包括癌变的B细胞。CD19与B淋巴细胞的增殖、分化、活化以及抗体的产生有关,也是诊断B细胞系肿瘤的重要标志物。CAR-T疗法是针对B细胞系肿瘤的一种免疫疗法,其操作是从患者血液提取T细胞并对其进行基因改造,使其表面产生能够识别CD19的镶嵌抗原受体(CAR),将改造后的T细胞大量扩增后输回患者体内可以清除癌细胞。下列说法正确的是( )
A. CD19基因突变患者存在严重的体液免疫和细胞免疫缺陷
B. CAR-T疗法可能会使患者出现细胞因子风暴的不良反应
C. 输回患者体内的CAR-T细胞一般不会引发免疫排斥反应
D. 肿瘤细胞的CD19表达量减少会导致CAR-T疗法的治疗效果降低
【答案】BCD
【解析】
【分析】免疫细胞有淋巴细胞和吞噬细胞,淋巴细胞包含有B细胞和T细胞,淋巴细胞起源于骨髓造血干细胞,B细胞在骨髓成熟,T细胞转移到胸腺成熟,其中B细胞主要在体液免疫中起作用。
【详解】A、分析题意可知,CD19与B淋巴细胞的增殖、分化、活化以及抗体的产生有关,也是诊断B细胞系肿瘤的重要标志物,B淋巴细胞主要在体液免疫中起作用,由此可知,CD19基因突变患者存在严重的体液免疫缺陷,A错误;
B、CAR-T细胞在杀伤肿瘤细胞时会释放大量细胞因子,使人体产生发热、呼吸衰竭等不良反应,严重时可危及生命,即CAR-T疗法可能会使患者出现细胞因子风暴的不良反应,B正确;
C、T细胞取自患者,再回输患者自身,一般不会引发免疫排斥反应,C正确;
D、CAR-T疗法是针对B细胞系肿瘤的一种免疫疗法,其操作是从患者血液提取T细胞并对其进行基因改造,使其表面产生能够识别CD19的镶嵌抗原受体(CAR),将改造后的T细胞大量扩增后输回患者体内可以清除癌细胞,由此可知,肿瘤细胞的CD19表达量减少,识别CD19的镶嵌抗原受体难以识别到CD19,从而导致CAR-T疗法的治疗效果降低,D正确。
故选BCD。
20. 为研究种子萌发的适宜条件,研究人员以冬小麦种子为实验材料进行了相关实验,部分结果如图所示。下列说法错误的是( )
A. 红光对种子的萌发起促进作用
B. 蓝光和远红光对种子的萌发起抑制作用
C. 红光和远红光激活光敏色素从而影响种子萌发
D. 与16℃相比,26℃更有利于冬小麦种子的萌发
【答案】BD
【解析】
【分析】红光和蓝光照射时,萌发率都高于黑暗时,说明红光和蓝光对种子萌发有促进作用,远红光与黑暗比,种子萌发率降低,远红光对种子的萌发起抑制作用。
【详解】A、与黑暗相比,红光照射时,两种温度条件下种子萌发率均升高,因此推测红光对种子的萌发起促进作用,A正确;
B、蓝光与黑暗时相比,萌发率升高,蓝光对种子萌发起促进作用,远红光与黑暗比,种子萌发率降低,远红光对种子的萌发起抑制作用,B错误;
C、光敏色素能够感受光信号,红光和远红光对种子萌发均有影响,可能是通过光敏色素来实现的,C正确;
D、黑暗条件下,与16℃相比,26℃时萌发率较低,因此16℃更有利于冬小麦种子的萌发,D错误。
故选BD。
第Ⅱ卷(非选择题,共55分)
三、非选择题:本题共5小题,共55分。
21. 咯血是指喉部以下的呼吸器官出血,经咳嗽从口腔排出血的症状,治疗咯血所用药物的主要成分为抗利尿激素。
(1)患者出现咯血时,医生采用静脉注射的方式给药,药物最先进入的内环境是______,通过作用于血管平滑肌引起肺部毛细血管______,减少血流量,从而治疗咯血。
(2)肾小管、集合管细胞与血管平滑肌细胞表面的抗利尿激素受体不同,抗利尿激素与肾小管、集合管细胞的受体结合后引起的生理作用是______。若大量使用咯血药物可能会导致低血钠症,患者出现倦怠、乏力、表情淡漠、易晕倒等症状,各种代谢活动受到影响,严重时会导致人体死亡,这表明稳态的意义是______。
(3)从细胞兴奋的角度推测低钠血症患者出现倦怠、乏力的原因是______。
(4)为缓解患者低钠血症的症状,可采取的治疗方案有 (填标号)。
A. 静脉滴注醛固酮溶液
B. 静脉滴注3%~5%的高渗氯化钠溶液
C. 使用血管平滑肌细胞的抗利尿激素受体抑制剂
D. 使用肾小管、集合管细胞的抗利尿激素受体抑制剂
【答案】(1) ①. 血浆 ②. 收缩
(2) ①. 促进肾小管和集合管对水的重吸收 ②. 稳态是机体进行正常生命活动的必要条件
(3)血钠含量降低,会导致膜内外钠离子浓度差减小,动作电位降低,兴奋减弱 (4)AD
【解析】
【分析】1、抗利尿激素是由下丘脑合成并分泌、垂体释放的,作用于肾小管、集合管,促进水分的重吸收,使尿量减少。
2、醛固酮是肾上腺皮质释放的,作用于肾小管、集合管,可以促进肾小管和集合管对Na+的重吸收,维持血钠含量的平衡。
【小问1详解】
患者出现咯血时,医生采用静脉注射的方式给药,药物最先进入的血浆,通过作用于血管平滑肌引起肺部毛细血管收缩,进而减少血流量,治疗咯血。
【小问2详解】
抗利尿激素与肾小管、集合管细胞的受体结合后引起的生理作用是促进肾小管和集合管对水的重吸收。若大量使用咯血药物可能会导致低血钠症,患者出现倦怠、乏力、表情淡漠、易晕倒等症状,各种代谢活动受到影响,严重时会导致人体死亡,这说明稳态意义在于:是机体进行正常生命活动的必要条件。
【小问3详解】
细胞兴奋的产生与膜内外的钠离子浓度差有关,当出现低钠血症时,会导致膜内外的钠离子浓度差减少,进而使动作电位峰值降低,兴奋减弱。
【小问4详解】
A、静脉滴注醛固酮溶液后,会促进肾小管和集合管对钠离子的重吸收,维持血钠含量的平衡,A正确;
B、出现低钠血症后,静脉滴注3%~5%的高渗氯化钠溶液,会引起渗透压的剧烈变化,不利于低钠血症的治疗,B错误;
C、血管平滑肌细胞的抗利尿激素受体抑制剂可以抑制抗利尿激素与血管平滑肌细胞表面的受体结合,导致毛细血管收缩减缓,血流量增加,对于低钠血症而言,此时会导致症状加剧,C错误;
D、肾小管、集合管细胞的抗利尿激素受体抑制剂可以抑制抗利尿激素和肾小管和集合管细胞表面的受体结合,导致肾小管集合管对水的重吸收减少,细胞外液减少,导致醛固酮分泌增多,进而促进肾小管和集合管对钠离子的重吸收,维持血钠含量的平衡,D正确。
故选AD。
22. 在多种有害刺激、情绪激动或精神紧张等因素的作用下,机体通过神经系统和内分泌系统的作用,促进肾上腺的分泌活动,从而提高机体的警觉性、应变性和耐受力等,部分过程如下图所示。甲、乙分别为神经系统的不同结构,垂体产生的各种促激素是它们所作用的靶器官形态发育和维持正常机能所必需的。
(1)甲为_____(填“交感神经”或“副交感神经”,乙为_____,有害刺激等因素引起糖皮质激素分泌的调节方式属于_____(填“神经调节”“体液调节”或“神经—体液调节”)。
(2)机体受到寒冷刺激时释放的肾上腺素增多,通过_____增加产热;与糖皮质激素相比,肾上腺素在血浆中含量上升_____(填“较快”或“较慢”),分泌持续时间_____(填“较长”或“较短”)。
(3)糖皮质激素可促进肝细胞将氨基酸转化为葡萄糖,糖皮质激素与胰岛素在调节血糖方面的作用是_____(填“协同”或“相抗衡”)的。
(4)临床上常使用大剂量的糖皮质激素用于抗炎症、抗过敏、抗休克等,若临床长期使用糖皮质激素会使肾上腺皮质_____(填“增生”或“萎缩”),原因是_____。
【答案】(1) ①. 交感神经 ②. 下丘脑 ③. 神经-体液调节
(2) ①. 促进细胞代谢 ②. 较快 ③. 较短
(3)相抗衡 (4) ①. 萎缩 ②. 常使用糖皮质激素对下丘脑和垂体的抑制作用增强,会使得机体产生的促肾上腺皮质激素减少,引起肾上腺皮质萎缩。
【解析】
【分析】自主神经系统由交感神经和副交感神经两部分组成,它们的作用通常是相反的。当人体处于兴奋状态时,交感神经活动占据优势,心跳加快,支气管扩张,但胃肠的蠕动和消化腺的分泌活动减弱;而当人处于安静状态时,副交感神经活动则占据优势,此时,心跳减慢,但胃肠的蠕动和消化液的分泌会加强,有利于食物的消化和营养物质的吸收。交感神经和副交感神经对同一器官的作用,犹如汽车的油门和刹车,可以使机体对外界刺激作出更精确的反应,使机体更好地适应环境的变化。
【小问1详解】
在多种有害刺激、情绪激动或精神紧张等因素的作用下,机体通过神经系统和内分泌系统的作用,促进肾上腺的分泌活动,所以甲是交感神经,有害刺激等因素引起糖皮质激素分泌的过程中,有神经系统的参与,也有相应的激素参与,属于神经-体液调节。
【小问2详解】
体受到寒冷刺激时释放的肾上腺素增多,通过促进细胞代谢时使产热量增加,在此调节过程中,肾上腺素是神经递质,所以产生的速度快,上升较快,持续时间较短。
【小问3详解】
糖皮质激素使血糖升高,胰岛素使血糖降低,二者相抗衡。
【小问4详解】
临床长期使用糖皮质激素会使肾上腺皮质萎缩,因为常使用糖皮质激素对下丘脑和垂体的抑制作用增强,会使得机体产生的促肾上腺皮质激素减少,引起肾上腺皮质萎缩。
23. 小鼠是研究免疫学常用的实验材料,可利用刚断奶后的幼鼠构建不同的模型小鼠,其中A模型鼠丧失了全部的特异性免疫,流程如图所示。
(1)摘除幼鼠胸腺后,用一定剂量的X射线进行全身照射的目的是_____,从免疫系统的组成及功能的角度,阐述C肿瘤模型小鼠能够构建成功的原因是_____。
(2)为判断A模型小鼠是否构建成功,可向该小鼠移植外来小鼠的皮肤,若构建成功,则相应的现象应为_____。
(3)若仅输入来自骨髓的淋巴细胞,B模型鼠的体液免疫功能_____(填“能”或“不能”)恢复,原因是_____。
(4)利用C肿瘤模型鼠进行癌症靶向治疗时,可根据_____表面上的特异性标志物设计抗体,该疗法能“精准定位”肿瘤细胞所依据的原理是_____。
【答案】(1) ①. 破坏骨髓和其他免疫器官中的免疫细胞 ②. A模型鼠丧失了全部特异性免疫,不能识别和清除肿瘤细胞
(2)移植的皮肤能够在小鼠身上存活
(3) ①. 不能 ②. 体液免疫中,辅助性T细胞表面的特定分子发生变化并与B细胞结合,这是激活B细胞的第二个信号,仅输入来自骨髓的淋巴细胞,没有T淋巴细胞的辅助,B淋巴细胞不能正常活化、增殖和分化
(4) ①. 肿瘤细胞 ②. 抗体能与抗原发生特异性结合
【解析】
【分析】1、免疫系统包括免疫器官、免疫细胞和免疫活性物质。淋巴细胞起源于骨髓中的造血干细胞,其中B细胞在骨髓中成熟,T细胞转移到胸腺中成熟;
2、由于单克隆抗体的特异性强,能特异性识别抗原,因此可以把抗癌细胞的单克隆抗体跟放射性同位素、药物等相结合,制成“生物导弹”。借助单克隆抗体的定位导向作用将药物定向带到癌细胞,在原位杀死癌细胞。
【小问1详解】
因为胸腺是T淋巴细胞发育成熟的场所,摘除幼鼠胸腺后,用一定剂量的X射线进行全身照射的目的是破坏骨髓和其他免疫器官中的免疫细胞,从而使小鼠丧失全部特异性免疫,即A模型鼠;C肿瘤模型小鼠能够构建成功的原因是,A模型鼠丧失了全部特异性免疫,不能识别和清除肿瘤细胞。特异性免疫包括细胞免疫和体液免疫,细胞免疫主要依靠T淋巴细胞发挥作用,体液免疫也需要T淋巴细胞的辅助,A模型鼠特异性免疫丧失后,肿瘤细胞就可以在体内增殖形成肿瘤模型;
【小问2详解】
若A模型小鼠构建成功,由于其丧失了全部特异性免疫,向该小鼠移植外来小鼠的皮肤时,不会发生免疫排斥反应,移植的皮肤能够在小鼠身上存活;
【小问3详解】
体液免疫中,辅助性T细胞表面的特定分子发生变化并与B细胞结合,这是激活B细胞的第二个信号,仅输入来自骨髓的淋巴细胞,没有T淋巴细胞的辅助,B淋巴细胞不能正常活化、增殖和分化,所以B模型鼠的体液免疫功能不能恢复;
【小问4详解】
肿瘤细胞表面有特异性标志物(抗原),根据肿瘤细胞表面的特异性标志物设计的抗体能够特异性地识别肿瘤细胞并与之结合,从而实现“精准定位”肿瘤细胞。
24. 适时打顶可解除顶端优势促进侧枝发育,但打顶会导致叶片早衰。科研人员为探究如何延缓叶片早衰,在低氮水平(N150,即每千克土壤中补充150mg氮肥)和高氮水平(N500,即每千克土壤中补充500mg氮肥)条件下进行了如下实验,并测定叶片中脱落酸的相对含量,结果如图所示。
(1)实验中的自变量除供氮水平外,还有____。适时打顶可解除顶端优势的原因是_____。
(2)据图分析,打顶会导致叶片早衰的原因是_____。
(3)实验中使用的NAA是一种植物生长调节剂,具有与生长素类似的生理效应,其分子结构与生长素_____(填“类似”或“差别较大”)。推测NAA对植物细胞的生理作用是_____。
(4)依据实验结果不能判断打顶后用NAA处理是否可延缓早衰,原因是_____。
【答案】(1) ①. 是否打顶、是否施加NAA ②. 顶芽能产生生长素通过极性运输导致侧芽处生长素浓度过高,从而抑制侧芽生长,而顶芽生长快,故适时打顶可解除顶端优势
(2)与不打顶相比,打顶后脱落酸含量增加,脱落酸能促进叶的衰老、脱落
(3) ①. 类似 ②. 促进细胞伸长、诱导细胞分化,影响花、叶和果实的发育等
(4)N500条件下,与只打顶相比,打顶后涂抹NAA会进一步增加脱落酸含量
【解析】
【分析】脱落酸的合成部位是根冠、萎蔫的叶片等,主要生理功能是抑制植物细胞的分裂和种子的萌发,促进植物进入休眠,促进叶和果实的衰老、脱落。
【小问1详解】
由图可知,实验中的自变量除供氮水平外,还有是否打顶、是否施加NAA。由于顶芽能产生生长素通过极性运输导致侧芽处生长素浓度过高,从而抑制侧芽生长,而顶芽生长快,故适时打顶可解除顶端优势。
【小问2详解】
与不打顶相比,打顶后脱落酸含量增加,脱落酸能促进叶的衰老、脱落,故打顶会导致叶片早衰。
【小问3详解】
实验中使用的NAA是一种植物生长调节剂,具有与生长素类似的生理效应,其分子结构与生长素类似。根据生长素的生理功能,推测NAA对植物细胞的生理作用是促进细胞伸长、诱导细胞分化,影响花、叶和果实的发育等。
【小问4详解】
N500条件下,与只打顶相比,打顶后涂抹NAA会进一步增加脱落酸含量,故依据实验结果不能判断打顶后用NAA处理是否可延缓早衰。
25. 强光照射条件下,小鼠视网膜内部分光反应型神经细胞将信号传递给γ-氨基丁酸能神经元,γ-氨基丁酸能神经元可通过释放GABA(抑制性神经递质)来缓解LC脑区的疼痛感觉。
(1)光反应型神经细胞接受强光刺激后产生兴奋时,兴奋部位膜电位的变化是_____。在缓解疼痛的过程中,γ-氨基丁酸能神经元处于____(填“兴奋”或“抑制”)状态,判断的理由是_____。
(2)小鼠前爪被注射福尔马林后会引起LC区产生疼痛感,该过程不属于反射,理由是_____。
(3)小鼠感到前爪疼痛后会舔舐前爪,并且舔舐时间与疼痛程度呈正相关。研究表明,单次3000勒克斯强度的光照射可缓解疼痛。请以多只生理状况相同的健康小鼠、福尔马林、光照装置等材料设计实验验证上述结论。
实验思路:______。
预期结果:______。
(4)强光照射可缓解疼痛,推测其原因是LC区内神经元接受GABA后,其膜上的:_____(填“Na+”或“Cl-”)离子通道开放而引起电位发生变化。
【答案】(1) ①. 由内负外正变为内正外负 ②. 兴奋 ③. γ-氨基丁酸能神经元可通过释放GABA(抑制性神经递质)来缓解LC脑区的疼痛感觉,处于兴奋状态的γ-氨基丁酸能神经元才能释放神经递质
(2)疼痛感在大脑皮层产生,没有经过完整的反射弧
(3) ①. 将生理状况相同的健康小鼠分为两组,给两组小鼠的前爪注射福尔马林,一组用单次3000勒克斯强度的光照射小鼠的前爪,一组不照光,记录两组小鼠舔舐时间。 ②. 照光组舔舐时间比不照光组舔舐时间短
(4)Cl-
【解析】
【分析】GABA 是抑制性神经递质,当GABA与受体结合后,使阴离子通道开启,阴离子内流,抑制突触后膜兴奋
【小问1详解】
光反应型神经细胞接受强光刺激后产生兴奋时,兴奋部位膜电位的变化是由内负外正变为内正外负。γ-氨基丁酸能神经元可通过释放GABA(抑制性神经递质)来缓解LC脑区的疼痛感觉,处于兴奋状态的γ-氨基丁酸能神经元才能释放神经递质,在缓解疼痛的过程中,γ-氨基丁酸能神经元处于兴奋状态。
【小问2详解】
疼痛感在大脑皮层产生,没有经过完整的反射弧,小鼠前爪被注射福尔马林后会引起LC区产生疼痛感,该过程不属于反射。
【小问3详解】
小鼠感到前爪疼痛后会舔舐前爪,并且舔舐时间与疼痛程度呈正相关,为验证单次3000勒克斯强度的光照射可缓解疼痛,实验思路为将生理状况相同的健康小鼠分为两组,给两组小鼠的前爪注射福尔马林,一组用单次3000勒克斯强度的光照射小鼠的前爪,一组不照光,记录两组小鼠舔舐时间。预期结果为:照光组舔舐时间比不照光组舔舐时间短。
【小问4详解】
GABA 是抑制性神经递质,当GABA与受体结合后,使Cl-离子通道开启,Cl-离子内流,抑制LC区产生疼痛感。
组别
处理Ⅰ:不添加
其它激素
处理Ⅱ:添加
胰高血糖素
处理Ⅲ:先添加胰高
血糖素后添加胰岛素
对照组
4.1mml/L
5.0mml/L
3.6mml/L
敲除ER组
4.1mml/L
5.0mml/L
4.4mml/L
相关试卷
这是一份山东省潍坊市四市2024_2025学年高二生物上学期11月期中试题含解析,共22页。试卷主要包含了 如图所示为人体GH等内容,欢迎下载使用。
这是一份山东省临沂市2024_2025学年高二生物上学期期中试题含解析,共23页。
这是一份山东省聊城市2024_2025学年高二生物上学期11月期中试题含解析,共23页。
相关试卷 更多
- 1.电子资料成功下载后不支持退换,如发现资料有内容错误问题请联系客服,如若属实,我们会补偿您的损失
- 2.压缩包下载后请先用软件解压,再使用对应软件打开;软件版本较低时请及时更新
- 3.资料下载成功后可在60天以内免费重复下载
免费领取教师福利

