搜索
      上传资料 赚现金

      四川省南充市2024_2025学年高二生物上学期开学试题含解析

      • 540.57 KB
      • 2025-07-09 07:17:55
      • 46
      • 0
      • 教习网2972821
      加入资料篮
      立即下载
      四川省南充市2024_2025学年高二生物上学期开学试题含解析第1页
      1/26
      四川省南充市2024_2025学年高二生物上学期开学试题含解析第2页
      2/26
      四川省南充市2024_2025学年高二生物上学期开学试题含解析第3页
      3/26
      还剩23页未读, 继续阅读

      四川省南充市2024_2025学年高二生物上学期开学试题含解析

      展开

      这是一份四川省南充市2024_2025学年高二生物上学期开学试题含解析,共26页。试卷主要包含了选择题,非选择题等内容,欢迎下载使用。
      1. 今年重庆遭遇60年来最严重的极端连晴高温天气,已出现多起严重的中暑病例,患者出现高热、头痛、头晕、恶心、口渴、多汗等症状。下列相关分析及处理的方式,错误的是( )
      A. 若不及时补充足量的水分将导致血浆渗透压降低
      B. 内环境的各种化学成分和理化性质可随外界环境变化而发生变化
      C. 中暑现象表明人体维持稳态的调节能力是有一定限度的
      D. 室外工作人员避免高温环境下作业可以有效预防中暑
      【答案】A
      【解析】
      【分析】内环境稳态的实质是内环境的各种化学成分和理化性质都处于动态平衡中;内环境稳态的调节机制是神经-体液-免疫调节网络;内环境稳态是机体进行正常生命活动的必要条件。
      【详解】A、严重的中暑患者出现口渴、多汗等症状,若不及时补充足量的水分将导致血浆渗透压升高,A错误;
      B、内环境的稳态体现了内环境的每一种成分和理化性质都处于动态平衡中,内环境的各种化学成分和理化性质可随外界环境变化而发生变化,B正确;
      C、人体维持内环境稳态的能力是有一定限度的,当外界环境变化过于剧烈时,人出现中暑,说明内环境的稳态遭到破坏,C正确;
      D、严重的中暑患者出现高热、头痛、头晕、恶心、口渴、多汗等症状,室外工作人员避免高温环境下作业可以有效预防中暑,D正确。
      故选A。
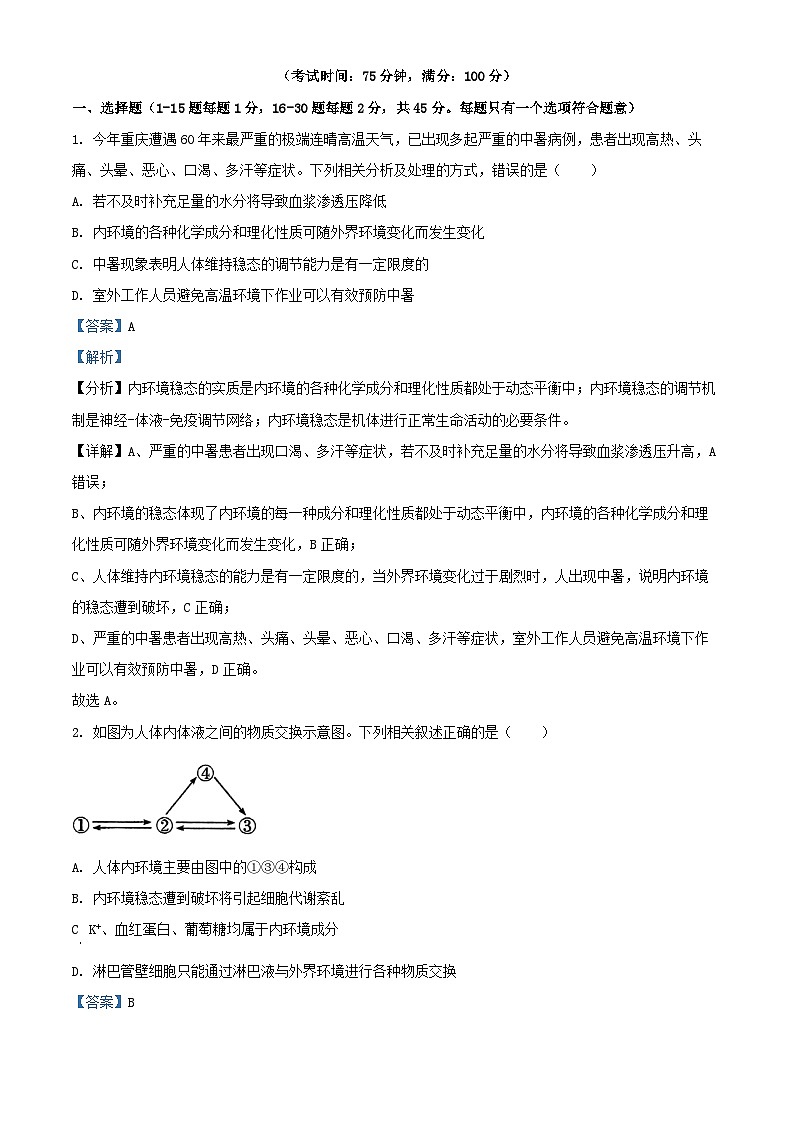
      2. 如图为人体内体液之间的物质交换示意图。下列相关叙述正确的是( )
      A. 人体内环境主要由图中的①③④构成
      B. 内环境稳态遭到破坏将引起细胞代谢紊乱
      C K+、血红蛋白、葡萄糖均属于内环境成分
      D. 淋巴管壁细胞只能通过淋巴液与外界环境进行各种物质交换
      【答案】B
      【解析】
      【分析】据图可知,①表示细胞内液,②表示组织液,③表示血浆,④表示淋巴液。
      【详解】A、人体的内环境,即细胞外液包括③血浆、②组织液和④淋巴液,A错误;
      B、内环境的动态变化原因是随着外界环境因素的变化和体内细胞代谢活动的进行,内环境的各种化学成分和理化性质在不断的发生改变,所以当内环境的稳态遭到破坏时,必将引起细胞代谢紊乱,B正确;
      C、血红蛋白位于红细胞内,属于细胞内液,不属于内环境的成分,C错误;
      D、毛细淋巴管壁细胞内侧为淋巴液,外侧为组织液,所以其通过淋巴和组织液与外界环境进行物质交换,D错误。
      故选B。
      3. 下列有关“性状”的叙述,正确的是( )
      A. 遗传因子组成不同的个体杂交,子代表现的性状为显性性状
      B. 隐性性状是指生物体不能表现出来的性状
      C. 亲代有性生殖产生的后代,同时出现显性性状和隐性性状的现象叫性状分离
      D. 兔的白毛和黑毛,狗的直毛和卷毛都是相对性状
      【答案】D
      【解析】
      【分析】相对性状是指同一生物的同种性状的不同表现类型。
      【详解】A、遗传因子组成不同的个体杂交,子代表现的性状不一定为显性性状,如Aa×aa杂交后代既有显性性状,又有隐性性状,A错误;
      B、具有相对性状的两纯合子杂交,F1中未显现出来的性状,叫做隐性性状,隐性性状F2中也可以显现出来,隐性性状不是不能表现出来的性状,B错误;
      C、性状分离是指在杂种后代中同时出现显性性状和隐性性状的个体的现象,C错误;
      D、兔的白毛与黑毛,狗的直毛和卷毛是同一性状不同的表现形式,是相对性状,D正确。
      故选D。
      4. 下列有关减数分裂过程中染色体和DNA分子的叙述,错误的是( )
      A. 次级精母细胞中的核DNA分子数是初级精母细胞中的一半
      B. 减数分裂过程中染色体数目的减半发生在减数分裂Ⅰ
      C. 初级精母细胞中的每条染色体上都含有2个DNA分子
      D. 次级精母细胞中染色体的数目均是初级精母细胞中的一半
      【答案】D
      【解析】
      【分析】减数分裂过程:(1)减数第一次分裂间期:染色体的复制。(2)减数第一次分裂:①前期:联会,同源染色体上的非姐妹染色单体交叉互换;②中期:同源染色体成对的排列在赤道板上;③后期:同源染色体分离,非同源染色体自由组合;④末期:细胞质分裂。(3)减数第二次分裂过程:①前期:核膜、核仁逐渐解体消失,出现纺锤体和染色体;②中期:染色体形态固定、数目清晰;③后期:着丝粒分裂,姐妹染色单体分开成为染色体,并均匀地移向两极;④末期:核膜、核仁重建、纺锤体和染色体消失。
      【详解】A、次级精母细胞是由初级精母细胞经减数第一次分裂产生,其核DNA分子数是初级精母细胞中的一半,A正确;
      B、减数分裂过程中染色体数目的减半的原因是同源染色体分离后细胞质分裂,发生在减数分裂Ⅰ,B正确;
      C、初级精母细胞含有染色单体,每条染色体上都含有2个DNA分子,C正确;
      D、次级精母细胞减数第二次分裂后期染色体着丝粒分裂暂时加倍,此时染色体数目与初级精母细胞相同,D错误。
      故选D。
      5. 下列关于孟德尔遗传定律现代解释的叙述错误的是( )
      A. 非同源染色体上的非等位基因的分离和组合是互不干扰的
      B. 同源染色体上的等位基因具有一定的独立性
      C. 同源染色体上的等位基因分离,非等位基因自由组合
      D. 基因的分离定律与自由组合定律体现在在减数分裂过程中
      【答案】C
      【解析】
      【分析】基因的自由组合定律的实质是:位于非同源染色体上的非等位基因的分离或组合是互不干扰的。在减数分裂的过程中,同源染色体上的等位基因彼此分离的同时,非同源染色体上的非等位基因自由组合。
      【详解】A、基因自由组合定律的现代解释认为:位于非同源染色体上的非等位基因的分离或组合是互不干扰的,A正确;
      B、基因分离定律的现代解释认为:在杂合体的细胞中,位于一对同源染色体上的等位基因,具有一定的独立性,B正确;
      C、减数分裂过程中,同源染色体上的等位基因分离的同时,非同源染色体上的非等位基因自由组合,C错误;
      D、在减数分裂过程中,基因分离定律与自由组合定律的细胞学基础相同,且都发生在减数分裂过程中,D正确。
      故选C。
      6. 下列有关人类遗传病的叙述,正确的是
      A. 21三体综合征是受一对等位基因控制的遗传病
      B. 男性血友病患者的女儿结婚应尽量选择生育男孩
      C. 原发性高血压属于人类遗传病中的多基因遗传病
      D. 调查遗传病的发病率需对多个患者家系进行调查
      【答案】C
      【解析】
      【详解】人类遗传病包括多基因遗传病、单基因遗传病和染色体异常遗传病,21三体综合征属于染色体数目异常遗传病,A错误;血友病是伴X隐性遗传病,男性血友病患者的女儿至少是携带者,其与正常男性结婚的话,后代女孩全部正常,而男孩至少一半患病,B错误;原发性高血压、青少年型糖尿病等属于人类遗传病中的多基因遗传病,C正确;调查遗传病的发病率时,需要在人群中随机调查,D错误。
      7. 下列关于人类红绿色盲症的叙述,正确的是( )
      A. 红绿色盲症中男性多于女性
      B. 红绿色盲男性的母亲一定是红绿色盲
      C. 如果外祖父患红绿色盲症,外孙一定是红绿色盲
      D. 色觉表现正常的夫妇,子女色觉也一定表现正常
      【答案】A
      【解析】
      【分析】红绿色盲症是一种伴X染色体隐性遗传病,这种遗传病的遗传特点是:男性患者多于女性女性患者;具有隔代交叉遗传的特点。有许多人可能携带某些遗传病的基因,而不表现出来,成为“隐性遗传病携带者”;如果他和有相同血缘的、带有遗传病基因的近亲结合,那么他们的子代就会将父母隐性遗传病外显出来成为显性。
      【详解】A、红绿色盲症是一种伴X染色体隐性遗传病,这种遗传病的遗传特点是:男性患者多于女性女性患者,A正确;
      B、红绿色盲男性的色盲基因来源于母亲,母亲可能是红绿色盲或正常人但携带致病基因,B错误;
      C、如果外祖父患红绿色盲症,该致病基因会传递给女儿,女儿可能是红绿色盲或正常人但携带致病基因,外孙可能是红绿色盲,C错误;
      D、色觉表现正常的夫妇,妻子有可能是致病基因携带者,可能导致儿子患病,子女色觉不一定表现正常,D错误。
      故选A。
      【点睛】本题考查了伴性遗传的相关知识,意在考查考生能识记并理解所学知识的要点,把握知识间的内在联系的能力。
      8. “32P 标记的噬菌体侵染未标记的细菌”实验过程如下:标记噬菌体→32P 标记的噬菌体与细菌混合培养→搅拌→离心→检测放射性高低。对此过程的有关叙述中正确的是( )
      A. 为使实验结果更准确,应进行长时间的混合培养
      B. 进行搅拌和离心的目的是为了使 DNA 和蛋白质分离
      C. 搅拌和离心后只可能在沉淀物中才会有放射性物质 32P
      D. 选噬菌体作为实验材料的主要原因是其成分只有蛋白质和 DNA
      【答案】D
      【解析】
      【分析】1、噬菌体的繁殖过程:吸附→注入(注入噬菌体的DNA)→合成(控制者:噬菌体的DNA;原料:细菌的化学成分)→组装→释放。
      2、T2噬菌体侵染细菌的实验步骤:分别用35S或32P标记噬菌体→噬菌体与大肠杆菌混合培养→噬菌体侵染未被标记的细菌→在搅拌器中搅拌,然后离心,检测上清液和沉淀物中的放射性物质。该实验证明DNA是遗传物质。
      【详解】长时间培养会使大肠杆菌裂解,导致子代噬菌体被分离到上清液中,增加上清液中的放射性,使实验结果不准确,A错误;搅拌的目的是使噬菌体的蛋白质外壳与大肠杆菌分开,离心的目的是使上清液中析出质量较轻的T2噬菌体颗粒,而离心管的沉淀物中留下被感染的大肠杆菌,B错误;搅拌不充分,可能会使未来得及侵染的亲代噬菌体被分离到上清液中,使上清液中出现少量放射性,C错误;选用噬菌体作为实验材料的原因之一是其成分只有蛋白质和DNA,物质组成简单,便于实验研究,D正确。
      故选D。
      9. 下列关于生物遗传物质的说法,正确的是( )
      A. 果蝇的遗传物质的基本组成单位是脱氧核糖核苷酸
      B. DNA是主要的遗传物质是指一种生物的遗传物质主要是DNA
      C. 真核生物的遗传物质都是DNA,病毒的遗传物质都是RNA
      D. 噬菌体侵染细菌实验证明了DNA是主要的遗传物质
      【答案】A
      【解析】
      【分析】细胞生物(包括原核生物和真核生物)的细胞中含有DNA和RNA两种核酸,其中DNA是遗传物质,非细胞生物(病毒)中含有DNA或RNA一种核酸,其遗传物质是DNA或RNA。
      【详解】A、果蝇的遗传物质是DNA,其遗传物质的基本组成单位是脱氧核糖核苷酸,A正确;
      B、DNA是主要的遗传物质,是指自然界中绝大多数生物的遗传物质是DNA,某些病毒的遗传物质才是RNA,B错误;
      C、真核生物的遗传物质都是DNA,RNA病毒的遗传物质是RNA,而DNA病毒的遗传物质是DNA,C错误;
      D、噬菌体侵染细菌实验证明了DNA是遗传物质,但没有证明DNA是主要的遗传物质,D错误。
      故选A。
      10. 肺炎链球菌的绝大多数性状都由拟核DNA控制。下列关于拟核DNA结构的叙述,错误的是( )
      A. 在拟核DNA分子中,碱基数、磷酸数与脱氧核糖数相等
      B. 拟核DNA分子含有2个游离的磷酸基团,且脱氧核糖与磷酸交替排列
      C. 拟核DNA分子两条链之间的碱基通过氢键连接,且碱基配对有一定规律
      D. 若拟核DNA分子一条链中C:A=1:2,则另一条链中G:T=1:2
      【答案】B
      【解析】
      【分析】拟核DNA分子是环状DNA分子,由多个脱氧核糖核苷酸组成,1个脱氧核糖核苷酸由1分子碱基、1分子磷酸与1分子脱氧核糖组成。拟核DNA分子由两条链组成,两条链上的碱基通过氢键连接,并且碱基配对有一定规律,A和T配对,C和G配对,碱基之间这种一一对应的关系,叫做碱基互补配对。
      【详解】A、组成拟核DNA的单体是脱氧核糖核苷酸,1个脱氧核糖核苷酸由1分子碱基、1分子磷酸与1分子脱氧核糖组成,故在拟核DNA分子中,碱基数、磷酸数与脱氧核糖数相等,A正确;
      B、拟核DNA是环状的,没有游离的磷酸基团,B错误;
      C、拟核DNA分子两条链之间的碱基通过氢键连接,且碱基配对有一定规律,A和T配对,C和G配对,C正确;
      D、若拟核DNA分子一条链中C:A=1:2,根据碱基互补配对,则另一条链中G:T也等于1:2,D正确。
      故选B。
      11. 在甲基转移酶的催化下,DNA的胞嘧啶被选择性地添加甲基导致DNA甲基化,进而使染色质高度螺旋化,因此失去转录活性。下列相关叙述错误的是( )
      A. DNA甲基化,会导致mRNA的合成受阻B. DNA甲基化,使基因碱基序列发生改变
      C. DNA甲基化,可能会影响生物的性状D. DNA甲基化,可能会影响细胞的分化
      【答案】B
      【解析】
      【分析】表观遗传是生物体中基因碱基序列保持不变,但基因表达和表现型发生可遗传变化的现象。
      【详解】A、DNA甲基化,会导致转录过程受阻,进而表现为mRNA的合成受阻,A正确;
      B、DNA甲基化,不会导致基因碱基序列发生改变,只是会引起基因表达和表型的改变,B错误;
      C、DNA甲基化会影响基因的表达过程,进而可能会影响生物的性状,C正确;
      D、DNA甲基化会影响基因的表达过程,而细胞分化的本质是基因的选择性表达,因而可能会影响细胞的分化,D正确。
      故选B。
      12. 下列有关基因重组的说法,错误的是( )
      A. 减数分裂过程中,非同源染色体上的非等位基因自由组合可导致基因重组
      B. 基因重组产生原来没有的新基因,从而改变基因中的遗传信息
      C. 基因重组所产生的新基因型不一定会表达为新的表型
      D. 基因重组能产生原来没有的性状组合
      【答案】B
      【解析】
      【分析】基因重组包括同源染色体的互换和非同源染色体的自由组合,前者发生在减数第一次分裂的四分体时期,后者发生在减数第一次分裂后期,是生物变异的重要来源之一。
      【详解】A、减数第一次分裂后期,非等位基因随着非同源染色体的自由组合可导致基因重组,A正确;
      B、基因重组不能产生新基因,但可以产生新的基因型,基因突变改变基因中的遗传信息,进而产生原来没有的新基因,B错误;
      C、由于性状的显隐性关系,基因重组所产生的新基因型不一定会表达为新的表型,C正确;
      D、由于控制不同性状的基因的重新组合,进而可以产生原来没有的新性状组合,D正确。
      故选B。
      13. 下列有关变异和生物育种的说法,不正确的是( )
      A. 水稻种子航天育种主要利用了基因突变的原理
      B. 与杂交育种相比,单倍体育种操作更为复杂
      C. 二倍体水稻经花药离体培养获得单倍体的过程称为单倍体育种
      D. 秋水仙素用于培育多倍体的原理是其能够抑制纺锤体的形成
      【答案】C
      【解析】
      【分析】单倍体育种的原理是染色体变异,先花药离体培养,再用秋水仙素处理;杂交育种的原理是基因重组,经过杂交→自交→选优→自交。
      【详解】A、水稻种子航天育种主要利用了基因突变的原理,通过航天环境的特殊条件诱导基因突变,从而获得新的优良品种,A正确;
      B、单倍体育种相对于杂交育种操作更为简便,因为单倍体育种通过花药离体培养直接获得单倍体,再通过秋水仙素处理使其加倍为二倍体,而杂交育种需要多代杂交和筛选,B正确;
      C、单倍体育种是指利用花药离体培养获得单倍体,然后再用秋水仙素处理单倍体植株的幼苗获得染色体数目加倍的纯合子,C错误;
      D、秋水仙素用于培育多倍体的原理是其能够抑制纺锤体的形成,从而使染色体加倍,D正确。
      故选C。
      14. 分析“可遗传的变异”部分知识结构图,下列相关叙述错误的是( )

      A. 猫叫综合征和21三体综合征的发病原理可用②表示
      B. ①②③三种可遗传变异都只能发生在有性生殖过程中
      C. 转基因抗虫棉的培育用到的原理可以用⑥表示
      D. ④引起的基因突变具有随机性、不定向性等特点
      【答案】B
      【解析】
      【分析】生物变异分为可遗传变异和不可遗传变异,不可遗传变异:是指仅由环境因素改变引起的变异,遗传物质未改变。可遗传变异:由遗传物质改变引起的变异,来源有基因突变、基因重组和染色体变异 ,其中染色体变异可在显微镜下观察到。
      【详解】A、猫叫综合征是因为染色体片段缺失,21三体综合征是因为多了一条21号染色体,都属于染色体变异,可以用②表示,A正确;
      B、原核生物也能发生基因突变,R型肺炎链球菌转化为S型也属于基因重组,原核生物不发生有性生殖,故①③两种可遗传变异不只能发生在有性生殖过程中,B错误;
      C、转基因抗虫棉的培育用到基因工程的原理属于广义的基因重组,可以用⑥表示,C正确;
      D、基因突变具有随机性、不定向性等特点,D正确。
      故选B。
      15. 如图是人体细胞中某DNA片段结构示意图。下列有关叙述正确的是( )

      A. 图中X代表磷酸基团,A代表腺嘌呤脱氧核苷酸
      B. DNA的基本骨架是N所示的化学键连接的碱基对
      C. 每个脱氧核糖上均连着两个磷酸和一个碱基
      D. DNA双链中,嘌呤碱基总数等于嘧啶碱基总数
      【答案】D
      【解析】
      【分析】分析题图:图示是人体细胞中某DNA片段结构示意图,其中N是氢键,X是磷酸。
      【详解】A、据图可知,图中X与脱氧核糖相连,是磷酸基团,A代表腺嘌呤,A错误;
      B、DNA基本骨架是磷酸和脱氧核糖交替连接的,B错误;
      C、大多数脱氧核糖上连接2个磷酸和一个碱基,每条链一端的一个脱氧核糖只连接一个磷酸和一个碱基,C错误;
      D、DNA双链中遵循A-T、G-C的碱基互补配对原则,且互补配对的碱基彼此相等,嘌呤数和嘧啶数相等,D正确。
      故选D。
      16. 下列有关生物学实验或探究实践的叙述正确的是( )
      A. 制作含6个碱基对的DNA结构模型时,需要准备磷酸和脱氧核糖之间的连接物21个
      B. 在“探究抗生素对细菌的选择作用”实验中,从抑菌圈边缘挑取菌落连续培养几代后,抑菌圈的直径变大
      C. 在“低温诱导植物细胞染色体数目的变化”实验中,根尖经卡诺氏液处理后放入冷藏室诱导培养
      D. 在“建立减数分裂中染色体变化的模型”实验中,制作3对同源染色体,需要2种颜色的橡皮泥
      【答案】D
      【解析】
      【分析】1、在“低温诱导植物细胞染色体数目的变化”实验中,根尖先放入冷藏室诱导培养再经卡诺氏液处理固定细胞形态。
      2、DNA的双螺旋结构:①DNA分子是由两条反向平行的脱氧核苷酸长链盘旋而成的;②DNA分子中的脱氧核糖和磷酸交替连接,排列在外侧,构成基本骨架,碱基在内侧;③两条链上的碱基通过氢键连接起来,形成碱基对且遵循碱基互补配对原则。
      【详解】A、制作含6个碱基对的DNA结构模型时,首先需要构建12个脱氧核苷酸,其中包括了12个磷酸和脱氧核糖之间的连接物,6个脱氧核苷酸组成的单链中还需要5个脱氧核糖和磷酸之间的连接物—磷酸二酯键,因此构建6个碱基对的DNA结构模型时,共需要准备磷酸和脱氧核糖的连接物12+10=22个,A错误;
      B、在“探究抗生素对细菌的选择作用”实验中,从抑菌圈边缘挑取菌落连续培养几代后,细菌可能会对抗生素产生抗性,抑菌圈的直径应变小,而不是变大,B错误;
      C、在“低温诱导植物细胞染色体数目的变化”实验中,根尖先放入冷藏室诱导培养再经卡诺氏液处理固定细胞形态,C错误;
      D、在“建立减数分裂中染色体变化的模型”实验中,重点是需要区分同源染色体,制作3对同源染色体,可采用不同大小表示,同源染色体区分需要2种颜色的橡皮泥,D正确。
      故选D。
      17. 将大肠杆菌放在含有某¹⁵N的培养基培养,使得DNA分子的两条链均被15N标记,假设其DNA分子共含有1000个碱基对,C+G占全部碱基的30%,已知其中一条链上的T有200个,下列相关叙述正确的是( )
      A. 该DNA分子中碱基对的排列方式最多有41000种
      B. 该DNA分子连续复制4次,需要游离的鸟嘌呤脱氧核苷酸4500个
      C. 该DNA分子中4种碱基的比例为A:T:G:C=3:3:2:2
      D. 该DNA分子在含14N的培养基中连续复制3次,含15N的DNA分子占50%
      【答案】B
      【解析】
      【分析】DNA分子复制的计算规律:
      (1)已知DNA的复制次数,求子代DNA分子中含有亲代DNA单链的DNA分子数或所占的比例:一个双链DNA分子,复制n次,形成的子代DNA分子数为2n个。根据DNA分子半保留复制特点,不管亲代DNA分子复制几次,子代DNA分子中含有亲代DNA单链的DNA分子数都只有两个,占子代DNA总数的 2/2n。
      (2)已知DNA分子中的某种脱氧核苷酸数,求复制过程中需要的游离脱氧核苷酸数:①设一个DNA分子中有某核苷酸m个,则该DNA复制n次,需要该游离的核苷酸数目为(2n-1)×m个。②设一个DNA分子中有某核苷酸m个,则该DNA完成第n次复制,需游离的该核苷酸数目为2n-1×m个。
      【详解】A、该DNA分子结构已经确定,其碱基排列方式为1种,A错误;
      B、该DNA分子连续复制4次,需要游离的鸟嘌呤脱氧核背酸为300×(24-1)=4500个,B正确;
      C、C+G占全部碱基的30%,所以G+C=1000×2×30%=600,G=C=300,则A和T分别为700个,所以该DNA分子中4种碱基的比例为A∶T∶G∶C=7∶7∶3∶3,C错误;
      D、该DNA分子在不含15N的培养基上连续复制3次得到8个DNA分子,根据DNA半保留复制的特点,其中有2个DNA的一条链含15N,所以含15N标记的DNA分子占25%,D错误。
      故选B。
      18. 狮子鱼多栖息于温带靠海岸的岩礁或珊瑚礁内,但在马里亚纳海沟7000米以下具有高压、终年无光等特殊极端条件的深海环境生存着一个通体透明的新物种——超深渊狮子鱼。研究发现,该超深渊狮子鱼基因组中与色素、视觉相关的基因发生了大量丢失。下列说法正确的是( )
      A. 深海高压、终年无光等特殊极端条件诱导超深渊狮子鱼发生了定向突变
      B. 特殊极端的环境条件直接对超深渊狮子鱼个体的基因进行了选择
      C. 狮子鱼与超深渊狮子鱼之间存在地理隔离,但不存在生殖隔离
      D. 超深渊狮子鱼种群与温带靠海岸狮子鱼种群的基因库不同
      【答案】D
      【解析】
      【分析】现代生物进化理论认为:种群是生物进化基本单位,生物进化的实质是种群基因频率的改变。突变和基因重组,自然选择及隔离是物种形成过程的三个基本环节,通过它们的综合作用,种群产生分化,最终导致新物种形成。在这个过程中,突变和基因重组产生生物进化的原材料,自然选择使种群的基因频率定向改变并决定生物进化的方向,隔离是新物种形成的必要条件。
      【详解】A、突变是不定向的,A错误;
      B、特殊极端的环境条件直接对超深渊狮子鱼个体的表现型进行选择,B错误;
      C、狮子鱼与超深渊狮子鱼是两个不同的物种,存在生殖隔离,C错误;
      D、因自然选择,超深渊狮子鱼基因组中与色素、视觉相关的基因发生了大量丢失,使得超深渊狮子鱼种群与温带靠海岸狮子鱼种群的基因库不同,D正确。
      故选D。
      19. 地中海贫血病因有多种。某地区的地中海贫血患者患该病的原因是编码血红蛋白β链的基因中第39位氨基酸的碱基发生了替换(C→T),导致mRNA第39位密码子变为终止密码子。下列有关分析错误的是( )
      A. 突变后的血红蛋白基因中的嘌呤和嘧啶的比例不变
      B. 患者红细胞中血红蛋白的空间结构与正常人不同
      C. 该碱基对的替换可利用光学显微镜进行观察
      D. 患者的血红蛋白β链的翻译会提前终止
      【答案】C
      【解析】
      【分析】根据题目信息可知,某地中海贫血症的病因是发生了基因突变导致的。由于基因突变导致mRNA中第39位密码子变为终止密码子,导致新合成的多肽链与原多肽链相比变短了,形成的血红蛋白的空间结构发生改变,从而使性状发生改变导致贫血。
      【详解】A、突变后的血红蛋白基因依然符合碱基互补配对,则嘌呤和嘧啶的比例不变,A正确;
      B、患者红细胞中组成血红蛋白的多肽链变短,其空间结构与正常人不同,B正确;
      C、基因突变不能通过光学显微镜进行观察,C错误;
      D、突变的mRNA第39位密码子变为终止密码子,则患者的血红蛋白β链的翻译会提前终止,D正确。
      故选C。
      20. 真核细胞内存在多种复杂的“纠错”机制,当遗传信息在复制、转录或翻译过程中出现差错时,绝大部分能被细胞及时发现并进行处理。如图是细胞对剪切与拼接错误的异常mRNA进行纠错的过程示意图。下列叙述错误的是( )

      A. ①过程所需的酶是RNA聚合酶,②过程进行剪切时有水分子的消耗
      B. ②过程发生了磷酸二酯键的断裂和形成,正常mRNA可编码蛋白质合成
      C. 前体mRNA中嘌呤碱基/嘧啶碱基的比值与其模板链中的该比值互为倒数
      D. 若③过程是翻译,tRNA转运的氨基酸与密码子都是一一对应的
      【答案】D
      【解析】
      【分析】基因可转录生成前体mRNA,前体mRNA被修饰后可形成正常RNA,正常mRNA翻译生成正常的蛋白质;若前体mRNA异常,会被细胞检测出并分解,防止产生错误蛋白。
      【详解】A、①过程表示转录,需要RNA聚合酶的参与,②过程为修复异常的前体mRNA,需要把异常mRNA片段剪切并分解成核苷酸,会消耗水分子,A正确;
      B、正常mRNA可通过翻译过程合成蛋白质,②过程发生了异常mRNA片段剪切以及正常片段的拼接即会发生核苷酸之间的断裂和连接,因此会发生磷酸二酯键的断裂和形成,B正确;
      C、RNA前体中的嘌呤/嘧啶的比值是(A+G)/(U+C),其模板链的嘌呤/嘧啶的比值是(A+G)/(T+C),前体mRNA是由模板链转录形成的,其碱基互补配对,即A=T,G=C,U=A,C=G,故RNA前体中的A+G=模板链的T+C,RNA前体中的U+C=模板链的A+G,故RNA前体中的(A+G)/(U+C)=模板链的(T+C)/(A+G),因此前体mRNA中嘌呤碱基/嘧啶碱基的比值与其模板链中的该比值互为倒数,C正确;
      D、若③过程是翻译, tRNA转运的氨基酸与密码子并不是一一对应的,一个氨基酸可以由多个密码子编码,D错误。
      故选D。
      21. 豌豆的圆粒和皱粒是一对相对性状,皱粒豌豆的产生是由于在圆粒豌豆的DNA中插入了一段外来DNA序列,打乱了编码淀粉分支酶的基因,导致淀粉分支酶不能正常合成,使淀粉合成受阻。下列叙述错误的是( )
      A. 控制圆粒和皱粒性状的基因根本区别是脱氧核苷酸对排列顺序不同
      B. 上述实例中插入一段外来DNA序列引起的变异类型是染色体结构变异
      C. 上述实例说明基因通过控制酶的合成来控制代谢,进而控制生物体性状
      D. 淀粉分支酶基因异常的豌豆表现为皱粒与淀粉的亲水性有关
      【答案】B
      【解析】
      【分析】1、基因对性状的控制方式:①基因通过控制酶的合成来影响细胞代谢,进而间接控制生物的性状,如白化病、豌豆的粒形;②基因通过控制蛋白质分子结构来直接控制性状。
      2、基因突变是指DNA分子中发生碱基对的替换、增添和缺失引起的基因结构改变。
      【详解】AB、皱粒豌豆的产生是由于在圆粒豌豆的DNA中插入了一段外来DNA序列,打乱了编码淀粉分支酶的基因,使控制圆粒和皱粒性状的基因的脱氧核苷酸对排列顺序不同,该变异类型是基因突变,A正确,B错误;
      C、豌豆的圆粒和皱粒性状与淀粉含量有关,淀粉的合成受淀粉分支酶基因控制,该例子能说明基因控制酶的合成来控制代谢,间接控制生物的性状,C正确;
      D、淀粉亲水性强,所以淀粉分支酶基因异常的豌豆淀粉合成受阻,淀粉含量低,亲水性差,表现为皱缩,D正确。
      故选B。
      22. 如图表示某一昆虫个体的基因组成,以下判断正确的是(不考虑交叉互换)( )
      A. 基因 A、a 与B、b 遗传时遵循自由组合定律
      B. 该个体的一个初级精母细胞产生 2 种精细胞
      C. 有丝分裂后期,移向细胞同一极的基因为 ABC 或 abc
      D. 该个体与另一相同基因型的个体交配,后代基因型比例为 9:3:3:1
      【答案】B
      【解析】
      【分析】图中细胞具有两对同源染色体,由于Aa和bb基因位于一对同源染色体上,因此遗传时不遵循基因的自由组合定律,只有非同源染色体上的基因遵循基因的自由组合定律。减数分裂过程中,一个精原细胞只能产生4个精子,两种精子。
      【详解】A、基因 A、a 与B、b位于一对同源染色体上,不遵循自由组合定律,A错误;
      B、一个初级精母细胞所产生的精细胞基因型只有2种,即ABC和abc或ABc和abC,B正确;
      C、有丝分裂后期,移向细胞同一极的基因AaBbCc,C错误;
      D、不考虑交叉互换,该个体产生的配子种类及比例为:ABC:abc:ABc:abC,其自交后代基因型有9种,比例为1:2:2:1:4:1:2:2:1,D错误。
      【点睛】关键:一是一个精原细胞产生的配子种类(2种)与一个个体产生的配子种类(2n种)的区别;二是遵循自由组合定律的两对等位基因必须位于两对同源染色体上,如果位于一对同源染色体上则不遵循。
      23. 如图表示某哺乳动物一个正在分裂性原细胞中的两对同源染色体及染色体上的基因种类、位置示意图。下列叙述错误的是( )

      A. 图示细胞一定是精原细胞,2为Y染色体
      B. 2、4染色体上可能存在相同或等位基因
      C. 1染色体上出现a基因的原因是基因突变或互换
      D. 若该细胞的四个子细胞基因组成为AaB、B、A、A,则推测是减数分裂Ⅱ异常导致的
      【答案】C
      【解析】
      【分析】该图含有2对同源染色体,但是2和4号的形态不相同,因此是雄性动物精原细胞。
      【详解】A、该图含有2对同源染色体,1和3形态、大小相同,是同源染色体。但是2和4号的形态不相同,2的形态较小,是Y染色体,因此是雄性动物精原细胞,A正确;
      B、2和4号是异型同源染色体的关系,存在同源区段,因此可能存在相同或等位基因,B正确;
      C、1染色体上有两条姐妹染色单体,有基因A和a,3号染色体上都是A基因,推测1号染色体上出现a基因的原因是基因突变不是互换,C错误;
      D、根据图示,若该细胞的四个子细胞基因组成为AaB、B、A、A,由于出现a基因可能是基因突变的结果,说明A、a是位于姐妹染色单体上的基因,推测是减数分裂Ⅱ异常导致的,即姐妹染色单体移向同一极导致,D正确。
      故选C。
      24. 鸡的性染色体为Z和W,其中母鸡的性染色体组成为ZW。芦花鸡羽毛有黑白相间的横斑条纹,由Z染色体上的显性基因B决定;它的等位基因b纯合时,鸡表现为非芦花,羽毛上没有横斑条纹。以下说法正确的是
      A. 一般地,母鸡产生的一个卵细胞中含有的性染色体一定是Z
      B. 正常情况下,公鸡体细胞有丝分裂后期,含有4条Z染色体
      C. 非芦花公鸡和芦花母鸡杂交,后代公鸡全为非芦花,母鸡全为芦花
      D. 芦花公鸡和芦花母鸡杂交,后代出现非芦花鸡一定是公鸡
      【答案】B
      【解析】
      【详解】母鸡的性染色体组成为ZW,因此母鸡产生的一个卵细胞中含有的性染色体是Z或W,A错误;公鸡的性染色体组成为ZZ,有丝分裂后期,着丝点分裂,染色体数目加倍,因此正常情况下,公鸡体细胞有丝分裂后期,含有4条Z染色体,B正确;非芦花公鸡(ZbZb)和芦花母鸡(ZBW)杂交,后代公鸡(ZBZb)全为芦花,母鸡(ZbW)全为非芦花,C错误;芦花公鸡(ZBZ_)和芦花母鸡(ZBW)杂交,后代出现非芦花鸡(ZbW)一定是母鸡,D错误。
      25. 果蝇Ⅱ号染色体上的基因A(卷翅)对基因a(正常翅)为显性,基因B(星状眼)对基因b(正常眼)为显性,基因A和基因B均为纯合致死基因。某种类型的卷翅星状眼果蝇(品系M)雌雄个体交配,后代均为卷翅星状眼。不考虑染色体互换,下列说法错误的是( )
      A. 品系M果蝇的卷翅基因和正常眼基因位于同一条染色体上
      B. 品系M雌雄个体交配,后代中卷翅星状眼果蝇均为杂合子
      C. 品系M与正常翅正常眼果蝇杂交后代会出现四种表型
      D. 任选两只卷翅星状眼果蝇杂交不一定能获得卷翅星状眼子代
      【答案】C
      【解析】
      【分析】基因分离定律的实质:在杂合子的细胞中,位于一对同源染色体上的等位基因,具有一定的独立性;在减数分裂形成配子的过程中,等位基因会随同源染色体的分开而分离,分别进入两个配子中,独立地随配子遗传给后代。
      【详解】A、基因A和基因B均为纯合致死基因,则品系M果蝇基因型为AaBb,又因为品系M雌雄个体交配,后代均为卷翅星状眼,没有出现双隐性个体,故品系M果蝇的卷翅基因和正常眼基因位于同一条染色体上,A和b连锁,a和B连锁,A正确;
      B、品系M果蝇基因型为AaBb,且A和b连锁,a和B连锁,品系M雌雄个体交配,后代中卷翅星状眼果蝇均为杂合子,B正确;
      C、正常翅正常眼果蝇基因型为aabb,能产生一种配子,即ab,品系M果蝇基因型为AaBb,能产生两种配子,分别为Ab和aB,品系M与正常翅正常眼果蝇杂交后代会出现两种表型,C错误;
      D、任选两只卷翅星状眼果蝇杂交不一定能获得卷翅星状眼子代,如A和B连锁,a和b连锁的基因型为AaBb的雌雄个体交配,会产生正常翅正常眼果蝇的子代,D正确。
      故选C。
      26. 某多年生植物的阔叶和披针形叶由等位基因D/d控制,含有某个特定基因的花粉部分不育,某阔叶植株自交,子代表型及比例为阔叶∶披针形叶=5∶1。下列有关分析正确的是( )
      A. 该种植物的披针形叶对阔叶为显性
      B. 该阔叶植株含基因d的花粉50%不育
      C. 该阔叶植株产生的可育雌配子数多于可育雄配子数
      D. 让亲本植株与披针形叶植株正反交,子代表型比例相同
      【答案】B
      【解析】
      【分析】某阔叶植株自交,子代表型及比例为阔叶∶披针形叶=5∶1,披针形叶所占比例为1/6,1/2×1/3=1/6,雄配子中D:d=2:1,说明含d的花粉有50%不育。
      【详解】AB、某阔叶植株自交,子代表型及比例为阔叶∶披针形叶=5∶1,说明阔叶为显性性状,披针形叶所占比例为1/6,1/2×1/3=1/6,雄配子中D:d=2:1,说明含d的花粉有50%不育,A错误,B正确;
      C、该阔叶植株产生的可育雄配子数远远大于可育雌配子数,C错误;
      D、若该亲本植株为父本,能产生雄配子的比例为D:d=2:1,披针形叶植株只能产生d的雌配子,子代表型比例为阔叶∶披针形叶=2∶1;若该亲本植株为母本,能产生雄配子的比例为D:d=1:1,雌配子只能产生d的配子,子代表型比例为阔叶∶披针形叶=1∶1,D错误。
      故选B。
      27. 朱鹮是国家一级重点保护动物,假设在某朱鹮种群中,TT的个体占25%,Tt的个体占50%,tt的个体占25%,若种群中的个体自由交配,且TT的个体无繁殖能力,则子代中基因型为TT、Tt、tt的数量之比为( )
      A. 3:3:2B. 1:4:4C. 1:2:1D. 1:1:0
      【答案】B
      【解析】
      【分析】TT的个体占25%,Tt的个体占50%,tt的个体占25%,其中TT的个体无繁殖能力,则剩余种群中tt占1/3,Tt占2/3。据此分析作答。
      【详解】由于TT的个体无繁殖能力,因此种群中能繁殖的个体中tt占1/3,Tt占2/3,则t的基因频率=tt基因型频率+Tt基因型频率÷2=1/3+2/3×1/2=2/3,T的基因频率为1/3,若种群中的雌雄个体自由交配,则子一代中tt个体为2/3×2/3=4/9,Tt占2/3×1/3×2=4/9,TT占1/3×1/3=1/9,故TT∶Tt∶tt=1∶4∶4,B正确,ACD错误。
      故选B。
      28. 某男子的一条14号和一条21号染色体相互连接形成一条异常染色体,如图甲。减数分裂时异常染色体的联会如图乙,配对的三条染色体中,任意配对的两条染色体分离时,另一条染色体随机移向细胞任一极。下列叙述正确的是( )
      A. 该男子体细胞中染色体为47条,患有三体综合征
      B. 图甲发生了染色体的结构变异和染色体的数目变异
      C. 如不考虑其他染色体,理论上该男子产生的精子类型有5种
      D. 该男子与正常女子婚配理论上生育染色体组成正常的后代的概率为1/4
      【答案】B
      【解析】
      【分析】根据题意和图示分析可知,一条14号和一条21号染色体互相连接时,还丢失了一小段染色体,属于染色体结构变异和数目变异;减数分裂时同源染色体发生分离,应该产生14号和21号、异常、14号和异常、21号、14号、异常和21号共6种精子。
      【详解】A、该男子的一条14号和一条21号染色体相互连接形成一条异常染色体,染色体少一条,体细胞中染色体应为45条,A错误;
      B、由图甲可以看出,一条14号染色体和一条21号染色体相互连接时,还丢失了一小段染色体,属于染色体结构变异中的缺失,同时染色体的数目也发生了变化,B正确;
      C、减数分裂时期同源染色体分离,非同源染色体自由组合,应该产生仅具有异常染色体、同时具有14号和21号染色体、同时具有异常染色体和14号染色体、仅具有21号染色体、同时具有异常染色体和21号染色体、仅具有14号染色体共6种生殖细胞,C错误;
      D、该男子可以产生含有14号和21号染色体的正常的精子,概率为1/6,故该男子与正常女子婚配理论上生育染色体组成正常的后代的概率为1/6,D错误。
      故选B。
      29. 某种药用植物合成药物1和药物2的途径如下图示:基因A和基因b分别位于两对同源染色体上。下列叙述不正确的是( )
      A. 基因型是AAbb或Aabb的植株能同时合成两种药物
      B. 若某植株只能合成一种药物,则必定是药物1
      C. 基因型为AaBb的植株自交,后代有9种基因型和4种表现型
      D. 基因型为AaBb的植自交,后代中能合成药物2的个体占3/16
      【答案】C
      【解析】
      【分析】
      根据题意和图示分析可知:基因A和基因b分别位于两对同源染色体上,符合基因的自由组合规律。基因型A-B-只能产生药物1,基因型A-bb能产生药物1和药物2,基因型aa--不能产生药物。
      【详解】A、基因组成是AA、Aa的植株能合成药物1,基因组成是bb的植株能合成药物2,所以基因型是AAbb或Aabb的植株能同时合成两种药物,A正确;
      B、若某植株只能合成一种药物,则必定是药物1,因为如果不产生药物1就没有药物2,所以要产生药物2就必须有药物1,B正确;
      C、基因型为AaBb的植株自交,后代有3×3=9种基因型,3种表现型:产生2种药物、只产生药物1、不产生药物,C错误;
      D、基因型为AaBb的植株自交,A_B_(药物1),A_bb(2种药物),aaB_(不产生药物),aabb(不产生药物)=9:3:3:1,后代中能合成药物2的个体占3/16,D正确。
      故选C。
      30. 如图是某单基因遗传病家族系谱图,下列相关叙述错误的是( )
      A. 若致病基因位于常染色体上,则Ⅲ1和Ⅲ3基因型相同的概率为2/3
      B. 若致病基因位于X染色体上,则Ⅲ1可能发生了染色体片段的缺失
      C. 若致病基因位于X、Y染色体的同源区段,则Ⅱ2的Y染色体上一定含有致病基因
      D. 若致病基因位于X、Y染色体的同源区段,则Ⅲ4的致病基因来自其祖母和外祖母
      【答案】D
      【解析】
      【分析】伴性遗传是指在遗传过程中的子代部分性状由性染色体上的基因控制,这种由性染色体上的基因所控制性状的遗传上总是和性别相关,这种与性别相关联的性状遗传方式就称为伴性遗传,又称性连锁遗传。
      【详解】A、若致病基因位于常染色体上,该遗传病为常染色体隐性遗传病,Ⅲ1必然为杂合子,Ⅲ3为杂合子的概率为2/3,二者基因型相同的概率为2/3,A正确;
      B、若致病基因位于X染色体上,则Ⅲ1含有致病基因,但其没有患该单基因遗传病,可能的原因是X染色体中含有致病基因的片段缺失,B正确;
      C、若致病基因位于X、Y染色体的同源区段,Ⅲ2含有两个致病基因(基因型为XaYa),其Ya来自Ⅱ2,C正确;
      D、若致病基因位于X、Y染色体的同源区段,则Ⅲ4的基因型为XAYa,其Ya只能来自其父亲(Ⅱ4),即来自祖辈中的祖父,其Xa只能来自其母亲(Ⅱ3),即来自祖辈中的外祖父,D错误。
      故选D。
      二、非选择题(共55分)
      31. 研究者用某个二倍体哺乳动物性腺为材料进行显微观察实验,绘制了如图1和如图2示意图。请回答下列问题。
      (1)图1中甲所示细胞中有______个染色体组,乙所示细胞中有______个DNA分子。
      (2)图1中丙细胞的名称是______细胞,其所处的阶段对应图2中的______(填序号)。
      (3)研究者绘制该器官中一个细胞连续分裂过程中细胞内某物质的变化曲线,如图2,其中①~②阶段形成的原因是______;______阶段(填序号)的细胞中不存在同源染色体。
      (4)若该动物的基因型为,仅因为配子形成过程中染色体未正常分离,而产生一个不含性染色体的DD型配子。等位基因D、d位于2号染色体。下列属于该异常配子形成的最可能的原因是______(填序号)。
      ①2号染色体可能在乙细胞时未分离②2号染色体一定在丙细胞时未分离③性染色体一定在乙细胞时未分离④性染色体可能在丙细胞时未分离
      (5)若该动物的精巢中的一个精原细胞基因组成为,经过正常减数分裂产生的一个次级精母细胞中,含有的基因和性染色体可能是______(填序号)。
      ①两个基因A、两个基因b,一条X染色体
      ②两个基因a、两个基因b,两条Y染色体
      ③两个基因A,两条Y染色体
      ④两个基因a、两个基因b,两条X染色体
      【答案】(1) ①. 4 ②. 8
      (2) ①. 次级精母(细胞) ②. ⑥
      (3) ①. 着丝粒分裂 ②. ⑤⑥ (4)② ④ (5)①③④
      【解析】
      【分析】图甲:图中含有同源染色体,着丝粒断裂,染色体数目加倍,为有丝分裂后期;图乙:图中同源染色体正在分离,为减数第一次分裂后期;图丙:细胞中无同源染色体,染色体的着丝粒断裂,染色体数目加倍,为减数第二次分裂后期;分析图丁:丁图为染色体数目变化图,①②③为有丝分裂,④⑤⑥为减数分裂。
      【小问1详解】
      图甲中含有同源染色体,着丝粒断裂,染色体数目加倍,为有丝分裂后期,细胞中含有4个染色体组。图乙中同源染色体正在分离,为减数第一次分裂后期,细胞中含有4条染色体,每条染色体含有2个DNA分子,因此乙所示细胞中有8个DNA分子。
      【小问2详解】
      图1中丙细胞中无同源染色体,染色体的着丝粒断裂,染色体数目加倍,处于减数第二次分裂后期,因此名称是次级精母细胞;其所处的阶段对应图2中的⑥阶段。
      【小问3详解】
      图2中,①②③为有丝分裂,④⑤⑥为减数分裂,其中①~②阶段染色体数目加倍,形成的原因是着丝粒断裂。细胞中不存在同源染色体的阶段是⑤(减数第二次分裂的前中期)⑥(减数第二次分裂的后末期)。
      【小问4详解】
      若该动物的基因型为DdXEY,仅因为配子形成过程中染色体未正常分离,而产生一个不含性染色体的DD型配子,说明减数第二次分裂时携带D的2号染色体姐妹单体一定没有正常分开,故出现DD型配子,而XY这对性染色体有可能是减数第一次分裂未分开也有可能是减数第二次分裂未分开,最终都没有进入该配子,故选②④。
      【小问5详解】
      若该动物的基因型为AaXbY,精巢中的一个精原细胞,经过正常减数分裂产生的一个次级精母细胞中,由于基因b位于X染色体,当着丝粒没有分裂时,一个次级精母细胞中,可含有两个基因A、两个基因b,1条X染色体;由于A与a分离,X与Y分离,而非同源染色体自由组合,所以一个次级精母细胞中,可含有两个基因A,两条Y染色体;由于基因b位于X染色体,当着丝粒分裂后,一个次级精母细胞中,可含有两个基因a,两个基因b,两条X染色体。故选①③④。
      32. 科学家研究发现某种生物的细胞中遗传信息传递的部分过程如下图所示。当某些基因转录形成的mRNA分子难与模板链分离时,会形成RNA—DNA杂交体,这时非模板链、RNA—DNA杂交体会共同构成R环结构。进一步研究表明R环结构会影响DNA复制、转录和基因的稳定性等。请据图分析并回答下列问题:

      (1)若该双链DNA片段中有2000个碱基对,其中胸腺嘧啶800个,该DNA连续进行四次过程①,则在进行第四次时需要消耗______个鸟嘌呤脱氧核苷酸。
      (2)过程①代表______过程,②过程______(“需要”或“不需要”)解旋酶的催化,与过程①比较,过程②特有的碱基配对方式为______。过程③核糖体移动的方向是______(填“从左向右”或“从右向左”)。
      (3)下列有关该生物细胞内遗传信息的复制和表达过程的叙述,错误的是______。
      A. 图中三个过程都有氢键的形成和断裂
      B. 参与过程③的RNA包括mRNA、tRNA及rRNA
      C. DNA复制是在解旋酶的作用下,碱基对之间的氢键断开,该过程需消耗能量
      D. ③过程中不同核糖体共同参与合成同一条肽链
      【答案】(1)9600
      (2) ①. DNA复制 ②. 不需要 ③. A—U ④. 从左向右 (3)D
      【解析】
      【分析】题图分析,过程①是DNA的两条链为模板合成DNA的过程,表示DNA复制,过程②是以DNA为模板合成RNA的过程,表示转录,③是以mRNA为模板合成蛋白质的过程,表示翻译。
      【小问1详解】
      若该双链DNA 片段中有2000个碱基对(4000个碱基),其中胸腺嘧啶800个,含有鸟嘌呤为(4000-2×800)/2=1200个,该DNA 连续进行四次过程①复制,在第四次时(完成前三次得到8个DNA分子)需要消耗8×1200=9600个鸟嘌呤脱氧核苷酸。
      【小问2详解】
      过程①是DNA的两条链为模板合成DNA的过程,表示DNA复制,过程②是以DNA为模板合成RNA的过程,表示转录,该过程不需要解旋酶催化,与过程①(DNA复制)比较,过程②转录特有的碱基配对方式为A-U。据图肽链的长度可知过程③核糖体移动的方向是从左到右。
      【小问3详解】
      A、图中三个生理过程都发生碱基互补配对,因此都涉及氢键的形成和断裂,A正确;
      B、参与过程③翻译的RNA 包括mRNA(作为翻译的模板)、tRNA(运载氨基酸)、rRNA(组成核糖体的重要成分),B正确;
      C、DNA复制时在解旋酶的作用下,碱基对之间的氢键断开,氢键的断裂需要消耗能量,C正确;
      D、③过程表示翻译,翻译时多个核糖体同时合成多条相同肽链,提高了翻译的效率,D错误。
      故选D。
      33. 图1为某地区中某种老鼠原种群被一条河分割成甲、乙两个种群后的进化过程示意图,图2为在某段时间内,种群甲中的A基因频率的变化情况。请回答下列问题:
      (1)图1中a是由于______________________将原种群分为甲、乙两个种群,经过长期的过程b产生品系1和品系2,过程b的实质是______________,物种1和物种2形成的标志c是____________。
      (2)假设图2中种群无基因突变,个体间自由交配,则该种群在________时间段内发生了进化,在Y3~Y4时间段内该种群中Aa的基因型频率为________,在Y4时________(填“是”“否”或“不一定”)形成新物种。
      (3)若时间单位为年,在某年时,甲种群中AA、Aa和aa的基因型频率分别为10%、30%和60%,则此时基因A的基因频率为________。现假设甲种群所生存的环境发生了一种新的变化,使得生存能力AA=Aa>aa,其中基因型为aa的个体每年减少20%,而基因型为AA和Aa的个体每年均增加20%,则下一年时种群中aa的基因型频率为________。
      【答案】(1) ①. 地理隔离 ②. 定向改变种群的基因频率 ③. 生殖隔离
      (2) ①. Y1~Y3 ②. 18% ③. 不一定
      (3) ①. 25% ②. 50%
      【解析】
      【小问1详解】
      图1中a是地理隔离,b是自然选择,自然选择定向改变种群的基因频率,物种1和物种2形成的标志c是产生生殖隔离。
      【小问2详解】
      生物进行的实质是种群基因频率的定向改变,图中Y1~Y3时间段内种群基因频率改变,说明该时间段内甲种群生物发生了进化,在Y3~Y4时间段内该种群中Aa的基因型频率为2×0.9×0.1×100%=18%,在Y4时基因频率未变,也不知是否产生生殖隔离,故不一定形成新物种。
      【小问3详解】
      该动物种群中基因型为AA、Aa和aa的基因型频率分别为10%、30%和60%,A的基因频率=AA的频率+1/2Aa的频率=10%+1/2×30% =25%;基因型为aa的个体每年减少20%,而基因型为AA和Aa的个体每年均增加20%,则下一年时种群中aa为(60-60×20%)=48,AA为10+10×20%=12,Aa为30+30×20%=36,aa基因频率约为48÷(48+14+36)×100%=50%。
      34. Ⅰ.燕麦颖片颜色有黑颖、黄颖、白颖三种类型,控制该性状的等位基因用A/a、B/b、C/c……表示。现有甲(黑颖)、乙(黄颖)、丙(白颖)三个纯合燕麦品系,为研究燕麦颗片颜色的遗传,科研人员进行了如下杂交实验,结果如下表。
      请分析回答:
      (1)控制燕麦颖片颜色的基因有______对,遵循______定律。实验二中亲本丙的基因型为______,F2中黄颖与白颖个体杂交,后代出现白颖个体的概率是______。
      (2)若要确定实验二F2中某一黄颖个体是否为纯合子,写出最简便的实验设计思路。_________。
      Ⅱ.科研人员发现了家兔的两个野生种群,一个种群不论雌雄后肢都较长,另一种群不论雌雄后肢都较短。为确定控制后肢长短这一相对性状的基因显隐性关系及基因所在位置,兴趣小组同学进行了分析和实验。基因所在位置包括:常染色体、性染色体的Ⅰ、Ⅱ1、Ⅱ2片段。

      (注:Ⅰ区段为X染色体与Y染色体的同源区段,Ⅱ1为Y染色体上特有区段,Ⅱ2为X染色体上特有区段。)
      (3)在兔的种群中,Ⅱ2片段是否有等位基因______(填“是”或“否”)。
      (4)首先同学们认为不论雌雄后肢长度表现都一致,即同一性状在雌雄中均有表现,可以确定控制后肢长短的基因不位于______。(填“Ⅰ”或“Ⅱ1”或“Ⅱ2”)
      (5)同学们分别从两种群中选多对亲本进行了以下两组实验:甲组:♂后肢长×♀后肢短→F1后肢短;乙组:♀后肢长×♂后肢短→F1后肢短。从两组实验中可得到以下结论:后肢短对后肢长为显性。由于乙组实验F1不论雌雄均表现为后肢短,可以确定基因不位于______。(填“Ⅰ”或“Ⅱ1”或“Ⅱ2”)
      (6)为进一步确定基因位置的其他两种可能性,同学们准备分别用乙组的F1与亲代个体进行两组回交实验:①F1雌×亲代雄;②F1雄×亲代雌。分析:在这两组回交实验中,能确定基因位置的是______(填“①”或“②”)。假设基因位于Ⅰ片段(用B、b表示),则乙组亲本中♂的基因型为______。
      【答案】(1) ①. 2 ②. 自由组合 ③. aaBB或者AAbb ④. 1/3
      (2)让该黄颖个体自交,观察后代是否出现性状分离
      (3)是 (4)Ⅱ1
      (5)Ⅱ2
      (6) ①. ② ②. XbXb、XBYB
      【解析】
      【分析】基因自由组合定律的实质是:位于非同源染色体上的非等位基因的分离或自由组合是互不干扰的;在减数分裂过程中,同源染色体上的等位基因彼此分离的同时,非同源染色体上的非等位基因自由组合。
      【小问1详解】
      实验二中F2的表型比例是225:75:100=9:3:4,是9:3:3:1的变式,因此可以推测控制燕麦颖片颜色的两对基因位于两对等位基因,其遗传遵循基因的自由组合定律。实验二中根据F2的表型比例符合9:3:3:1的变式,可以推测黑颖为双显,黄颖为单显,白颖为单显+双隐,F1的基因型为AaBb,甲的基因型为AABB,乙基因型为AAbb或aaBB,则丙基因型为aaBB或AAbb。F2的表型黑颖占9/16,即双显性,基因型为A_B_;黄颖占3/16,即单显性,以A的单显为例,可知黄颖基因型为A_bb;剩下的白颖占4/16,基因型为aa_ _,F2中黄颖基因型为2/3Aabb、1/3AAbb,白颖个体基因型为1/4aabb、1/4aaBB、1/2aaBb,杂交出白颖的概率即出现aa的概率,黄颖个体产生a配子的概率为1/3,白颖给体产生a配子的概率为1,因此后代出现白颖个体的概率为1/3。
      【小问2详解】
      实验二F2中黄颖个体的基因型为Aabb或AAbb,要验证其是否为纯合子,最简便的实验是让它自交,观察子代燕麦颖片颜色的表型及比例。若后代均为黄颖,则该黄颖个体为纯合子;若后代出现白颖,则该黄颖个体为杂合子。
      【小问3详解】
      在XY型性别决定的生物中,雌性体内有2条同型的性染色体,用XX表示,雄性体内有2条异型的性染色体,用XY表示。Ⅱ2为X染色体上特有区段,因此在兔的种群中Ⅱ2片段有等位基因,比如某只雌性兔子基因型可为XBXb。
      【小问4详解】
      某种兔的两个野生种群,一个种群不论雌雄后肢都较长,另一种群不论雌雄后肢都较短,即不论雌、雄后肢长度表现都一致,不随雄性遗传,因此可以确定控制后肢长、短的基因不位于Ⅱ1片段上。
      【小问5详解】
      分析两组实验结果可知:无论用后肢长的个体作父本,还是作母本,F1都表现为后肢短,由此说明:后肢短对后肢长为显性。又因为乙组实验F1没有出现交叉遗传现象,可以确定基因不位于Ⅱ2片段上。
      【小问6详解】
      结合对(4)和(5)的分析,已经排除了基因位于Ⅱ1片段与Ⅱ2片段上的可能性,因此分别用乙组的F1与亲代个体进行两组回交实验的目的是:为进一步确定基因是位于I区段上还是位于常染色体上。由于已经确定后肢短对后肢长为显性,假设控制后肢长、短的基因位于Ⅰ片段,则(5)中乙组杂交亲本,♀基因型为XbXb,♂基因型为XBYB,F1的基因型为XBXb、XbYB。在两组回交实验中:①F1雌(XBXb)与亲代雄(XBYB)杂交,其后代无论雌雄,均表现型为后肢短(XBXB、XBXb、XBYB、XbYB);②F1雄(XbYB)与亲代雌(XbXb)杂交,其后代雌性表现型为后肢长(XbXb),雄性表现型为后肢短(XbYB)。假设控制后肢长、短的基因位于常染色体上:则(5)中乙组杂交亲本,♀基因型为bbXX,♂基因型为BBXY,F1的基因型为BbXX 、BbXY。在两组回交实验中:①F1雌(BbXX)与亲代雄(BBXY)杂交,其后代无论雌雄,均表现型为后肢短(BBXX、BbXX、BBXY、BbXY);②F1雄(BbXY )与亲代雌(bbXX)杂交,其后代雌性表现型为后肢短(BbXX )、后肢长(bbXX),雄性表现型为后肢短(BbXY )、后肢长(bbXY)。综上分析,在两组回交实验中,能确定基因位置的是②,如果回交后代雄性都表现后肢短,雌性都表现后肢长,则基因位于Ⅰ片段,则亲本基因型分别是XbXb和XBYB;如果回交后代的雌、雄中后肢都有长有短,则基因位于常染色体上。
      实验
      P
      F1表型及个体数
      F1自交得到的F2表型及个体数
      实验一
      甲(♀)×乙(♂)
      全为黑颖
      黑颖298株、黄颖102株
      实验二
      丙(♀)×乙(♂)
      全为黑颖
      黑颖225株,黄颖75株、白颖100株

      相关试卷 更多

      资料下载及使用帮助
      版权申诉
      • 1.电子资料成功下载后不支持退换,如发现资料有内容错误问题请联系客服,如若属实,我们会补偿您的损失
      • 2.压缩包下载后请先用软件解压,再使用对应软件打开;软件版本较低时请及时更新
      • 3.资料下载成功后可在60天以内免费重复下载
      版权申诉
      若您为此资料的原创作者,认为该资料内容侵犯了您的知识产权,请扫码添加我们的相关工作人员,我们尽可能的保护您的合法权益。
      入驻教习网,可获得资源免费推广曝光,还可获得多重现金奖励,申请 精品资源制作, 工作室入驻。
      版权申诉二维码
      欢迎来到教习网
      • 900万优选资源,让备课更轻松
      • 600万优选试题,支持自由组卷
      • 高质量可编辑,日均更新2000+
      • 百万教师选择,专业更值得信赖
      微信扫码注册
      手机号注册
      手机号码

      手机号格式错误

      手机验证码 获取验证码 获取验证码

      手机验证码已经成功发送,5分钟内有效

      设置密码

      6-20个字符,数字、字母或符号

      注册即视为同意教习网「注册协议」「隐私条款」
      QQ注册
      手机号注册
      微信注册

      注册成功

      返回
      顶部
      学业水平 高考一轮 高考二轮 高考真题 精选专题 初中月考 教师福利
      添加客服微信 获取1对1服务
      微信扫描添加客服
      Baidu
      map