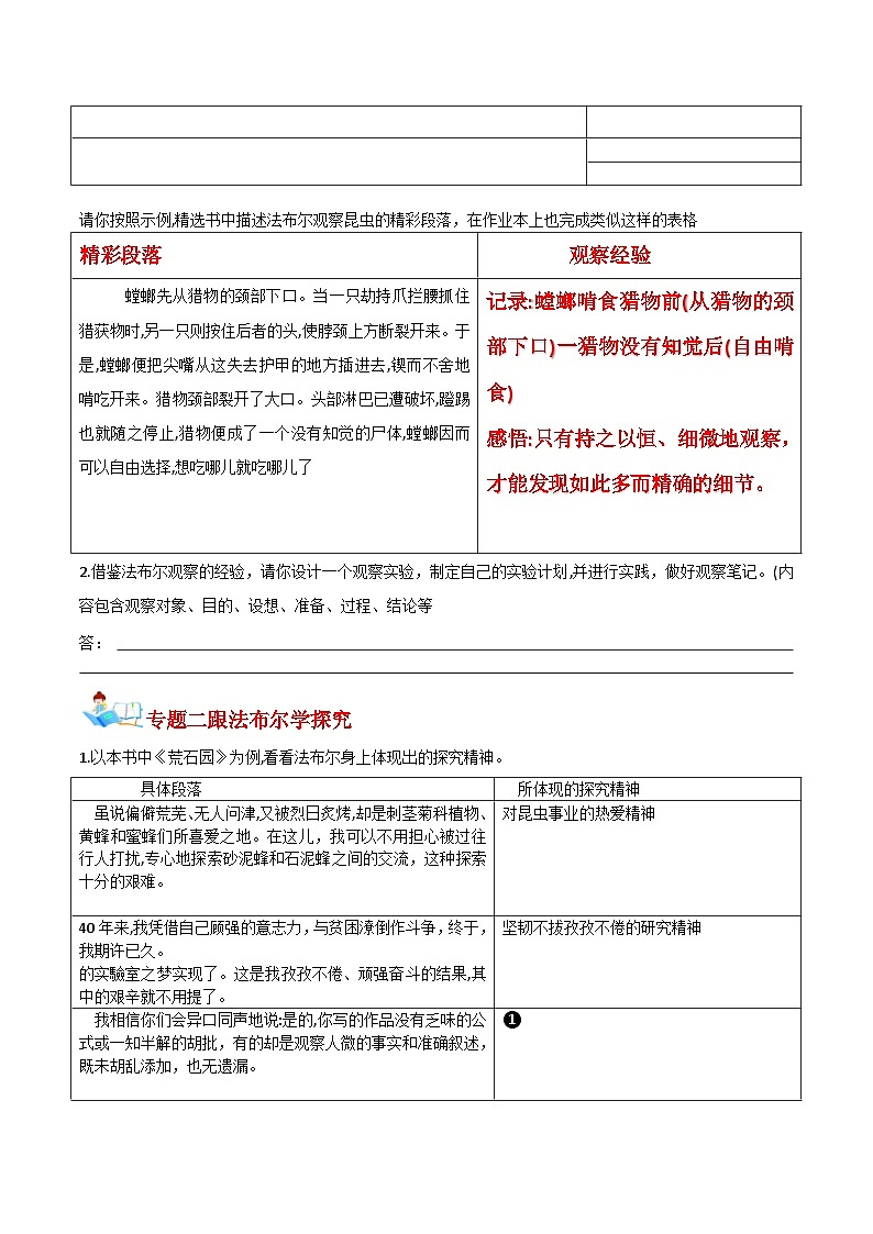
1/10
2/10
3/10
还剩7页未读,
继续阅读
所属成套资源:《昆虫记》整本书阅读助学手册
成套系列资料,整套一键下载
- 第02讲一《昆虫记》基本知识(学案) 学案 0 次下载
- 第03讲一《昆虫记》中考早知道(学案) 学案 0 次下载
- 第04讲一《昆虫记》重点语段品析(学案) 学案 0 次下载
- 第06讲一《昆虫记》三年中考试题(含答案) 试卷 0 次下载
- 第07讲一《昆虫记》自测试题(含答案) 试卷 0 次下载
语文人教部编版(2024)名著导读 《昆虫记》:科普作品的阅读优秀导学案
展开
这是一份语文人教部编版(2024)名著导读 《昆虫记》:科普作品的阅读优秀导学案,共10页。学案主要包含了2025天津中考,2025湖南中考,2025上海中考,2025山东烟台中考,2025安徽中考等内容,欢迎下载使用。
相关学案
初中人教部编版(2024)《西游记》优质导学案:
这是一份初中人教部编版(2024)《西游记》优质导学案,共20页。学案主要包含了2025天津中考,2025湖南中考,2025上海中考,2025山东烟台中考,2025安徽中考等内容,欢迎下载使用。
人教部编版(2024)九年级下册名著导读 《儒林外史》:讽刺作品的阅读优秀学案设计:
这是一份人教部编版(2024)九年级下册名著导读 《儒林外史》:讽刺作品的阅读优秀学案设计,共13页。学案主要包含了2025天津中考,2025湖南中考,2025上海中考,2025山东烟台中考,2025安徽中考等内容,欢迎下载使用。
人教部编版(2024)八年级上册名著导读 《昆虫记》:科普作品的阅读优秀学案设计:
这是一份人教部编版(2024)八年级上册名著导读 《昆虫记》:科普作品的阅读优秀学案设计,共3页。
相关学案 更多
资料下载及使用帮助
版权申诉
- 1.电子资料成功下载后不支持退换,如发现资料有内容错误问题请联系客服,如若属实,我们会补偿您的损失
- 2.压缩包下载后请先用软件解压,再使用对应软件打开;软件版本较低时请及时更新
- 3.资料下载成功后可在60天以内免费重复下载
版权申诉
免费领取教师福利

