若您为此资料的原创作者,认为该资料内容侵犯了您的知识产权,请扫码添加我们的相关工作人员,我们尽可能的保护您的合法权益。
1/10
2/10
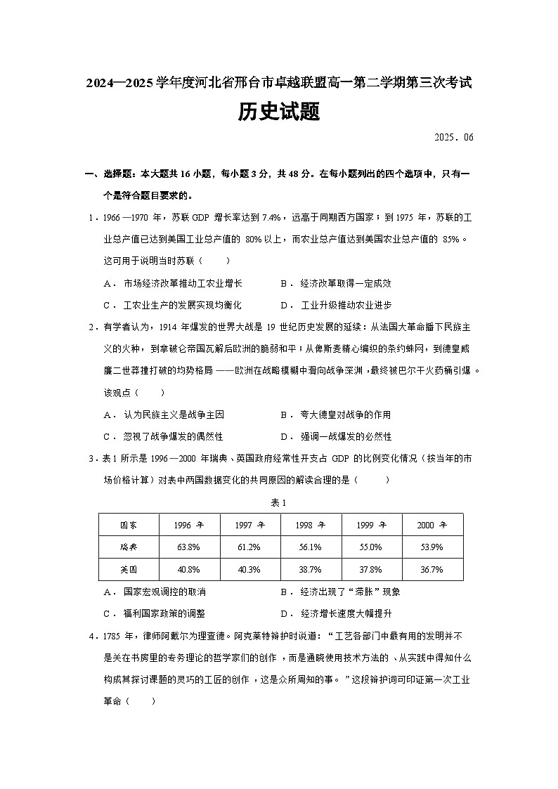
3/10
还剩7页未读,
继续阅读
所属成套资源:2024—2025学年度高一下学期5月月考历史试题(含答案)
成套系列资料,整套一键下载
2024—2025学年度河北省邢台市卓越联盟高一第二学期第三次考试历史试题(含答案)
展开
这是一份2024—2025学年度河北省邢台市卓越联盟高一第二学期第三次考试历史试题(含答案),共10页。试卷主要包含了06,1785年,律师阿戴尔为理查德等内容,欢迎下载使用。
相关试卷
2026届河北省邢台市卓越联盟高三上学期开学考试历史试题(含答案):
这是一份2026届河北省邢台市卓越联盟高三上学期开学考试历史试题(含答案),共10页。试卷主要包含了毛泽东在《论持久战》一文中指出,阅读材料,完成下列要求等内容,欢迎下载使用。
2024—2025学年度河北省邢台市卓越联盟高二下学期第三次月考历史试题(含答案):
这是一份2024—2025学年度河北省邢台市卓越联盟高二下学期第三次月考历史试题(含答案),共10页。试卷主要包含了06,图1为晚清某小说中的插图,云梦秦简记载的一个案件显示等内容,欢迎下载使用。
2024—2025学年度山西省卓越联盟高一第二学期5月冲刺考试历史试题(含答案):
这是一份2024—2025学年度山西省卓越联盟高一第二学期5月冲刺考试历史试题(含答案),共10页。试卷主要包含了06,有学者指出,恩格斯指出等内容,欢迎下载使用。
相关试卷 更多
资料下载及使用帮助
版权申诉
- 1.电子资料成功下载后不支持退换,如发现资料有内容错误问题请联系客服,如若属实,我们会补偿您的损失
- 2.压缩包下载后请先用软件解压,再使用对应软件打开;软件版本较低时请及时更新
- 3.资料下载成功后可在60天以内免费重复下载
版权申诉
免费领取教师福利

