1/8
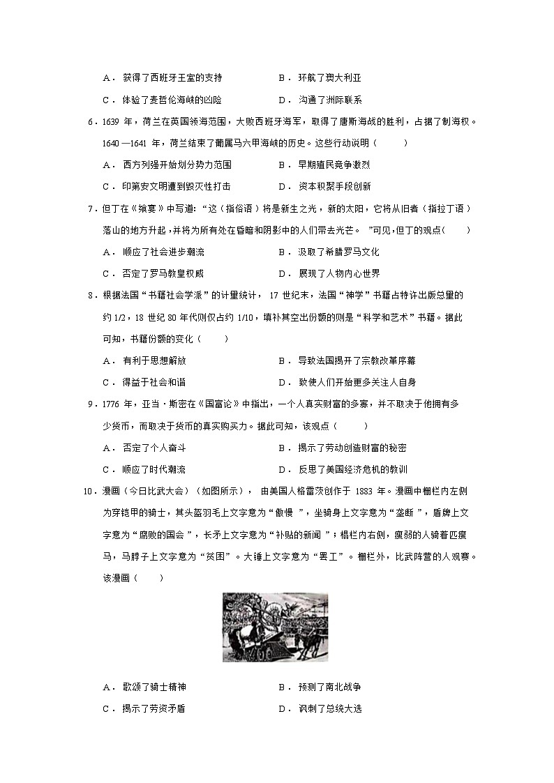
2/8
3/8
还剩5页未读,
继续阅读
所属成套资源:2024—2025学年度高一下学期期中考试历史试题(含答案)
成套系列资料,整套一键下载
2024—2025学年度河北省保定市NT20名校联合体高一第二学期期中考试历史试题(含答案)
展开
这是一份2024—2025学年度河北省保定市NT20名校联合体高一第二学期期中考试历史试题(含答案),共8页。试卷主要包含了06,亚述统治者宣扬,但丁在《飨宴》中写道,漫画等内容,欢迎下载使用。
相关试卷
河北省保定市NT20名校联合体2024-2025学年高一下学期期中真题考试 历史试卷(解析版):
这是一份河北省保定市NT20名校联合体2024-2025学年高一下学期期中真题考试 历史试卷(解析版),共12页。试卷主要包含了 但丁在《飨宴》中写道等内容,欢迎下载使用。
河北省邯郸市NT20名校联合体2024—2025学年度高一下学期期末考试历史试题(含答案):
这是一份河北省邯郸市NT20名校联合体2024—2025学年度高一下学期期末考试历史试题(含答案),共8页。试卷主要包含了06等内容,欢迎下载使用。
河北省NT20名校联合体2024-2025学年高一下学期期末考试 历史试题(含答案):
这是一份河北省NT20名校联合体2024-2025学年高一下学期期末考试 历史试题(含答案),文件包含历史试卷+答案河北卷高一下期末考河北省NT20名校联合体2024-2025学年高一下学期6月期末考试624-625pdf、历史试卷河北卷高一下期末考河北省NT20名校联合体2024-2025学年高一下学期6月期末考试624-625pdf等2份试卷配套教学资源,其中试卷共16页, 欢迎下载使用。
相关试卷 更多
资料下载及使用帮助
版权申诉
- 1.电子资料成功下载后不支持退换,如发现资料有内容错误问题请联系客服,如若属实,我们会补偿您的损失
- 2.压缩包下载后请先用软件解压,再使用对应软件打开;软件版本较低时请及时更新
- 3.资料下载成功后可在60天以内免费重复下载
版权申诉
免费领取教师福利

