若您为此资料的原创作者,认为该资料内容侵犯了您的知识产权,请扫码添加我们的相关工作人员,我们尽可能的保护您的合法权益。
1/17
2/17
3/17
还剩14页未读,
继续阅读
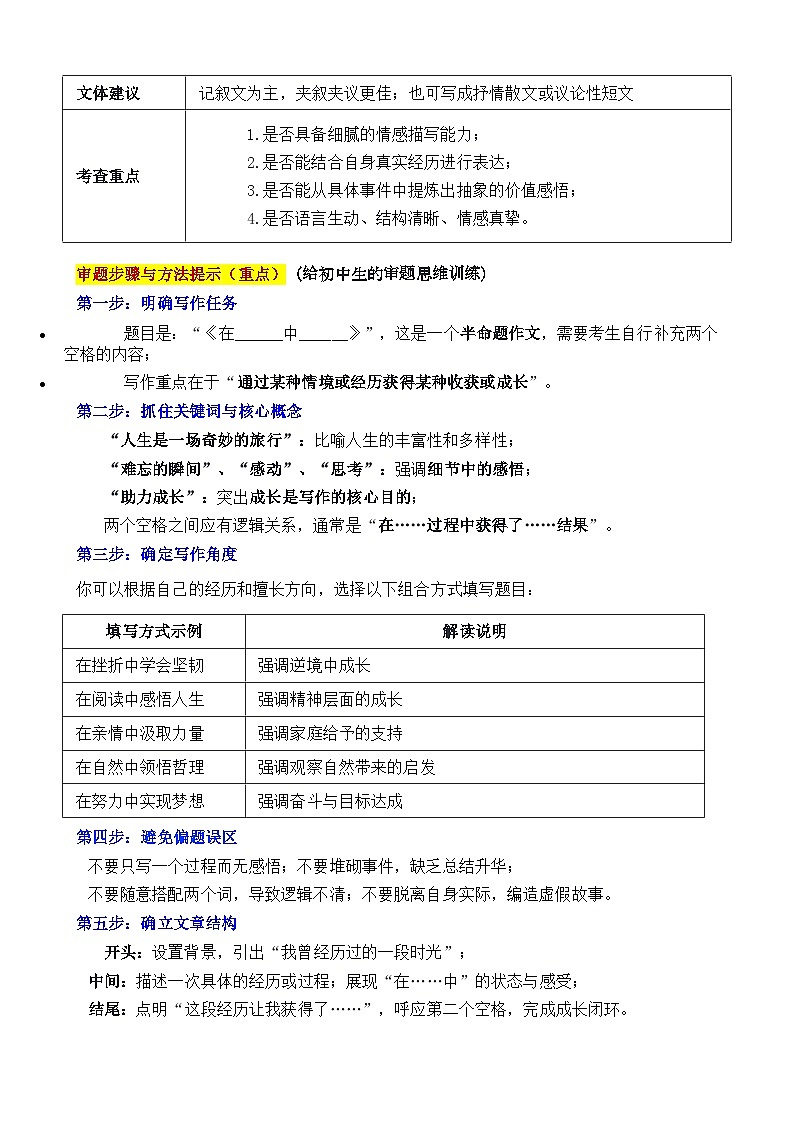
2025 黑龙江 中考真题“在___中____:成长,在经历之后”审题立意指导与拓展训练-2025年中考语文作文真题解析与导写
展开
这是一份2025 黑龙江 中考真题“在___中____:成长,在经历之后”审题立意指导与拓展训练-2025年中考语文作文真题解析与导写,共17页。
相关试卷
2025·黑龙江绥化·中考真题“拥抱___:向光而行”审题立意指导与拓展训练-2025年中考语文作文真题解析与导写和范文:
这是一份2025·黑龙江绥化·中考真题“拥抱___:向光而行”审题立意指导与拓展训练-2025年中考语文作文真题解析与导写和范文,共17页。
2025·黑龙江·中考真题“在___中____:成长,在经历之后”审题立意指导与拓展训练-2025年中考语文作文真题解析与导写和范文:
这是一份2025·黑龙江·中考真题“在___中____:成长,在经历之后”审题立意指导与拓展训练-2025年中考语文作文真题解析与导写和范文,共17页。
2025·安徽·中考真题“成长如江奔流,姿态万千” 审题立意指导与拓展训练-2025年中考语文作文真题解析与导写和范文:
这是一份2025·安徽·中考真题“成长如江奔流,姿态万千” 审题立意指导与拓展训练-2025年中考语文作文真题解析与导写和范文,共18页。
相关试卷 更多
资料下载及使用帮助
版权申诉
- 1.电子资料成功下载后不支持退换,如发现资料有内容错误问题请联系客服,如若属实,我们会补偿您的损失
- 2.压缩包下载后请先用软件解压,再使用对应软件打开;软件版本较低时请及时更新
- 3.资料下载成功后可在60天以内免费重复下载
版权申诉
免费领取教师福利

