搜索
      上传资料 赚现金

      【生物】河南省南阳市六校期中联考2023-2024学年高一下学期4月期中试题(解析版)

      • 306.61 KB
      • 2025-06-28 10:28:58
      • 35
      • 0
      • 教习网5034831
      加入资料篮
      立即下载
      【生物】河南省南阳市六校期中联考2023-2024学年高一下学期4月期中试题(解析版)第1页
      1/20
      【生物】河南省南阳市六校期中联考2023-2024学年高一下学期4月期中试题(解析版)第2页
      2/20
      【生物】河南省南阳市六校期中联考2023-2024学年高一下学期4月期中试题(解析版)第3页
      3/20
      还剩17页未读, 继续阅读

      【生物】河南省南阳市六校期中联考2023-2024学年高一下学期4月期中试题(解析版)

      展开

      这是一份【生物】河南省南阳市六校期中联考2023-2024学年高一下学期4月期中试题(解析版),共20页。试卷主要包含了选择题,多项选择题,非选择题等内容,欢迎下载使用。
      1. 下列有关豌豆一对相对性状的杂交实验的叙述,错误的是( )
      A. 豌豆杂交实验过程中需要对母本进行去雄处理
      B. 该杂交实验中两次套袋的目的都是防止外来花粉干扰
      C. 子一代高茎豌豆自交,需要在开花前进行去雄处理
      D. 豌豆在自然状态下一般都是纯种
      【答案】C
      【详解】A、做豌豆杂交时,在开花前除去母本的雄蕊之后还需要套袋处理,之后人工授粉,最后再套袋,A正确;
      B、杂交实验过程中,去雄和人工授粉后,都应作套袋处理,防止外来花粉干扰,B正确;
      C、子一代高茎豌豆自交,无需进行去雄处理,C错误;
      D、因为豌豆为严格自花传粉、闭花受粉,因此腕豆在自然状态下一般都是纯种,D正确。
      故选C。
      2. 高中遗传实验中涉及杂交、自交和测交等实验方法。下列有关叙述正确的是( )
      A. 通过测交实验可以确定生物性状的显隐性
      B. 通过杂交实验可以提高后代的纯合度
      C. 通过测交实验可确定生物体的配子种类和数量
      D. 自交和测交都可用于验证分离定律和自由组合定律
      【答案】D
      【分析】鉴别方法:
      (1)鉴别一只动物是否为纯合子,可用测交法;
      (2)鉴别一棵植物是否为纯合子,可用测交法和自交法,其中自交法最简便;
      (3)鉴别一对相对性状的显性和隐性,可用杂交法和自交法(只能用于植物);
      (4)提高优良品种的纯度,常用自交法;
      (5)检验杂种F1的基因型采用测交法。
      【详解】A、测交可能得到子代两种表型且比例相同,无法判断显隐性,A错误;
      B、通过自交实验可以提高后代的纯合度,杂交不可以,B错误;
      C、通过测交可以推测被测个体产生配子的种类及比例,但不能确定个体产生配子的数量,C错误;
      D、自交和测交都可用于验证分离定律和自由组合定律,D正确。
      故选D。
      3. 某动物的黄色毛和白色毛是一对相对性状,让任意一对黄色毛的雌雄个体交配,F1雌雄个体中均为黄色毛:白色毛=2:1,让F1雌雄个体随机交配产生F2。下列相关叙述错误的是( )
      A. 黄色毛为显性性状,且其纯合子致死
      B. 该动物毛色的遗传遵循分离定律
      C. F1雌性个体中杂合子所占比例为2/3
      D. F2中白色毛个体所占的比例为4/9
      【答案】D
      【详解】A、让任意一对黄色毛的雌雄个体交配,F1雌雄个体中均为黄色毛:白色毛=2:1,是3:1的变式,说明黄色毛和白色毛这一对相对性状受一对等位基因控制,基因位于常染色体上,遵循基因分离定律,且白色毛为隐性性状(基因用a表示),黄色毛为显性性状(基因用A表示),亲本黄色毛的雌雄个体为杂合子,基因型为Aa,正常情况下,Aa×Aa→AA(黄色毛):Aa(黄色毛):aa(白色毛)=1:2:1,F1雌雄个体中均为黄色毛:白色毛=2:1,说明AA纯合致死,A正确;
      B、让任意一对黄色毛的雌雄个体交配,F1雌雄个体中均为黄色毛:白色毛=2:1,是3:1的变式,说明黄色毛和白色毛这一对相对性状受一对等位基因控制,基因位于常染色体上,遵循基因分离定律,B正确;
      C、让任意一对黄色毛的雌雄个体交配,F1雌雄个体中均为黄色毛:白色毛=2:1,是3:1的变式,说明黄色毛和白色毛这一对相对性状受一对等位基因控制,基因位于常染色体上,遵循基因分离定律,且白色毛为隐性性状(基因用a表示),黄色毛为显性性状(基因用A表示),亲本黄色毛的雌雄个体为杂合子,基因型为Aa,正常情况下,Aa×Aa→AA(黄色毛):Aa(黄色毛):aa(白色毛)=1:2:1,F1雌雄个体中均为黄色毛:白色毛=2:1,说明AA纯合致死,,F1雌性个体的中,黄色毛个体基因型Aa,白色毛个体基因型为aa,F1雌性个体中杂合子所占比例为2/3,C正确;
      D、F1雌雄性个体的中,黄色毛个体基因型Aa,占2/3,白色毛个体基因型为aa,占1/3,F1中产生A配子的概率=(2/3)×(1/2),产生a配子的概率=(2/3)×(1/2)+(1/3)=2/3,F1雌雄个体随机交配,根据遗传平衡定律,AA%=(1/3)2=1/9,Aa%=2×(1/3)×(2/3)=4/9,aa%=(2/3)2=4/9,AA纯合致死,Aa:aa=(4/9):(4/9)=1:1,即F2中白色毛个体(aa)所占的比例为1/2,D错误。
      故选D。
      4. 下列有关减数分裂与有丝分裂(不考虑变异)的叙述,正确的是( )
      A. 含有姐妹染色单体的细胞也都含有同源染色体
      B. 着丝粒分裂时细胞中染色体数量与体细胞染色体数量相同
      C. 有丝分裂过程中所有时期都存在同源染色体,但不发生联会
      D. 有丝分裂前期与减数分裂I前期,细胞中染色体行为和数量均不同
      【答案】C
      【分析】有丝分裂过程包括分裂间期和分裂期,间期:进行DNA的复制和有关蛋白质的合成;前期:核膜、核仁逐渐解体消失,出现纺锤体和染色体;中期:染色体形态固定、数目清晰;后期:着丝点分裂,姐妹染色单体分开成为染色体,并均匀地移向两极;末期:核膜、核仁重建、纺锤体和染色体消失。减数分裂过程:减数第一次分裂间期:染色体的复制;减数第一次分裂:①前期:联会,同源染色体上的非姐妹染色单体交叉互换;②中期:同源染色体成对的排列在赤道板上;③后期:同源染色体分离,非同源染色体自由组合;④末期:细胞质分裂。减数第二次分裂过程与有丝分裂相似。
      【详解】A、减数分裂Ⅰ前期、中期有姐妹染色单体,但是无同源染色体,A错误;
      B、有丝分裂后期和减数分裂Ⅱ后期染色体着丝粒分裂,其中,有丝分裂后期染色体数目是体细胞中的两倍,减数分裂Ⅱ后期染色体数目与体细胞染色体数量相同,B错误;
      C、有丝分裂过程中所有时期都存在同源染色体,减数分裂Ⅰ有同源染色体,减数分裂Ⅱ无同源染色体,联会只发生在减数分裂Ⅰ前期,有丝分裂不会发生,C正确;
      D、有丝分裂前期与减数分裂I前期,细胞中染色体数量相同,减数分裂I前期同源染色体发生联会,有丝分裂前期同源染色体不发生联会,细胞中染色体行为不同,D错误。
      故选C。
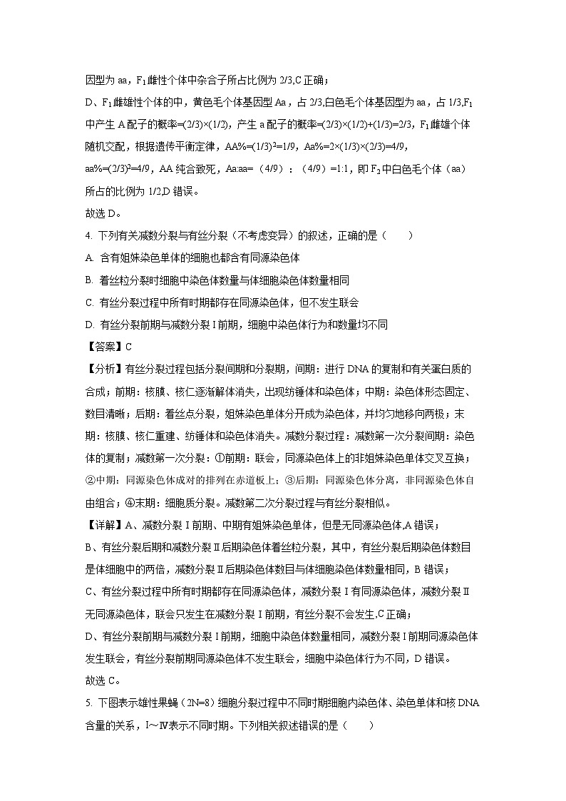
      5. 下图表示雄性果蝇(2N=8)细胞分裂过程中不同时期细胞内染色体、染色单体和核DNA含量的关系,I~Ⅳ表示不同时期。下列相关叙述错误的是( )

      A. a柱表示染色体,b柱表示姐妹染色单体,c柱表示核DNA
      B. Ⅱ、Ⅲ类型细胞中含有的Y染色体条数分别为1条、1条
      C. Ⅲ类型细胞是次级精母细胞,I类型细胞也可能是次级精母细胞
      D. Ⅳ类型细胞中有0对同源染色体,Ⅱ类型细胞有4对同源染色体
      【答案】B
      【分析】根据图示分裂结果可以看出,在Ⅰ中没有b,在Ⅱ中a:c=1:2,所以a是染色体、b是染色单体、c是核DNA。Ⅰ中染色体数、染色单体数和DNA分子数之比为1:0:1,没有染色单体,且染色体数目与体细胞相同,应该处于分裂间期的开始阶段、有丝分裂末期或减数第二次分裂后期。Ⅱ中染色体数、染色单体数和DNA分子数之比为1:2:2,且染色体数目与体细胞相同,可能处于有丝分裂前期和中期、减数第一次分裂过程;Ⅲ中染色体数、染色单体数和DNA分子数之比为1:2:2,但染色体数目只有正常体细胞的一半,可能处于减数第二次分裂前期和中期;Ⅳ中染色体数、染色单体数和DNA分子数之比为1:0:1,没有染色单体,且染色体数目是正常体细胞的一半,可能处于减数第二次分裂末期。
      【详解】A、在Ⅰ中没有b,在Ⅱ中a:c=1:2,所以a柱表示染色体,b柱表示姐妹染色单体,c柱表示核DNA,A正确;
      B、Ⅱ类型位于有丝分裂前期和中期、减数第一次分裂,含有Y染色体条数为1条;Ⅲ类型位于减数第二次分裂前期和中期,含有Y染色体条数为1条或0条,B错误;
      C、Ⅲ类型位于减数第二次分裂前期和中期,其名称为次级精母细胞,Ⅰ类型位于分裂间期的开始阶段、有丝分裂末期或减数第二次分裂后期,可能是次级精母细胞,C正确;
      D、Ⅳ中处于减数第二次分裂末期,不含同源染色体,Ⅱ类型位于有丝分裂前期和中期、减数第一次分裂,含有4对同源染色体,D正确。
      故选 B。
      6. 某表型正常的双亲生育了一个既患白化病又患红绿色盲的男孩,若无突变或染色体变异,则该男孩父亲的一个次级精母细胞处于分裂后期时,可能存在( )
      A. 2条Y染色体,2个白化病致病基因、2个红绿色盲致病基因
      B. 1条Y染色体和1条X染色体,1个白化病致病基因
      C. 2条X染色体,2个白化病致病基因、2个正常色觉基因
      D. 1条X染色体,1个白化病致病基因、1个红绿色盲致病基因
      【答案】C
      【分析】白化病属于常染色体隐性遗传病,红绿色盲属于伴X隐性遗传病。
      【详解】A、设白化病的致病基因为a,红绿色盲的致病基因为b,白化病属于常染色体隐性遗传病,红绿色盲属于伴X隐性遗传病,某表型正常的双亲生育了一个既患白化病又患红绿色盲(aaXbY)的男孩,则亲本基因型为AaXBXb、AaXBY,父亲的一个次级精母细胞处于分裂后期时,基因型可能为AAXBXB、AAYY、aaXBXB、aaYY,不会含有2个红绿色盲致病基因,A错误;
      B、由于X和Y在减数第一次分裂后期分离进入不同的次级精母细胞,故父亲的一个次级精母细胞处于分裂后期时,不会出现1条Y染色体和1条X染色体,B错误;
      C、若次级精母细胞基因型为aaXBXB,该细胞含2条X染色体,2个白化病致病基因、2个正常色觉基因,C正确;
      D、男孩父亲表型正常,不含色盲基因,因此次级精母细胞处于分裂后期时不会出现红绿色盲致病基因,由于着丝粒断裂,染色体暂时加倍,细胞内可会出现2个X染色体,2个白化病致病基因,D错误。
      故选C。
      7. 下列有关伴性遗传与性别决定的叙述,错误的是( )
      A. 某女性患伴X染色体隐性遗传病,其父亲和儿子一定是该病患者
      B. 含有Y染色体的细胞一定是生殖细胞,精原细胞中含有X、Y染色体
      C. 伴性遗传与性染色体相关联,性染色体上的基因不都与性别决定有关
      D. ZW型性别决定方式的生物,含W染色体的配子是雌配子
      【答案】B
      【分析】决定性别的基因位于性染色体上,但是性染色上的基因不都与性别决定有关;基因在染色体上,并随着染色体传递,因此性染色体上的基因的遗传与性别相关联。
      【详解】A、某女性患伴X染色体隐性遗传病,该X染色体会传给其儿子,其儿子会患病,某女性患伴X染色体隐性遗传病,其一条带有患病基因的X染色体来自其父亲,其父亲也患病,A正确;
      B、含有Y染色体的细胞不一定是生殖细胞,也可能是雄性个体的体细胞,精原细胞中含有X、Y染色体,B错误;
      C、 伴性遗传与性染色体相关联,性染色体上的基因不都与性别决定有关,性染色体上的基因,只有那些能影响到生殖器官的发育和性激素合成的基因才与性别决定有关,C正确;
      D、ZW型性别决定方式的生物,ZW为雌性,含W染色体的配子是雌配子,D正确。
      故选B。
      8. 下图为果蝇性染色体结构简图,X、Y染色体存在同源区段(I)和非同源区段(Ⅱ-1和Ⅱ-2)。已知果蝇的刚毛(B)对截刚毛为显性(b)。某截刚毛雌果蝇与刚毛雄果蝇杂交,子代雌雄果蝇表型不同,则可推断亲本的基因型组合种类及B/b基因的位置分别是( )
      A. 1种,ⅠB. 2种,Ⅱ-1
      C. 3种,Ⅱ-1或ⅠD. 4种Ⅱ-2或Ⅱ-1
      【答案】C
      【分析】X、Y染色体存在同源区段(I),该区段上基因成对存在,X、Y染色体上的非同源区段(Ⅱ-1和Ⅱ-2)上的基因在雄性个体内单个存在。
      【详解】某截刚毛雌果蝇与刚毛雄果蝇杂交,子代雌雄果蝇表型不同,说明控制该性状的基因在性染色体上,若控制该性状的基因在Ⅱ-1段,则亲本基因型为XbXb×XBY,子一代基因型为XBXb、XbY,子代雌雄果蝇表型不同;若控制该性状的基因在Ⅰ段,亲本基因型为XbXb×XBYb,子一代基因型为XBXb、XbYb,子代雌雄果蝇表型不同;或控制该性状的基因在Ⅰ段,亲本基因型为XbXb×XbYB,子一代基因型为XbXb、XbYB,子代雌雄果蝇表型不同;由于雌果蝇存在相关性状,因此控制该性状的基因不可能位于Ⅱ-2,即亲本的基因型组合种类及B/b基因的位置分别是3种,Ⅱ-1或Ⅰ,即C正确,ABD错误。
      故选C。
      9. 已知某植物的商茎(A)对矮茎(a)为显性,花的着生位置顶生(B)对腋生(b)为显性。某高茎顶生植株与矮茎顶生植株杂交,子代中有3/8的植株为高茎顶生植株,则亲本的基因型组合为( )
      A. AaBB×aaBbB. AaBb×aaBB
      C. AaBb×aabbD. AaBb×aaBb
      【答案】D
      【分析】根据题意,假设控制高茎与矮茎的等位基因用A、a表示,控制花顶生和花腋生的等位基因用B、b表示,由于两对基因独立遗传,说明两对等位基因遵循基因的自由组合定律,据此分析。
      【详解】A、AaBB×aaBb,子代中有1/2的植株为高茎顶生植株(A-B-),A错误;
      B、AaBb×aaBB,子代中有1/2的植株为高茎顶生植株(A-B-),B错误;
      C、AaBb×aabb,子代中有1/4的植株为高茎顶生植株(A-B-),C错误;
      D、AaBb×aaBb,子代中有3/8的植株为高茎顶生植株(A-B-),D正确。
      故选D。
      10. 已知某自花传粉植物产生的配子中,含有隐性基因的配子有50%的死亡率。基因型为Aa的植株自交得F1,F1中的显性个体自交,所得F2中杂合子所占的比例为( )
      A. 1/3B. 2/9C. 4/9D. 2/3
      【答案】B
      【分析】基因分离定律的实质:在杂合子的细胞中,位于一对同源染色体上的等位基因,具有一定的独立性;生物体在进行减数分裂形成配子时,等位基因会随着同源染色体的分开而分离,分别进入到两个配子中,独立地随配子遗传给后代。
      【详解】已知某自花传粉植物产生的配子中,含有隐性基因的配子有50%的死亡率,则Aa产生的雌雄配子均为A∶a=2∶1,自交得到的子一代中AA占2/3×2/3=2/9,Aa=2/3×1/3×2=4/9,即AA∶Aa=1∶1,F1中的显性个体自交,1/2AA自交后代为1/2AA,1/2Aa自交后代为1/2(4/9AA、4/9Aa、1/9aa),故所得F2中杂合子所占的比例为1/2×4/9=2/9,B正确,ACD错误。
      故选B。
      11. 已知真核细胞某双链DNA分子中碱基A与T之和占全部碱基的40%,该DNA的一条单链的部分序列是5′-GTTACG-3'。下列相关叙述错误的是( )
      A. 该DNA可能不与蛋白质结合形成染色体
      B. 该DNA的一条链中碱基A占该链碱基的20%
      C. 该DNA另一条链对应序列为5'-CGTAAC-3'
      D. 该细胞中的碱基G与C的数量不一定相等
      【答案】B
      【分析】碱基互补配对原则的规律:(1)在双链DNA分子中,互补碱基两两相等,A=T,C=G,A+G=C+T,即嘌呤碱基总数等于嘧啶碱基总数。 (2)DNA分子的一条单链中(A+T)/(G+C)的比值等于其互补链和整个DNA分子中该种比例的比值。(3)DNA分子一条链中(A+G)/(T+C)的比值与互补链中的该种碱基的比值互为倒数,在整个双链中该比值等于1。(4)不同生物的DNA分子中互补配对的碱基之和的比值不同,即(A+T)/(C+G)的比值不同,该比值体现了不同生物DNA分子的特异性。(5)双链DNA分子中,A=(A1+A2)÷2,其他碱基同理。
      【详解】A、该DNA可能是细胞质中的DNA,不与蛋白质结合形成染色体,A正确;
      B、某双链DNA分子中碱基A与T之和占全部碱基的40%,则A占20%,但在一条链中的占比不一定是20%,B错误;
      C、根据碱基互补配对可知,该DNA另一条链对应序列为5'-CGTAAC-3',C正确;
      D、该细胞中因含有RNA,其碱基G与C的数量不一定相等,D正确。
      故选B。
      12. 下列有关双链DNA分子结构的叙述,错误的是( )
      A. 磷酸和脱氧核糖交替排列构成了DNA的基本骨架
      B. DNA分子中每个脱氧核糖连接1个或2个磷酸基团
      C. DNA分子中(A+G)/(T+C)可体现出DNA分子的特异性
      D. DNA分子有游离磷酸基团和羟基的一端分别为5'端、3'端
      【答案】C
      【分析】DNA双螺旋结构的主要特点如下:(1)DNA是由两条单链组成的,这两条链按反向平行方式盘旋成双螺旋结构。(2)DNA 中的脱氧核糖和磷酸交替连接,排列在外侧,构成基本骨架;碱基排列在内侧。(3)两条链上的碱基通过氢键连接成碱基对,并且碱基配对具有一定的规律:A(腺嘌呤)一定与T(胸腺嘧啶)配对;G(鸟嘌呤)一定与C(胞嘧啶)配对。碱基之间的这种一一对应的关系,叫作碱基互补配对原则。
      【详解】A、DNA 中的脱氧核糖和磷酸交替连接,排列在外侧,构成基本骨架;碱基排列在内侧,A正确;
      B、在 DNA分子中,大多数的脱氧核糖上连接着2个磷酸基团﹐位于 DNA分子3'端的脱氧核糖只连接1个磷酸基团,B正确;
      C、双链DNA分子中,A=T,G=C,(A+G)/(T+C)=1,不能体现出DNA分子的特异性,C错误;
      D、根据碳原子的位置可知,DNA单链中有游离磷酸基团和羟基的一端分别为5'端、3'端,D正确。
      故选C。
      13. 下列有关减数分裂和受精作用的叙述,正确的是( )
      A. 受精卵中的染色体和遗传物质父母双方均各提供一半
      B. 减数分裂和受精作用保证了亲代和子代染色体数目的恒定
      C. 受精过程中数量相等的雌雄配子进行随机结合,且机会均等
      D. 受精过程中整个精子都进入卵细胞,该过程需要糖蛋白参与
      【答案】B
      【分析】受精作用:精子与卵细胞相互识别、融合成为受精卵的过程,受精卵中的染色体数目又恢复到体细胞中的数目,其中有一半的染色体来自父方,另一半来自母方。
      【详解】A、受精卵中的染色体父母双方均各提供一半,遗传物质为DNA,其中质DNA主要来自于卵细胞,A错误;
      B、减数分裂完成后染色体数目减半,受精作用后受精卵中的染色体数目又恢复到体细胞中的数目,保证了亲代和子代染色体数目的恒定,B正确;
      C、雄配子数目远多于雌配子数,C错误;
      D、受精时,精子的头部进入卵细胞,尾部留在外面,D错误。
      故选B。
      二、多项选择题:本题共5小题,在每小题给出的四个选项中,有两个或两个以上选项符合题目要求。
      14. 下列有关孟德尔遗传定律及相关实验的叙述,正确的是( )
      A. 孟德尔在豌豆杂交实验和自交实验的基础上提出了假说
      B. 孟德尔提出假说的核心内容是等位基因随同源染色体的分开而分离
      C. 生物体形成配子时成对的遗传因子分离是导致F2出现3:1性状分离比的原因之一
      D. 对F1高茎植株进行测交得到的子代中高茎与矮茎数量比接近1:1属于演绎推理过程
      【答案】AC
      【分析】孟德尔的假说--演绎法:提出问题→作出假说→演绎推理→实验验证→得出结论。
      ①提出问题(在实验基础上提出问题)。
      ②做出假设(生物的性状是由细胞中的遗传因子决定的;体细胞中的遗传因子成对存在;配子中的遗传因子成单存在;受精时雌雄配子随机结合)。
      ③演绎推理(如果这个假说是正确的,这样F1会产生两种数量相等的配子,这样测交后代应该会产生两种数量相等的类型)。
      ④实验验证(测交实验验证,结果确实产生了两种数量相等的类型)。
      ⑤得出结论(就是分离定律)
      【详解】A、孟德尔在杂交与自交实验的基础上,对分离现象的原因提出了假说,A正确;
      B、“等位基因随同源染色体的分开而分离”是基因分离定律的实质,不是孟德尔所作假设的核心内容,孟德尔所在的年代还没有出现“基因”一词,B错误;
      C、形成配子时,成对的遗传因子彼此分离,这是导致F2出现3:1性状分离比的原因之一,C正确;
      D、对F1高茎植株进行测交得到的子代中高茎与矮茎数量比接近1:1属于实验验证,D错误。
      故选AC。
      15. 已知小麦籽粒的红色和白色是一对相对性状。将若干个红色籽粒与白色籽粒的纯合亲本杂交,出现了不同的结果,如图所示。只考虑杂交实验中涉及的基因,下列相关叙述正确的是( )
      A. 小麦籽粒的颜色可能受3对独立遗传的等位基因控制
      B. 红粒小麦的基因型有26种,白粒小麦的基因型有1种
      C. 第I、Ⅱ组的F1中红粒小麦的基因型均可能有3种
      D. 第Ⅱ、Ⅲ组F1测交后代中白粒小麦的比例分别为1/4、1/16
      【答案】ABC
      【分析】根据第Ⅲ组产生的F2的比例为63:1,总份数为64(43),说明控制性状的基因有三对,它们分别位于三对同源染色体上,并且F1的基因型为AaBbCc类型。
      【详解】A、根据第Ⅲ组产生的F2的比例为63:1,总份数为64(43),说明小麦籽粒的颜色可能受3对独立遗传的等位基因控制,且遵循基因的自由组合定律,A正确;
      B、根据第Ⅲ组产生的F2的比例为63:1,说明F1的基因型为AaBbCc类型,即红粒的基因型为33-1=26种,白粒小麦的基因型有1种,即aabbcc,B错误;
      C、根据第Ⅰ、Ⅱ组F2的比例分别为3:1、15:1,可知第Ⅰ组的F1的基因型中只有一对基因为杂合,另两对基因为隐性纯合,则第Ⅰ组的子一代的基因型有3种,第Ⅱ组的F1的基因型中有两对基因为杂合,另一对基因为隐性纯合,则第Ⅱ组的子一代的基因型有3种,C正确;
      D、第Ⅱ组F1测交AaBbcc×aabbcc后代中白粒小麦aabbcc的比例分别为1/4,第Ⅲ组F1测交AaBbCc×aabbcc后代中白粒小麦的比例分别为1/8,D错误。
      故选ABC。
      16. 某生物兴趣小组在对蝗虫减数分裂不同时期固定装片进行观察时,进行了如下记录:
      ①同源染色体两两配对
      ②同源染色体分离,分别向细胞两极移动
      ③姐妹染色单体分离,细胞质进行均等分裂
      ④与体细胞相比,细胞中染色体数目减半
      下列相关叙述正确的是( )
      A. 由记录③可以判断该蝗虫为雄性
      B. 由记录④可判断处于④时期的细胞为配子
      C. 处于②时期的细胞可发生非等位基因的自由组合
      D. 处于①时期细胞的核DNA数是体细胞的2倍
      【答案】CD
      【分析】减数分裂过程:(1)减数第一次分裂间期:染色体的复制。(2)减数第一次分裂:①前期:联会,同源染色体上的非姐妹染色单体(交叉)互换;②中期:同源染色体成对的排列在赤道板上;③后期:同源染色体分离,非同源染色体自由组合;④末期:细胞质分裂。(3)减数第二次分裂过程:①前期:核膜、核仁逐渐解体消失,出现纺锤体和染色体;②中期:染色体形态固定、数目清晰;③后期:着丝点(粒)分裂,姐妹染色单体分开成为染色体,并均匀地移向两极;④末期:核膜、核仁重建、纺锤体和染色体消失。
      【详解】A、记录③为姐妹染色单体分离,细胞质进行均等分裂,(第一)极体进行减数第二次分裂细胞质也会均等分裂,不能根据记录③判断该蝗虫为雄性,A错误;
      B、记录④为与体细胞相比,细胞中染色体数目减半,处于减数第二次分裂前期和中期的细胞中染色体的数目是体细胞的一半,不能根据记录④可判断处于④时期的细胞为配子,B错误;
      C、记录②为同源染色体分离,分别向细胞两极移动,同源染色体分离,非同源染色体自由组合,可发生非等位基因的自由组合,C正确;
      D、处于①时期的细胞为减数第一次分裂前期,此时核DNA数是体细胞的2倍,D正确。
      故选CD。
      17. 在某种安哥拉兔中,长毛(由基因HL控制)与短毛(由基因HS控制)是由一对等位基因控制的相对性状。某生物育种基地利用纯种安哥拉兔进行杂交实验,产生了大量的F1个体,F1雌雄个体交配得F2,统计结果如下表。下列相关叙述正确的是( )
      A. 控制安哥拉兔长毛、短毛的等位基因位于X染色体上
      B. F1中雄兔与雌兔的基因型相同,F2中长毛雄兔的比例为3/8
      C. F1中雌兔与短毛雄兔杂交,子代雌兔、雄兔的表型及比例不同
      D. F2中的长毛雄兔与长毛雌兔杂交,所得子代全都是长毛
      【答案】BC
      【分析】从性遗传是指由常染色体上基因控制的性状,在表现型上受个体性别影响的现象。
      【详解】AB、由于F1雌雄个体交配,F2出现性状分离,且分离比为3:1,如果控制安哥拉兔长毛、短毛的等位基因位于X染色体上,F2的分离比不等于3:1,推测控制安哥拉兔长毛、短毛的等位基因位于常染色体上,且长毛和短毛的遗传属于从性遗传,雄性基因型为HSHS时表现为短毛,雌性基因型为HLHL时表现为长毛,所以F1雌雄个体的基因型都为HLHS,F2的基因型为HLHL、2HLHS、HSHS,F2中长毛雄兔的比例为3/4×1/2=3/8,A错误,B正确;
      C、F1中雌兔(HLHS)与短毛雄兔(HSHS)杂交,子代基因型为HSHS和HLHS,雄兔表现型为长毛:短毛=1:1,雌兔表现型为全为短毛,C正确;
      D、F2中的长毛雄兔(HLHL、HLHS)与长毛雌兔(HLHL)杂交,子代的基因型有HLHS,若为雌性,表现型为短毛,D错误。
      故选BC。
      18. 下列有关生物学研究方法及生物学史的叙述,错误的是( )
      A. 孟德尔提出分离定律和自由组合定律的过程中利用了统计学分析的方法
      B. 格里菲思的肺炎链球菌体内转化实验运用减法原理证明了DNA是转化因子
      C. 沃森和克里克通过实验证实了A=T、C=C,以此为基础构建出DNA双螺旋模型
      D. 萨顿提出了基因位于染色体上的假说,摩尔根通过实验证明了该假说
      【答案】BC
      【详解】A、孟德尔在揭示分离定律的过程中运用了统计学分析实验结果,这是孟德尔遗传实验获得成功的原因之一,A正确;
      B、格里菲思的实验没有证明DNA是转化因子,B错误;
      C、DNA分子中A与T、C与G的数量相等并不是沃森和克里克证实的,而是由查哥夫提出的,C错误;
      D、萨顿利用类比-推理法提出了基因在染色体上,摩尔根通过假说-演绎发利用实验证明了该假说,D正确。
      故选BC。
      三、非选择题。
      19. 某自花传粉植物的植株高度由A/a基因控制,花的颜色由B/b、D/d这两对等位基因控制,某实验小组以纯合个体为亲本进行杂交实验得到F1,F1自交得到F2,结果如下表所示。请回答下列相关问题:
      (1)由实验结果可知,花的颜色遗传遵循____定律,由实验____可以判断高茎与矮茎的显、隐性关系。
      (2)实验①中,亲本的基因型组合为____,F2中高茎红花的基因型有____种,F2的矮茎红花中纯合子所占的比例为____。
      (3)实验①F1中高茎红花与实验②亲本中矮茎白花杂交,子代的表型及比例为____。
      (4)欲确定实验②F2中某高茎白花植株的基因型,请写出实验思路和预期实验结果及结论:____。
      【答案】(1)①. 基因自由组合 ②. ①或②
      (2)①. AABBDD×aabbdd ②. 16 ③. 1/5
      (3)高茎红花∶高茎白花∶矮茎红花∶矮茎白花=3∶1∶3∶1
      (4)实验思路:可让F2中高茎白花植株自交,统计子代表型和分离比。
      预期实验结果及结论:若后代出现矮茎白花,说明亲本基因型为Aabbdd;若后代均为高茎白花,说明基因型为AAbbdd。
      【分析】基因自由组合定律的实质是:位于非同源染色体上的非等位基因的分离或自由组合是互不干扰的;在减数分裂过程中,同源染色体上的等位基因彼此分离的同时,非同源染色体上的非等位基因自由组合。
      【小问1详解】
      根据组合①的子二代红花∶白花=(45+15)∶(3+1)=15∶1,是9∶3∶3∶1的变式,因此可知花的颜色遗传遵循基因自由组合定律,由实验①或②的子一代均为高茎,子二代均为高茎∶矮茎=3∶1,可以判断高茎为显性性状,矮茎为隐性性状。
      【小问2详解】
      根据组合①的子二代红花∶白花=15∶1,可知bbdd为白花,其它基因型为红花,根据子二代分离比45∶3∶15∶1=(15∶1)×(3∶1)可知子一代基因型为AaBbDd,则亲本矮茎白花基因型为aabbdd,则高茎红花基因型为AABBDD,F2中高茎(A-)红花(B-D-、B-dd、bbD-)的基因型有2×(9-1)=16种,F2的矮茎(aa)红花(B-D-、B-dd、bbD-)中纯合子(BBDD、BBdd、bbDD)所占的比例为(1/4×1/4×1/4×3)÷(1/4×15/16)=1/5。
      【小问3详解】
      实验①的F1中高茎红花基因型为AaBbDd,与实验②亲本中矮茎白花aabbdd个体杂交,子代高茎∶矮茎=1∶1,红花(BbDd、Bbdd、bbDd)∶白花=3∶1,两对性状综合考虑,子代的表型及比例为高茎红花∶高茎白花∶矮茎红花∶矮茎白花=3∶1∶3∶1。
      【小问4详解】
      组合②的子一代为Aabbdd,F2中某高茎白花植株的基因型为AAbbdd或Aabbdd,欲判断其基因型,可让F2中高茎白花植株自交,统计子代表型和分离比。若后代出现矮茎白花,说明亲本基因型为Aabbdd,若后代均为高茎白花,说明基因型为AAbbdd。
      20. 下图1为某动物同一器官内部分细胞的分裂图像,图2是该动物体内不同时期的细胞中染有体数与核DNA分子数的关系图。请回答下列相关问题:

      (1)图1细胞中,存在同源染色体的是____(填图中代号),这些细胞最可能同时存在的器官是____。细胞丙的名称为____。
      (2)图1中乙、丙可分别对应图2中的____、____(选填①~⑦)。基因的分离定律、自由组合定律发生于图2中的____(选填①~⑦)所处的时期。
      (3)若该动物体内部分处于乙时期的细胞产生的子细胞中染色体数为3条(其余减数分裂过程正常进行),则该动物产生的生殖细胞与正常的生殖细胞结合,产生的受精卵中染色体数可能为____。
      【答案】(1)①. 甲、乙 ②. 卵巢 ③. 次级卵母细胞
      (2)①. ⑥ ②. ③ ③. ⑥ (3)3、4、5
      【分析】分析图1:甲为有丝分裂中期,乙为减数分裂Ⅰ后期,丙为减数分裂Ⅱ后期,减数分裂为不均等分裂,该动物应该为雌性。
      【小问1详解】
      图1细胞中,存在同源染色体的是甲、乙,由于减数第一次分裂同源染色体已分离,所以减数分裂Ⅱ的细胞丙中无同源染色体;减数分裂为不均等分裂,该动物应该为雌性,有细胞同时进行有丝分裂和减数分裂的器官是卵巢,细胞丙为减数分裂Ⅱ后期,又是不均等分裂,为次级卵母细胞。
      【小问2详解】
      图1中乙有染色体4条,核DNA8个,对应⑥、丙染色体和核DNA均为4,对应③,基因的分离定律、自由组合定律发生于减数分裂Ⅰ后期,染色体4条,核DNA8个,对应⑥。
      【小问3详解】
      该动物体内部分处于乙时期的细胞产生的子细胞中染色体为3条(异常),说明还有一部分处于以时期的细胞产生的子细胞中,染色体数为4条(正常),所以产生的生殖细胞染色体数目可能为1或2或3,与正常的生殖细胞染色体数目为2的结合,产生的受精卵中染色体的数目可能为3或4或5。
      21. 已知果蝇的长翅和截翅由基因A/a控制,红眼和紫眼由基因B/b控制,不考虑基因位于性染色体同源区段的情况。某研究小组以纯合长翅红眼果蝇、截翅紫眼果蝇为亲本进行相关实验,杂交过程及结果如下:
      实验一:亲本杂交组合为长翅红眼(♀)×截翅紫眼(♂),F1表型及比例为长翅红眼雌蝇:长翅红眼雄蝇=1:1。
      实验二:亲本杂交组合为长翅红眼(♂)×截翅紫眼(♀),F1表型及比例为长翅红眼雌蝇:截翅红眼雄蝇=1:1。请回答下列问题:
      (1)根据杂交结果判断,果蝇翅型和眼色中的显性性状分别是____,控制这两对相对性状的基因的遗传遵循____定律,理由是____。
      (2)实验一的F1中长翅红眼雌蝇与实验二的F1中截翅红眼雄蝇杂交,子代雄性个体中长翅红眼果蝇的概率为____。
      (3)已知果蝇的体色灰色(D)对黄色(d)为显性,现有灰色雌果蝇与黄色雄果蝇进行杂交实验,结果如下图:

      ①由该杂交实验结果能否确定基因D/d位于常染色体上还是位于X染色体上,并说明理由:____。
      ②不考虑四分体时期的染色体互换。若控制体色的基因位于X染色体上,某长翅灰色果蝇与截翅黄色果蝇杂交,F1出现部分截翅黄色雌果蝇,若让F1中长翅灰色雌雄果蝇相互交配,则F2中出现截翅黄色果蝇的概率为____。
      【答案】(1)①. 长翅、红眼 ②. 自由组合 ③. 实验一子代雌雄果蝇全为长翅,而实验二子代雌果蝇全为长翅,雄果蝇全为截翅,即实验一和实验二后代翅型表型及比例不同,说明控制翅型的基因位于X染色体上,实验一和实验二后代眼色表型相同(子代雌雄果蝇都是红眼),说明控制眼色的基因位于常染色体上
      (2)3/8 (3)①. 不能,果蝇体色灰色(D)对黄色(d)为显性,灰色雌果蝇(♀)与黄色雄果蝇(♂)杂交,子代F1灰色雌果蠅(♀):黄色雌果蝇(♀):灰色雄果蝇(♂):黄色雄果蝇(♂)=1:1:1:1,控制果蝇体色的基因(D/d)位于常染色体或X染色体均符合该结果 ②. 1/4
      【分析】伴性遗传是指在遗传过程中的子代部分性状由性染色体上的基因控制,这种由性染色体上的基因所控制性状的遗传上总是和性别相关,这种与性别相关联的性状遗传方式就称为伴性遗传。
      【小问1详解】
      实验一中亲本长翅红眼(♀)与截翅紫眼(♂)杂交,子代全为长翅红眼,说明两对相对性状的显性性状分别是长翅、红眼。实验一子代雌雄果蝇全为长翅,而实验二子代雌果蝇全为长翅,雄果蝇全为截翅,即实验一和实验二后代翅型表型及比例不同,说明控制翅型的基因位于X染色体上,实验一和实验二后代眼色表型相同(子代雌雄果蝇都是红眼),说明控制眼色的基因位于常染色体上,控制这两对相对性状的基因的遗传遵循自由组合定律。
      【小问2详解】
      正交亲本长翅红眼(B-XAX-)与截翅紫眼(bbXaY)杂交,子代雌雄果蝇全为长翅红眼,故亲本长翅红眼雌蝇基因型为BBXAXA,因此子代中的长翅红眼雌果蝇基因型为BbXAXa。实验二亲本长翅红眼(B-XAY)与截翅紫眼(bbXaXa)杂交,子代全是红眼,故长翅红眼雄果蝇的基因型为BBXAY,则子代中的截翅红眼雄果蝇基因型为BbXaY,实验一子代长翅红眼雌果蝇(BbXAXa)与实验二子代截翅红眼雄果蝇(为BbXaY),后代雄性个体中截翅紫眼个体(B-XAY)占的比例=3/4×1/2=3/8。
      【小问3详解】
      ①果蝇体色灰色(D)对黄色(d)为显性,灰色雌果蝇(♀)与黄色雄果蝇(♂)杂交,子代F1灰色雌果蠅(♀):黄色雌 果蝇(♀):灰色雄果蝇(♂):黄色雄果蝇(♂)=1:1:1:1,控制果蝇体色的基因(D/d)位于常染色体或X染色体均符合该结果,故该实验不能说明基因在常染色体上还是在X染色体上。
      ②若控制体色的基因位于X染色体上,某长翅灰色果蝇与截翅黄色果蝇杂交,F1出现部分截翅黄色雌果蝇,则亲本的基因型为XADXad、XadY,F1中长翅灰色雌雄果蝇基因型为XADXad、XADY,两者相互交配,则F2中出现截翅黄色果蝇的概率为1/4。
      22. 下图为某家庭的遗传系谱图,甲遗传病由等位基因A/a控制,乙遗传病由等位基因B/b控制,已知甲病的女性发病概率高于男性,Ⅲ5是乙病致病基因携带者,不考虑突变及基因位于X、Y染色体同源区段的情况。请回答下列相关问题:

      (1)由系谱图可知,乙病的遗传方式为____。Ⅲ5乙病的致病基因可能来源于____。Ⅱ1的基因型为____。
      (2)Ⅲ2和Ⅲ7基因型相同的概率为____。若Ⅲ7的性染色体组成为XXY,则导致其产生异常的原因与____(填“父亲”“母亲”或"父亲或母亲")有关。
      (3)若仅考虑甲病,Ⅲ4与某正常男性婚配,从优生优育的角度分析,他们____(填“能”或“不能”)通过对胎儿性别的选择来避免生出患甲病的孩子,并说明理由:____。
      【答案】(1)①. 常染色体隐性遗传 ②. Ⅱ5或Ⅱ6 ③. BbXaY
      (2)①. 5/9 ②. 母亲
      (3)①. 不能 ②. Ⅲ4与正常男性婚配后代中,男性和女性中均有患者
      【分析】Ⅱ1与Ⅱ2不患乙病,生了女儿Ⅲ1患乙病,说明乙病是常染色体隐性遗传病,患乙病(基因用b表示),不患乙病(基因用B表示);甲病的女性发病概率高于男性,说明甲病是伴X显性遗传病,患甲病(基因用XA表示),不患甲病(基因用Xa表示)。
      【小问1详解】
      Ⅱ1与Ⅱ2不患乙病,生了女儿Ⅲ1患乙病,说明乙病是常染色体隐性遗传病,患乙病(基因用b表示),不患乙病(基因用B表示),Ⅱ5不患乙病,基因型为B—,Ⅱ6不患乙病,基因型为B—,Ⅲ6患乙病,基因型为bb,则Ⅱ5基因型为Bb,Ⅱ6基因型为Bb,Ⅲ5是乙病致病基因携带者,基因型为Bb,Ⅲ5乙病的致病基因(b)可能来源于Ⅱ5或Ⅱ6。Ⅱ1为正常男性,基因型为B—XaY,Ⅱ2为正常女性,基因型为B—XaXa,Ⅲ1患乙病基因型为bb,则Ⅱ1基因型为BbXaY,Ⅱ2基因型为BbXaXa。
      【小问2详解】
      Ⅱ1为正常男性,基因型为B—XaY,Ⅱ2为正常女性,基因型为B—XaXa,Ⅲ1患乙病基因型为bb,则Ⅱ1基因型为BbXaY,Ⅱ2基因型为BbXaXa。Ⅲ2为正常男性基因型为B—XaY,其中BBXaY占1/3,BbXaY占2/3。Ⅱ5患甲病,基因型为B—XAY,Ⅱ6正常,基因型为B—XaXa,Ⅲ5甲病,是乙病致病基因携带者,基因型为BbXAXa,Ⅲ6两病都患,基因型为bbXAXa,则Ⅱ5基因型为BbXAY,Ⅱ6基因型为BbXaXa,Ⅲ7正常,基因型为B—XaY,其中BBXaY占1/3,BbXaY占2/3,Ⅲ2和Ⅲ7基因型相同的概率=(2/3)×(2/3)+(1/3)×(1/3)=5/9。若Ⅲ7的性染色体组成为XXY,则其基因型为XaXaY,Ⅱ5基因型为BbXAY,Ⅱ6基因型为BbXaXa,说明XaXaY是含XaXa的卵细胞和含Y的精子结合形成的,母亲卵细胞形成过程中减数分裂Ⅰ后期Xa与Xa同源染色体没有分离或减数分裂Ⅱ后期Xa着丝粒分裂了,没有移向细胞两极。
      【小问3详解】
      若仅考虑甲病,Ⅲ4患甲病,基因型为XAX—,Ⅱ3患甲病,基因型为XAX—,为Ⅱ4正常,基因型为XaY,则Ⅲ4患甲病,基因型为XAXa,与正常男性(XaY)婚配,后代中,XAXa(患甲病女性):XaXa(不患甲病女性):XAY(患甲病男性):XaY(不患甲病男性)=1:1:1:1,后代中男性和女性中均有甲病患者,不能通过对胎儿性别的选择来避免生出患甲病的孩子。
      23. 请回答下列与噬菌体侵染细菌实验有关的问题:
      (1)噬菌体侵染细菌实验____(填“属于”或“不属于”)对比实验。该实验选用了T2噬菌体和大肠杆菌作为实验材料,____(填“能”或“不能”)将大肠杆菌换成酵母菌进行实验,原因是____。
      (2)该实验中搅拌的目的是____。用35S标记的噬菌体侵染大肠杆菌,沉淀物中出现放射性的原因是____。
      (3)若用3H标记的T2噬菌体侵染大肠杆菌,经搅拌离心后在____(填“上清液”“沉淀物”或“上清液和沉淀物”)中可检测到3H。
      (4)噬菌体侵染大肠杆菌实验中,用32P标记T2噬菌体DNA的方法是____。
      【答案】(1)①. 属于 ②. 不能 ③. 噬菌体是专性寄生的病毒,只能寄生在大肠杆菌内增殖
      (2)①. 使噬菌体的蛋白质外壳与大肠杆菌分离 ②. 搅拌不充分,使35S标记的蛋白质外壳随着大肠杆菌一起进入沉淀物中
      (3)上清液和沉淀物 (4)同位素标记法
      【分析】噬菌体侵染细菌的过程:吸附→注入(注入噬菌体的DNA)→合成(控制者:噬菌体的DNA;原料:细菌的化学成分)→组装→释放。噬菌体侵染细菌的实验步骤:分别用35S或32P标记噬菌体→噬菌体与大肠杆菌混合培养→噬菌体侵染未被标记的细菌→在搅拌器中搅拌,然后离心,检测上清液和沉淀物中的放射性物质。
      【小问1详解】
      噬菌体侵染细菌的实验由于两组实验结果事先是不知道的,两组都人为进行了处理,故两组都是实验组,属于对比实验。由于噬菌体是专性寄生的病毒,只能寄生在大肠杆菌内增殖,因此不能将大肠杆菌换成酵母菌进行实验。
      【小问2详解】
      搅拌的目的是使噬菌体的蛋白质外壳与大肠杆菌分离,用35S标记的噬菌体侵染大肠杆菌,由于35S标记的是噬菌体蛋白质外壳,该部分没有进入大肠杆菌,搅拌并离心后应被分到上清液中,但若搅拌不充分,会使35S标记的蛋白质外壳随着大肠杆菌一起进入沉淀物中,因此沉淀物中也出现了放射性。
      【小问3详解】
      由于3H既可以标记噬菌体的DNA,又可标记噬菌体的蛋白质外壳,噬菌体侵染时DNA进入大肠杆菌,蛋白质外壳不进入,因此若用3H标记的T2噬菌体侵染大肠杆菌,经搅拌离心后在上清液和沉淀物中都可检测到3H。
      【小问4详解】
      噬菌体侵染大肠杆菌实验中,用32P标记T2噬菌体DNA的方法是同位素标记法。
      实验一
      (♂)长毛×短毛(♀)
      F1
      雌兔
      全为长毛
      雄兔
      全为短毛
      实验二
      F1雌雄个体交配
      F2
      雄兔
      长毛:短毛=3:1
      雌兔
      长毛:短毛=1:3
      实验组别
      亲本杂交组合
      F1表型
      F2表型及比例

      高茎红花×矮茎白花
      高茎红花
      高茎红花:高茎白花:矮茎红花:矮茎白花=45:3:15:1

      高茎白花×矮茎白花
      高茎白花
      高茎白花:矮茎白花=3:1

      矮茎红花×矮茎红花
      矮茎红花
      矮茎红花:矮茎白花=15:1

      相关试卷 更多

      资料下载及使用帮助
      版权申诉
      • 1.电子资料成功下载后不支持退换,如发现资料有内容错误问题请联系客服,如若属实,我们会补偿您的损失
      • 2.压缩包下载后请先用软件解压,再使用对应软件打开;软件版本较低时请及时更新
      • 3.资料下载成功后可在60天以内免费重复下载
      版权申诉
      若您为此资料的原创作者,认为该资料内容侵犯了您的知识产权,请扫码添加我们的相关工作人员,我们尽可能的保护您的合法权益。
      入驻教习网,可获得资源免费推广曝光,还可获得多重现金奖励,申请 精品资源制作, 工作室入驻。
      版权申诉二维码
      欢迎来到教习网
      • 900万优选资源,让备课更轻松
      • 600万优选试题,支持自由组卷
      • 高质量可编辑,日均更新2000+
      • 百万教师选择,专业更值得信赖
      微信扫码注册
      手机号注册
      手机号码

      手机号格式错误

      手机验证码 获取验证码 获取验证码

      手机验证码已经成功发送,5分钟内有效

      设置密码

      6-20个字符,数字、字母或符号

      注册即视为同意教习网「注册协议」「隐私条款」
      QQ注册
      手机号注册
      微信注册

      注册成功

      返回
      顶部
      学业水平 高考一轮 高考二轮 高考真题 精选专题 初中月考 教师福利
      添加客服微信 获取1对1服务
      微信扫描添加客服
      Baidu
      map