云南省昭通一中教研联盟2024~2025学年高二下期中质量检测 (B卷)生物试卷(解析版)
展开
这是一份云南省昭通一中教研联盟2024~2025学年高二下期中质量检测 (B卷)生物试卷(解析版),共37页。试卷主要包含了选择题,非选择题等内容,欢迎下载使用。
第Ⅰ卷(选择题,共60分)
一、选择题(本大题共40小题,每小题1.5分,共60分。在每小题给出的四个选项中,只有一项是符合题目要求的)
1. 翟中和院士主编的《细胞生物学》中说:“我确信哪怕一个最简单的细胞,也比迄今为止设计出的任何智能电脑更精巧”。下列叙述正确的是( )
A. 细胞骨架和生物膜系统都与物质运输、能量转换和信息传递有关
B. 细胞膜上的受体是细胞间信息交流所必需的结构
C. 细胞核是遗传信息库,是细胞遗传和代谢的中心
D. 溶酶体合成的水解酶能将衰老损伤的细胞器及侵入的病毒细菌分解
【答案】A
【分析】细胞核是遗传信息库,是细胞遗传和代谢的控制中心,控制细胞的物质合成、能量转换和信息交流,完成生长、发育、衰老和凋亡。
【详解】A、细胞骨架是由蛋白质纤维构成的,与细胞的运动、物质运输和能量转化等生命活动相关,A正确;
B、细胞膜上的受体不是细胞间信息交流所必需的结构,如:高等植物胞间连丝不需要依赖受体的结构,B错误;
C、细胞核是遗传信息库,是细胞遗传和代谢的控制中心,C错误;
D、溶酶体中的水解酶是核糖体合成的,D错误。
故选A。
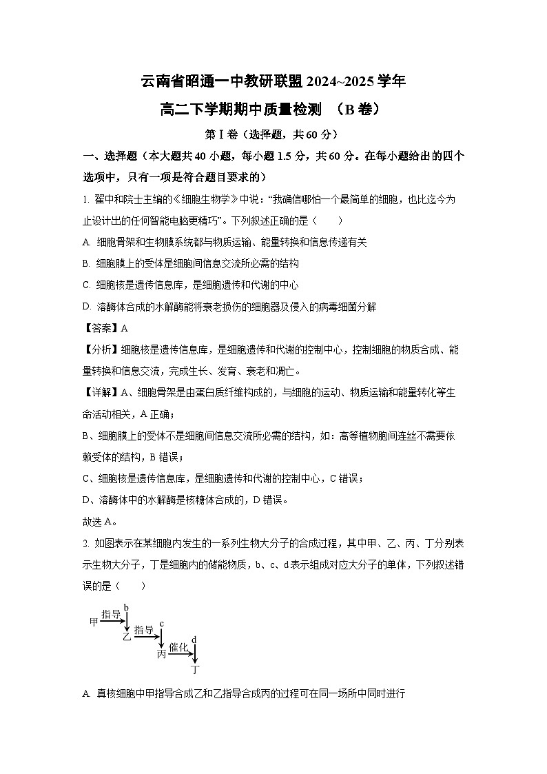
2. 如图表示在某细胞内发生的一系列生物大分子的合成过程,其中甲、乙、丙、丁分别表示生物大分子,丁是细胞内的储能物质,b、c、d表示组成对应大分子的单体,下列叙述错误的是( )
A. 真核细胞中甲指导合成乙和乙指导合成丙的过程可在同一场所中同时进行
B. 甲、乙、丙、丁都具有一定的空间结构,一般情况下这些空间结构都具有多样性
C. 丁在植物细胞内和在动物细胞内分别代表不同物质,但它们单体均相同
D. 乙、丙、丁的合成均发生脱水缩合,它们分解成b、c、d的过程都消耗水
【答案】B
【分析】题图分析:丁是多糖,丙能催化多糖的形成,说明丙的化学本质是蛋白质c是氨基酸,乙能指导蛋白质的合成,说明乙是mRNA,其基本组成单位b是核糖核苷酸,甲能指导乙的合成,说明甲是DNA。
【详解】A、据图分析:丁是细胞内的储能物质,则丁是多糖,乙能指导蛋白质的合成,说明乙是mRNA,甲能指导乙的合成,说明甲是DNA,真核细胞中线粒体、叶绿体中可以同时发生甲指导合成乙,乙指导合成丙的过程,A正确;
B、一般情况下,DNA典型空间结构是双螺旋结构,不具多样性,RNA、蛋白质和多糖的空间结构具有多样性,B错误;
C、丁是细胞中的储能物质,在植物细胞内主要是淀粉,在动物细胞内是多糖,但它们的单体都是葡萄糖,C正确;
D、RNA的合成属于脱水缩合反应,形成磷酸二酯键,蛋白质的合成则是通过氨基酸的脱水缩合反应,形成肽键连接形成肽链,多糖的合成同样需要脱水缩合。这些生物大分子分解为单体的过程需要消耗水进行水解,D正确。
故选B。
3. 生物学现有的发展离不开很多科学家们不懈的努力,下列有关科学家及其研究的叙述,正确的是( )
A. 艾弗里进行的肺炎链球菌的转化实验中主要运用了自变量控制中的“加法原理”
B. 温特以燕麦胚芽鞘为原料,证明了生长素的化学本质是吲哚乙酸
C. 科学家利用同位素标记法进行人、鼠细胞融合实验,证明了细胞膜具有流动性
D. 摩尔根的果蝇杂交实验运用了假说—演绎法,证明了基因在染色体上
【答案】D
【分析】肺炎链球菌转化实验包括格里菲思体内转化实验和艾弗里体外转化实验,其中格里菲思体内转化实验证明S型细菌中存在某种“转化因子”,能将R型细菌转化为S型细菌;艾弗里体外转化实验证明DNA是遗传物质。
【详解】A、艾弗里进行的肺炎链球菌的转化实验中主要运用了自变量控制中的“减法原理”,A错误;
B、温特以燕麦胚芽鞘为实验材料,证明了胚芽鞘能产生某种物质并命名为生长素,但并没有证明化学本质是吲哚乙酸,B错误;
C、科学家利用荧光标记法进行人、鼠细胞融合实验,证明细胞膜具有流动性,C错误;
D、摩尔根的果蝇杂交实验运用了假说—演绎法,证明了基因在染色体上,D正确。
故选D。
4. ATP是生命活动的直接能源物质,下列叙述正确的是( )
A. ATP脱去两个磷酸基团后可作为逆转录过程的原料
B. ATP、核酸、脂质等物质均由C、H、O、N、P五种元素组成
C. 哺乳动物成熟的红细胞、蛙的红细胞、鸡的红细胞中均能合成ATP
D. 载体蛋白磷酸化过程伴随着ATP水解,属于放能反应,其空间结构和活性发生改变
【答案】C
【分析】ATP中文名称叫腺苷三磷酸,结构简式A-P~P~P,其中A代表腺苷,P代表磷酸基团,~代表特殊的化学键。水解时远离A的磷酸键断裂。
【详解】A、逆转录过程的原料是脱氧核苷酸,ATP脱去两个磷酸基团后是核糖核苷酸,A错误;
B、ATP、核酸的组成元素为C、H、O、N、P,但是有些脂质如脂肪的组成元素是C、H、O,B错误;
C、哺乳动物成熟的红细胞、蛙的红细胞、鸡的红细胞均能进行细胞呼吸,产生ATP,C正确;
D、载体蛋白磷酸化过程伴随着ATP水解,需要吸收ATP水解放出的能量,属于吸能反应,D错误。
故选C。
5. 如图是某植物光合作用部分过程示意图,PsⅡ和PsⅠ是由蛋白质和光合色素组成的复合物,①~⑥表示相关过程,A~E表示相关物质。下列叙述错误的是( )
A. 图中Ⅱ侧为叶绿体基质
B. PsⅠ和PsⅡ含有的色素有叶绿素和类胡萝卜素
C. 若突然停止光照,其他条件不变,短时间内图中物质E含量增加
D. 若向植物提供含有18O标记的18O2,一段时间后能在有机物(CH2O)中检测到18O的存在
【答案】C
【分析】光合作用的过程分为光反应和暗反应两个阶段,光反应的场所为类囊体薄膜,包括水的光解生成还原氢和氧气,以及ATP、NADPH的合成;暗反应的场所为叶绿体基质,包括二氧化碳的固定和三碳化合物的还原两个过程。
【详解】AB、据图可知,图中的膜结构为类囊体薄膜,Ⅱ侧进行了暗反应过程,为叶绿体基质,光合色素主要包括叶绿素和类胡萝卜素两大类,A、B正确;
C、E物质为C5,若突然停止光照,光反应停止,短时间内C5来源减少,去路不变,含量减少,C错误;
D、有氧呼吸第三阶段会利用含有18O标记的18O2与还原性氢结合生成H218O, H218O会参与有氧呼吸第二阶段,H218O与丙酮酸反应生成C18O2和还原性氢,参与光合作用暗反应阶段,经过C18O2的固定和C3的还原,生成的有机物中会检测到18O,D正确。
故选C。
6. 下列关于生物体中酶的叙述,正确的是( )
A. 在细胞中,核外没有参与DNA合成的酶
B. 由活细胞产生的酶在生物体外没有催化活性
C. 从胃蛋白酶的提取液中沉淀该酶可用盐析的方法
D. 唾液淀粉酶催化反应最适温度和保存温度是37 ℃
【答案】C
【分析】(1)盐析:使蛋白质在水溶液中溶解度的降低,不影响活性,加水后还可以溶解。(2)在真核细胞中,DNA主要分布在细胞核中,此外在线粒体和叶绿体中也含有少量的DNA.因此,DNA的合成场所有细胞核、线粒体和叶绿体。3、酶催化化学反应需要适宜的温度、pH等条件,但保存酶需要低温条件。
【详解】A、DNA的合成主要发生在细胞核中,此外在线粒体和叶绿体中也能合成,因此细胞核、线粒体和叶绿体中都有参与DNA合成的酶,A错误;
B、只要给予适宜的温度、pH等条件,由活细胞产生的酶在生物体外也具有催化活性,B错误;
C、盐析可使蛋白质在水溶液中的溶解度降低,但不影响蛋白质的活性,而胃蛋白酶的化学本质是蛋白质,因此从胃蛋白酶的提取液中沉淀该酶可用盐析的方法,C正确;
D、唾液淀粉酶催化反应最适温度是37℃,但是37℃不是保存该酶的最适温度,酶应该在低温条件下保存,D错误。
故选C。
7. 如图表示人体内基因对性状的控制,据图分析,下列叙述正确的是( )
A. ①②和⑤⑥过程在人体所有的细胞中均能发生
B. 过程①需要解旋酶的催化,过程②需要tRNA和rRNA的参与
C. ①→2→④体现了基因控制生物体性状的直接途径
D. 白化症状出现的原因是⑥过程合成的酪氨酸酶活性降低,导致黑色素不能正常合成
【答案】C
【分析】 基因的表达:①转录:以DNA为模板,通过碱基互补配对原则,在RNA聚合酶的作用下合成mRNA;②翻译:以mRNA为模板,在核糖体的参与和酶的催化作用下,合成多肽链。
【详解】A、①转录②翻译合成血红蛋白,⑤转录⑥翻译合成酪氨酸酶,这些过程在特定的细胞才发生,A错误;
B、过程①转录,RNA聚合酶具有解旋作用,不需要解旋酶的催化,过程②翻译需要tRNA(转运氨基酸)和rRNA(构成核糖体)的参与,B错误;
C、①→②→④体现了基因通过控制蛋白质合成,直接控制生物体性状,C正确;
D、白化症状出现的原因是基因突变,控制酪氨酸酶合成的基因出现异常,不能合成酪氨酸酶,D错误。
故选C。
8. 一种有机酸,过量服用会刺激呼吸中枢,使肺通气过度,呼吸加深加快,出现“呼吸性碱中毒”现象。下列叙述正确的是( )
A. 内环境中的能在一定程度上缓解由水杨酸引起的血浆pH的变化
B. 水杨酸通过体液运输的方式对位于下丘脑中的呼吸中枢进行刺激,使其兴奋性升高
C. 出现“呼吸性碱中毒”时,患者血浆由正常时的弱酸性变为弱碱性
D. 临床上,可吸入含5%CO2的氧气来缓解“呼吸性碱中毒”症状
【答案】D
【分析】正常人的血浆pH保持在7.35-7.45之间,这是由于血浆中含有缓冲物质。
【详解】A、内环境中的是碱性物质,不能缓解呼吸性碱中毒,A错误;
B、呼吸中枢位于脑干,B错误;
C、正常血浆呈弱碱性,出现“呼吸性碱中毒”时,血浆PH会增大,C错误;
D、CO2是酸性气体,可吸入含5% CO2的氧气来缓解“呼吸性碱中毒”症状,D正确。
故选D。
9. 人体的各项生命活动离不开神经调节。下列有关神经调节的叙述,正确的是( )
A. 神经系统由脑(大脑、小脑和脑干等)和脊髓组成
B. 自主神经系统中的交感神经与副交感神经的活动完全不受自主意识的控制
C. 条件反射的建立与大脑皮层有关,而条件反射的消退则与大脑皮层无关
D. 学习和记忆与脑内神经递质的作用以及某些种类蛋白质的合成有关
【答案】D
【分析】外周神经系统包括与脑相连的脑神经和与脊髓相连的脊神经。人的脑神经共12对,主要分布在头面部,负责管理头面部的感觉和运动;脊神经共31对,主要分布在躯干、四肢,负责管理躯干、四肢的感觉和运动。此外,脑神经和脊神经中都有支配内脏器官的神经。
【详解】A、神经系统包括中枢神经系统和外周神经系统,中枢神经系统由脑(大脑、小脑和脑干等)和脊髓组成,A错误;
B、大脑皮层会对各级中枢的活动起调节作用,这使得自主神经系统并不完全自主,B错误;
C、条件反射的建立与消退都是学习的过程,均需要大脑皮层的参与,C错误;
D、短期记忆与神经元的活动及神经元之间的联系有关,长期记忆与新突触的建立有关,故学习和记忆与脑内神经递质的作用以及某些种类蛋白质的合成有关,D正确。
故选D。
10. 抑郁症患者突触间隙中5-HT含量较低,患者情绪低落。研究表明,血浆中高浓度的皮质醇(属于糖皮质激素)可促进细胞中5-HT转运体的合成,促进5-HT被突触前膜回收。临床发现,柴胡疏肝散可减少下丘脑中促肾上腺皮质激素释放激素(CRH)的合成和分泌。下列叙述错误的是( )
A. 5-HT经胞吐释放到突触间隙后会导致突触后膜的膜电位逆转
B. 抑郁症患者可能存在下丘脑—垂体—肾上腺皮质轴功能减退
C. CRH经血液运输至垂体,与相应受体结合并发挥作用后被灭活
D. 在临床上,柴胡疏肝散可能对抑郁症具有一定的治疗作用
【答案】B
【分析】下丘脑释放的促肾上腺皮质激素释放激素作用于垂体,促进促肾上腺皮质激素的释放。肾上腺皮质在促肾上腺皮质激素的作用下合成糖皮质激素,糖皮质激素的分泌量达到一定的程度可以抑制下丘脑和垂体的活动,糖皮质激素的分泌存在分级调节和反馈调节。
【详解】A、突触间隙中5-HT含量少,抑郁症患者情绪低落,由此可推测5-HT应为一种兴奋性神经递质,其与突触后膜上相应受体结合后会导致突触后膜的膜电位由静息电位变为动作电位,即发生膜电位逆转,A正确;
B、据题可知,高浓度的皮质醇可促进5-HT转运体合成,进而促进5-HT回收,导致突触间隙中5-HT含量降低,由此可推测抑郁症患者可能存在下丘脑—垂体—肾上腺皮质轴功能亢进,B错误;
C、激素与相应受体结合并发挥作用后被灭活,C正确;
D、柴胡疏肝散可减少CRH的合成,导致血液中皮质醇含量降低,5-HT转运体合成减少,5-HT回收减弱,进而导致突触间隙中5-HT含量升高,可缓解抑郁症患者的症状,D正确。
故选B。
11. 听到整队的口令后,同学们立即立正看齐。该过程中某一神经元的结构及其在某时刻的电位如图甲所示,a~d表示神经元的不同位置。图乙是在神经纤维上某一点给予适宜刺激时产生兴奋传导的过程,其中①~⑤是不同位置的膜电位变化。下列关于以上过程的叙述,不正确的是( )
A. 图甲中神经元的兴奋传导方向为从左向右
B. 动作电位的形成是由于Na+内流导致,该过程不消耗ATP
C. 图甲中若将电流表两极分别置于c和d处外侧,指针偏转2次
D. 图乙中若将细胞外的K+浓度适当降低,①将会上移
【答案】D
【分析】神经纤维未受到刺激时,细胞膜内外的电荷分布情况是外正内负,当某一部位受刺激时,其膜电位变为外负内正。在反射弧中,兴奋在神经纤维上的传导是单向的。
【详解】A、图甲的神经元位于反射弧中,因此兴奋的传导方向是单向的,在一个神经元中兴奋通过树突或胞体传到轴突,即兴奋的传导方向为从左向右,A正确;
B、动作电位的形成是由于Na+内流导致,该过程不消耗ATP,B正确;
C、若将电表的两个电极分别置于c、d外侧,则c、d两点处先后兴奋,由于此时兴奋的传导是单向的,则持续观察指针会发生两次相反的偏转,c点先兴奋,指针向左偏转,d点后兴奋,指针向右偏转,C正确;
D、钾离子浓度与静息电位值有关,若将细胞外的K+浓度适当降低,膜两侧的钾离子浓度差增大,外流的钾离子数量增加,故图乙中的①将会下移,D错误。
故选D。
12. 癌症患者通常伴有发热症状,这可能是患者体内产生的致热源引起体温调定点上升而导致的。下丘脑中的冷敏神经元(局部温度降低则放电频率增加)和热敏神经元(局部温度升高则放电频率增加)放电频率相等时对应的温度即为体温调定点。下列相关说法正确的是( )
A. 热敏神经元放电频率增加使下丘脑产生热觉
B. 骨骼肌战栗属于体温调节中的行为性调节
C. 发热病人感到冷时可能伴有皮肤血管收缩的表现
D. 体温维持在38℃时,机体的散热量大于产热量
【答案】C
【分析】寒冷环境→皮肤冷觉感受器→下丘脑体温调节中枢→增加产热(骨骼肌战栗、立毛肌收缩、甲状腺激素分泌增加),减少散热(毛细血管收缩、汗腺分泌减少)→体温维持相对恒定。
【详解】A、感觉的产生在大脑皮层,A错误;
B、骨骼肌战栗属于体温调节中的生理性调节,B错误;
C、发热病人感到冷时,可通过血管收缩、汗腺分泌减少等活动减少散热,以维持体温相对稳定,C正确;
D、体温维持相对稳定的实质是机体的产热量等于散热量,若体温维持在某一固定值时,机体的产热量与散热量相等,D错误。
故选C。
13. 环形疫苗接种是对已确诊病毒感染者的直接和间接接触者进行疫苗接种的一种策略,其接种范围包括两个环:第一环由已确诊感染者的密切接触者(如邻座的乘客)或已确诊感染者所在环境的暴露者(如同车厢的乘客)构成;第二环由密切接触者的密接者或密接者所在环境的暴露者构成。下列叙述正确的是( )
A. 已确诊感染者可能出现核酸检测呈阳性而抗体检测呈阴性的情况
B. 第一环中的密切接触者接种疫苗后,就能彻底避免被该病毒感染
C. 处于两个环中的人群应优先接种疫苗,这与他们的免疫力较低有关
D. 感染者康复后若再次感染该病毒,体内记忆B细胞会迅速分泌抗体
【答案】A
【分析】体液免疫过程:
①一些病原体可以和B细胞接触,为激活B细胞提供第一个信号;
②树突状细胞、B细胞等抗原呈递细胞摄取病原体,而后对抗原进行处理,呈递在细胞表面,然后传递给辅助性T细胞;
③辅助性T细胞表面特定分子发生变化并与B细胞结合,这是激活B细胞的第二个信号;辅助性T细胞开始分裂、分化,并分泌细胞因子;
④B细胞受到两个信号的刺激后开始分裂、分化,大部分分化为浆细胞,小部分分化为记忆B细胞。细胞因子能促进B细胞的分裂、分化过程。
⑤浆细胞产生和分泌大量抗体,抗体可以随体液在全身循环并与病原体结合。抗体与病原体的结合可以抑制病原体的增殖或对人体细胞的黏附。
【详解】A、已确诊感染者可能出现核酸检测呈阳性而抗体检测呈阴性情况,如感染初期,A正确;
B、个体接种某种病毒的疫苗后,仍可能感染该病毒,B错误;
C、处于两个环中的人群应优先接种疫苗,这与他们感染该病毒的概率更大有关,C错误;
D、再次感染该病毒时,记忆B细胞会迅速增殖分化为浆细胞,浆细胞分泌抗体,D错误。
故选A。
14. 人乳头瘤病毒(HPV)是一类专门感染人皮肤及黏膜上皮细胞的DNA病毒,会诱发宫颈癌等疾病。如图是HPV入侵机体后E5蛋白的合成过程以及机体部分免疫应答过程。下列说法错误的是( )
A. 甲是抗原呈递细胞,包括巨噬细胞、树突状细胞和B细胞
B. Th分泌的物质a可抑制HPV的DNA转录
C. Th1分泌的物质b能促进细胞毒性T细胞与靶细胞接触并使其裂解坏死
D. HPV的E5蛋白可抑制物质b的分泌,使HPV更易逃避免疫系统的“追杀”
【答案】C
【分析】体液免疫过程会产生相应的浆细胞和记忆细胞,再由浆细胞产生相应的抗体;病毒侵入细胞后会引起机体发生特异性免疫中的细胞免疫,产生相应的记忆细胞和细胞毒性T细胞,细胞毒性T细胞与被病毒侵入的靶细胞结合,使得靶细胞裂解释放病毒。
【详解】A、甲是抗原呈递细胞,人体内的抗原呈递细胞包括B细胞、巨噬细胞、树突状细胞,A正确;
B、Th能分泌物质a抑制HPVmRNA的形成,即抑制该DNA的转录,B正确;
C、Th1分泌的物质b能促进细胞毒性T细胞与靶细胞接触并使其裂解,属于细胞凋亡,C错误;
D、细胞中HPV的E5蛋白可抑制物质b细胞因子的分泌,从而抑制细胞免疫,使病原体更易逃避宿主的免疫监视,使HPV更易逃避免疫系统的“追杀”,增加宿主患宫颈癌的概率,D正确。
故选C。
15. 高等植物的生长发育既受激素调节,也受光、温度、重力等环境因素的调节。下列说法不正确的是( )
A. 对于高等植物而言,光不仅提供能量,还能调节植物的生长发育
B. 目前普遍认为植物对重力的感受是通过平衡石细胞来实现的
C. 植物激素的产生和分布是基因表达调控的结果,植物激素又会影响基因的表达
D. 植物生理活动是在一定温度范围内进行的,而植物分布的地域性很大程度上则由光照决定
【答案】D
【分析】激素调节在植物的生长发育和对环境的适应过程中发挥着重要作用,但是,激素调节只是植物生命活动调节的一部分。植物的生长发育过程,在根本上是基因组在一定时间和空间上程序性表达的结果。光照、温度等环境因子的变化,会引起植物体内产生包括植物激素合成在内的多种变化,进而对基因组的表达进行调节。
【详解】A、对植物来说,光不只是起提供能量的作用,还能作为一种信号,影响、调控植物生长、发育的全过程,A正确;
B、淀粉--平衡石假说认为:植物对重力的感受是通过体内一类富含“淀粉体”的细胞,即平衡石细胞来实现的,B正确;
C、植物激素合成受基因表达的调控,植物激素又会影响基因的表达,C正确;
D、植物分布的地域性很大程度上是由温度决定的,D错误。
故选D。
16. 植物生长调节剂是由人工合成的,能调节植物生长、发育的化学物质。下列有关叙述正确的是( )
A. α-萘乙酸的分子结构和生理效应均与细胞分裂素类似
B. 将2,4-D涂抹于二倍体西瓜的子房壁可获得多倍体西瓜
C. 用人工合成的赤霉素浸泡大麦种子,可促进其产生α-淀粉酶
D. 乙烯利常用于促进果实发育和种子萌发,促进叶片脱落
【答案】C
【分析】(1)细胞分裂素在根尖合成,在进行细胞分裂的器官中含量较高,细胞分裂素的主要作用是促进细胞分裂和扩大,此外还有诱导芽的分化,延缓叶片衰老的作用。
(2)乙烯主要作用是促进果实成熟,此外,还有促进老叶等器官脱落的作用。植物体各部位都能合成乙烯。
(3)赤霉素的生理作用是促进细胞伸长,从而引起茎秆伸长和植物增高。此外,它还有防止器官脱落和解除种子、块茎休眠促进萌发等作用。
【详解】A、α-萘乙酸是一种生长素类调节剂,其与生长素的分子结构完全不同,但具有与生长素类似的生理效应,A错误;
B、用2,4—D涂抹于二倍体西瓜的子房壁可促进其发育,但得到的仍是二倍体西瓜,B错误;
C、赤霉素能诱导种子在不发芽时产生α-淀粉酶,故用人工合成的赤霉素浸泡大麦种子,可促进其产生α-淀粉酶,C正确;
D、乙烯利可用于促进果实成熟,促进叶片脱落,但不能促进果实发育和种子萌发,D错误。
故选C。
17. 自然界中影响种群数量变化的因素有生物因素和非生物因素。下列相关叙述正确的是( )
A. 林冠层的郁闭度较高,会使所有林下植物的种群数量下降
B. “离离原上草,一岁一枯荣”,说的只是温度对种群的影响
C. 寄生虫属于生物因素,对种群数量影响的大小会受到种群密度的制约
D. 非生物因素对种群数量变化的影响是独立的、互不影响的
【答案】C
【分析】影响种群数量变化的因素可能来自外部,也可能来自种群内部,有生物因素和非生物因素;外部因素如温度、水分等,内部因素如疾病、繁殖能力等,都对种群数量变化有影响;尤其是人类活动对自然界中种群数量变化的影响越来越大;因此,大多数种群的数量总是处于波动中。
【详解】A、林冠层的郁闭度较高,导致遮光,会使部分林下植物的种群数量下降,但有些阴生植物种群数量增加,A错误;
B、“离离原上草,一岁一枯荣”,是阳光、温度、水等因素对种群的综合影响,并不只是温度,B错误;
C、寄生虫属于生物因素,对种群数量影响的大小会受到种群密度的制约,C正确;
D、非生物因素对种群数量变化的影响是综合的,相互影响的,例如温度和水分对种群数量的影响,D错误。
故选C。
18. 某同学开展“培养液中酵母菌种群数量的变化”的探究活动,下列相关实验分析,正确的是( )
A. 培养液接种酵母菌后要充分摇匀,培养前期酵母菌数量少,不需要对其进行计数
B. 对于压在小方格界线上的酵母菌,应对四条边及其顶角的个体进行计数
C. 为了避免酵母菌增殖对实验结果造成的影响,滴加培养液后需要立即计数
D. 该探究实验不需要设置对照组,通过重复取样可提高实验结果的准确性
【答案】D
【分析】探究培养基中酵母菌种群数量的动态变化的实验的注意事项:
(1)由于酵母就是单细胞微生物,因此计数必须在显微镜下进行;显微镜计数时,对于压线的酵母菌,应只计固定的相邻两个边及其顶角的酵母菌。
(2)从试管中吸出培养液进行计数前,需将试管轻轻振荡数次,目的是使培养液中的酵母菌均匀分布,减少误差。
(3)每天计算酵母菌数量的时间要固定。
(4)溶液要进行定量稀释。
(5)本实验不需要设置对照和重复,因为该实验在时间上形成前后对照,只要分组重复实验,获得平均
【详解】A、培养液接种酵母菌后要充分摇匀,培养前期虽然酵母菌数量少,但为了了解种群数量的变化趋势,也需要对其进行计数,A错误;
B、对于压在小方格界线上的酵母菌,应遵循“计上不计下,计左不计右”的原则,即只计数相邻两边及其顶角的个体,而不是四条边及其顶角的个体,B错误;
C、滴加培养液后不需要立即计数,应稍待片刻,待酵母菌沉降到计数室底部后再进行计数,C错误;
D、该探究实验是对培养液中酵母菌种群数量随时间变化的自身对照实验,不需要设置对照组,通过重复取样可减小误差,提高实验结果的准确性,D正确。
故选D。
19. 实验小组用标记重捕法估算某区域鼹鼠的种群数量,第一次捕捉到雌、雄鼹鼠分别为10只、30只,标记后放回,一段时间后进行第二次捕捉,捕捉到雌、雄鼹鼠分别为12只、48只,其中有标记的雌性鼹鼠3只、雄性鼹鼠6只。有调查结果表明,相较于雌性鼹鼠,雄性鼹鼠被捕一次后更难捕捉。下列叙述正确的是( )
A. 标记重捕法还可以用于调查土壤中小动物类群的丰富度
B. 根据本次调查结果估算,该区域雌性鼹鼠的数量约为40只
C. 该区域雄性鼹鼠的数量大于240只,其数量远多于雌性
D. 若鼹鼠不利于本区域生产,则应在K/2时控制其种群数量
【答案】B
【分析】标记重捕法估算种群密度的公式为:种群总个体数=(重捕总数×第一次标记总数)/重捕中被标记的个体数。
【详解】A、标记重捕法可用于调查活动能力较强、活动范围较大的动物的种群数量,调查土壤中小动物类群的丰富度常用取样器取样法,A错误;
B、标记重捕法估算种群密度的公式为:种群总个体数=(重捕总数×第一次标记总数)/重捕中被标记的个体数,第一次捕捉到雌鼹鼠为10只,一段时间后进行第二次捕捉,捕捉到雌鼹鼠为12只,其中有标记的雌性鼹鼠3只,故该区域雌性鼹鼠的数量为10×12÷3即40只,B正确;
C、由于雄性鼹鼠被捕一次后更难捕捉,导致估算结果偏大,所以该区域雄性鼹鼠数量小于240只,C错误;
D、在鼹鼠种群数量达到K/2前就应该采取防控措施,严防其数量达到K/2,D错误。
故选B。
20. 如图表示能量流经第二营养级的部分示意图,图中数字表示能量值(单位:J⋅hm-2⋅a-1),下列说法错误的是( )
A. 初级消费者呼吸作用散失的能量是1.36×1010J⋅hm-2⋅a-1
B. 图中甲表示同化量,即用于自身生长、发育和繁殖等的能量
C. ①与②的能量均是同化量的一部分,但属于不同的营养级
D. 能量在各个营养级之间是以有机物为载体进行流动的
【答案】B
【分析】生态系统中能量的输入、传递、转化和散失的过程,称为生态系统的能量流动。流入某一营养级的能量去向有:一部分通过呼吸作用以热能形式散失、一部分随生物遗体残骸被分解者利用、一部分流入下一营养级以及未被利用的能量,即同化量=呼吸作用以热能形式散失+被分解者利用+流入下一营养级+未利用的能量=摄入量-粪便量,其中被分解者利用+流入下一营养级+未利用的能量=自身生长发育利用的能量。
【详解】A、同化量=摄入的能量-粪便量=1.95×1010-3.45×109=16.05×109J⋅hm-2⋅a-1,其中2.45×109J⋅hm-2⋅a-1为用于自身生长、发育和繁殖等的能量,所以呼吸作用散失的能量=同化量-(用于自身生长、发育和繁殖等的能量=16.06×109-2.45×109=1.36×1010J⋅hm-2⋅a-1,所以1.36×1010J⋅hm-2⋅a-1为初级消费者呼吸作用散失的能量,A正确;
B、同化量=摄入量-粪便量,图中甲表示同化量,同化量=用于自身生长发育和繁殖的能量+呼吸作用散失的能量,B错误;
C、①和②为流向分解者的能量,同化量=摄入量-粪便量,①属于第二营养级的粪便量,②属于第二营养级的同化量,C正确;
D、物质是能量的载体,能量在各营养级之间通过有机物来进行传递,D正确;
故选B。
21. “鳖稻共生”生态养殖模式是以水田为基础,以水稻和鳖的优质安全生产为核心,充分发挥整稻共生的除草、除虫、驱虫、肥田等优势,实现有机、无公害的优质农产品生产。下列叙述正确的是( )
A. 水稻可直接利用产生的粪便,提高能量利用率
B. 流入该生态系统的总能量是水稻固定的太阳能
C. 水稻的高低错落有致体现了水稻的垂直结构
D. 放养的要注意品种和数量,体现了生态工程的协调原理
【答案】D
【分析】生态工程以生态系统的自组织、自我调节功能为基础,遵循着整体、协调、循环、自生等生态学基本原理。
【详解】A、鳖产生的粪便需先被分解者分解为无机物后,水稻才能吸收利用,水稻不能直接利用鳖的粪便,A错误;
B、该生态系统的生产者有水稻、草等,流入该生态系统的总能量是水稻、草等生产者固定的太阳能,B错误;
C、水稻属于一个种群,不能体现群落的垂直结构,C错误;
D、放养鳖时注意品种和数量,防止因鳖的数量过多或品种不适宜对生态系统造成破坏,这体现了生态工程的协调原理,D正确。
故选D。
22. 孟子曰:“不违农时,谷不可胜食也;数罟(密网)不入洿池,鱼鳖不可胜食也;斧斤以时入山林,材木不可胜用也。”下列相关叙述错误的是( )
①冬小麦秋季播种,经冬季低温诱导才能在春季开花的春化作用是对生存环境的一种适应
②重力、温度等物理信息会影响植物生命活动的正常进行和种群的繁衍
③用“密网”捕捞会直接影响种群的出生率从而影响种群密度
④人类活动会使群落向着不同于自然演替的方向和速度演替
⑤中等强度的森林砍伐(约K/2左右)有利于获得最大经济效益和生态效益
⑥生态系统的抵抗力稳定性越低,恢复力稳定性一定越高
A. ②④⑥B. ③④⑥C. ③④⑤D. ①③⑥
【答案】B
【分析】一定的环境条件所能维持的种群最大数量称为环境容纳量。群落水平上的研究包括种间关系、物种的组成、丰富度、群落的季节性、群落的演替、群落的空间结构等。种群水平上的研究包括种群密度、出生率、死亡率、迁入率、迁出率、性别比例、年龄结构等。
【详解】①冬小麦秋季播种,经冬季低温诱导才能在春季开花的春化作用是对生存环境的一种适应,①正确;
②生态系统中的光、声、温度、湿度、磁力等,通过物理过程传递的信息属于物理信息,光照、温度等物理信息对于植物生命活动的正常进行和种群的繁衍,②正确;
③捕鱼时渔网的疏密程度可以影响种群的年龄结构进而影响种群密度:渔网网目过小,许多幼鱼也会被捕捞上来,影响鱼种群的年龄结构,进而影响鱼种群的出生率,造成来年鱼产量降低,③错误;
④随时间的推移,一个群落被另一个群落代替的过程,叫做演替,人类活动往往会使群落演替按照不同于自然演替的速度和方向进行,不是一定不同于自然演替的方向和速度演替,④错误;
⑤中等强度的森林砍伐(约K/2左右)时,种群的增长速率最大,有利于获得最大经济效益和生态效益,⑤正确;
⑥环境条件恶劣时,抵抗力稳定性和恢复力稳定性都很低,⑥错误。
综上,③④⑥错误,ACD错误,B正确。
故选B。
23. 南极洲周边海域海洋生物资源丰富,拥有巨量的南极磷虾,可以养活数亿人口。若这片海域受到污染,则会威胁人类的食物来源。如图表示南极洲周边海域的部分食物网,下列相关叙述错误的是( )
A. 在南极洲周边海域,齿鲸最高属于四级消费者
B. 核污染水排入海中,放射性元素终将流向人类
C. 南极磷虾可加速碳循环,有利于生态系统稳定
D. 南极磷虾种群数量的变化存在着反馈调节机制
【答案】A
【分析】(1)负反馈是指一个系统中,系统工作的效果,反过来又作为信息调节该系统的工作,并且使系统工作的效果减弱或受到限制,它可使系统保持稳定。负反馈调节在生态系统中普遍存在,它是生态系统具备自我调节能力的基础。
(2)生物体从周围环境吸收、积蓄某种元素或难以降解的化合物,使其在机体内浓度超过环境浓度的现象,称作生物富集。
【详解】A、浮游生物包括浮游植物和浮游动物,食物链的起点是生产者,齿鲸最高是五级消费者,A错误;
B、放射性物质存在生物富集现象 ,最终积累在食物链的顶端,例如人类,B正确;
C、南极磷虾属于消费者,可加速碳循环,有利于生态系统稳定,C正确;
D、南极磷虾种群数量的变化存在着负反馈调节,最终南极磷虾数量维持相对稳定,D正确。
故选A。
24. 菟丝子是一种专门营寄生生活的植物,具有补益肝肾、明目、止泻等功效。其寄生过程为:通过“嗅觉”感受β-月桂烯,找到寄主所在位置,通过“视觉”感受蓝绿光或者红光,从而判断植物是否适于寄生。下列说法正确的是( )
A. 上述过程中利用的信息种类为物理信息和行为信息
B. 菟丝子属于生态系统组成成分中的生产者,它能实现光能到化学能的转换
C. 菟丝子补益肝肾、明目、止泻等功效体现了生物多样性的间接价值
D. 上述过程体现出生命活动的正常进行,离不开信息的作用
【答案】D
【分析】信息传递在生态系统中具有多方面作用。信息传递影响生物的生长、发育、繁殖,以及取食、居住、社会行为等。生命活动的正常进行,离不开信息的作用;生物种群的繁衍,也离不开信息的传递。信息还能够调节生物的种间关系,进而维持生态系统的平衡与稳定。
【详解】A、依题意,通过“嗅觉”感受β-月桂烯,找到寄主所在位置,利用了化学信息的作用;通过“视觉”感受蓝绿光或者红光,从而判断植物是否适于寄生,利用了物理信息的作用,A错误;
B、菟丝子是一种专门营寄生生活的植物,属于消费者,B错误;
C、菟丝子补益肝肾、明目、止泻等功效体现了生物多样性的直接价值,C错误;
D、菟丝子利用化学信息和物理信息的作用正确寄生于寄主,体现生命活动的正常进行,离不开信息的作用,D正确。
故选D。
25. 生态足迹反映了人类生活和经济活动对环境的影响,是一种用来衡量生态系统承受负荷的指标。它不仅可以反映某一区域的生态环境状况,还能够显示出人类对地球以的压力。研究生态足迹对全球的环境保护和可持续发展有着重要的意义。下列相关说法正确的是( )
A. 生态足迹是指维持某一人口单位生存所需的生产资源的土地及水域面积
B. 与食用蔬菜相比,吃牛肉会增大个人生态足迹,个人生态足迹可能随月可支配收入的增大而增大
C. 建立沙滩保护区、环境容纳量强度的捕捞量等均有利于提高生态承载力
D. 碳足迹是指吸收化石燃料燃烧排放的二氧化碳等所需的森林和海洋面积
【答案】B
【分析】生态足迹反映了人类生活和经济活动对环境的影响,是一种用来衡量生态系统承受负荷的指标。同种生物的生态承载力不是固定不变的,会受到环境的影响,在环境不遭受破坏的情况下,生态承载力会在平均值附近波动。
【详解】A、生态足迹,又叫生态占用,是指在现有技术条件下维持某一人口单位生存所需的生产资源和吸纳废物的土地及水域的面积,A错误;
B、与食用蔬菜相比,吃牛肉(占据空间养殖、运输等)会增大个人的生态足迹,个人生态足迹可能随月可支配收入的增大而增大(消耗的资源状况不同),B正确;
C、建立沙滩保护区有利于提高生态承载力,环境容纳量强度的捕捞量会降低生态承载力,C错误;
D、碳足迹表示扣除海洋对碳的吸收量之后,吸收化石燃料燃烧排放的二氧化碳等所需的森林面积,D错误。
故选B。
26. 《齐民要术》关于泡菜制作的记载为“作盐水,令极咸,于盐水中洗菜,即内(纳)瓮中。其洗菜盐水,澄取清者,泻著瓮中,令没菜把即止”。下列说法错误的是( )
A. “极咸”盐水可减少杂菌繁殖,但可能使制作的泡菜“咸而不酸”
B. “其洗菜盐水,澄取清者,泻著瓮中”可起到接种乳酸菌的作用
C. 泡菜装坛八成满是为了防止乳酸菌产生的二氧化碳使发酵液溢出
D. 泡菜发酵液表面有一层白膜是产膜酵母大量繁殖形成的菌膜
【答案】C
【分析】泡菜的制作原理:泡菜的制作离不开乳酸菌。在无氧条件下,乳酸菌将葡萄糖分解成乳酸。在泡菜制作的过程中,要注意控制腌制的时间、温度和食盐用量。温度过高、食盐用量过低、腌制时间过短,容易造成细菌大量繁殖,亚硝酸盐含量增加。
【详解】A、温度过高、腌制时间过短、食盐用量过少等均会导致杂菌大量繁殖,亚硝酸盐含量升高,因此“极咸”盐水可减少杂菌繁殖,降低泡菜中的亚硝酸盐含量,同时盐浓度过高抑制乳酸菌的代谢,从而可能使制作的泡菜“咸而不酸”,A正确;
B、由于蔬菜上原本就有可能附着有乳酸菌,用盐水清洗泡菜时,可以将原来附着在蔬菜上的乳酸菌一并洗到盐水中,故再倒入菜坛中的“洗菜盐水”也可能含有泡菜发酵的乳酸菌,B正确;
C、泡菜装坛八成满是为了防止发酵液溢出,乳酸菌发酵不产生二氧化碳,C错误;
D、泡菜发酵液表面有一层白膜是产膜酵母大量繁殖形成的菌膜,D正确。
故选C。
27. 单细胞蛋白是现代微生物工程的杰作之一,食用真菌蛋白是单细胞蛋白的一种。食用真菌蛋白的制造过程如图所示。下列说法正确的是( )
A. 图示发酵罐内生长的微生物属于厌氧型微生物
B. 发酵过程中要及时更换培养基并分离、纯化真菌蛋白
C. 发酵罐中的发酵是该发酵工程的中心环节
D. 构成食用真菌蛋白和天然蛋白质的基本单位均为氨基酸
【答案】C
【分析】(1)通过发酵获得大量的微生物菌体,即单细胞蛋白。
(2)发酵工程中,如果发酵产品是微生物细胞本身,可在发酵结束之后,采用过滤、沉淀等方法将菌体分离和干燥,即可得到产品。如果产品是代谢物,可根据产物的性质采取适当的提 取、分离和纯化措施来获得产品。
【详解】A、该过程需要通入空气,说明罐中生长的微生物为需氧型微生物,A错误;
B、分离、纯化真菌蛋白应该在发酵后进行,B错误;
C、发酵罐中的发酵是该发酵工程的中心环节,C正确;
D、食用真菌蛋白是单细胞蛋白的一种,即微生物本身,D错误。
故选C。
28. 蓝莓果酒和蓝莓果醋中含有大量的花青素、维生素和矿物质,具有提高视力、抗氧化、抗衰老和美容养颜等功能,深受人们的喜爱。下列说法正确的是( )
A. 家庭制作蓝莓果酒、果醋时,发酵前都需要对原料进行灭菌
B. 在蓝莓果酒发酵基础上进行果醋制作,需升高温度、增加通气性
C. 缺少糖原时,醋酸菌可将乙醇直接转化为乙酸
D. 酵母菌是好氧菌,利用其细胞呼吸产酒精来制作果酒
【答案】B
【分析】参与果醋制作的微生物是醋酸菌,其新陈代谢类型是异养需氧型。果醋制作的原理:醋酸菌是一种好氧性细菌,只有当氧气充足时,才能进行旺盛的生理活动.当氧气、糖源都充足时,醋酸菌将葡萄汁中的果糖分解成醋酸。当缺少糖源时,醋酸菌将乙醇变为乙醛,再将乙醛变为醋酸。
【详解】A、家庭制作蓝莓果酒、果醋时,利用的是原材料上附着的天然微生物,因此发酵前都不需要对原料进行灭菌,A错误;
B、、果酒发酵的适宜温度是18~30℃,而果醋发酵的适宜温度为是30~35℃,因此若果酒发酵结束后进行果醋发酵,需升高发酵温度,果醋是需氧微生物,需要提供氧气,B正确;
C、缺少糖原时,醋酸菌可将乙醇转化乙醛,再转化为乙酸,C错误;
D,酵母菌是兼性厌氧型微生物,利用其细胞呼吸产酒精来制作果酒,D错误。
故选B。
29. 当人体内分泌的乳糖酶数量不足以完全消化和分解乳糖时,就会引起腹泻,称为乳糖不耐受症。据统计,世界上约有三分之二的人患有此症,乳糖酶的应用能很好地解决这一问题。为提高乳糖酶的产量,我国科研人员通过下图的实验过程筛选出生产乳糖酶的优良酵母菌菌株。下列叙述正确的是( )
注:乳糖酶可以将无色的X-gal切割成半乳糖和蓝色的溴靛蓝
A. 乳糖是二糖,一分子乳糖水解可产生两分子半乳糖
B. ③中呈蓝色的菌落为优良酵母菌菌株
C. ②中培养出的单菌落全部是由单个细胞繁殖形成
D. 图中纯培养所用的接种方法为平板划线法
【答案】B
【分析】分散的微生物在适宜的固体培养基表面或内部可以繁殖形成肉眼可见的、有一定形态结构的子细胞群体,这就是菌落。采用平板划线法和稀释涂布平板法能将单个微生物分散在固体培养基上,之后经培养得到的单菌落一般是由单个微生物繁殖形成的纯培养物。
【详解】A、一分子乳糖水解可产生一分子葡萄糖和一分子半乳糖,A错误;
B、乳糖酶可以将无色的X—gal切割成半乳糖和蓝色的溴靛蓝,因此③中的目标菌落应该呈蓝色,B正确;
C、单菌落一般是由单个微生物繁殖形成的纯培养物;如果两个细菌挨得很近,它们各自繁殖的后代相互交叠在一起分不出彼此,肉眼看来也就是一个菌落,C错误;
D、图中纯培养所用的接种方法为稀释涂布平板法,D错误。
故选B。
30. 某小组用以尿素为唯一氮源的培养基,做了“土壤中尿素分解菌的分离和计数”实验,实验流程及结果如下图。下列说法错误的是( )
A. 根据实验结果计算,10克土样中尿素分解菌约为1.1×109个
B. 涂布后的培养皿要倒置,以防培养污染和促进水分蒸发
C. 在该培养基上长出的菌落不一定是尿素分解菌
D. 若要证明该培养基的选择作用,需涂布牛肉膏蛋白胨培养基作为对照
【答案】B
【分析】稀释涂布平板法:稀释涂布平板法除了可以用于分离微生物外,也常用来统计样品中活菌的数目。当样品的稀释度足够高时培养基表面生长的一个单菌落,来源于样品稀释液中的一个活菌。通过统计平板上的菌落数,就能推测样品大约含有多少活菌。
【详解】A、菌落的平均数为(110+108+112)÷3=110,故10克土样中能分解尿素的细菌数为110÷0.1×105×10=1.1×109个,A正确;
B、涂布后的培养皿要倒置,以防培养污染和减少水分蒸发,B错误;
C、在该培养基上长出的菌落不一定是尿素分解菌,还有利用尿素分解菌的代谢物生存的微生物也能在培养基上生长,C正确;
D、要判断选择培养基是否起到选择作用,需设置接种了的牛肉膏蛋白胨培养基作对照,若牛肉膏蛋白胨培养基培养基上的菌落种类数目多于选择培养基上的菌落类型,则说明起到了选择作用,D正确。
故选B
31. 安莎霉素主要用于治疗结核分枝杆菌导致的肺部感染。该抗生素是一种产自深海的赖氨酸缺陷型放线菌所产生的。为筛选出能产安莎霉素的菌种,科研工作者用紫外线对采自深海的放线菌进行诱变与选育,实验的部分流程如下图所示。下列叙述正确的是( )
注:原位影印可确保在一系列平板培养基的相同位置上接种并培养出相同菌落。
A. 经过A处理,试管中大多数放线菌都可产生安莎霉素
B. 在①中进行扩大培养时,接种后需对培养基进行灭菌处理
C. ②和④是完全培养基,③是缺赖氨酸的不完全培养基
D. D菌落不能产生安莎霉素,而E菌落能产生安莎霉素
【答案】C
【分析】影印培养法是指确保在一系列平板培养基的相同位置上接种并培养出相同菌落的一种微生物培养方法。主要操作方法是:用灭菌的丝绒覆盖在一块与培养皿同样大小(或略小)的木制圆柱体上,轻轻地在母种培养皿的菌苔上印一下,把细菌菌落全部转移到丝绒面上,然后将这一丝绒面再印在另外的选择性培养基平板上,获得与原始平板完全相同的接种平板。待培养后,比对各培养皿在相同位置出现相同的菌落,从而筛选出适当的菌株。
【详解】A、基因突变是不定向的,且突变频率很低,紫外线处理后只有极少数放线菌可能成为赖氨酸缺陷型放线菌,能产生安莎霉素,A错误;
B、在①中进行菌种的扩大培养时,接种前需对培养基进行灭菌处理,接种后不能灭菌,否则会杀死目标微生物,B错误;
C、②和④中所有微生物都能长出菌落,所以②④是完全培养基,③中没有D菌落,说明③具有选择作用,赖氨酸缺陷型放线菌不能在其中生长,所以③是缺少赖氨酸的不完全培养基,C正确;
D、D菌落在③中不能生存,在④中可以生存,说明D菌落只能生活在完全培养基中,不能生活在缺赖氨酸的完全培养基中,即D菌落是赖氨酸缺陷型放线菌菌落,可以产生安莎霉素,而E菌落在③④中均能生存,即这种微生物有无赖氨酸均可生存,所以E菌落不是赖氨酸缺陷型放线菌菌落,不能产生安莎霉素,D错误。
故选C。
32. 植物细胞工程在农业、医药卫生等方面有着广泛的应用。下列说法正确的是( )
A. 微型繁殖时,形成愈伤组织需要基因的选择性表达
B. 植物组织培养技术进行作物脱毒能获得大量抗毒苗
C. 植物细胞培养技术可提高单个细胞中目标产物的含量
D. 单倍体育种过程中没有用到植物组织培养技术
【答案】A
【分析】微型繁殖技术也叫快速繁殖技术,用于快速繁殖优良品种。优点:保持优良品种的遗传特性;周期短,不受季节气候自然灾害等因素的影响,高效快速实现种苗的大量繁殖。
【详解】A、微型繁殖时,形成愈伤组织的过程中,细胞形态结构发生了改变,细胞中发生了基因的选择性表达,A正确;
B、植物顶端分生组织附近(如茎尖)的病毒极少,甚至无病毒。采用植物组织培养技术培养茎尖可获得脱毒苗,但不能提高植物抗病毒能力,B错误;
C、细胞产物的工厂化生产主要是通过增加细胞数量来提取次生代谢物,从而提高次生代谢物的含量,C错误;
D、单倍体育种过程使用的技术手段花药离体培养属于植物组织培养,D错误。
故选A。
33. 植物细胞工程在植物繁殖新途径等方面都有广泛的应用,并取得了显著的社会效益和经济效益。如图表示植物细胞工程应用的相关操作,相关叙述正确的是( )
A. A途径中发生的可遗传变异主要有基因突变和基因重组,该方法属于无性生殖
B. B途径体现了生殖细胞的全能性,该育种方法可以明显缩短育种年限
C. 经E途径得到的次生代谢物是生物生长和生存所必需的
D. 上述应用得到的植株体细胞中的染色体数均相同
【答案】B
【分析】植物细胞工程技术的应用:植物繁殖的新途径(微型繁殖、作物脱毒)、作物新品种的培育(单倍体育种、突变体的利用)、细胞产物的工厂化生产。
【详解】A、A途径是植物组织培养进行快速繁殖,该过程主要是有丝分裂,有丝分裂过程中可能发生基因突变,但不会发生基因重组(基因重组一般发生在减数分裂过程中),所以A途径中发生的可遗传变异主要是基因突变,A错误;
B、B途径中花药离体培养步骤体现了生殖细胞的全能性,该育种方法可以明显缩短育种年限,B正确;
C、次生代谢产物不是生物生长和生存所必需的物质,而初生代谢产物才是生物生长和生存所必需的,E途径得到的是次生代谢产物,C错误;
D、通过植物组织培养(如A途径)得到的植株体细胞染色体数与原植株相同;通过单倍体育种(B途径),先得到单倍体,其染色体数是原植株的一半,再经染色体加倍后与原植株相同;植物体细胞杂交(F途径)得到的植株体细胞中的染色体数是两融合细胞染色体数之和,与原植株不同,所以上述应用得到的植株体细胞中的染色体数并不都相同,D错误。
故选B。
34. 某杂种植株的获取过程如图所示,下列有关分析正确的是( )
A. 可用灭活的病毒诱导原生质体的融合
B. 图示①过程采用酶解法获取原生质体时,可用胰蛋白酶
C. 图示②过程通过抽真空处理使酶溶液渗入细胞间隙,提高酶解效率
D. ③过程培养基中应采用高渗溶液,防止原生质体吸水涨破
【答案】C
【分析】植物体细胞杂交技术指将不同种的植物体细胞原生质体在一定条件下融合成杂种细胞,并把杂种细胞培育成完整植物体的技术,其过程为:植物细胞A与植物细胞B用纤维素酶和果胶酶处理,得到不含细胞壁的原生质体A和原生质体B,运用物理方法或是化学方法诱导融合,形成杂种细胞,再利用植物细胞培养技术将杂种细胞培养成杂种植物体。
【详解】A、灭活病毒诱导法是诱导动物细胞融合特有的方法,A错误;
B、应用纤维素酶和果胶酶去壁获取原生质体,B错误;
C、为了提高酶解效率,图示②过程可通过抽真空处理,利用负压使酶溶液快速渗入细胞间隙,通过处理,酶解效率会提高,C正确;
D、③过程培养基中应采用等渗溶液,防止原生质体吸水涨破或失水皱缩,D错误。
故选C。
35. 人造皮肤的构建、动物分泌蛋白的规模化生产等,都离不开动物细胞培养技术。下列说法正确的是( )
A. 培养的细胞需定期用胰蛋白酶处理后才能继续增殖
B. 将动物细胞置于含有95%O2和5%CO2培养箱中培养
C. 定期更换培养液可以为动物细胞提供无毒的环境
D. 原代培养和传代培养的细胞都可以直接用离心法收集
【答案】C
【分析】动物细胞培养条件:
(1)无菌、无毒的环境:
①消毒、灭菌;②添加一定量的抗生素;③定期更换培养液,以清除代谢废物。
(2)营养物质:糖、氨基酸、促生长因子、无机盐、微量元素等,还需加入血清、血浆等天然物质。(3)温度和pH:36.5℃±0.5℃;适宜的pH:7.2~7.4。
(4)气体环境:95%空气(细胞代谢必需的)和5%的CO2(维持培养液的pH)。
【详解】A、悬浮培养的细胞不需要定期用胰蛋白酶处理后也能继续增殖,A错误;
B、动物细胞培养所需气体主要有O2和CO2,将动物细胞置于含有95%空气和5%的CO2培养箱中培养,B错误;
C、定期更换培养液可以清除动物细胞新陈代谢产生的废物,为动物细胞提供无毒的环境,C正确;
D、进行传代培养时,贴壁的细胞要用胰蛋白酶等处理成单个细胞后制成细胞悬液,悬浮培养的细胞可直接用离心法收集后制成细胞悬液,D错误。
故选C
36. 猴的克隆胚胎在发育过程中往往出现基因的异常甲基化修饰以及胎盘发育异常,导致克隆成功率较低。我国科学家采用一定的技术手段对克隆胚胎进行处理,提高了克隆成功率。如图所示,Kdm4d是一种组蛋白去甲基化酶,TSA(曲古抑菌素A)是一种组蛋白去乙酰化酶抑制剂。下列分析错误的是( )
A. 成纤维细胞应注入去除纺锤体—染色体复合物的食蟹猴MⅡ期卵母细胞
B. Kdm4d的mRNA和酶TSA通过影响表观遗传促进胚胎细胞的正常分化
C. 囊胚b的滋养层将发育为胎盘,为克隆胚胎提供营养并改变其遗传特性
D. 动物体细胞核移植的难度明显高于胚胎细胞核移植
【答案】C
【分析】动物细胞核移植可分为胚胎细胞核移植和体细胞核移植。体细胞核移植的难度明显高于胚胎细胞核移植。原因:动物胚胎细胞分化程度低,恢复其全能性相对容易,动物体细胞分化程度高,恢复其全能性十分困难。
【详解】A、在体细胞核移植(克隆)过程中,供体细胞(如成纤维细胞)的核需要注入去除了纺锤体—染色体复合物的MⅡ期卵母细胞中,以确保供体细胞的基因组能够替代卵母细胞的基因组,A正确;
B、Kdm4d是一种组蛋白去甲基化酶,TSA(曲古抑菌素A)是一种组蛋白去乙酰化酶抑制剂。它们通过调节表观遗传(如DNA甲基化和组蛋白修饰),促进克隆胚胎的正常发育和分化,B正确;
C、囊胚的滋养层确实会发育为胎盘,为胚胎提供营养,但胎盘不会改变胚胎的遗传特性,C错误;
D、与胚胎细胞相比,体细胞核移植难度更大,D正确。
故选C。
37. 抗体—药物偶联物(ADC)是由抗体、接头和小分子药物三部分组成,实现了对肿瘤细胞的选择性杀伤。用于治疗乳腺癌的Kadcyla是由曲妥珠单克隆抗体和药物美坦新偶联的ADC。下列说法错误的是( )
A. 曲妥珠单克隆抗体由B淋巴细胞释放,体现了生物膜的流动性
B. 单克隆抗体既可以运载药物,也可以用于治疗疾病
C. 曲妥珠单克隆抗体和美坦新均能发挥治疗效应
D. ADC中接头稳定性偏低会导致循环过程中药物脱落造成“脱靶毒性”
【答案】C
【分析】由于单克隆抗体的特异性强,能特异性识别抗原,因此可以把抗癌细胞的单克隆抗体跟放射性同位素、药物等相结合,制成“生物导弹”,借助单克隆抗体的定位导向作用将药物定向带到癌细胞,在原位杀死癌细胞,疗效高,副作用小,位置准确。
【详解】A、单克隆抗体由免疫过的B淋巴细胞(浆细胞)与瘤细胞形成的杂交瘤细胞合成并分泌,分泌过程为胞吐过程,体现了生物膜的流动性,A正确;
B、单克隆抗体可以动载药物,单克隆抗体自身也能用于治疗疾病,B正确;
C、曲妥珠单抗能实现靶向投递,药物美坦新发挥治疗效应,C错误;
D、ADC中接头的作用是连接药物分子,其稳定性偏低可能会导致药物分子脱落,进而与正常细胞接触,造成“脱靶毒性”,D正确。
故选C。
38. 体外受精技术是提高动物繁殖能力的有效措施,该技术还可为胚胎移植提供可用的胚胎。下列关于体外受精和胚胎移植的叙述,错误的是( )
A. 精子入卵后细胞膜会迅速发生生理反应,阻止其他精子进入卵细胞
B. 在精子的刺激下,卵子完成减数分裂Ⅱ,排出第二极体后形成雌原核
C. “设计试管婴儿”利用了体外受精技术、胚胎移植技术和遗传学诊断技术
D. 在原肠胚阶段,胚胎的内部开始出现了含有液体的腔
【答案】D
【分析】体外受精包括精子的采集和获能、卵母细胞的采集和培养、体外受精,该技术产生的动物称为试管动物。
【详解】AB、受精时,精子入卵后,卵细胞膜会立即发生生理反应阻止其他精子进入;精子入卵后卵子完成减数第二次分裂、排出第二极体、形成雌原核,AB正确;
C、设计试管婴儿是指体外受精形成的胚胎在植入母体孕育前,根据人们的需要,将胚胎的一个细胞取出,进行某些基因检测,设计试管婴儿利用了体外受精技术、胚胎移植技术和植入前胚胎遗传学诊断技术,C正确;
D、囊胚阶段内部即形成了充满液体的囊胚腔,D错误。
故选D。
39. 胚胎工程是一项具有广泛应用前景和深远意义的生物技术。胚胎工程的主要目的是进一步挖掘动物的繁殖潜力,为优良牲畜的大量繁殖等提供有效的解决办法。如图表示胚胎工程的部分流程,下列相关叙述错误的是( )
A. 代孕母体不会对外来胚胎产生免疫排斥反应
B. 过程①中体现了细胞膜能进行细胞间信息交流的功能
C. 胚胎工程可为稀有动物的种族延续提供有效的解决办法
D. 过程④为胚胎分割,过程⑤为胚胎移植,该过程移植的多个胚胎的基因组成不同
【答案】D
【分析】胚胎工程是指对动物早期胚胎或配子所进行的多种显微操作和处理技术,包括体外受精、胚胎移植、胚胎分割移植、胚胎干细胞培养等技术。胚胎工程的许多技术,实际是在体外条件下,对动物自然受精和早期胚胎发育条件进行的模拟操作。
【详解】A、代孕母体不会对外来胚胎产生免疫排斥反应,A正确;
B、过程①获能精子与成熟卵细胞发生相互识别并进行受精,体现了细胞膜进行细胞间信息交流的功能,B正确;
C、稀有动物可以通过胚胎工程中的体外受精,胚胎移植繁殖数量更多的后代,完成种族的延续,C正确;
D、④过程为胚胎切割,切割的基因组成相同,⑤为胚胎移植过程,该过程中多个胚胎的基因组成也相同,D错误。
故选D。
40. 将特定的基因导入成纤维细胞的方法可以获得诱导多能干细胞(iPSC),iPSC可分化成类似间充质干细胞(iMSC)。iMSC能合成和分泌V蛋白,用于治疗骨关节炎等疾病。下列叙述正确的是( )
A. 动物细胞培养在CO2培养箱中进行,CO2的作用是刺激细胞呼吸
B. 来自同一个体的胚胎干细胞和iPSC的遗传信息相同
C. iPSC在适宜条件下培养,需添加特定的物质才能使其转化为iMSC
D. 利用96孔板筛选转化成功的iMSC,需稀释至每孔1个细胞并添加V蛋白
【答案】C
【分析】胚胎干细胞是由早期胚胎或原始性腺分离出来的一类细胞,iPS与ES细胞一样,可通过定向诱导分化修补某些功能异常的细胞来治疗疾病。科学家已尝试采用多种方法来制备iPS细胞,包括借助载体将特定基因导入细胞中,直接将特定蛋白导入细胞中或者用小分子化合物等来诱导形成iPS细胞。iPS细胞最初是由成纤维细胞转化而来的,后来发现已分化的T细胞、B细胞等也能被诱导为iPS细胞。
【详解】A、细胞培养应在含5%CO2的恒温培养箱中进行,CO2的作用是维持培养液的pH,A错误;
B、iPSC是将特定基因导入体细胞获得的,因此来自同一个体的胚胎干细胞和iPSC细胞的遗传信息可能会有差异,B错误;
C、诱导细胞分化需要培养过程中添加特定的物质(分化诱导因子)才能使其发生分化,因此iPSC需添加特定的物质才能使其转化为iMSC,C正确;
D、利用96孔板筛选转化成功的iMSC,需稀释至每孔至多1个细胞,通过抗原-抗体杂交法检测,需要加入V蛋白抗体,而不是添加V蛋白,D错误。
故选C。
第Ⅱ卷(非选择题,共40分)
注意事项:
第Ⅱ卷用黑色碳素笔在答题卡上各题的答题区城内作答,在试题卷上作答无效。
二、非选择题(本大题共5小题,共40分)
41. 某多年生绿色植物中有开紫花植株,也有开白花植株。某生物兴趣小组为探究该植物花色的遗传规律,将开紫花植株(甲)与开白花植株(乙)杂交,F1均开紫花,F1随机受粉,所得F2的表型及其比例为紫花:白花=15:1。根据实验结果,该兴趣小组对该植物花色遗传规律做出了如下假设:
假说一:若该植物的花色由一对等位基因(A/a)控制,且某种花粉有一定不育率。
假说二:若该植物的花色由两对等位基因(A/a、B/b)控制,不存在致死和配子不育等现象。
(1)如果假说一正确,有一定不育率的是含________的花粉,花粉的不育率为________(用分数作答)。
(2)如果假说二正确,上述实验中,紫花植株的基因型有________种,紫花植株中基因型为AaBb的植株所占比例为________(用分数作答)。
【答案】(1)①. a ②. 6/7
(2)①. 8(或八) ②. 4/15
【分析】基因自由组合定律的实质是:位于非同源染色体上的非等位基因的分离或自由组合是互不干扰的;在减数分裂过程中,同源染色体上的等位基因彼此分离的同时,非同源染色体上的非等位基因自由组合。
【解析】(1)如果假说一正确,紫花植株(甲)与开白花植株(乙)杂交,F1均开紫花,故F1的基因型为Aa,产生的雌配子a的概率为1/2,F2中白花(aa)占l/16,故F1产生的精子a的概率为1/8,故F1产生的花粉中A:a=7:1,即含a基因的花粉有6/7的不育率。
(2)如果假说二正确,花色由两对等位基因(A/a、B/b)控制,根据F2紫花:白花=15:1,F1基因型为AaBb,紫花的基因型为9A_B_,3A_bb,3aaB_,白花是1aabb,所以F2中的紫花基因型有8种。F2中AaBb占4/16,所以F2紫花植株中AaBb所占比例为4/15。
42. 2024年巴黎奥运会中,我国以40枚金牌数高居金牌榜第一,身姿矫健、朝气蓬勃的运动健儿们迅速成为了年轻一代的关注对象。据此回答下列问题:
(1)运动健儿们大量运动出汗后,机体主要通过分泌_________________________来保证体内水盐平衡。水和无机盐的平衡,是在神经调节和激素调节的共同作用下,通过调节___________________实现。
(2)胰岛能分泌两种对血糖浓度调节有相抗衡作用的激素,其中胰高血糖素的作用是能够______________,从而使血糖浓度升高。血糖浓度上升时,葡萄糖感受器接受刺激产生兴奋并将兴奋传至血糖调节中枢,最终释放神经递质作用于效应器,该反射活动的效应器为_______________。
(3)当运动员们运动时,_______________(填“交感神经”或“副交感神经”)活动占据优势使心跳加快。
【答案】(1)①. 抗利尿激素和醛固酮 ②. 尿量和尿的成分
(2)①. 促进肝糖原的分解和非糖物质转化成葡萄糖 ②. 传出神经末梢及其所支配的胰岛B细胞
(3)交感神经
【分析】(1)寒冷环境→皮肤冷觉感受器→下丘脑体温调节中枢→增加产热(骨骼肌战栗、立毛肌收缩、甲状腺激素分泌增加),减少散热(毛细血管收缩、汗腺分泌减少)→体温维持相对恒定。
(2)醛固酮的作用是促进肾小管和集合管对Na+的主动重吸收,同时促进钾的分泌,从而维持水盐平衡;而抗利尿激素的作用是提高肾小管和集合管上皮细胞对水的通透性,增加水的重吸收量,使细胞外液渗透压下降,从而维持水平衡。
【解析】(1)运动健儿们大量运动出汗后,机体主要通过分泌利尿激素和醛固酮来保证体内水盐平衡,前者的作用是促进肾小管和集合管对水分的重吸收,使尿量减少;而后者能促进肾小管和集合管对钠离子的重吸收,进而维持水和无机盐的平衡,可见人体水和无机盐的平衡是在神经调节和激素调节的共同作用下,通过调节尿量和尿的成分实现的。
(2)胰岛能分泌两种对血糖浓度调节有相抗衡作用的激素,即胰岛素和胰高血糖素,其中胰高血糖素通过促进肝糖原的分解和非糖物质转化为葡萄糖来升高血糖,从而维持血糖平衡的。当血糖浓度上升时,葡萄糖感受器接受刺激产生兴奋并将兴奋传至下丘脑的血糖调节中枢,最终释放神经递质作用于胰岛B细胞,该反射活动的效应器为传出神经末梢及其所支配的胰岛B细胞,促进胰岛B细胞合成并分泌胰岛素。
(3)运动员比赛时,交感神经活动占据优势提高人体的应激能力,此时机体表现为心跳加快。
43. 近年来随着我国西部某地的自然生态环境的改善,野生动物得以大量“复兴”。例如当地的田鼠等越来越多。图1为某草原生态系统部分食物网;图2中GPP表示植物的总同化量,R表示呼吸量,单位为。
回答下列问题:
(1)春天来临,草原绿意渐浓,动物们纷纷现身,这种场景体现了生态系统_______的功能。
(2)用标记重捕法调查田鼠的种群密度时,若第二次捕获导致有些标记个体死亡,则该种群密度的估计值会_______填“偏大”“偏小”或“基本不变”);当田鼠被适量捕杀后,其K值将_______(填“升高”“降低”或“基本不变”)。
(3)图1中鹰和鼬的关系是_______。调查鼬的生态位时可调查的因素有_______(写出2个)。若大量捕捉鼬,一段时间后鹰的数量将_______。
(4)图2中NPP指植物用于_______的能量,①的能量可能属于该段时间内的哪几项_______(A.未利用的能量B.流向分解者的能量C.流向田鼠的能量D.流向兔的能量)。冬天来临之前,牧民会及时收割、打包存储植物未被取食的部分,从生态系统能量流动的角度分析,该措施的意义是_______。
【答案】(1)信息传递
(2)①. 基本不变 ②. 基本不变
(3)①. 竞争和捕食 ②. 栖息场所、食物的种类、天敌、与其他生物的关系、活动范围、活动时间 ③. 先增加后稳定
(4)①. 自身生长发育繁殖 ②. AB ③. 调整能量流动的方向,使能量更多地流向对人类有益的部分
【分析】生态系统是指一定空间和时间内,由群落和非生物环境构成的一个生态学功能系统。物质循环、信息传递和能量流动是生态系统的三大基本功能。
【解析】(1)春天的来临,草原绿意渐浓,久违的动物们纷纷现身,这种场景的出现体现了生态系统的信息传递功能。
(2)根据标记重捕法的计算公式:种群中个体数(N):标记总数=重捕总数:重捕中被标记的个体数可知,若第二次捕获导致有些标记个体死亡,不影响第二次被标记的个数,因此则该种群密度的估计值会基本不变;影响K值的因素主要包括食物、天敌、竞争、寄生等因素,与捕杀无关,因此当被适量捕杀后,其K值将基本不变。
(3)鹰捕食鼬,鹰和鼬都捕食田鼠,因此鹰和鼬的关系是竞争和捕食;一个物种在群落中的地位或作用,包括所处的空间位置、占用资源情况,以及与其他物种的关系等,称为这个物种的生态位。研究某种动物的生态位,通常要研究它的栖息场所、食物的种类、天敌、与其他生物的关系、活动范围、活动时间;若大量捕捉鼬,田鼠的能量直接流向鹰而不用经鼬传至鹰,鹰获得更多的能量而数量增加,一段时间后鹰的数量趋于稳定。
(4)GPP表示植物的总同化量,R表示呼吸量,NPP=GPP-R,因此NPP表示用于自身生长发育繁殖的能量;①为取食后未被消化的能量,即粪便中的能量,可能属于该段时间内未利用的能量,最终流向分解者,A和B正确,粪便中的能量不会流向田鼠,也不会流向兔,CD错误。故选AB; 从生态系统能量流动的功能解释,对牛羊取食之余牧草及时收割、打包,可以使能量更多地流向对人类有益的方向。
44. 辣椒疫病是由辣椒疫霉菌侵染引起的一种毁灭性土传病害。实验小组从疫病发病严重田块的辣椒植株根际土壤中分离筛选出两株具有广谱抗性并可在贫瘠营养条件下生长良好的高效拮抗辣椒疫霉菌的菌株HL-3,回答下列问题:
(1)采集能拮抗辣椒疫霉菌的HL-3菌株时,应采集疫病发病严重田块的________(填“健康”或“患病”)辣椒植株根际的土壤,原因是__________。
(2)采集的土壤样本先置于培养基中摇床培养的目的是________。摇床培养基含有适量的碳源、氮源、水及________等营养成分。
(3)测定筛选到的不同菌株的拮抗作用效果时,应先在平板的中央位置接种________,培养1d后再在距离原菌落2cm处接种拮抗菌,并置于________中培养,一段时间后通过比较抑菌圈的大小,从而判断菌株的拮抗能力。
【答案】(1)①. 健康 ②. 健康植株的根际土壤中含有较为丰富的拮抗辣椒疫霉菌的菌株
(2)①. 增加培养液中氧气浓度、利于培养基与菌体充分接触,快速增加拮抗菌的浓度 ②. 无机盐
(3)①. 辣椒疫霉菌 ②. 恒温培养箱
【分析】辣椒疫病是由辣椒疫霉菌侵染引起的一种毁灭性土传病害。拮抗菌能抑制辣椒疫霉菌的生长,因此能拮抗辣椒疫霉菌的菌株可使辣椒不患病。
【解析】(1)由于能拮抗辣椒疫霉菌的菌株可使辣椒不患病,因此健康植株的根际土壤中含有较为丰富的拮抗辣椒疫霉菌的菌株,故采集能拮抗辣椒疫霉菌的菌株时,应采集疫病发病严重田块的健康辣椒植株根际的土壤。
(2)采集的土壤样本先置于培养基中摇床培养可以增加培养液中氧气浓度,且液体培养基有利于培养基与菌体充分接触,快速增加拮抗菌的浓度,因此摇床培养基从物理性质上来分叫做液体培养基,能快速扩增目的菌株,培养基中一般含有适量的碳源、氮源、水及无机盐等营养成分。
(3)测定筛选到的不同菌株的拮抗作用效果时,需要通过观察辣椒疫霉菌的生长情况,因此应先在平板的中央位置接种辣椒疫霉菌,培养1d后再在距离原菌落2cm处接种拮抗菌,并置于恒温培养箱中培养,拮抗菌能抑制辣椒疫霉菌的生长,因此一段时间后通过比较抑菌圈的直径与菌落直径的比值,从而判断菌株的拮抗能力。
45. 大熊猫“丫丫”回国在社会上引起了巨大反响。自然状态下的大熊猫繁殖能力较低,曾一度濒临灭绝,我国科学家利用胚胎工程的技术手段大大提高了熊猫的繁殖率,目前我国的熊猫数量已经有2400余只。请回答下列问题:
(1)大熊猫主要以竹子为食,研究人员为了从大熊猫粪便中筛选出纤维素分解菌,将大熊猫新鲜粪便样品稀释液接种至以__________为唯一碳源的固体培养基上进行培养。配制的培养基可用___________________方法进行灭菌处理。检测固体培养基灭菌效果的常用方法是___________。
(2)大熊猫体内受精受孕率低,可利用体外受精。受精前需要对采集的精子进行________处理,收集的卵母细胞要培养至________期。
(3)为了进一步提高熊猫的产子率,科学家用了胚胎分割技术进行胚胎分割时,应选择发育良好、形态正常的__________。胚胎移植前有时需进行性别鉴定,可从被测的囊胚中取__________细胞进行检测。
【答案】(1)①. 纤维素 ②. 高压蒸汽灭菌(或湿热灭菌法) ③. 将灭菌后的空白培养基与接种过的培养基放在相同且适宜的条件下培养(培养后若空白培养基没有产生菌落,则说明培养基灭菌彻底)
(2)①. 获能 ②. MⅡ(减数分裂Ⅱ中期)
(3)①. 桑葚胚或囊胚 ②. 滋养层
【分析】分解纤维素的微生物分离的实验原理:(1)土壤中存在着大量纤维素分解酶,包括真菌、细菌和放线菌等,它们可以产生纤维素酶。纤维素酶是一种复合酶,可以把纤维素分解为纤维二糖,进一步分解为葡萄糖使微生物加以利用,故在用纤维素作为唯一碳源的培养基中,纤维素分解菌能够很好地生长,其他微生物则不能生长;(2)在培养基中加 入刚果红,可与培养基中的纤维素形成红色复合物,当纤维素被分解后,红色复合物不能形成,培养基中会出现以纤维素分解菌为中心的透明圈,从而可筛选纤维素分解菌。
【解析】(1)在用纤维素作为唯一碳源的培养基中,纤维素分解菌能够很好地生长,其他微生物则不能生长。 为筛选纤维素分解菌,将大熊猫新鲜粪便样品稀释液接种至以纤维素为唯一碳源的固体培养基上进行培养;配制培养基的常用高压蒸汽灭菌,即将培养基置于压力100kPa、温度121℃条件下维持15~30分钟,目的是为了杀死培养基中的所有微生物(微生物和芽孢、孢子)。为检测灭菌效果可对培养基进行空白培养,即将未接种的培养基在放在相同且适宜的条件下培养,若在适宜条件下培养无菌落出现,说明培养基灭菌彻底,否则说明培养基灭菌不彻底。
(2)采集的精子要进行获能处理,才能用于体外受精,收集的卵母细胞要培养至MII期才能用于体外受精。
(3)胚胎分割技术用一个胚胎培育出多个后代,胚胎分割要在发育程度较低的桑椹胚或囊胚时期进行。胚胎性别鉴定操作的基本程序是从被测的囊胚中取滋养层细胞,提取DNA进行检测。
相关试卷
这是一份云南省昭通市第一中学教研联盟2024-2025学年高一下学期期末质量检测(A卷)生物试卷(解析版),共17页。试卷主要包含了选择题, 非选择题等内容,欢迎下载使用。
这是一份云南省昭通市一中教研联盟2023-2024学年高一下学期期中检测(A卷)生物试卷(解析版),共25页。试卷主要包含了选择题,简答题等内容,欢迎下载使用。
这是一份云南省昭通市一中教研联盟2023-2024学年高一(上)期末质量检测(A卷)生物试卷(解析版),共25页。试卷主要包含了简答题等内容,欢迎下载使用。
相关试卷 更多
- 1.电子资料成功下载后不支持退换,如发现资料有内容错误问题请联系客服,如若属实,我们会补偿您的损失
- 2.压缩包下载后请先用软件解压,再使用对应软件打开;软件版本较低时请及时更新
- 3.资料下载成功后可在60天以内免费重复下载
免费领取教师福利

