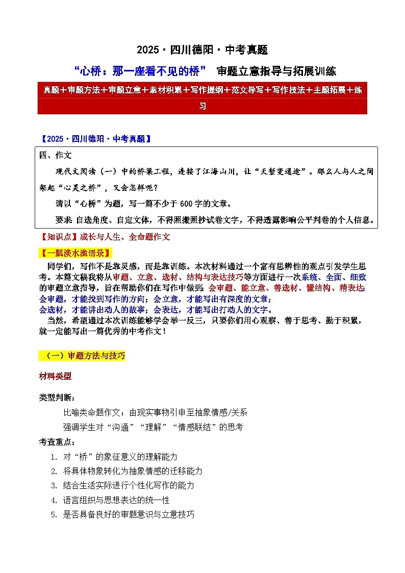
2025年四川德阳 中考真题“心桥:那一座看不见的桥” 审题立意指导与拓展训练-2025年中考语文作文真题解析与导写
展开
这是一份2025年四川德阳 中考真题“心桥:那一座看不见的桥” 审题立意指导与拓展训练-2025年中考语文作文真题解析与导写,共17页。
真题+审题方法+审题立意+素材积累+写作提纲+范文导写+写作技法+主题拓展+练习
【2025·四川德阳·中考真题】
【知识点】成长与人生、全命题作文
【一瓢淡水渔语录】
同学们,写作不是靠灵感,而是靠训练。本次材料通过一个富有思辨性的观点引发学生思考。本篇文稿我将从审题、立意、选材、结构与表达技巧等方面进行一次系统、全面、细致的审题立意指导,旨在帮助你们在写作中做到:会审题、能立意、善选材、懂结构、精表达:
会审题,才能找到写作的方向;会立意,才能写出有深度的文章;
会选材,才能讲出动人的故事;会表达,才能写出打动人的文字。
当然,希望通过本次训练能够学会举一反三,只要你们用心观察、善于思考、勤于积累,就一定能写出一篇优秀的中考作文!
材料类型
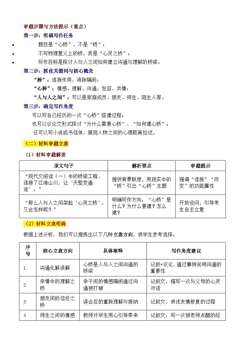
审题步骤与方法提示(重点)
第一步:明确写作任务
题目是“心桥”,不是“桥”;
不写物理意义上的桥,而是“心灵之桥”;
写作目标是探讨人与人之间如何建立沟通与理解的桥梁。
第二步:抓住关键词与核心概念
“桥”:连接作用,消除隔阂;
“心桥”:情感、理解、沟通、包容、共情;
“人与人之间”:可以是家庭成员、朋友、师生、陌生人等。
第三步:确定写作角度
可以写自己经历的一次“心桥”搭建过程;
也可以议论文形式探讨“为什么需要心桥”、“如何建心桥”;
还可以写小说或书信体,展现人物之间的心理距离拉近。
材料审题解读
(2)材料立意明确
根据上述分析,我们可以提炼出以下几种立意方向,供学生参考选择:
(3)标题参考
虽然题目已定为《心桥》,但为了帮助学生更深入理解不同立意方向,以下是几个适合作为写作提纲开头的标题示例,便于构思文章结构。
文体选择:记叙文
标题:《心桥》
开头(引入冲突):
描述一次与母亲因学习压力产生矛盾的情景;
母亲生气,我不服气,彼此沉默多日。
中间部分(主体段落):
冲突升级:某天情绪爆发,摔门而出;
冷静思考:独自走在小区小路上,回想母亲平时的付出;
主动沟通:鼓起勇气向母亲道歉,说出内心想法;
达成理解:母亲也反思自己的语气,两人相拥而泣。
结尾(升华主题):
总结:原来只要愿意迈出第一步,就能搭起一座“心桥”;
点题:真正的沟通不是争辩,而是倾听与理解。
技巧点拨:
审题三步法:
读懂材料主旨:找出关键词,理解作者想传达的核心观点;
锁定写作任务:看清“选什么”“怎么写”“写多少”;
确立写作角度:结合自身经历或社会现象,找到合适的切入点。
? 立意三原则:
紧扣关键词:确保不跑题;
体现正能量:契合社会主义核心价值观;
讲好身边事:以小见大,情真意切。
亲爱的同学,《心桥》这道作文题看似简单,实则蕴含丰富的情感层次与人文关怀。它不仅考验你对“桥”的象征意义的理解力,更考验你能否将抽象的情感转化为具体的文字表达。
心桥
初三的学习生活,如同一场没有硝烟的战争,堆积如山的作业与频繁的考试,似沉重的枷锁,压得我几近窒息。母亲对我寄予厚望,那期望如高悬的灯塔,时刻提醒着我不可懈怠,却也让我倍感压力。【开篇将初三学习生活比作战争,作业考试比作枷锁,母亲期望比作灯塔,形象地描绘出学习压力与母亲期望带来的双重困境,引发读者共鸣】
那天夜晚,台灯的光晕下,我仍在题海中苦苦挣扎。母亲轻轻推门而入,手中端着一杯温热的牛奶,轻轻放在我的书桌上,轻声叮嘱:“孩子,别太累着自己,早点休息。”我本就因学习而烦躁,头也不抬,没好气地回应:“知道了,别来烦我。”母亲眉头一皱,语气中带着责备:“你看看你,最近成绩都下滑了,还不抓紧时间好好学。”这话如火星点燃了我心中的火药桶,我猛地站起身,怒目圆睁,大声吼道:“你只知道成绩,根本不理解我有多累!”母亲被我的话惊得呆立当场,眼神中满是震惊与失望,嘴唇微微颤抖,却未发一言。随后,她转身离去,“砰”的一声关门声,在寂静的夜里格外刺耳。此后,我们陷入了漫长的沉默,家中气氛压抑得让人喘不过气。【详细描写“我”与母亲因学习问题产生矛盾的场景,通过动作、语言、神态描写,生动展现出冲突的激烈和双方的情绪】
日子在沉默中悄然流逝,这沉默如同一堵无形的墙,横亘在我们之间。终于,在一次激烈的争执后,我情绪彻底失控,愤怒地摔门而出,只留下母亲焦急的呼喊在身后回荡。
我独自徘徊在小区的小路上,夜晚的凉风轻拂,却无法吹散我心中的阴霾。路灯散发着昏黄的光,把我的影子拉得长长的,孤独而落寞。我一边走,一边回想母亲平日里的付出。清晨,她总是第一个起床,为我精心准备营养丰富的早餐;夜晚,无论我学习到多晚,她都会默默陪伴,为我端茶倒水;当我遇到困难时,她总是耐心鼓励、全力支持。而我,却因一时压力与烦躁,对她恶语相向。想到这里,愧疚如潮水般涌上心头。【描写“我”摔门而出后的情景,通过环境描写烘托心情,回忆母亲付出,进一步强化“我”的愧疚之情】
我深吸一口气,鼓起勇气转身回家。打开家门,看到母亲正坐在沙发上,眼睛红肿,显然是哭过。我走到她面前,低着头,声音颤抖地说:“妈妈,对不起,是我不好,不该对你发脾气。我知道你是为我好,只是我最近压力太大了。”母亲抬起头,眼中满是心疼与欣慰,她轻轻握住我的手,说:“孩子,妈妈也有错,不该只看重成绩,忽略你的感受。以后我们一起努力,好吗?”我点了点头,泪水夺眶而出。母亲紧紧抱住我,我们相拥而泣,所有的误会与矛盾在这一刻烟消云散。
原来,只要愿意迈出第一步,就能搭起一座“心桥”。这座桥,跨越了隔阂,连接着我和母亲的心。真正的沟通不是争辩,而是倾听与理解。在这座“心桥”上,我们彼此倾听心声,理解感受,携手面对生活的风雨。【结尾升华主题,点明“心桥”的意义,强调沟通的本质,深化文章主旨】
心桥
【开篇以初夏栀子香入笔,营造出温馨又略带惆怅的氛围,自然引出“我”因月考失利与母亲产生隔阂的情境,引发读者阅读兴趣】初夏的风裹着栀子香钻进窗缝时,我正对着数学试卷上鲜红的叉发呆。那一个个叉,如同尖锐的刺,扎得我心生疼。客厅里,妈妈切西瓜的声音咚咚响,像敲在我心上——上周月考的失利,让我们之间沉默得像隔着一堵墙,这堵墙,冰冷又坚硬。
“尝尝西瓜?”妈妈端着盘子进来,玻璃碗在台灯下映出她欲言又止的模样。她的眼神里满是关切,却又小心翼翼,生怕说错话惹我不开心。我盯着试卷上的辅助线,喉咙发紧:“不用了,我算错了。”话一出口,我便有些后悔,可又拉不下脸。话音刚落,她指尖的西瓜汁滴在草稿纸上,晕开一小片湿痕。上周家长会后,她翻出我小学的错题本,絮叨着“基础要扎实”,我却嫌她唠叨摔了本子。此刻,那本泛黄的笔记本正躺在书架角落,像座被遗忘的桥基,曾经它是我们沟通的桥梁,如今却被我的任性搁置。
【深夜的细节描写细腻动人,通过妈妈为“我”研究数学题的行为,展现出她默默的付出与深沉的爱,与前文“我”的任性形成对比】深夜起夜时,我看见妈妈的房门虚掩着。台灯下,她正对着我的数学试卷笨拙地画辅助线,笔记本摊在一旁,上面贴着我二年级画的“妈妈最美”贴纸。那贴纸已经有些褪色,却承载着满满的回忆。纸页边缘,是她用红笔写的解题思路,字迹歪歪扭扭,最后一行写着:“明天试试用棋盘法讲给她听,她小时候最爱下跳棋。”看到这里,我的眼眶不禁湿润了,原来妈妈一直在默默努力,想要走进我的世界。
第二天清晨,餐桌上多了盘切好的芒果。妈妈指着我碗里的果肉笑:“你看,这像不像数学书里的圆锥体?”她努力用我能接受的方式和我交流,眼神里满是期待。我咬着果肉,看她眼睛里映着晨光,突然想起幼儿园时,她总把水果切成各种形状教我认图形。那些美好的回忆如潮水般涌上心头。“妈,”我指着试卷上的几何题,“其实这道题可以用辅助线把图形分成两个梯形……”
【“搭建心桥”的场景描写生动形象,简笔画的加入增添了温馨与童趣,进一步深化了母女之间的情感】她递来的铅笔还带着体温,我们的笔尖在草稿纸上交错,像在搭建一座桥。这桥,是我们沟通的纽带,是爱的通道。当晨光完全漫过桌面时,那道复杂的函数题旁,除了正确的解题步骤,还多了幅简笔画——歪歪扭扭的桥上,一大一小两个身影手牵手,桥下是用波浪线画出的河流,河面上漂着童年的跳棋和芒果核。这幅画,是我们心桥的见证。
原来心桥从不需要惊天动地的工程,它就藏在妈妈半夜研究的错题里,躲在清晨水果的形状中,生长在两代人愿意为彼此弯腰的弧度间。【结尾升华主题,点明心桥的内涵,语言优美且富有哲理,给人以启示】当我们都愿意把自己的世界拆成零件,就能拼成一座跨越时光的桥,让爱像初夏的风,永远有处可栖。这座心桥,将永远连接着我和妈妈的心,让我们在人生的道路上相互陪伴,共同前行。
心桥
在时光长河中,我们与形形色色的人相遇、相知。有时,一道无形的沟壑横亘在彼此之间,而心桥,便是跨越这沟壑的神奇通道,让爱与理解得以流淌。【开篇点明“心桥”是跨越人与人之间无形沟壑的通道,引出下文对心桥作用的阐述,简洁明了】
小时候,我与爷爷之间仿佛隔着一层薄纱。爷爷是个沉默寡言的人,总是静静地坐在老藤椅上,抽着旱烟,眼神中透着一种深邃与神秘。而我,活泼好动,对世界充满了好奇,却始终无法走进爷爷的内心世界。
一个夏日的午后,蝉鸣声声,我在院子里追逐着蝴蝶,不小心摔倒了,膝盖擦破了皮,鲜血直流。我疼得大哭起来,爷爷听到哭声,急忙从屋里走出来。他看着我受伤的膝盖,眉头微微一皱,然后小心翼翼地把我抱到屋里的椅子上。他转身从柜子里拿出医药箱,轻轻地为我清理伤口,涂抹药水。那一刻,我感受到爷爷粗糙却温暖的手,他的动作是那么轻柔,眼神中满是心疼。从那以后,我开始主动和爷爷说话,听他讲过去的故事。我发现,爷爷的内心世界原来如此丰富,他经历过战争的洗礼,见证了时代的变迁。我们之间的那层薄纱渐渐消散,一座心桥在我们之间悄然搭建。【以“我”与爷爷之间的故事为例,通过具体事件展现心桥的搭建过程,细节描写生动,情感真挚】
上了初中,学习压力如同一座大山压得我喘不过气来。一次重要的考试,我考得一塌糊涂,心情低落到了极点。我觉得自己辜负了父母的期望,也对自己的未来感到迷茫。回到家,我把自己关在房间里,默默地流泪。
妈妈似乎察觉到了我的异样,她轻轻地敲了敲门,然后走了进来。她坐在我的床边,温柔地看着我,没有责备,没有质问,只是轻轻地抚摸着我的头。她给我讲了她年轻时遇到的挫折,以及她是如何克服困难的。妈妈的话如同一束光,照亮了我黑暗的内心世界。我渐渐停止了哭泣,开始和妈妈倾诉我心中的烦恼。妈妈认真地听着,不时地给我一些建议和鼓励。那一刻,我和妈妈之间的心桥更加坚固,我感受到了无尽的力量和勇气。【讲述“我”与妈妈之间通过沟通搭建心桥的故事,体现心桥在面对困难时给予的支持与力量】
心桥,是亲情的纽带,是友情的桥梁,是人与人之间相互理解、相互支持的象征。它让我们在面对困难时不再孤单,在迷茫时找到方向。只要我们愿意敞开心扉,用心去感受,用爱去搭建,就能跨越人与人之间的鸿沟,让心灵的距离不再遥远。【结尾总结心桥的意义,呼吁人们用心搭建心桥,升华主题,富有感染力】
让我们都成为心桥的搭建者,用真诚和爱去连接每一个心灵,让这个世界充满温暖与美好。
在本次作文题《心桥》中,我们围绕“心灵之桥”的核心概念,深入剖析了其象征意义和写作方向。为了帮助同学们拓宽写作视野、提升立意层次、实现一材多用,我将从该题目出发,拓展出中考高频写作主题,并以表格形式清晰呈现每个主题的核心内涵、写作角度、适用文体与典型素材示例。
拓展主题一览表:由《心桥》延伸至中考常见写作方向
变式练习
我们已经从中考作文题《心桥》出发,拓展出了12个高频写作主题。现在我们将进一步深化,为你提供:
每一个拓展主题的中考作文命题预测 + 写作材料提示 + 写作要求说明
这些命题设计均基于近年来中考作文的常见出题风格(如关键词命题、情境引导式命题、议论文与记叙文并重等),并结合中考语文的考查趋势(如重视思辨能力、关注人际关系、强调情感表达与成长感悟等)。
拓展主题一:沟通化解误解
命题预测:
请以“误会之后”为题,写一篇不少于600字的文章,文体不限(诗歌除外)。
写作材料提示:
可写自己或他人因误会产生的矛盾;强调通过沟通达成理解的过程;
结尾可升华到“沟通是打开心门的钥匙”。
写作要求:
记叙文为主;细节描写生动;情感真挚,语言流畅。
? 拓展主题二:亲情中的理解之桥
命题预测:
阅读下面的文字,按要求作文。
“父母总说为我们好,但我们总觉得被束缚。”对此你怎么看?请以“我们之间的距离”为题,写一篇不少于600字的文章。
写作材料提示:
描述一次与父母发生冲突的经历;展现通过沟通达成理解的过程;表达对亲情的重新认识。
写作要求:
可记叙也可议论文;观点明确,结构清晰;结尾要点明“理解是亲情的桥梁”。
? 拓展主题三:朋友间的信任之桥
命题预测:
请以“那一次,我终于鼓起勇气说了出来”为题,写一篇不少于600字的记叙文。
写作材料提示:
描述一段因误会而疏远的朋友关系;主动沟通后重建信任;突出“真诚沟通”的重要性。
写作要求:
记叙真实事件;有心理描写和细节刻画;结尾要升华到友情的意义。
? 拓展主题四:师生之间的情感纽带
命题预测:
有人说:“老师的一句话,可能会影响一个孩子的一生。”你是否也有过这样的经历?请以“老师的那句话”为题,写一篇不少于600字的文章。
写作材料提示:
描述一位老师在关键时刻给予你的鼓励或批评;表达老师对你成长的影响;可结合具体事例展开。
写作要求:
记叙文为主;情感细腻,语言自然;结尾要体现感恩与成长。
? 拓展主题五:社会层面的理解与包容
命题预测:
请以“城市里,也有温情的桥”为题,写一篇不少于600字的议论文。
写作材料提示:
可写外地人与本地人之间的误解与融合;
或写不同职业人群之间的相互理解;
提出“社会需要更多包容与共情”的观点。
写作要求:
观点明确,论证充分;引用恰当,语言规范;结尾要有呼吁或总结句。
? 拓展主题六:自我与他人的共情能力
命题预测:
请以“学会换位思考”为题,写一篇不少于600字的议论文。
写作材料提示:
可写个人成长经历;可分析社会现象;强调“设身处地”对建立良好人际关系的重要性。
写作要求:
观点鲜明,逻辑严谨;举例典型,说服力强;结尾要点明共情的价值。
? 拓展主题七:文化交流中的桥梁作用
命题预测:
阅读下面的文字,按要求作文。
“文化差异不应成为隔阂的理由。”请围绕这句话,自拟标题,写一篇不少于600字的议论文。
写作材料提示:
可写中外学生交流、国际志愿者活动;也可写少数民族与汉族的文化互动;强调文化理解的重要性。
写作要求:
观点明确,论证充分;材料丰富,语言流畅;结尾可展望文化融合的美好前景。
? 拓展主题八:科技时代下的情感连接
命题预测:
请以“屏幕之外,还有温度”为题,写一篇不少于600字的议论文。
写作材料提示:
可写现代人沉迷手机导致家庭冷漠;也可写网络社交中真情流露的瞬间;
提出“技术不能替代情感”的观点。
写作要求:
观点明确,论述有深度;结合现实案例;结尾要有反思与建议。
? 拓展主题九:家庭教育中的情感沟通
命题预测:
请以“父母,请听我说”为题,写一封不少于600字的信。
写作材料提示:
以孩子的口吻向父母倾诉内心想法;表达希望被倾听、被理解的愿望;可结合成长中的具体事件。
写作要求:
书信体形式;情感真挚,语言自然;不必注意格式,但内容要完整。
? 拓展主题十:青少年的心理成长与倾诉
命题预测:
请以“谁来听我说说话”为题,写一篇不少于600字的文章。
写作材料提示:
可写学业压力带来的孤独;也可写成长中无人理解的烦恼;表达渴望被倾听的心声。
写作要求:
可记叙也可议论文;情感细腻,语言自然;结尾可呼吁关注青少年心理健康。
? 拓展主题十一:不同代际之间的思想碰撞
命题预测:
请以“我们不一样,但我们可以互相理解”为题,写一篇不少于600字的议论文。
写作材料提示:
可写代沟问题,如穿衣、交友、职业选择;强调“尊重差异,彼此理解”的重要性;提出解决代际冲突的方法。
写作要求:
观点明确,论证充分;结合现实案例;结尾要有总结与展望。
? 拓展主题十二:陌生人之间的善意传递
命题预测:
请以“那一刻,我感受到了温暖”为题,写一篇不少于600字的记叙文。
写作材料提示:
描述一次陌生人给予帮助的经历;表达内心的感动与感激;升华到“善意是一种无声的桥梁”。
写作要求:
记叙真实事件;有细节描写和情感变化;结尾要点题,升华主题。
总结表格:各主题命题预测一览
参考例文
误会之后
阳光透过斑驳的树叶,洒下一地细碎的光影,本应是惬意美好的午后,可我的心情却如阴云密布的天空,压抑又沉重。
那天课间,我正全神贯注地整理着课堂笔记,突然,同桌小宇猛地站起来,椅子与地面摩擦发出刺耳的声响。他涨红了脸,怒目圆睁,指着我的鼻子大声吼道:“你怎么能这样!那支钢笔是我妈妈送给我的生日礼物,我一直很珍惜,你居然把它弄坏了!”我一下子愣住了,完全不明白他在说什么。我顺着他的目光看向他的课桌,只见那支他心爱的钢笔正静静地躺在地上,笔帽和笔身已经分离,笔尖也歪到了一边。
我急忙解释:“小宇,不是我弄坏的,我刚才一直在整理笔记,根本没碰你的钢笔。”可小宇根本不听我的解释,他情绪激动地打断我:“除了你还有谁?这课间就你在我旁边,不是你还有谁这么不小心!”周围的同学听到我们的争吵,都围了过来,纷纷投来异样的目光。我感到无比委屈,泪水在眼眶里打转,可小宇还是不依不饶,我气得转身跑出了教室。【开篇通过环境描写营造压抑氛围,详细描述误会发生的场景,运用动作、语言、神态等描写,生动展现出矛盾冲突的激烈】
接下来的几天,我和小宇陷入了冷战。每次看到他,我都故意把头扭到一边,心里充满了怨恨。而小宇也对我视而不见,我们之间的气氛冷到了极点。
直到有一天,老师在课堂上布置了一个小组作业,要求我们两人一组合作完成。我和小宇被分到了一组,看着他无奈又有些尴尬的表情,我心里也有些纠结。放学后,教室里只剩下我们两个人。我深吸一口气,鼓起勇气走到他面前,轻声说:“小宇,关于那支钢笔的事,我想再和你解释一下。我真的没有弄坏它,可能是课间有人不小心碰到了。”小宇听了我的话,愣了一下,然后低下头,沉默了一会儿,说:“其实这几天我也想了很多,可能是我当时太冲动了,没有调查清楚就冤枉了你。后来我仔细想了想,可能是我不小心把钢笔碰掉了,只是当时没注意到。”
听到他的话,我心中的怨恨一下子消散了。我笑着说:“没关系,误会解开就好了。我们还是好朋友,以后遇到事情要多沟通。”小宇也露出了笑容,他伸出手,说:“对,以后我们一定要多沟通,不能再让这样的误会发生了。”我们紧紧地握住了对方的手。【详细描写“我”主动沟通以及小宇反思的过程,通过语言、动作描写展现双方态度的转变,推动情节发展】
从那以后,我和小宇的关系比以前更好了。我们一起讨论作业,一起参加课外活动,遇到问题也会及时沟通解决。
误会之后,我深刻地明白了沟通的重要性。它就像一把钥匙,能够打开彼此紧闭的心门,化解矛盾,消除误解。在人与人的交往中,难免会有误会和矛盾,但只要我们愿意主动沟通,用真诚去对待对方,就一定能跨越那道无形的鸿沟,让友谊之花绽放得更加绚烂。【结尾总结误会后的感悟,点明沟通是打开心门的钥匙这一主题,升华文章主旨】
我们之间的距离
窗外的雨淅淅沥沥地下着,雨滴打在玻璃上,发出清脆的声响,却无法驱散我内心的烦闷。我望着手中的成绩单,那刺眼的分数如同一把利刃,刺痛着我的心。
“你看看你,这次考试怎么考成这样?天天就知道玩手机,也不知道把心思放在学习上!”妈妈尖锐的声音如炸雷般在我耳边响起,她怒目圆睁,手指着成绩单,满脸的恨铁不成钢。我刚想开口解释,爸爸也加入了进来:“我们每天辛苦工作,就是为了让你能有个好的学习环境,你就这么不争气!”他们的指责如潮水般向我涌来,让我喘不过气。我心中积压已久的委屈瞬间爆发:“你们就知道说我,根本不理解我有多累!我每天都学到很晚,你们看到过吗?”说完,我冲进房间,“砰”地一声关上了门。【开篇以雨景渲染烦闷氛围,详细描述与父母因成绩发生冲突的场景,通过语言、神态描写展现矛盾的激烈】
房间里,我趴在床上,泪水浸湿了枕头。我不明白,为什么父母总是只看重成绩,却从不关心我内心的想法。我觉得我和他们之间仿佛隔着一道无法逾越的鸿沟,距离越来越远。
接下来的几天,我和父母陷入了冷战。家里的气氛压抑得让人窒息,每次看到他们,我都故意把头扭到一边,他们跟我说话,我也只是简单地敷衍几句。
直到有一天晚上,我半夜起来上厕所,路过父母的房间时,听到里面传来轻轻的叹息声和低语声。我忍不住停下脚步,凑近门边。只听妈妈说:“我们是不是对孩子太严厉了,她最近压力肯定很大。”爸爸接着说:“是啊,我们只想着让她好好学习,却忽略了她的感受。其实她一直都很努力,我们不该这么指责她。”听到这些话,我的心中一阵触动,原来父母并不是不理解我,只是他们表达爱的方式不对。【通过深夜偷听父母对话这一情节,展现父母内心的反思,为下文沟通理解做铺垫,情节转折自然】
第二天早上,我鼓起勇气走到父母面前,低着头说:“爸爸妈妈,对不起,那天我不该冲你们发脾气。我知道你们是为我好,只是我压力太大了,没控制好自己的情绪。”妈妈走上前,紧紧地抱住我,眼中满是心疼:“孩子,是爸爸妈妈不好,没有考虑到你的感受。以后我们会多理解你,多和你沟通。”爸爸也拍了拍我的肩膀,说:“对,我们一起努力,遇到问题一起解决。”那一刻,我感受到了父母深深的爱,心中的那道鸿沟仿佛瞬间消失了,我们之间的距离一下子拉近了。【详细描写“我”主动道歉以及父母回应的场景,通过动作、语言描写展现双方达成理解的过程,情感真挚】
从那以后,我和父母的关系变得更加融洽。我们会一起分享生活中的喜怒哀乐,遇到问题也会坐下来好好沟通。我明白了,父母和孩子之间难免会有矛盾和冲突,但只要我们愿意用心去理解对方,用爱去搭建桥梁,就能跨越那看似遥远的距离。
我们之间的距离,曾因误解而变得遥远,但如今,理解成为了亲情的桥梁,让我们紧紧相连,共同走过人生的每一个阶段。【结尾总结感悟,点明“理解是亲情的桥梁”这一主题,升华文章主旨,呼应标题】
父母,请听我说
亲爱的爸爸妈妈:
你们好!
当我提起笔,心中满是话语,却不知从何说起。这些话在我心里藏了很久,今天,我想借这封信,把我的心声说给你们听。
爸爸妈妈,我知道你们很爱我,为了这个家,为了我,你们付出了太多太多。每天清晨,当我还在睡梦中时,妈妈就已经在厨房忙碌,为我准备营养丰富的早餐;爸爸则早早出门,为了工作奔波劳累。晚上,你们拖着疲惫的身体回到家,还要关心我的学习,辅导我的功课。你们的辛苦,我都看在眼里,疼在心里。
可是,有时候我却觉得,我们之间好像隔着一层透明的玻璃,我能看到你们对我的爱,却难以真正走进彼此的内心。
记得有一次,学校组织了一场绘画比赛,我特别想参加。我满心欢喜地把这个消息告诉你们,期待着你们的支持和鼓励。可你们却皱起了眉头,妈妈说:“画画能当饭吃吗?你还是把心思放在学习上吧,别整天想着这些没用的。”爸爸也在一旁附和:“就是,学习才是最重要的,别在这些无关紧要的事情上浪费时间。”那一刻,我的心像被泼了一盆冷水,凉透了。我委屈极了,我只是想追求自己的兴趣爱好,为什么你们就不能理解我呢?
还有一次,我在学校和同学闹了点小矛盾,心情很低落。回到家,我想和你们倾诉一下,希望能得到你们的安慰。可你们听了之后,没有耐心地听我把话说完,就开始指责我:“肯定是你不好,不然人家怎么会和你闹矛盾?你要多从自己身上找原因。”我心里的话还没说完,就被你们堵了回去,只能默默地把委屈咽进肚子里。从那以后,我再遇到不开心的事,就不敢和你们说了,因为我知道,你们不会理解我。
爸爸妈妈,我知道你们是希望我能有一个好的未来,希望我能出人头地。可是,你们有没有想过,我也有自己的想法和感受,我也希望能被你们倾听,被你们理解。我不想成为你们手中的提线木偶,按照你们的意愿去生活。我想有自己的梦想,有自己的追求。
我希望你们能多给我一些自由的空间,让我去做自己喜欢的事情。当我遇到困难时,能耐心地听我倾诉,给我一些建议和鼓励,而不是一味地指责和批评。我希望我们能像朋友一样,平等地交流,分享彼此的快乐和烦恼。
爸爸妈妈,我爱你们,也希望你们能爱我所爱,理解我的想法。让我们携手走过成长的每一步,共同创造一个充满爱和温暖的家。
爱你们的孩子
[具体日期]
我们不一样,但我们可以互相理解
在时代的浪潮中,不同代际的人如同一艘艘航行在不同航道的船只,有着各自独特的航向与速度。穿衣风格、交友观念、职业选择等方面的差异,让代沟如同一道无形的鸿沟横亘在两代人之间。然而,我们不一样,但我们可以互相理解,因为尊重差异、彼此理解才是跨越代沟的桥梁。【开篇以形象的比喻引出代际差异与代沟问题,进而提出中心论点,观点明确,引人入胜】
代际差异在生活的方方面面都有所体现。在穿衣上,老一辈追求朴素、实用,认为衣服只要干净整洁就好;而年轻人则更注重时尚、个性,喜欢通过独特的穿搭展现自我。在交友方面,长辈们倾向于与相识多年的老友保持紧密联系,看重情谊的深厚与长久;年轻人则热衷于在社交平台上结识新朋友,享受多元社交带来的新鲜感。职业选择上,老一辈往往希望子女选择稳定、体面的工作,如公务员、教师等;年轻人却更愿意追随自己的兴趣和梦想,投身于新兴行业,如自媒体、电竞等。这些差异就像一个个棱镜,折射出不同代际不同的价值观和生活态度。【从穿衣、交友、职业选择三个方面列举代际差异的具体表现,论证充分,使读者对代际差异有更清晰的认识】
尊重差异、彼此理解在代际关系中至关重要。若缺乏理解,代际冲突便会频繁上演。曾有新闻报道,一位父亲因不满儿子放弃稳定工作去创业,与儿子大吵一架,甚至以断绝父子关系相逼。儿子觉得父亲不理解自己的梦想,父亲则认为儿子不懂生活的艰辛。这场冲突让父子关系陷入了僵局,双方都痛苦不堪。相反,若能相互理解,便能收获和谐与温暖。著名作家杨绛与女儿钱瑗虽生活在不同时代,但她们尊重彼此的差异,相互支持。钱瑗在学术道路上追求自己的热爱,杨绛则给予她充分的鼓励和信任,她们的母女情深令人动容。【通过正反两个现实案例进行对比论证,突出尊重差异、彼此理解在代际关系中的重要性,增强文章说服力】
要实现代际之间的互相理解,沟通是关键。两代人应主动放下成见,坦诚地交流彼此的想法和感受。长辈们可以尝试了解年轻人的兴趣爱好和时代潮流,年轻人也应耐心倾听长辈的经验和建议。同时,换位思考也不可或缺。站在对方的角度去思考问题,或许就能理解对方的立场和选择。此外,共同参与一些活动,如一起旅游、看电影等,也能增进彼此的了解和感情。【提出解决代际冲突的方法,即沟通、换位思考和共同参与活动,具有可操作性,使文章更具现实意义】
我们不一样,这是时代的印记,也是生活的多彩。但只要我们尊重差异,彼此理解,就能跨越代沟,让亲情在理解中升温,让家庭在和谐中美满。让我们用理解编织一张温暖的网,将不同代际的人紧紧相连,共同书写美好的人生篇章。【结尾总结全文,再次强调尊重差异、彼此理解的重要性,并对未来代际关系的美好发展进行展望,升华主题】
四、作文
现代文阅读(一)中的桥梁工程,连接了江海山川,让“天堑变通途”。那么人与人之间架起“心灵之桥”,又会怎样呢?
请以“心桥”为题,写一篇不少于600字的文章。
要求:自选角度、自定文体,不得照搬照抄试卷文字,不得透露影响公平判卷的个人信息。
(一)审题方法与技巧
类型判断:
比喻类命题作文;由现实事物引申至抽象情感/关系
强调学生对“沟通”“理解”“情感联结”的思考
考查重点:
对“桥”的象征意义的理解能力
将具体物象转化为抽象情感的迁移能力
结合生活实际进行个性化写作的能力
语言组织与思想表达的统一性
是否具备良好的审题意识与立意技巧
(二)材料审题立意
原文句子
解析要点
审题提示
“现代文阅读(一)中的桥梁工程,连接了江海山川,让‘天堑变通途’。”
提供背景联想,用现实中的“桥”引出“心桥”主题
强调“连接”“改变”的功能属性
“那么人与人之间架起‘心灵之桥’,又会怎样呢?”
明确写作方向:“心桥”是什么?为什么要建?怎么建?
开放设问,引导考生自主立意
序号
核心立意方向
具体阐释
写作角度建议
1
沟通化解误解
心桥是人与人之间沟通的桥梁
记叙+议论,通过事例说明沟通的重要性
2
亲情中的理解之桥
亲子间的情感隔阂通过沟通被打破
记叙文,描写一次与父母的心灵对话
3
朋友间的信任之桥
误会后的重新理解与接纳
记叙文,讲述友情修复的过程
4
师生之间的情感纽带
教师对学生用心引导带来的转变
记叙文,写一次被老师点醒的经历
5
社会层面的理解与包容
不同群体之间的相互尊重与融合
议论文,结合社会现象论述
6
自我与他人的共情能力
学会站在他人角度思考问题
议论文或记叙文,体现成长感悟
7
文化交流中的桥梁作用
中西文化差异下的理解与融合
议论文,适合有拓展视野的学生
8
科技时代下的情感连接
在虚拟社交中重建真实情感联系
议论文,反思现代人际关系
立意方向
推荐标题
沟通化解误解
《那一次,我们终于说开了》
亲情中的理解之桥
《妈妈,我想跟您说说心里话》
朋友间的信任之桥
《误会之后,我们的友谊更坚固了》
师生之间的情感纽带
《老师的那句话,点亮了我的心》
社会层面的理解与包容
《城市里,也有温情的桥》
自我与他人的共情能力
《学会换位思考,是我成长的开始》
文化交流中的桥梁作用
《当东方遇见西方》
科技时代下的情感连接
《屏幕之外,还有温度》
(三)选材构思指导
素材名称
内容简述
运用建议
与母亲因学业发生争执后和解
情绪激烈 → 冷静沟通 → 理解对方立场
展现沟通的力量,突出“心桥”的建立
和好朋友因为误会冷战后重归于好
误会 → 思考 → 主动道歉 → 友谊加深
描述“桥”的断裂与重建过程
老师在关键时期给予鼓励和引导
成绩下滑时老师耐心谈话,找回信心
表达师生之间的情感连接
参加社区志愿服务活动
与陌生人交流,感受到温暖与理解
展现社会层面的“心桥”建设
观看跨文化交流节目
如中外学生交流、国际志愿者项目
用于议论文,展示文化间的理解桥梁
网络上与网友的互动
一次真诚的聊天缓解孤独感
反思科技时代的人际连接方式
写作提纲
范文导写
主题延伸
序号
拓展主题
材料关键词组合
主题内涵说明
可写角度与立意方向
适用文体建议
典型素材示例
1
沟通化解误解
心灵沟通 + 理解
强调人与人之间通过交流消除隔阂
写一次误会后通过沟通重归于好
记叙文
朋友间因误会冷战后主动沟通
2
亲情中的理解之桥
亲子关系 + 心桥
表达家庭成员之间的心理距离与情感连接
描述父母与自己之间的代沟及相互理解
记叙文
与母亲因学业压力发生争执后和解
3
朋友间的信任之桥
友谊 + 信任
体现友情中的矛盾与修复
因误会或竞争导致疏远,最终通过真诚重建信任
记叙文
好友误以为你背后说坏话,后来澄清
4
师生之间的情感纽带
教育 + 情感
展现教师对学生的影响与学生对老师的理解
老师一句鼓励让我走出低谷
记叙文
被老师点醒的经历
5
社会层面的理解与包容
社会现象 + 包容
探讨社会不同群体之间的理解和融合
如外地人与本地人、城市青年与乡村老人之间的互动
议论文
参加社区志愿服务活动
6
自我与他人的共情能力
成长 + 换位思考
学会站在他人立场思考问题
从自我中心到理解他人
议论文/记叙文
观察环卫工人的辛苦,学会尊重
7
文化交流中的桥梁作用
多元文化 + 理解
探讨中外文化差异下的相互理解与尊重
中外学生交流、国际志愿者项目
议论文
观看跨文化交流节目
8
科技时代下的情感连接
虚拟社交 + 情感
反思科技如何影响人际关系
手机依赖导致家庭冷漠,一次真心对话打破沉默
议论文
与网友线上交流缓解孤独
9
家庭教育中的情感沟通
父母与孩子 + 情感表达
探讨家庭教育中沟通的重要性
严厉教育 vs 温和引导
议论文/记叙文
父母因成绩责备,后来尝试倾听
10
青少年的心理成长与倾诉
心理健康 + 倾诉
表达青少年渴望被理解、需要情感出口
学业压力下寻求心理支持
记叙文
向班主任倾诉内心的焦虑
11
不同代际之间的思想碰撞
年轻一代 + 上一代
展现代际观念差异及彼此理解的可能性
如穿衣风格、职业选择、婚姻观等
议论文
与爷爷关于兴趣班的看法冲突
12
陌生人之间的善意传递
社会温暖 + 善良
表达陌生人间的温情连接
地铁上有人让座、雨天陌生人借伞
记叙文
下雨天陌生人送伞
序号
拓展主题
推荐命题
文体建议
核心关键词
1
沟通化解误解
《误会之后》
记叙文
沟通、理解
2
亲情中的理解之桥
《我们之间的距离》
议论文/记叙文
亲情、成长
3
朋友间的信任之桥
《那一次,我终于鼓起勇气说了出来》
记叙文
信任、修复
4
师生之间的情感纽带
《老师的那句话》
记叙文
教育、影响
5
社会层面的理解与包容
《城市里,也有温情的桥》
议论文
包容、融合
6
自我与他人的共情能力
《学会换位思考》
议论文
同理心、理解
7
文化交流中的桥梁作用
自拟标题,围绕文化理解
议论文
多元、融合
8
科技时代下的情感连接
《屏幕之外,还有温度》
议论文
虚拟、情感
9
家庭教育中的情感沟通
《父母,请听我说》
书信体
倾诉、理解
10
青少年的心理成长与倾诉
《谁来听我说说话》
议论文/记叙文
心理、表达
11
不同代际之间的思想碰撞
《我们不一样,但我们可以互相理解》
议论文
差异、理解
12
陌生人之间的善意传递
《那一刻,我感受到了温暖》
记叙文
温暖、善意
相关试卷
这是一份2025·甘肃武威·中考真题“我心里的那朵花”审题立意指导与拓展训练-2025年中考语文作文真题解析与导写和范文,共17页。
这是一份2025·四川达州·中考真题“点燃:心火不灭,光自远方来” 审题立意指导与拓展训练-2025年中考语文作文真题解析与导写和范文,共18页。
这是一份2025·四川达州·中考真题“以敬畏之心,打磨每一次” 审题立意指导与拓展训练-2025年中考语文作文真题解析与导写和范文,共16页。
相关试卷 更多
- 1.电子资料成功下载后不支持退换,如发现资料有内容错误问题请联系客服,如若属实,我们会补偿您的损失
- 2.压缩包下载后请先用软件解压,再使用对应软件打开;软件版本较低时请及时更新
- 3.资料下载成功后可在60天以内免费重复下载
免费领取教师福利

