河北省沧州市泊头市2024_2025学年高二生物上学期10月月考试题含解析
展开
这是一份河北省沧州市泊头市2024_2025学年高二生物上学期10月月考试题含解析,共25页。试卷主要包含了请将答案正确填写在答题卡上等内容,欢迎下载使用。
注意事项:
1.答题前填写好自己的姓名、班级、考号等信息
2.请将答案正确填写在答题卡上
第Ⅰ卷(选择题)
一、单选题:本题共20小题,每小题2分,共40分。
1. 房水(睫状体突产生)是充满在眼球前、后房内的一种透明清澈液体,其中蛋白质的含量仅为血浆中的1/200,葡萄糖含量约为血浆中的80%,主要是供应虹膜、角膜和晶状体营养,并把这些组织的代谢产物运走。如果房水循环不畅,积累过多,就会导致青光眼。下列说法不正确的是( )
A. 房水位于眼球内部,属于细胞外液
B. 泪液是房水外排形成的一种细胞外液,具有抑制细菌生长的作用
C. 房水中无机盐的含量可能高于血浆,以便维持渗透压的平衡
D. 利用药物促进房水排出是治疗青光眼的根本措施
【答案】B
【解析】
【分析】房水是无色透明的液体,属于组织液的一种,充满前、后房;泪液的排出途径:泪腺分泌泪液→泪点→泪小管→泪囊→鼻泪管→下鼻道;溶液渗透压的大小取决于单位体积溶液中溶质微粒的数目:溶质微粒越多,即溶液浓度越高,对水的吸引力越大,溶液渗透压越高。
【详解】A、房水是由睫状体突产生的,充满在眼前、后房内的一种透明清澈液体,属于细胞外液,A正确;
B、泪液是泪腺分泌的,不是房水外排形成的,且不属于细胞外液,B错误;
C、房水中蛋白质的含量仅为血浆中的1/200,葡萄糖含量约为血浆中的80%,则房水中无机盐的含量可能高于血浆,以便维持渗透压的平衡,C正确;
D、房水的主要作用是供应虹膜、角膜和晶状体营养,并把这些组织的代谢产物运走,而房水过多就会导致青光眼,因此应该利用药物促进房水排出来治疗青光眼,D正确。
故选B。
2. 如图为肝细胞与甲、乙、丙三种细胞外液的物质交换关系,下列叙述错误的是
A. 肝细胞、甲、乙三部位O2 浓度大小关系为乙>甲>肝细胞
B. 葡萄糖、蛋白质、尿素在乙中不能全部找到
C. 甲、乙、丙维持稳定调节机制是神经一体液一免疫调节
D. NaHCO3 能与乳酸反应,使乙的pH 维持在7.35~7.45
【答案】B
【解析】
【分析】
【详解】A、图中甲为组织液,乙为血浆,肝细胞、甲、乙三部位O2 浓度大小关系为乙>甲>肝细胞,A项正确;
B、血浆中含有葡萄糖、蛋白质、尿素,B项错误;
C、内环境稳定的调节机制是神经一体液一免疫调节,C项正确;
D、NaHCO3 能与乳酸反应,使乙的pH 维持在7.35~7.45,D项正确。
故选B
【点睛】
3. 脑脊液是存在于脑室及蛛网膜下腔的一种无色透明液体,是脑细胞生存的直接环境。脑脊液是由血浆在脑室脉络丛处滤过产生的,并可经蛛网膜处重新流入静脉。下列叙述正确的是( )
A. 脑脊液中可能含有葡萄糖、激素、血红蛋白等物质
B. 脑外伤时毛细血管通透性变大,导致脑脊液增加引发脑水肿
C. 大脑深度思考时呼吸作用释放的CO2能使脑脊液pH明显降低
D. 脑脊液是脑细胞与外界环境进行物质交换的直接媒介
【答案】B
【解析】
【分析】脑脊液是存在于脑室及蛛网膜下腔的一种无色透明液体,是脑细胞生存的直接环境,故脑脊液也属于内环境;内环境组成还包括血浆、组织液和淋巴(淋巴液)。
【详解】A、脑脊液是脑细胞生存的直接环境,属于细胞外液,脑脊液中可能含有葡萄糖、激素等,但是血红蛋白存在于红细胞中,A错误;
B、脑外伤时毛细血管通透性变大,血浆中的血浆蛋白等物质流入到脑脊液中导致其渗透压增大,引起脑脊液增多,导致脑水肿,B正确;
C、大脑深度思考时呼吸作用释放的CO2被缓冲物质中和,不会引起脑脊液pH明显降低,C错误;
D、脑脊液是脑细胞生活的直接环境,是脑细胞与血浆进行物质交换的媒介,脑脊液不能直接与外界环境进行物质交换,D错误。
故选B。
4. 下列关于神经系统结构和功能的叙述,正确的是( )
A. 大脑皮层H区病变人,不能看懂文字
B. 手的运动受大脑皮层中央前回下部的调控
C. 条件反射的消退不需要大脑皮层的参与
D. 紧张、焦虑等可能抑制成人脑中的神经发生
【答案】D
【解析】
【分析】位于大脑表层的大脑皮层,是整个神经系统中最高级的部位。它能对外部世界的感知以及控制机体的反射活动外,还具有语言、学习、记忆和思维等方面的高级功能。
【详解】A、大脑皮层H区病变的人,听不懂讲话,A错误;
B、刺激大脑皮层中央前回的顶部,可以引起下肢的运动;刺激中央前回的下部,会引起头部器官的运动;刺激中央前回的其他部位,会引起其他相应器官的运动,B错误;
C、条件反射是在大脑皮层的参与下完成的,条件反射是条件刺激与非条件刺激反复多次结合的结果,缺少了条件刺激条件反射会消退,因此条件反射的消退需要大脑皮层的参与,C错误;
D、紧张、焦虑可能会引起突触间隙神经递质的含量减少,所以紧张、焦虑等可能抑制成人脑中的神经发生,D正确。
故选D。
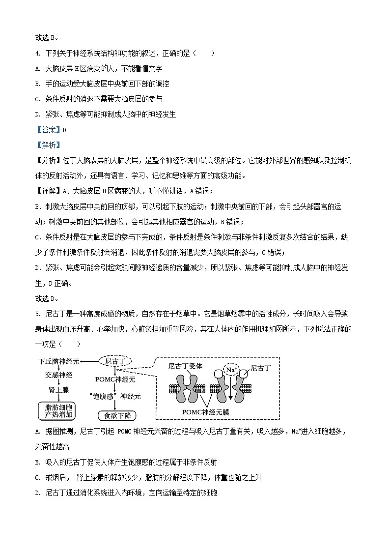
5. 尼古丁是一种高度成瘾的物质,自然存在于烟草中。它是烟草烟雾中的活性成分,长时间吸入会导致身体出现血压升高、心率加快,心脏负担加重等风险,其在人体内的作用机理如图所示,下列说法正确的一项是( )
A. 据图推测,尼古丁引起 POMC神经元兴奋的过程与吸入尼古丁量有关,吸入越多,Na⁺进入细胞越多,兴奋性越高
B. 吸入的尼古丁促使人体产生饱腹感的过程属于非条件反射
C. 戒烟后, 肾上腺素的释放减少,脂肪的分解程度下降,体重也随之上升
D. 尼古丁通过消化系统进入内环境,定向运输至特定的细胞
【答案】C
【解析】
【分析】题图分析,尼古丁可与POMC神经元上的尼古丁受体结合,使Na+通道打开,钠离子内流,引起POMC神经元产生兴奋,该兴奋传至大脑皮层的饱腹感神经元,可使机体的食欲降低。同时尼古丁可作用于下丘脑的神经元,通过交感神经作用于肾上腺,使脂肪细胞产热增加。
【详解】A、题图分析,尼古丁可与POMC神经元上的尼古丁受体结合,使Na+通道打开,钠离子内流,引起POMC神经元膜电位发生改变,当膜电位达到一定的阈值,POMC神经元产生动作电位,即产生兴奋,可见尼古丁引起 POMC神经元兴奋的过程与吸入尼古丁量有关,但并不是吸入越多,Na+进入细胞越多,兴奋性越高,因为神经元膜外Na+浓度始终高于膜内,Na+不可能无限制进入细胞,A错误;
B、吸入的尼古丁促使人体产生饱腹感的过程,没有完整的反射弧,不属于反射,B错误;
C、戒烟后,尼古丁摄入减少,POMC神经元的兴奋性程度降低,通过饱腹感神经元对食欲下降的调节作用降低,会使机体增加有机物的摄入;同时,缺少了尼古丁的刺激,交感神经兴奋性减弱,肾上腺素的释放减少,脂肪细胞产热不增加,消耗不增加,故体重会增加,C正确;
D、烟雾中的尼古丁通过呼吸系统进入内环境,经过体液运输到全身,然后与靶细胞上的特异性受体结合,在靶细胞处发挥作用,D错误。
故选C。
6. 以新鲜的蛙坐骨神经腓肠肌标本为材料,适宜刺激条件下坐骨神经纤维产生动作电位的过程中,由于Na+、K+的流动造成的跨膜电流如图1所示(外向电流是指阳离子由细胞膜内向膜外流动,内向电流则相反)。用TTX和TEA两种物质处理细胞后,得到的跨膜电流如图2所示。下列叙述正确的是( )
A. 图1中,c点时坐骨神经纤维的膜电位大于0mV
B. 图1中,ab段正离子内流需要消耗ATP
C. TTX物质可能作用于K+通道,抑制K+的外流
D. 内向电流与外向电流是同种离子跨膜流动的结果
【答案】A
【解析】
【分析】分析曲线图可知,内向电流是指正离子由细胞膜外向膜内流动,为钠离子内流;外向电流是指正离子由细胞膜内向膜外流动,为钾离子外流。静息时,神经细胞膜对钾离子的通透性大,钾离子大量外流,形成内负外正的静息电位;受到刺激后,神经细胞膜的通透性发生改变,对钠离子的通透性增大,钠离子内流,形成内正外负的动作电位。兴奋部位和非兴奋部位形成电位差,产生局部电流,兴奋就以电信号的形式传递下去。
【详解】A、图1中,c点时坐骨神经纤维的内向电流即钠离子内流停止,处于动作电位的峰值,膜电位大于0mV,A正确;
B、ab段是发生内向电流,是阳离子由细胞膜外向细胞膜内流动,即 Na+内流,为协助扩散的过程,不消耗ATP,B错误;
C、分析图2 可知,TTX 物质抑制了内向电流,即神经细胞膜上 Na+内流,C错误;
D、内向电流是指正离子由细胞膜外向膜内流动,为钠离子内流;外向电流是指正离子由细胞膜内向膜外流动,为钾离子外流,D错误。
故选A。
7. 脊髓是中枢神经一部分,位于脊椎骨组成的椎管内,由上而下分为颈段、胸段、腰段、骶段和尾段。脊髓结构模式图如图所示。医学上一般将第二胸椎以上的脊髓横贯性病变或损伤引起的截瘫称为高位截瘫;四肢丧失运动功能,第三胸椎以下的脊髓损伤所引起的截瘫称为下半身截瘫,以下半身运动功能丧失为主要临床表现。以下叙述错误的是( )
A. 四肢正常运动都需要大脑皮层参与,脊髓管理的只是低级反射活动
B. 当直接刺激离体的脊髓腹根时引起3细胞体兴奋后,兴奋沿2和1传递,在背根能检测到神经冲动
C. 截瘫患者除下半身运动功能丧失外,同时还会出现大小便失禁
D. 脊髓灰质炎病毒侵染乙处的初期可引起中枢部位细胞代谢加快
【答案】B
【解析】
【分析】人脑的高级功能:位于大脑表层的大脑皮层,是整个神经系统中最高级的部位,它除了对外部世界的感知以及控制机体的反射活动外,还具有语言、学习、记忆和思维等方面的高级功能;中央前回为第一运动区。
【详解】A、大脑皮层是最高级的神经中枢,可以控制脊髓的低级中枢,例如控制四肢运动,脊髓管理的只是低级反射活动,A正确;
B、刺激离体的脊髓腹根时引起3细胞体兴奋,兴奋不能沿2和1传递,因为在突触处兴奋只能单向传递,B错误;
C、排尿中枢在脊髓,可以被大脑皮层控制,截瘫患者的信息无法通过上行神经束传到大脑皮层,故大脑皮层不能控制大小便时间,就会出现大小便失禁,C正确;
D、脊髓灰质炎病毒侵染乙处的初期可引起中枢部位细胞代谢加快,D正确。
故选B。
8. 下图中B神经元和D神经元对C神经元的兴奋都有抑制作用。以下叙述正确的是( )
A. B神经元释放的神经递质能促进A神经元释放神经递质,进而抑制C神经元
B. A神经元释放的神经递质能使C神经元膜电位由外正内负转变为外负内正
C. D神经元释放的神经递质与C神经元膜上的受体结合后,能使氯离子通道关闭
D. B神经元对C神经元的抑制与D神经元对C神经元的抑制相比,潜伏期短,持续时间短
【答案】B
【解析】
【分析】1、静息时,神经细胞膜对钾离子的通透性大,钾离子大量外流,形成内负外正的静息电位;受到刺激后,神经细胞膜的通透性发生改变,对钠离子的通透性增大,钠离子内流,形成内正外负的动作电位。
2、神经递质与突触后膜上受体结合后,若引起阴离子(如Cl-)内流,膜电位仍维持外正内负(但电位差发生改变)则不能产生动作电位,抑制突触后膜神经元兴奋。
【详解】A、B神经元释放的神经递质能抑制A神经元释放神经递质,进而抑制C神经元,A错误;
B、A神经元释放的神经递质能使C神经元膜电位由外正内负转变为外负内正,B正确;
C、D神经元释放的神经递质与C神经元膜上的受体结合后,能使氯离子通道开放,C错误;
D、B神经元通过抑制A神经元对C神经元抑制,与D神经元对C神经元的抑制相比,潜伏期长,持续时间长,D 错误。
故选B。
9. 下列关于神经调节与体液调节的叙述,错误的是( )
A. H+等化学物质对人体生理活动也有调节作用
B. 神经调节没有化学物质的参与
C. 单细胞动物和某些低等多细胞动物只有体液调节
D. 神经调节和体液调节都有分级调节的现象
【答案】B
【解析】
【分析】神经调节与体液调节之间的关系:一方面大多数内分泌腺都受中枢神经系统的控制;另一方面内分泌腺分泌的激素也可以影响神经系统的功能。
【详解】A、H+、CO2等化学物质通过体液运输对人体生理活动的调节是体液调节,A正确;
B、神经调节过程中会有化学物质参与,如神经递质,B错误;
C、单细胞动物和某些低等多细胞动物没有神经系统,只有体液调节,C正确;
D、大脑皮层的高级中枢可控制脊髓低级中枢的活动,体液调节过程中甲状腺激素存在着分级调节过程,所以神经调节和体液调节都有分级调节的现象,D正确。
故选B。
【点睛】
10. 如图表示内环境稳态的调节机制。据图分析,下列说法正确的是( )
A. 内环境主要包括血浆、淋巴和组织液,内环境是机体代谢的主要场所
B. 图中③、⑤、⑧可以代表的物质依次是神经递质、淋巴因子和激素
C. 若⑧表示垂体产生的抗利尿激素,当细胞外液渗透压升高时,⑧分泌量增加
D. 免疫系统是机体的防御系统,不具有调节作用
【答案】B
【解析】
【分析】阅读题干和题图可知,本题是神经调节、免疫调节、体液调节与内环境稳态的关系的综合性题目,先解读题图梳理四者之间的关系,然后根据选项的具体描述分析相关知识点,综合判断。
【详解】A、内环境是细胞生活的液体环境,而细胞才是新陈代谢的主要场所,A错误;
B、通过神经系统调节一定会经过突触,突触上信号分子③神经递质是经细胞间的组织液发挥作用的,免疫系统产生的免疫活性物质⑤淋巴因子等会进入内环境中,内分泌系统分泌的激素也会进入内环境中,B正确;
C、当细胞外液渗透压升高时,内环境中的⑧抗利尿激素会增加,但⑧抗利尿激素是下丘脑产生、垂体释放的,C错误:
D、免疫系统是机体的防御系统,具有调节作用,D错误。
故选B。
11. 下列关于生命活动调节的叙述,正确的有( )
①严重腹泻后只需补充水分就能维持细胞外液正常的渗透压
②刺激支配肌肉的神经,引起该肌肉收缩的过程属于非条件反射
③垂体功能受损的幼犬会出现抗寒能力减弱等现象
④突触后膜上的受体与相应神经递质结合后,就会引起突触后膜的电位变化为外负内正
⑤在寒冷环境中能促进人体代谢产热的激素主要是胰岛素和肾上腺素
⑥长期服用性激素的人可导致性腺萎缩
⑦糖尿病患者体内细胞吸收利用血糖的速率加快
A. 一项B. 两项C. 三项D. 四项
【答案】B
【解析】
【分析】维持细胞外液正常的渗透压的主要是无机盐和蛋白质;反射需要完整的反射弧参与;
甲状腺激素和肾上腺素都能促进人体的新陈代谢,都会增加人体的产热,所以两者在体温的调节过程中其协同作用;激素调节的反馈调节机制:当体内某激素含量增多时,对下丘脑和垂体的抑制作用增强,使下丘脑和垂体分泌的相关激素量减少。
【详解】①严重腹泻后,需补充水分和盐分才能维持细胞外液正常的渗透压,①错误;
②反射需要完整的反射弧参与,因此刺激支配肌肉的神经,引起该肌肉收缩的过程不属于反射,②错误;
③垂体能分泌促甲状腺激素,促进甲状腺分泌甲状腺激素,进而促进新陈代谢,增加产热,因此垂体功能受损的幼犬会出现抗寒能力减弱等现象,③正确;
④神经递质包括兴奋型和抑制型两种,其中兴奋型递质可使突触后膜的电位变化为外负内正,而抑制型递质不会使突触后膜的电位变化为外负内正,④错误;
⑤在寒冷环境中能促进人体代谢产热的激素主要是甲状腺激素和肾上腺素,⑤错误;
⑥由于性激素存在负反馈调节,服用性激素的人体内促性激素含量低于正常值,因此长期服用会导致性腺萎缩,⑥正确;
⑦糖尿病患者体内缺少胰岛素,因此组织细胞吸收利用血糖的速率减慢,⑦错误;
综合以上可知,只有③和⑥正确。
故选B。
【点睛】本题考查生命活动调节相关知识,解题关键是识记题中所列知识点,并能运用所学知识做出合理的判断或得出正确的结论。
12. 人体内水和无机盐的平衡,是在神经调节和体液调节的共同作用下实现的,下列有关叙述中正确的是( )
A. 下丘脑能产生渴觉,也是水盐平衡的调节中枢
B. 垂体受损时,人不能产生渴觉和主动饮水
C. 食物过咸会引起醛固酮和抗利尿激素的分泌增多
D. 醛固酮与靶细胞受体结合并发挥作用后会被灭活
【答案】D
【解析】
【分析】人体水盐平衡的调节过程为:饮水少或吃的食物过咸时→细胞外液渗透压升高→下丘脑感受器受到刺激→垂体释放抗利尿激素多→肾小管、集合管重吸收水增加→尿量减少,同时大脑皮层产生渴觉(饮水)。
【详解】A、渴觉产生于大脑皮层感觉中枢,A错误;
B、产生渴觉和主动饮水的中枢位于大脑皮层,B错误;
C、醛固酮的作用主要是保钠排钾,食物过咸会引起醛固酮分泌减少,C错误;
D、醛固酮属于激素,与靶细胞受体结合并发挥作用后会被灭活,D正确。
故选D。
13. 人在恐惧、焦虑时会发生体温上升、心跳加快、血压升高、尿量增加等生理变化,这些变化受肾上腺素和钠尿肽等的调节。钠尿肽是心房壁细胞在受到牵拉(如血量过多)时合成并释放的肽类激素,能减少肾脏对水分的重吸收。下列说法错误的是( )
A. 若体温上升后维持在38.5℃,此时机体的产热量等于散热量
B. 钠尿肽与抗利尿激素的靶细胞可能相同,但是作用相反
C. 心房壁细胞释放的钠尿肽增加可使血浆渗透压升高,组织液减少
D. 肾上腺素分泌增多使心脏血输出量增多,会导致钠尿肽释放量减少
【答案】D
【解析】
【分析】题意显示,钠尿肽是心房壁细胞在一定刺激下合成并分泌的肽类激素,根据其作用可知该激素作用的部位是肾小管和集合管,作用效果是减弱肾小管和集合管对水分的重吸收作用。抗利尿激素是下丘脑分泌细胞合成,通过垂体释放的激素,其作用效果是促进肾小管和集合管对水分的重吸收,进而使尿量减少。
【详解】A、要使体温维持在38.5℃,此时机体的产热量等于散热量,A正确;
B、在尿量的调节中,钠尿肽的作用效果是使尿量增多,而抗利尿激素的作用效果是促进肾小管和集合管对水分的重吸收作用,进而使尿量减少,故两者靶细胞可能相同,但是作用相反,B正确;
C、心房壁细胞释放的钠尿肽能减少肾脏对水分的重吸收,其分泌增加可使血浆渗透压升高,组织液减少,C正确;
D、结合题意可知,肾上腺素的作用效果是引起机体体温升高,心跳加快、血压升高,据此可推测肾上腺素分泌增多会引起心脏血输出量增多,进而导致钠尿肽释放量增多,D错误。
故选D。
14. 肾上腺皮质分泌的糖皮质激素具有升高血糖的作用。已知当人体受到精神刺激或外部强烈刺激(如创伤、温度剧变等)时,该激素的分泌量增加,其分泌的调节机制如图所示。下列叙述正确的是( )
A. 相关刺激引起下丘脑分泌CRH的调节方式为神经调节,若垂体受损会引起CRH分泌量减少
B. 下丘脑通过垂体调控肾上腺分泌糖皮质激素的调节过程属于反馈调节
C. 肾上腺糖皮质激素在升高血糖时,与胰高血糖素和甲状腺激素具有协同作用
D. 当大量丢失水分使细胞外液量减少时,会引起肾上腺皮质分泌的醛固酮减少
【答案】C
【解析】
【分析】分析题图:肾上腺糖皮质激素的调节存在下丘脑→垂体→肾上腺皮质的分级调节过程,肾上腺糖皮质激素对下丘脑和垂体的分泌活动起到抑制作用,存在反馈调节机制。
【详解】A、下丘脑分泌CRH的调节方式为神经调节,若垂体受损会引起ACTH分泌量减少,从而使肾上腺糖皮质激素分泌量减少,通过负反馈调节使下丘脑分泌CRH的量增加,A错误;
B、下丘脑通过垂体调控肾上腺分泌糖皮质激素的调节过程属于分级调节,B错误;
C、能调节血糖浓度上升的激素包括胰高血糖素、甲状腺激素、肾上腺糖皮质激素等,说明肾上腺糖皮质激素在升高血糖时,与胰高血糖素和甲状腺激素具有协同作用,C正确;
D、当大量丢失水分使细胞外液量减少时,会引起肾上腺皮质分泌的醛固酮增加,促进肾小管和集合管重吸收钠增加,维持血钠平衡,D错误。
故选C。
15. 下列高等动物生命活动调节的内容,叙述正确的有几项( )
①神经系统调节生物节律的中枢位于脊髓
②大脑皮层受损的患者仍可完成缩手反射
③特异性免疫过程中B细胞,T细胞,记忆细胞,吞噬细胞都能特异性识别抗原
④人体分泌的乳汁中含有某些抗体
⑤抗原都是外来异物
⑥当血糖浓度降低时,神经系统和内分泌系统都参与调节
⑦对移植器官的排斥主要是通过体液免疫进行的
⑧抗体既能作用于细胞外的抗原,也能作用于细胞内的抗原
A. 三项B. 四项C. 五项D. 六项
【答案】A
【解析】
【分析】1、各级中枢的分布与功能:
①大脑:大脑皮层是调节机体活动的最高级中枢,是高级神经活动的结构基础。其上由语言、听觉、视觉、运动等高级中枢。②小脑:有维持身体平衡的中枢。
③脑干:有许多重要的生命活动中枢,如心血管中枢、呼吸中枢等。
④下丘脑:有体温调节中枢、渗透压感受器(水平衡中枢)、血糖平衡调节中枢,是调节内分泌:活动的总枢纽。
⑤脊髓:调节躯体运动的低级中枢。
2、在神经系统的作用下,下丘脑可以分泌促甲状腺激素释放激素作用于垂体,促进垂体分泌促甲状腺激素作用于甲状腺,促进甲状腺分泌甲状腺激素,甲状腺激素可以促进细胞代谢。使机体产热增加。当血液中甲状腺激素过多时,会通过反馈调节抑制下丘脑和垂体分泌相关激素。
3、血糖调节是神经和体液调节共同作用的结果,发挥作用的激素有胰岛素、胰高血糖素和肾上腺素,其中胰岛素是降血糖激素,胰高血糖素.和肾上腺素是升血糖激素,血糖的来源有三个,分别是食物中糖类的消化和吸收、肝糖原的分解和非糖物质转化为葡萄糖。
【详解】①神经系统调节生物节律的中枢位于下丘脑,①错误;
②缩手反射的神经中枢位于脊髓,因此大脑皮层受损的患者仍可完成缩手反射,②正确;
③吞噬细胞不能特异性识别抗原,③错误;
④人体分泌的乳汁中含有母体产生的某些抗体,④正确;
⑤抗原可能是外来异物,也可能是人体自身的衰老、损伤的细胞或癌细胞,⑤错误;
⑥血糖调节是神经和体液调节共同作用的结果,当血糖浓度降低时,神经系统和内分泌系统都参与调节,⑥正确;
⑦同种不同基因型个体器官移植后,由于供、受者之间的组织相容性抗原不同,它们可以刺激相互的免疫系统,移植抗原诱发的细胞免疫和体液免疫应答都参与排斥过程,⑦错误;
⑧抗体不能进入细胞内部,不能作用于细胞内的抗原,⑧错误;
故选A。
【点睛】了解神经调节、体液调节、免疫调节的内涵,是本题解题的关键。
16. 下列关于胰腺的叙述,正确的是( )
A. 盐酸能促进胰液分泌,说明胰腺细胞表面有盐酸的受体
B. 若胰腺的导管因胆结石而被阻塞,会导致胰岛素无法排出
C. 在盐酸的作用下,胰腺细胞分泌促胰液素,进而促进胰液分泌
D. 研磨胰腺得到的提取物注入患糖尿病的狗血液中,患病狗的血糖浓度基本不变
【答案】D
【解析】
【分析】促胰液素是人们发现的第一种激素,是由小肠黏膜产生的,进入血液,由血液传送到胰腺,使胰腺分泌胰液。
【详解】A、盐酸能促进胰液分泌,是通过神经调节实现的,不是因为胰腺细胞表面有盐酸的受体,A错误;
B、胰岛素是由胰岛分泌的激素,直接进入血液,不是通过导管排出,若胰腺的导管因胆结石而被阻塞,不会影响胰岛素的排出,B错误;
C、促胰液素是小肠黏膜分泌的,不是胰腺细胞分泌的,C错误;
D、研磨胰腺得到的提取物注入患糖尿病的狗血液中,患病狗的血糖浓度基本不变,说明提取物中不含能降低血糖的胰岛素,D正确。
故选D。
17. 下图为人体某器官中血液的流动情况示意图,①②表示物质,①促进或抑制②的产生,②产生后将释放到血液中。下列说法错误的是( )
A. 若该器官为肝脏,①可表示胰高血糖素,②可表示肝糖原分解产生的葡萄糖
B. 若该器官为下丘脑,则①可能是甲状腺激素,②可表示促甲状腺激素释放激素
C. 若该器官为胰腺,则①可能是促胰液素,②可能是胰液
D. 若该器官为胰腺,则①可能是高浓度的血糖,②可能是胰岛素
【答案】C
【解析】
【分析】1、甲状腺激素的分级调节和负反馈调节:下丘脑分泌促甲状腺激素释放激素,作用于垂体,促进垂体合成和分泌促甲状腺激素,促甲状腺激素作用于甲状腺,促进甲状腺激素的合成和分泌,当甲状腺激素含量过高时,会抑制下丘脑、垂体的分泌活动。
2、促胰液素是人们发现的第一种激素,是小肠黏膜在盐酸的刺激下产生的,作用是促进胰腺分泌胰液。
【详解】A、胰高血糖素能升高血糖浓度,若该器官为肝脏,①可表示胰高血糖素,②可表示肝糖原分解产生的葡萄糖,A正确;
B、当甲状腺激素分泌量过多,会反过来抑制下丘脑分泌促甲状腺激素释放激素,因此若该器官为下丘脑,则①可能是甲状腺激素,②可表示促甲状腺激素释放激素,B正确;
C、胰腺分泌的胰液,属于外分泌液,产生后直接进入导管,不进入血液,②不可能是胰液,C错误;
D、胰岛素能降低血糖浓度,若该器官为胰腺,则①可能是高浓度的血糖,②可能是胰岛素,D正确。
故选C。
18. 免疫调节是人体生命活动调节的重要组成部分,下列相关叙述正确的是( )
A. “病从口入”是因为消化道没有第一道防线,病原体直接进入人体引起疾病
B. 组织液、血浆和唾液中的溶菌酶和吞噬细胞构成了第二道防线
C. 巨噬细胞、T细胞和B细胞都从骨髓中生成
D. 机体对衰老、损伤的细胞的清理体现了免疫系统的免疫防御功能
【答案】C
【解析】
【分析】人体的免疫依靠的是人体的三道防线,皮肤和黏膜是保卫人体的第一道防线,体液中的杀菌物质和吞噬细胞是保卫人体的第二道防线,人体的第三道防线主要是由免疫器官和免疫细胞组成的。其中第一、二道防线属于 非特异性免疫,是人生来就有的,对多种病原体有防御功能。第三道防线属于特异性免疫,是后天获得的,只针对某一特定的病原体起作用。
【详解】A、消化道的皮肤和黏膜是保卫人体的第一道防线,A错误;
B、唾液中的溶菌酶构成了第一道防线,B错误;
C、巨噬细胞、T细胞和B细胞都是由骨髓中的造血干细胞分化而来,C正确;
D、机体对衰老、损伤的细胞的清理体现了免疫系统的自稳功能,D错误。
故选C。
19. 人体内的免疫功能异常会引发免疫失调疾病,下列叙述错误的是( )
A. 风湿性心脏病属于自身免疫病,是由免疫系统反应过度造成的
B. 艾滋病属于免疫缺陷病,不与他人共用牙刷是预防该病的措施之一
C. 过敏反应有明显的遗传倾向,所产生的抗体能杀灭病原体
D. 应用免疫抑制剂可以抑制受体白细胞对移植器官细胞上HLA的攻击
【答案】C
【解析】
【分析】免疫失调引起的疾病:
(1)过敏反应:指已免疫的机体在再次接受相同物质的刺激时所发生的反应。引起过敏反应的物质叫做过敏原。如花粉、油漆、鱼虾等海鲜、青霉素、磺胺类药物等(因人而异)。
(2)自身免疫病:是指机体对自身抗原发生免疫反应而导致自身组织损害所引起的疾病。举例:风湿性心脏病、类风湿性关节炎、系统性红斑狼疮等。
(3)免疫缺陷病是指由于机体免疫功能不足或缺乏而引起疾病。一类是由于遗传而使机体生来就有的先天性免疫缺陷病;一类是由于疾病和其他因素引起的获得性免疫缺陷病,如艾滋病。
【详解】A、免疫系统反应过度会把正常细胞或组织当成异物加以清除,从而引起自身免疫,如风湿性心脏病,A正确;
B、艾滋病属于免疫缺陷病,艾滋病病毒能通过血液等传播,不与他人共用牙刷是预防该病的做法之一,B正确;
C、过敏反应有明显的遗传倾向,但所产生的抗体只能与引起过敏反应的病原体发生结合反应,不能杀灭病原体,C错误;
D、正常情况下受体白细胞对外来器官细胞上的HLA会进行攻击,应用免疫抑制剂降低受体的免疫功能,从而抑制受体白细胞对移植器官细胞上HLA的攻击,提高移植器官的存活率,D正确。
故选C。
20. 伤寒沙门氏菌的抗原直接与B细胞结合就能激活B细胞,但不产生记忆细胞。脂多糖(LPS)是该类细菌的主要致病毒素。研发伤寒沙门氏菌LPS疫苗过程中,为初步鉴定多肽A、B模拟LPS 抗原特征的相似程度,研究人员利用抗LPS抗体进行检测,部分实验步骤及实验结果如图。下列说法合理的是( )
A. 胸腺是人体重要的免疫器官,是两类淋巴细胞成熟与集中分布的部位
B. 再次感染伤寒沙门氏菌后,人体产生的反应更快、抗体水平更高
C. 图1步骤c中LPS与抗体结合后的复合物会被消洗掉
D. 据图2可知,用多肽A模拟LPS的抗原特性的效果更好
【答案】D
【解析】
【分析】相同抗原再次入侵时,记忆细胞比普通的B细胞更快地作出反应,即很快分裂产生新的浆细胞和记忆细胞,浆细胞再产生抗体消灭抗原,此为二次免疫反应。
【详解】A、胸腺在免疫系统中属于免疫器官。在胸腺中发育的淋巴细胞是T淋巴细胞或T细胞,B淋巴细胞在骨髓中发育成熟,A错误;
B、由题意“伤寒沙门氏菌的抗原直接与B细胞结合就能激活B细胞,但不产生记忆细胞”可知,首次感染伤寒沙门氏菌后,由于不产生记忆细胞,故再次感染伤寒沙门氏菌后,人体产生的反应不会更快、抗体水平不会更高,B错误;
C、图1步骤c中与多肽结合的抗体会被洗脱掉,而LPS固定在检测板上,LPS与抗体结合后的复合物不会被消洗掉,C错误;
D、多肽模拟LPS抗原特征的相似程度越高,其与LPS竞争抗体结合位点的能力越强,与多肽结合的抗体会被洗脱掉,而未被洗脱的抗体因与LPS结合而残留在检测板上,未被洗脱的抗体越少的多肽效果越好,图2显示加入多肽A的清洗后检测板上检出的抗体数量比加入多肽B的少,因此模拟LPS效果更好的多肽是多肽A,D正确。
故选D。
二、多选题:本题共5小题,每小题3分,共15分。全部选对得3分,选对但不全得1分,错选0分。
21. 胰腺癌素有癌症之王的称号,在确诊5年后,患者的存活率只有5%。高死亡率的原因是在癌症晚期前没有任何症状,而且胰腺癌细胞的扩散速度非常快。胰腺癌细胞会释放出CXCL16因子,CXCL16因子能够吸引非攻击性免疫细胞在癌细胞周围聚集。研究人员试图通过提高免疫系统攻击胰腺癌细胞的效率,以达到治疗胰腺癌的目的。下列有关叙述错误的是( )
A. 机体免疫系统攻击癌细胞主要依赖于细胞毒性T细胞
B. 胰腺癌细胞周围聚集的非攻击性免疫细胞有利于机体对癌细胞的清除
C. 放疗、化疗方法可诱导癌细胞突变成正常细胞,以达到治疗癌症的目的
D. 使特定细胞表达出CXCL16因子的受体可能会提高胰腺癌患者的存活率
【答案】BC
【解析】
【分析】1、细胞免疫过程:①被病原体(如病毒)感染的宿主细胞(靶细胞)膜表面的某些分子发生变化,细胞毒性T细胞识别变化的信号。②细胞毒性T细胞分裂并分化,形成新的细胞毒性T细胞和记忆T细胞。细胞因子能加速这一过程。③新形成的细胞毒性T细胞在体液中循环,它们可以识别并接触、裂解被同样病原体感染的靶细胞。④靶细胞裂解、死亡后,病原体暴露出来,抗体可以与之结合;或被其他细胞吞噬掉。
2、免疫系统三大功能:①免疫防御,针对外来抗原性异物,如各种病原体。②免疫自稳,清除衰老或损伤的细胞。③免疫监视,识别和清除突变的细胞,防止肿瘤发生。
【详解】A、细胞毒性T细胞能够攻击癌细胞,使其裂解死亡,机体免疫系统攻击癌细胞主要依赖于细胞毒性T细胞,A正确;
B、在胰腺癌细胞周围聚集的非攻击性免疫细胞不能清除癌细胞,并且阻碍细胞毒性T细胞攻击癌细胞,不利于机体对癌细胞的清除,B错误;
C、放疗、化疗方法分别通过直接杀死癌细胞、抑制癌细胞DNA复制,达到治疗的目的,C错误;
D、使细胞毒性T细胞表达出CXCL16因子的受体,可有利于细胞毒性T细胞接近胰腺癌细胞并将其清除,从而提高胰腺癌患者的存活率,D正确。
故选BC。
22. 下图是人体体温调节机制的示意图,下列有关叙述正确的是( )
A. 下丘脑是调节体温的重要中枢,温度感受器只分布于皮肤
B. 当处于寒冷环境时,以物理方式①②和代谢方式③④⑤调节体温
C. 当处于炎热环境中,皮肤热觉感受器通过体温调节中枢调节皮肤血管扩张,增加热量散失
D. 当出现皮肤的立毛肌收缩,骨骼肌非自主战栗时,机体产热量增加,此时正常人体的散热量同时也在增加
【答案】CD
【解析】
【分析】下丘脑是体温调节中枢,感受温度变化的温度感受器分布在体表和体内;寒冷环境时,机体通过增加产热和减少散热途径使体温维持相对稳定。散热途径包括汗腺分泌汗液减少,皮肤血管收缩,使散热减少,散热过程也叫做物理性体温调节;骨骼肌收缩,甲状腺激素和肾上腺素分泌增多,促进新陈代谢,增加产热,被称为化学性体温调节;炎热环境时,机体通过皮肤血管舒张,增加散热量;体温的相对稳定是产热和散热动态平衡的结果。
【详解】A、体温调节中枢位于下丘脑,温度感受器分布于人体的皮肤、黏膜和内脏器官中,A错误;
B、当处于寒冷环境时,机体调节体温的方式中,①皮肤血管收缩、②骨骼肌战栗、③汗腺分泌汗液减少属于物理方式,④甲状腺激素和⑤肾上腺素参与的调节属于代谢方式,B错误;
C、当机体处于炎热环境中,皮肤热觉感受器通过体温调节中枢使皮肤血管扩张,增加热量的散失,C正确;
D、皮肤的立毛肌收缩,骨骼肌非自主战栗使机体产热量增加,此时正常人体的散热量同时也在增加,以维持机体产热和散热的平衡,D正确。
故选CD。
23. 医学研究发现,人体血糖平衡的维持需要多种激素及多个器官共同参与,其中GLP—1是小肠上皮中L细胞分泌的一种多肽类激素,具有调节胰岛细胞分泌、抑制胃排空(食物由胃排入十二指肠的过程)、降低食欲等多种功能。GLP—1的部分调节过程如图1所示。静脉注射或口服等量葡萄糖后血浆中激素N浓度的变化如图2所示。下列相关叙述正确的是( )
图1 图2
A. 图中M细胞为胰岛B细胞,激素N为胰岛素,靶细胞只是脂肪细胞和肝脏细胞
B. 静脉注射葡萄糖时血浆中激素N含量较低的原因是L细胞分泌的GLP—1不足
C. L细胞分泌GLP—1后作用于大脑摄食中枢抑制胃排空的过程属于体液一神经调节
D. GLP—1不能口服给药的原因是多肽口服后会在消化道内被分解,失去药效
【答案】BCD
【解析】
【分析】体内血糖平衡调节过程如下:当血糖浓度升高时,血糖会直接刺激胰岛B细胞引起胰岛素的合成并释放,同时也会引起下丘脑的某区域的兴奋发出神经支配胰岛B细胞的活动,使胰岛B细胞合成并释放胰岛素,胰岛素促进组织细胞对葡萄糖的摄取、利用和贮存,从而使血糖下降;当血糖下降时,血糖会直接刺激胰岛A细胞引起胰高血糖素的合成和释放,同时也会引起下丘脑的另一区域的兴奋发出神经支配胰岛A细胞的活动,使胰高血糖素合成并分泌,胰高血糖素通过促进肝糖原的分解和非糖物质的转化从而使血糖上升,并且下丘脑在这种情况下也会发出神经支配肾上腺的活动,使肾上腺素分泌增强,肾上腺素也能促进血糖上升。
【详解】A、血糖升高会刺激M细胞分泌激素N,该激素为胰岛素,因此M细胞为胰岛B细胞,胰岛素的靶细胞是全身细胞,A错误;
B、与静脉注射相比,口服等量的葡萄糖还会刺激L细胞分泌GLP—1,它能促进M细胞(胰岛B细胞)分泌更多的激素N(胰岛素),因此静脉注射葡萄糖时血浆中激素N(胰岛素)含量较低的原因是L细胞分泌的GLP—1不足,B正确;
C、L细胞分泌GLP—1,GLP—1(多肽类激素)作用于大脑摄食中枢,说明与体液调节有关,通过大脑摄食中枢抑制胃排空,说明与神经调节有关,故L细胞分泌GLP—1后作用于大脑摄食中枢抑制胃排空的过程属于体液一神经调节,C正确;
D、GLP—1是一种多肽类激素,GLP—1不能口服给药的原因是多肽口服后会在消化道内被分解,失去药效,D正确。
故选BCD。
24. 下图甲表示在神经纤维上连接两个完全相同的灵敏电表,表1两电极分别在a、b处膜外,表2两电极分别在d处膜的内外侧。在c处给予适宜刺激,相关的电位变化曲线如乙图、丙图所示。下列相关叙述正确的是( )
A. 表1记录得到丙图所示的曲线图,表2记录得到乙图所示曲线
B. c处产生兴奋时,相邻未兴奋部位受到与之形成的局部电流刺激,引发新的动作电位
C. 丙图曲线处于⑤点时,甲图a处K+通道开放,K+外流使膜电位表现为外正内负
D. 若降低膜外Na+浓度,③和④点均下移,若降低膜外K+浓度,③和④点均上移
【答案】ABC
【解析】
【分析】1、静息电位与动作电位:
(1)静息电位静息状态时,细胞膜两侧的电位表现为外正内负,产生原因:K+外流,使膜外阳离子浓度高于膜内;
(2)动作电位受到刺激后,细胞两侧的电位表现为外负内正,产生原因:Na+内流,使兴奋部位膜内侧阳离子浓度高于膜外侧;
(3)兴奋部位与未兴奋部位之间由于电位差的存在,形成了局部电流,将兴奋向前传导,后方又恢复为静息电位;
2、分析题图:图甲表示神经纤维,动作电位在神经纤维上双向传导,c点受到适宜刺激,由于bc=cd,b、d同时出现膜外负内正;表1出现两次不同方向的偏转,表1两次偏转的曲线图如丙所示,神经冲动到达d点时,表2记录得到乙图所示的曲线;图乙中①表示静息电位,其大小与膜内外K+浓度差有关,②表示去极化过程,③表示反极化状态,③的峰值大小与膜内外Na+浓度差有关。
【详解】A、由题干和题图可知,表1会出现2个峰值(先到达b点,再到达a点),而表2只出现1个峰值,因此表1记录得到丙图所示的曲线图,表2记录得到乙图所示的曲线图,A正确;
B、神经冲动在神经纤维上传导形式:当刺激部位(兴奋部位)处于内正外负的反极化状态时,邻近未受刺激的部位(未兴奋部位)仍处于外正内负的极化状态,两者之间会形成局部电流,这个局部电流又会刺激没有去极化的细胞膜,使之去极化,也形成动作电位。这样,不断地以局部电流 (电信号) 向前传导,将动作电位传播出去,一直传到神经末梢,故c处受刺激产生兴奋,与未兴奋部位形成的局部电流刺激相邻部位,引发新的动作电位,B正确;
C、丙图曲线处于⑤点时,即兴奋传到a与b点之间,此时a和b都表现为静息电位,甲图a处电位表现为外正内负,此时K+通道开放,K+大量外流,C正确;
D、若降低膜外 Na+ 浓度,Na+内流减少,动作电位的峰值降低,即③和④点均下移,若降低膜外K+浓度,影响的是静息电位,不影响③和④点的移动,D错误。
故选ABC。
25. 2021年6月17日,神舟十二号载人飞船发射成功。航天器内有生命保障系统,以维持载人航天器密闭舱内的大气环境等,保障宇航员的生命安全。下列哪项是为维持内环境稳态而设计的( )
A. 氧源(气瓶)和供气调压组件能为航天员提供呼吸用氧,清除航天服内的CO2
B. 水升华器和水冷却循环装置能控制航天服内的压力、温度和湿度
C. 通信设备、控制组件和电源、报警系统等及时与地面相联系
D. 适当的食物和排泄物处理装置能保证宇航员的物质和能量供应
【答案】ABD
【解析】
【分析】关于“内环境稳态调节”应掌握以下几点:
(1)实质:体内渗透压、温度、pH等理化特性呈现动态平衡的过程;
(2)定义:在神经系统和体液的调节下,通过各个器官、系统的协调活动,共同维持内环境相对稳定的状态;
(3)调节机制:神经-体液-免疫调节网络;
(4)层面:水、无机盐、血糖、体温等的平衡与调节。
【详解】A、氧源(气瓶)和供气调压组件能维持气体环境的相对稳定,即提供呼吸用氧,清除航天服内的CO2,A正确;
B、水升华器和水冷却循环装置能保证航天员在常温下进行活动和工作,即控制航天服内的压力、温度和湿度,B正确;
C、通信设备等只是与地面完成信息的传递,C错误;
D、食物能保证航天员机体能量的供应,D正确。
故选ABD。
第II卷(非选择题)
三、非选择题:本题共4小题,共45分。
26. 甲图是人体某组织的模式图,乙图是内环境稳态与各系统的功能联系示意图,①、②、③、④表示液体,A、B、C、E表示系统,D表示器官。
(1)图中E表示_____系统,具有运输体内物质的作用;体内细胞只有通过F才能与外界环境发生物质交换,则F表示_____。
(2)正常情况下,图甲_____液中的CO2浓度最高。病人因呼吸受阻,肌细胞会因无氧呼吸产生大量乳酸,乳酸进入血液后,可以与血液中的_____(H2CO3/NaHCO3)发生反应,使血液的pH维持相对稳定。
(3)正常情况下,外界食物中的葡萄糖进入组织细胞被利用至少穿过_____层膜。
(4)由于工作强度太大,某人出现尿量大增现象,尿检中发现有葡萄糖,可能是C中_____生理过程出现异常。
【答案】(1) ①. 循环 ②. 内环境
(2) ①. ① ②. NaHCO3 (3)7 (4)肾小管的重吸收
【解析】
【分析】题图分析:图示是内环境稳态与各系统的功能联系示意图,其中A为消化系统、B为呼吸系统、C为泌尿系统,D为皮肤,E为循环系统,F为内环境;①为细胞内液,②为组织液,③为血浆,④为淋巴,图中组织液、血浆和淋巴组成人体细胞直接生存的内环境,内环境也是细胞与外界环境进行物质交换的媒介。
【小问1详解】
所有的物质都要经过E出入内环境,图中E表示循环系统,体内细胞只有通过F才能与外界环境发生物质交换,则F表示表示内环境。
【小问2详解】
CO2是细胞代谢的产物,因此正常情况下,图甲中的①细胞内液中的CO2浓度最高;乳酸进入血液后,可以与血液中的NaHCO3发生反应,使血液的pH维持相对稳定。
【小问3详解】
正常情况下,外环境食物中的葡萄糖进入组织细胞被利用,首先穿过小肠绒毛上皮细胞(2 层膜),然后进入毛细血管壁细胞(2 层膜),再出毛细血管壁细胞(2 层膜),最后进入组织细胞(1 层膜),至少穿过7层膜。
【小问4详解】
某人出现尿量大增且尿检中有葡萄糖的现象,在人体生理过程中,葡萄糖在肾小管和集合管处被重吸收回血液,如果这个重吸收过程出现异常,就会导致尿液中出现葡萄糖,因此某人出现尿量大增现象,尿检中发现有葡萄糖,可能是C(泌尿系统)中肾小管的重吸收生理过程出现异常。
27. 美国杜克大学的研究人员发明了一种方法,只用手指的一滴血就能在流鼻涕和发热等症状出现之前检测出谁将患上流感。下图表示某同学在医院取指血时兴奋在反射弧中的传导和传递过程的模式图,请回答有关问题:
(1)针扎手部取血时,传入神经末梢会产生兴奋,并将兴奋传导至大脑皮层处形成痛觉,这一过程_____(填“属于”或“不属于”)反射,理由是_____。
(2)刺激甲图中的④,结合乙图分析此处膜内电位发生的变化是_____,该变化是由_____引起的,方式为_____。
(3)丙图中6可以是神经元的_____,此处完成的信号转换是_____。
【答案】(1) ①. 不属于 ②. 该过程兴奋只是传至神经中枢形成感觉,没有经历完整反射弧
(2) ①. 由负电位变为正电位 ②. Na+内流 ③. 协助扩散
(3) ①. 树突膜或细胞体的膜 ②. 化学信号→电信号
【解析】
【分析】分析题图:图甲是反射弧的结构组成,其中①是感受器、②是传入神经、③是神经中枢、④是传出神经、⑤是效应器;图乙是传出神经在静息状态和动作状态膜两侧的电位情况的放大;图丙是突触结构图,其中1是突触小体、2是线粒体、3是突触小泡、4是突触前膜、5是突触间隙、6是突触后膜。
【小问1详解】
针扎手部取血时,传入神经末梢会产生兴奋,并将兴奋传导至大脑皮层处形成痛觉,这一过程不属于反射,理由是该过程兴奋只是传至神经中枢形成感觉,没有经历完整反射弧。
【小问2详解】
甲图中的④是传出神经纤维,未受刺激时膜两侧的电位为外正内负,即静息电位,受到刺激后膜两侧的电位为外负内正,即动作电位,所以刺激甲图中的④,④处的电位发生的变化是由外正内负变成外负内正(由静息电位变成动作电位),动作电位的产生是Na+内流引起的,Na+内流是顺浓度梯度的运输,其运输方式为协助扩散。
【小问3详解】
图丙为突触的结构模式图,6是突触后膜,可以神经元的树突膜或细胞体的膜,此处完成的信号转换化学信号→电信号。
28. 下图为某人在饥饿时参加冰桶挑战其体内的一些生理变化过程示意图(图中①~④为激素,A、B、C表示器官、组织或细胞)。请据图回答下列问题:
(1)全身冰水浇湿后,下丘脑会分泌①,①促使B分泌②,②促使甲状腺分泌③,该过程中①表示_____,该过程体现了激素调节中的_____调节。若机体缺乏③可通过_____(选填“仅能注射”“仅能口服”“口服或注射”)的方法补充。
(2)饥寒交迫时,_____细胞分泌的④_____(填激素名称)含量增加,④的主要生理功能是_____,以维持血糖含量的相对稳定。与此同时,肾上腺髓质对肾上腺素的分泌量也增加,说明二者在调节血糖平衡的过程中表现为_____作用。
【答案】(1) ①. 促甲状腺激素释放激素(TRH) ②. 分级 ③. 口服或注射
(2) ①. 胰岛A ②. 胰高血糖素 ③. 促进肝糖原的分解,促进脂肪等非糖物质转化为葡萄糖,进而升高血糖 ④. 协同
【解析】
【分析】分析图示可知,A为大脑皮层,B为垂体,C为主要为肝脏细胞。①为促甲状腺激素释放激素,②为促甲状腺激素,③为甲状腺激素,④为胰高血糖素。
【小问1详解】
全身冰水浇湿后,温度感受器受到刺激,相应的神经冲动传到下丘脑,下丘脑会分泌①促甲状腺激素释放激素(TRH),运输到垂体,促使垂体分泌②促甲状腺激素(TSH),促甲状腺激素(TSH)作用于甲状腺,可促使甲状腺分泌③甲状腺激素,该过程体现了激素调节中的分级调节。③甲状腺激素的化学本质为氨基酸衍生物,若机体缺乏③甲状腺激素,可以注射甲状腺激素,也可以口服。
【小问2详解】
饥寒交迫时,血糖浓度降低,胰岛A细胞分泌的④胰高血糖素含量增加,该激素能够促进肝糖原的分解,促进脂肪等非糖物质转化为葡萄糖,进而升高血糖,以维持血糖含量的相对稳定。与此同时,肾上腺髓质对肾上腺素的分泌量也增加,肾上腺素也能促进血糖升高,故其与肾上腺素在调节血糖平衡的过程中表现为协同作用。
29. 当新冠病毒侵入人体,机体会启动免疫反应对抗该病毒。如图是免疫系统作用于新型冠状病毒的过程简图,请回答下列问题:
(1)图中的a过程是_____免疫(填“体液”、“细胞”或“无法确定”),细胞②的名称是_____,细胞②被活化需要_____个信号刺激。细胞④的名称是_____。细胞①-⑤均起源于_____,细胞①发育成熟的主要场所是_____。
(2)图中细胞①-⑤中能特异性识别抗原的有_____(填数字标号);当新冠病毒再次进入新冠肺炎康复者机体时,与初次免疫反应相比,这次免疫反应的特点_____。
【答案】(1) ①. 体液 ②. B细胞 ③. 2 ④. 细胞毒性T细胞 ⑤. 造血干细胞 ⑥. 胸腺
(2) ①. ①②④ ②. 反应快而强
【解析】
【分析】体液免疫的过程为,当病原体侵入机体时,一些病原体可以和B细胞接触,这为激活B细胞提供了第一个信号。一些病原体被树突状细胞、B细胞等抗原呈递细胞摄取。抗原呈递细胞将抗原处理后呈递在细胞表面,然后传递给辅助性T细胞。辅助性T细胞表面的特定分子发生变化并与B细胞结合,这是激活B细胞的第二个信号;辅助性T细胞开始分裂、分化。并分泌细胞因子。在细胞因子的作用下,B细胞接受两个信号的刺激后,增殖、分化,大部分分化为浆细胞,小部分分化为记忆B细胞。随后浆细胞产生并分泌抗体。在多数情况下,抗体与病原体结合后会发生进一步的变化,如形成沉淀等,进而被其他免疫细胞吞噬消化。记忆细胞可以在抗原消失后存活,当再接触这种抗原时,能迅速增殖分化,分化后快速产生大量抗体。
细胞免疫的过程:被病毒感染的靶细胞膜表面的某些分子发生变化,细胞毒性T细胞识别变化的信号,开始分裂并分化,形成新的细胞毒性T细胞和记忆T细胞。同时辅助性T细胞分泌细胞因子加速细胞毒性T细胞的分裂、分化。新形成的细胞毒性T细胞在体液中循环,识别并接触、裂解被同样病原体感染的靶细胞,靶细胞裂解、死亡后,病原体暴露出来,抗体可以与之结合,或被其他细胞吞噬掉。
据图分析可知,细胞①是辅助性T细胞,细胞②是B(或B淋巴)细胞,细胞③是浆细胞,细胞④是细胞毒性T细胞,细胞⑤是抗原呈递细胞。物质甲是细胞因子,物质乙是抗体。
【小问1详解】
细胞③是浆细胞,能分泌物质乙(抗体),故a过程为体液免疫。细胞②是B细胞,当病原体侵入机体时,一些病原体可以和B细胞接触,这为激活B细胞提供了第一个信号。一些病原体被树突状细胞、B细胞等抗原呈递细胞摄取。抗原呈递细胞将抗原处理后呈递在细胞表面,然后传递给辅助性T细胞。辅助性T细胞表面的特定分子发生变化并与B细胞结合,这是激活B细胞的第二个信号,故B细胞的活化需要2个信号刺激,细胞④是细胞毒性T细胞。细胞①-⑤均起源于骨髓中的造血干细胞,细胞①是辅助性T细胞,T细胞发育成熟的主要场所是胸腺。
【小问2详解】
③浆细胞不能识别抗原,⑤抗原呈递细胞不能特异性的识别抗原,①辅助性T细胞、②B(或B淋巴)细胞、④细胞毒性T细胞能特异性识别抗原。 当新冠病毒再次进入机体时,由于机体内存在记忆细胞,所以会发生二次免疫,该过程的特点是:记忆细胞迅速增殖分化,在短时间能增殖分化为细胞毒性T细胞和浆细胞,浆细胞能产生大量抗体,故二次免疫的反应快而强。
相关试卷
这是一份河北省沧州市2024_2025学年高二生物上学期12月月考试题,共8页。试卷主要包含了71~9等内容,欢迎下载使用。
这是一份河北省沧州市四县联考2024_2025学年高一生物上学期11月月考试题含解析,共15页。试卷主要包含了单选题,主观题等内容,欢迎下载使用。
这是一份河北省沧州市四县联考2024_2025学年高一生物上学期10月月考试题含解析,共18页。试卷主要包含了本试卷分选择题和非选择题两部分,本卷命题范围等内容,欢迎下载使用。
相关试卷 更多
- 1.电子资料成功下载后不支持退换,如发现资料有内容错误问题请联系客服,如若属实,我们会补偿您的损失
- 2.压缩包下载后请先用软件解压,再使用对应软件打开;软件版本较低时请及时更新
- 3.资料下载成功后可在60天以内免费重复下载
免费领取教师福利

