搜索
      上传资料 赚现金

      浙江省2024_2025学年高二生物上学期10月月考试题含解析

      • 1.15 MB
      • 2025-06-23 08:20:52
      • 35
      • 0
      • 教习网2972821
      加入资料篮
      立即下载
      浙江省2024_2025学年高二生物上学期10月月考试题含解析第1页
      高清全屏预览
      1/21
      浙江省2024_2025学年高二生物上学期10月月考试题含解析第2页
      高清全屏预览
      2/21
      浙江省2024_2025学年高二生物上学期10月月考试题含解析第3页
      高清全屏预览
      3/21
      还剩18页未读, 继续阅读

      浙江省2024_2025学年高二生物上学期10月月考试题含解析

      展开

      这是一份浙江省2024_2025学年高二生物上学期10月月考试题含解析,共21页。试卷主要包含了考试结束后,只需上交答题纸,35~7等内容,欢迎下载使用。
      2.答题前,在答题卷指定区域填写班级、姓名、考场号、座位号及准考证号并填涂相应数字。
      3.所有答案必须写在答题纸上,写在试卷上无效。
      4.考试结束后,只需上交答题纸。
      选择题部分
      一、本大题共20小题,每小题2分,共40分。每小题列出的四个备选项中只有一个符合题目要求,不选、多选、错选均不得分。
      1. 下列不属于人体内环境成分的是( )
      A. 激素B. 血红蛋白C. 尿素D. 血浆蛋白
      【答案】B
      【解析】
      【分析】血浆、组织液和淋巴液通过动态的有机联系,共同构成机体内细胞生活的直接环境。为了区别于个体生活的外界环境,人们把这个由细胞外液构成的液体环境叫作内环境。
      【详解】A、激素通过体液运输,属于内环境的组成成分,A错误;
      B、血红蛋白属于细胞内的蛋白质,不属于内环境的组成成分,B正确;
      C、尿素均可以出现在内环境中,属于内环境成分,C错误;
      D、血浆蛋白属于血浆中的成分,属于内环境的组成成分,D错误。
      故选B。
      2. 人体在剧烈运动且饮水不足的情况下会产生抗利尿激素,抗利尿激素的产生部位、释放部位、作用部位依次是( )
      ①下丘脑 ②垂体 ③肾小管和集合管 ④膀胱
      A. ①②④B. ①②③C. ②③④D. ①③④
      【答案】B
      【解析】
      【分析】当人饮水不足或吃的食物过咸时,细胞外液渗透压会升高,下丘脑中渗透压感受器会受到刺激,这个刺激一方面传至大脑皮层,通过产生渴觉来直接调节水的摄入量,另一方面促使下丘脑分泌、垂体释放的抗利尿激素增加,从而促进肾小管和集合管对水分的重吸收。
      【详解】抗利尿激素在下丘脑产生,由垂体释放,作用于肾小管和集合管,促进水的重吸收,由此可知抗利尿激素的产生部位为①下丘脑,释放部位为②垂体,作用部位是③肾小管和集合管,B正确。
      故选B。
      3. 下列激素在人体中的产生部位与其他激素不同的是( )
      A. 促性腺激素B. 促甲状腺激素C. 催产素D. 生长激素
      【答案】C
      【解析】
      【分析】下丘脑的部分细胞称为神经分泌细胞,既能传导神经冲动,又有分泌激素的功能。
      【详解】A、促性腺激素的产生部位是垂体,A不符合题意;
      B、促甲状腺激素的产生部位是垂体,B不符合题意;
      C、催产素的产生部位是下丘脑,由垂体释放,C符合题意;
      D、生长激素的产生部位是垂体,D不符合题意;
      故选C。
      4. 丝虫病是一种传染性疾病,病原体的寄生部位是淋巴管。丝虫病的传染源主要为血液中含微丝蚴(丝虫的幼虫)的早期患者及无症状的带虫者,通过蚊虫叮咬进行传播,受感染病人严重时会导致毛细淋巴管阻塞,下肢肿胀。下列叙述错误的是( )
      A. 毛细淋巴管壁细胞的内环境是淋巴液和血浆
      B. 患者下肢肿胀是由于淋巴液回流受阻,导致组织液增多
      C. 抽取机体血液进行成分检查,适用于丝虫病的诊断
      D. 保持环境卫生,防止蚊虫滋生,可降低丝虫病的发病率
      【答案】A
      【解析】
      【分析】1、内环境即细胞外液,由血浆、组织液、淋巴等组成。内环境的作用是:细胞与外界环境进行物质交换的媒介;
      2、内环境的理化性质主要包括温度、pH和渗透压:
      (1)人体细胞外液的温度一般维持在37℃左右;
      (2)正常人的血浆接近中性,pH为7.35~7.45;
      (3)血浆渗透压的大小主要与无机盐、蛋白质的含量有关。
      【详解】A、毛细淋巴管壁细胞生活在淋巴和组织液,其内环境是淋巴液和组织液,A错误;
      B、毛细淋巴管阻塞导致下肢肿胀,因此肿胀的原因应该是淋巴回流至静脉受阻,组织液增多导致,B正确;
      C、丝虫病能使毛细淋巴管阻塞,人体体液的成分会出现变化,可以通过血常规检查诊断病情,C正确;
      D、丝虫病通过蚊虫叮咬进行传播,保持环境卫生,减少蚊虫滋生可切段传播途径,预防丝虫病的传播,D正确。
      故选A。
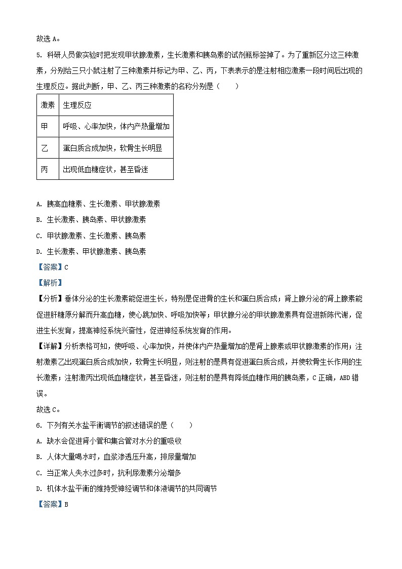
      5. 科研人员做实验时把发现甲状腺激素,生长激素和胰岛素的试剂瓶标签掉了。为了重新区分这三种激素,分别给三只小鼠注射了三种激素并标记为甲、乙、丙,下表表示的是注射相应激素一段时间后出现的生理反应。据此判断,甲、乙、丙三种激素的名称分别是( )
      A. 胰高血糖素、生长激素、甲状腺激素
      B. 生长激素、胰岛素、甲状腺激素
      C. 甲状腺激素、生长激素、胰岛素
      D. 生长激素、甲状腺激素、胰岛素
      【答案】C
      【解析】
      【分析】垂体分泌的生长激素能促进生长,特别是促进骨的生长和蛋白质合成;肾上腺分泌的肾上腺素能促进肝糖原分解而升高血糖,使心跳加快、呼吸加快等;甲状腺分泌的甲状腺激素具有促进新陈代谢,促进生长发育,提高神经系统兴奋性,促进神经系统发育的作用。
      【详解】分析表格可知,使呼吸、心率加快,并使体内产热量增加的是肾上腺素或甲状腺激素的作用;注射激素乙出现蛋白质合成加快,软骨生长明显,则注射的是具有促进蛋白质合成,并使软骨生长作用的生长激素;注射激丙出现低血糖症状,甚至昏迷,则注射的是具有降低血糖作用的胰岛素,C正确,ABD错误。
      故选C。
      6. 下列有关水盐平衡调节的叙述错误的是( )
      A. 缺水会促进肾小管和集合管对水分的重吸收
      B. 人体大量喝水时,血浆渗透压升高,排尿量增加
      C. 当正常人失水过多时,抗利尿激素分泌增多
      D. 机体水盐平衡的维持受神经调节和体液调节的共同调节
      【答案】B
      【解析】
      【分析】饮水不足、体内失水过多或吃的食物过咸时,会导致细胞外液渗透压升高。细胞外液渗透压会升高,下丘脑中的渗透压感受器会受到刺激。这个刺激一方面传至大脑皮层,通过产生渴觉来直接调节水的摄入量;另一方面促使下丘脑分泌、垂体释放的抗利尿激素增加,从而促进肾小管和集合管对水分的重吸收,减少了尿量的排出,保留了体内的水分,使细胞外液的渗透压趋向于恢复正常。相反,当人饮水过多或盐分丢失过多而使细胞外液的渗透压下降时,对渗透压感受器的刺激减少,也就减少了抗利尿激素的分泌和释放,肾排出的水分就会增加,这样细胞外液的渗透压就恢复正常。
      【详解】AC、当正常人失水过多或缺水时,会使细胞外液渗透压升高,进而导致下丘脑分泌、垂体释放的抗利尿激素增多,从而促进肾小管和集合管对水分的重吸收,AC正确;
      B、人体大量喝水时,会使血浆渗透压降低,导致抗利尿激素的释放量减少,肾小管和集合管对水分的重吸收过程减弱,排尿量增加,B错误;
      D、机体水盐平衡的维持离不开下丘脑分泌的抗利尿激素的作用,受神经调节和体液调节的共同调节,D正确。
      故选B。
      7. 白蛋白是健康人血浆中含量最多的蛋白质,白蛋白在细胞内合成后,分泌进入血液循环,从而分布到全身各处。下列有关白蛋白的叙述正确的是( )
      A. 白蛋白越多,血浆渗透压越低
      B. 白蛋白减少,会引起组织水肿
      C. 白蛋白的基本元素组成是C、H、O、N、P
      D. 白蛋白不能通过毛细血管壁进入组织液
      【答案】B
      【解析】
      【分析】人体的细胞外液血浆、淋巴和组织液构成了人体的内环境,凡是血浆、淋巴、组织液的成分,都是内环境的成分。
      【详解】A、白蛋白越多,血浆的渗透压越高,A错误;
      B、白蛋白减少,血浆的渗透压减小,组织液增多,会引起组织水肿,B正确;
      C、白蛋白的基本元素组成是C、H、O、N,C错误;
      D、白蛋白在细胞内合成后,分泌进入血液循环,从而分布到全身各处,故白蛋白能通过毛细血管壁进入组织液,D错误。
      故选B。
      8. 缺血性脑卒中是因脑部血管阻塞而引起的脑部损伤,可发生在脑的不同区域。若缺血性脑卒中患者无其他疾病或损伤,下列叙述错误的是( )
      A. 损伤发生在大脑的布罗卡区时,患者可以说话,但不能理解语言
      B. 损伤发生在下丘脑时,患者可能出现体温调节障碍
      C. 损伤导致上肢不能运动时,患者的缩手反射仍可发生
      D. 损伤发生在大脑时,患者可能会出现尿失禁
      【答案】A
      【解析】
      【分析】1、人脑的组成及功能:大脑:大脑皮层是调节机体活动的最高级中枢,是高级神经活动的结构基础。小脑:是重要的运动调节中枢,维持身体平衡。脑干:有许多重要的生命活动中枢,如呼吸中枢。下丘脑:有体温调节中枢、渗透压感受器、是调节内分泌活动的总枢纽;
      2、语言功能是人脑特有的高级功能语言中枢的位置和功能:书写性语言中枢→失写症(能听、说、读,不能写);运动性语言中枢→运动性失语症(能听、读、写,不能说);听觉性语言中枢→听觉性失语症(能说、写、读,不能听);视觉性语言中枢→失读症(能听、说、写,不能读)。
      【详解】A、损伤发生在大脑的布罗卡区时,患者可以说话,但不能理解语言。‌ 这种症状被称为表达性失语症或运动性失语症,A错误;
      B、体温调节中枢位于下丘脑,损伤发生在下丘脑时,患者可能出现体温调节障碍,B正确;
      C、损伤导致上肢不能运动时,大脑皮层的躯体运动中枢受到损伤,此时患者的缩手反射仍可发生,因为缩手反射的低级中枢在脊髓,C正确;
      D、排尿的高级中枢在大脑皮层,低级中枢在脊髓,损伤发生在大脑时,患者可能会出现尿失禁,D正确。
      故选A。
      9. 大刘进行塔吊作业的过程中产生了尿意,由于工作的限制,结束后才能进行排尿。对于这个过程,下列叙述错误的是( )
      A. 下丘脑感受细胞外液渗透压变化,产生尿意
      B. 排尿是一种简单的反射活动,但经常在高级中枢控制下进行
      C. 憋尿过程中分泌的抗利尿激素增加
      D. 尿的生成过程,既有神经调节也有体液调节
      【答案】A
      【解析】
      【分析】排尿反射的初级中枢位于脊髓,位于脊髓中的低级中枢受大脑皮层中的高级中枢的调控。
      【详解】A、感受细胞外液渗透压变化的是位于下丘脑中的渗透压感受器,产生尿意的感觉中枢位于大脑皮层,A错误;
      B、排尿是一种简单的反射活动,其低级中枢位于脊髓,但位于脊髓中的低级中枢受大脑皮层中的高级中枢的调控,B正确;
      C、憋尿过程中,下丘脑分泌的抗利尿激素增加,促进肾小管和集合管重吸收水,以减少尿量的产生,C正确;
      D、在大刘进行塔吊作业的过程中,下丘脑分泌的抗利尿激素增加,促进肾小管和集合管重吸收水,以减少尿量的产生,抗利尿激素的分泌属于神经调节的结果,抗利尿激素通过体液运输发挥作用属于体液调节过程,D正确。
      故选A。
      10. 脊髓、脑干和大脑皮层中都有调节呼吸运动的神经中枢,其中只有脊髓呼吸中枢直接支配呼吸运动的呼吸肌,且只有脑干呼吸中枢具有自主节律性。下列叙述正确的是( )
      A. 只要脑干功能正常,自主节律性的呼吸运动就能正常进行
      B. 高级中枢通过低级中枢对呼吸肌支配的过程属于反馈调节
      C. 睡眠时呼吸运动能自主进行完全依赖于脊髓呼吸中枢对呼吸肌的支配
      D. 体液中CO2浓度的变化可通过神经系统对呼吸运动进行调节
      【答案】D
      【解析】
      【分析】神经系统包括中枢神经系统和外周神经系统,中枢神经系统由脑和脊髓组成,脑分为大脑、小脑和脑干;外周神经系统包括脊神经、脑神经、自主神经,自主神经系统包括交感神经和副交感神经。
      【详解】A、分析题意可知,只有脑干呼吸中枢具有自主节律性,而脊髓呼吸中枢直接支配呼吸运动的呼吸肌,故若仅有脑干功能正常而脊髓受损,也无法完成自主节律性的呼吸运动,A错误;
      B、高级中枢通过低级中枢对呼吸肌支配的过程不属于反馈调节,反馈调节是指系统的输出反过来作用于系统的输入,从而影响系统的功能,B错误;
      C、睡眠时呼吸运动能自主进行不仅仅依赖于脊髓呼吸中枢对呼吸肌的支配,还与脑干呼吸中枢等有关,C错误;
      D、CO2属于体液调节因子,体液中CO2浓度的变化可通过神经系统对呼吸运动进行调节,如CO2浓度升高时,可刺激脑干加快呼吸频率,从而有助于CO2排出,D正确。
      故选D。
      11. 无论气温如何变化,正常人体的体温总能保持相对恒定,但在病毒感染等特殊情况下,人体体温会出现波动。下列有关人体体温调节的叙述正确的是( )
      A. 在炎热环境中,人体下丘脑中的体温调节中枢可产生热觉
      B. 在寒冷环境中,人体代谢速率降低,甲状腺激素的分泌量增加
      C. 在感染流感期间,患者体温上升过程中产热量大于散热量
      D. 在某种病毒流行期间,检测到体温升高可作为感染病毒的依据
      【答案】C
      【解析】
      【分析】在寒冷环境中,散热加快,当局部体温低于正常体温时,冷觉感受器受到刺激并产生兴奋,兴奋通过传入神经传递到下丘脑的体温调节中枢,通过中枢的分析、综合,再通过传出神经引起皮肤血管收缩,皮肤的血流量减少,散热量也相应减少;汗腺的分泌量减少,蒸发散热也随之减少。在减少热量散失的同时,寒冷刺激使下丘脑的体温调节中枢兴奋后,可引起骨骼肌战栗,使机体主动增加产热。
      【详解】A、感觉的形成是大脑皮层,A错误;
      B、在寒冷环境中,人体代谢速率升高,甲状腺激素的分泌量增加,从而提高能量代谢,维持体温恒定,B错误;
      C、患者体温上升,说明此时产热量大于散热量,C正确;
      D、在病毒感染等特殊情况下,人体体温会出现较大的波动,因此在某种病毒流行期间,检测到体温明显升高可作为疑似患者的初筛依据,D错误。
      故选C。
      12. 球星梅西在11岁时被诊断出生长发育迟缓,但智力正常。他可能缺乏的激素是( )
      A. 甲状腺激素B. 胰岛素C. 生长激素D. 肾上腺激素
      【答案】C
      【解析】
      【分析】激素是由内分泌腺的腺细胞所分泌的、对人体有特殊作用的化学物质.它在血液中含量极少,但是对人体的新陈代谢、生长发育和生殖等生理活动,却起着重要的调节作用.激素分泌异常时会导致人体患相应的疾病.
      【详解】A、甲状腺激素是由甲状腺分泌的,它的主要作用是促进新陈代谢、促进生长发育、提高神经系统的兴奋性;幼年时甲状腺功能不足,就会患呆小症,患者长大后表现出身材矮小、智力低下、生殖器官发育不全等症状.故不符合题意,A错误;
      B、胰岛素是由胰岛分泌的,它的主要作用是调节糖的代谢,具体说,它能促进血糖合成糖元,加速血糖分解,从而降低血糖浓度,人体内胰岛素分泌不足时,人会患糖尿病;故不符合题意,B错误;
      C、生长激素是由垂体分泌的,有调节人体生长发育的作用.如果幼年时生长激素分泌不足,则生长迟缓,身材矮小,到了成年,有的身高才只有70cm,但是智力一般是正常的,这叫侏儒症;某成年人身高不足1米,但其智力是正常的说明他患的是侏儒症,这种病是幼年时生长激素分泌不足引起的.故符合题意,C正确;
      D、胰岛素是由胰岛分泌的,它的主要作用是调节糖的代谢,具体说,它能促进血糖合成糖元,加速血糖分解,从而降低血糖浓度,人体内胰岛素分泌不足时,人会患糖尿病;故不符合题意,D错误。
      故选C。
      13. 河豚毒素是一种剧毒的神经毒素,能特异性地抑制Na+通道,且作用时间越长,效果越明显;但河豚毒素对K+通道无直接影响。下列叙述正确的是( )
      A. 增加神经细胞间隙的Na+浓度可以有效治疗河豚毒素中毒
      B. 河豚毒素会减小动作电位的峰值,增大静息电位的绝对值
      C. 河豚毒素中毒后人的肌肉会异常收缩,随着时间延长症状逐渐增强
      D. 河豚毒素经提纯、减毒后可能作为镇痛药物或麻醉药
      【答案】D
      【解析】
      【分析】动作电位的形成Na+内流的结果,Na+的浓度差决定了动作电位的峰值,内外浓度差越大,峰值越大。静息电位的强度与K+的浓度差有关,K+的浓度差越大,静息电位的绝对值越大。
      【详解】A、河豚毒素会抑制Na+通道,增加细胞间隙的Na+浓度不能有效治疗河豚毒素中毒,A错误;
      B、河豚毒素能特异性地抑制Na+通道,且作用时间越长,效果越明显,但河豚毒素对K+通道无直接影响,说明与静息电位变化无关,B错误;
      C、河豚毒素抑制Na+通道,不能产生兴奋,中毒后人的肌肉会松弛,用时间越长,效果越明显,说明随着时间延长症状逐渐增强,C错误;
      D、河豚毒素通过抑制Na+通道而抑制兴奋,提纯、减毒后可作为镇痛药物或麻醉药,D正确。
      故选D。
      14. 下图表示人体内的细胞与外界环境进行物质交换的过程,下列叙述错误的是( )

      A. 若某人长期营养不良,将会导致①渗透压降低,②增多
      B. 细胞外液存在于细胞外,约占体液2/3
      C. 食物中的K+进入组织细胞的途径为外界环境→消化系统→A→①→②→组织细胞
      D. 淋巴细胞生活的内环境有①③
      【答案】B
      【解析】
      【分析】题图分析:①为血浆;②为组织液;③为淋巴,共同组成了内环境,内环境是多细胞生物的组织细胞与外界进行物质交换的媒介。A为血液循环系统,B为泌尿系统。
      【详解】A、若某人长期营养不良,将会导致血浆蛋白减少,①血浆渗透压降低,组织液渗透压相对升高,导致②增多,A正确;
      B、细胞外液存在于细胞外,约占到体液的13,细胞内液占23,B错误;
      C、从外界环境摄入的K+进入细胞的途径为:外界环境→消化系统→A血液循环系统→①血浆→②组织液→组织细胞,C正确;
      D、淋巴细胞生活的内环境有③淋巴或①血浆,D正确。
      故选B。
      15. 乙酰胆碱酯酶可促使乙酰胆碱分解。发芽的马铃薯块茎中含高浓度的乙酰胆碱酯酶抑制剂——龙葵素,龙葵素中毒患者的腺体分泌增强,导致出现呕吐、腹泻等症状。下列叙述正确的是( )
      A. 乙酰胆碱释放到突触间隙不需要消耗能量
      B. 乙酰胆碱与突触后膜上受体特异性结合可使K+通道打开
      C. 龙葵素进入内环境,在组织液中发挥功能
      D. 龙葵素可使突触后神经元持续抑制,出现无力症状
      【答案】C
      【解析】
      【分析】神经元之间通过突触传递信息的过程:兴奋到达突触前膜所在的神经元的轴突末梢,引起突触小泡向突触前膜移动并释放神经递质;神经递质通过突触间隙扩散到突触后膜的受体附近;神经递质与突触后膜上的受体结合;突触后膜上的离子通道发生变化,引发电位变化;神经递质被降解或回收。
      【详解】A、乙酰胆碱以胞吐形式释放到突触间隙,需要消耗能量,A错误;
      B、乙酰胆碱属于兴奋性神经递质,与突触后膜上受体特异性结合可使Na+通道打开,使后膜变为动作电位,B错误;
      C、龙葵素作为乙酰胆碱酯酶抑制剂,在突触间隙发挥作用,突触间隙中的液体为组织液,C正确;
      D、乙酰胆碱属于兴奋性神经递质,龙葵素抑制乙酰胆碱酯酶活性,导致乙酰胆碱无法被水解,导致突触后神经元持续兴奋,出现僵直症状,D错误。
      故选C。
      16. 迷走神经是与脑干相连的脑神经,对胃肠的蠕动和消化腺的分泌活动起促进作用,还可通过一系列过程产生一定的抗炎效应,其作用机制如图所示
      下列叙述错误的是( )
      A. 迷走神经中促进胃肠蠕动的神经属于副交感神经
      B. 可通过检测体液中TNF-α的浓度来评估炎症程度
      C. 乙酰胆碱与受体结合可能改变细胞膜对离子的通透性
      D. 减少N受体数量,可以减弱炎症的产生
      【答案】D
      【解析】
      【分析】外周神经系统包括脑神经和脊神经,它们都含有传入神经(感觉神经)和传出神经(运动神经)。传出神经又可分为支配躯体运动的神经(躯体运动神经)和支配内脏器官的神经(内脏运动神经),其中内脏运动神经的活动不受意识支配,称为自主神经系统。
      【详解】A、迷走神经会促进胃肠道的蠕动功能,含有副交感神经,交感神经会抑制胃肠道的功能,A正确;
      B、由图可知,TNF-α是一种涉及到系统性炎症的细胞因子,主要由肠巨噬细胞分泌,可通过检测体液中TNF-α的浓度来评估炎症程度,B正确;
      C、在动物细胞中,乙酰胆碱属于兴奋性递质,与突触后膜上的特异性受体结合能影响膜对离子的通透性,如增大膜对钠离子的通透性,C正确;
      D、乙酰胆碱通过N受体抑制TNF-α的分泌,减少N受体数量,对TNF-α分泌的抑制作用减弱,TNF-α促进炎症的产生,所以,减少N受体数量,可以增强炎症的产生,D错误。
      故选D。
      17. 人通过学习获得各种条件反射,这有效提高了对复杂环境变化的适应能力。下列属于条件反射的是( )
      A. 食物进入口腔引起胃液分泌
      B. 学生听见铃声进入教室
      C. 运动时大汗淋漓
      D. 被针扎时,手快速缩回
      【答案】B
      【解析】
      【分析】反射一般可以分为两大类:非条件反射和条件反射。非条件反射是指人生来就有的先天性反射,是一种比较低级的神经活动,由大脑皮层以下的神经中枢(如脑干、脊髓)参与即可完成;条件反射是人出生以后在生活过程中逐渐形成的后天性反射,是在非条件反射的基础上,在大脑皮层参与下完成的,是高级神经活动的基本方式。
      【详解】A、食物进入口腔引起胃液分泌是人类先天就有的反射,不需要经过大脑皮层,因此属于非条件反射,A错误;
      B、学生听到上课铃声走进教室在实际生活中经过学习获得的,因此受到大脑皮层的控制,属于条件反射,B正确;
      C、运动时大汗淋漓来增加散热,这是人类生来就有的反射,属于非条件反射,C错误;
      D、手被针扎时会会快速缩回是人类先天就有的反射,不需要经过大脑皮层,因此属于非条件反射,D错误。
      故选B。
      18. 下丘脑是人体内环境稳态调节中的重要器官,下列相关叙述正确的是( )
      A. 下丘脑是神经中枢,只能接受神经信号的刺激
      B. 饱餐后,血糖浓度的调节方式为神经—体液调节
      C. 寒冷刺激下,激素Ⅱ含量上升只受垂体的调节
      D. 饮水过多时,调节肾小管、集合管活动的激素Ⅲ的含量上升
      【答案】B
      【解析】
      【分析】1、下丘脑在机体稳态中的作用主要包括以下四个方面:
      ①感受:渗透压感受器感受渗透压升降,维持水代谢平衡;
      ②传导:可将渗透压感受器产生的兴奋传导至大脑皮层,使之产生渴觉;
      ③分泌:分泌促激素释放激素,作用于垂体,使之分泌相应的激素或促激素,在外界环境温度低时分泌促甲状腺激素释放激素,在细胞外液渗透压升高时分泌抗利尿激素并通过垂体释放;
      ④调节:体温调节中枢、血糖调节中枢、渗透压(水平衡)调节中枢。
      2、下丘脑、垂体和甲状腺功能分级调节系统,也称为下丘脑—垂体—甲状腺轴;
      3、题图分析:图中激素Ⅰ为胰岛分泌的胰岛素或胰高血糖素,激素Ⅱ是甲状腺分泌的甲状腺激素,其含量上升受下丘脑和垂体的分级调节,激素Ⅲ是下丘脑分泌,经过垂体释放的抗利尿激素,促进肾小管和集合管对水分的重吸收。
      【详解】A、下丘脑作为神经中枢能接受神经信号的刺激,作为腺体也能接受激素信号的刺激,A 错误;
      B、饱餐后,血糖浓度上升刺激下丘脑,使胰岛B细胞合成和分泌胰岛素来降血糖,该过程属于神经—体液调节过程。所以饱餐后,机体通过神经—体液调节方式来维持血糖含量的相对稳定,B正确;
      C、由图示可知,激素Ⅱ是甲状腺激素。寒冷刺激下,经图示途径使激素Ⅱ(甲状腺激素)含量上升,该途径受下丘脑和垂体的分级调节,C 错误;
      D、由图示可知,激素Ⅲ是抗利尿激素,抗利尿激素的作用是促进肾小管和肾集合管重吸收水。饮水过多时,细胞外液渗透压降低,激素Ⅲ(抗利尿激素)减少,肾小管、集合管对水的重吸收减弱,排尿量增加,D 错误。
      故选B。
      19. 由肝细胞合成分泌、胆囊储存释放的胆汁属于消化液,其分泌与释放的调节方式如图所示:
      下列叙述错误的是( )
      A. 肝细胞表面存在乙酰胆碱受体
      B. 肝细胞受到信号刺激后,细胞膜两侧电位表现为外正内负
      C. 乙酰胆碱和缩胆囊素均为兴奋性神经递质
      D. 乙酰胆碱抑制剂和缩胆囊素抗体均会影响胆汁的释放
      【答案】B
      【解析】
      【分析】神经递质:化学本质是乙酰胆碱、氨基酸类、肾上腺素、去甲肾上腺素、NO等,作用是传输神经冲动,例如常见的乙酰胆碱。神经递质存在于突触小体内的突触小泡中,受到刺激后,由突触前膜释放,进入突触间隙,然后作用于突触后膜上的特异性受体,引起后一神经元的兴奋或者抑制。神经递质起作用后通常被灭活。
      【详解】A、分析题图可知,乙酰胆碱可作用于肝细胞,使肝细胞分泌胆汁,由此可知,肝细胞表面存在乙酰胆碱受体,A正确;
      B、乙酰胆碱是兴奋性神经递质,肝细胞受到信号刺激后,导致钠离子内流,使细胞膜两侧电位表现为外负内正,B错误;
      C、分析题图,乙酰胆碱可使肝细胞分泌胆汁,缩胆囊素可使胆囊平滑肌收缩,由此可知,乙酰胆碱和缩胆囊素均为兴奋性神经递质,C正确;
      D、乙酰胆碱抑制剂和缩胆囊素抗体分别影响乙酰胆碱和缩胆囊素发挥作用,从而影响胆汁的释放,D正确。
      故选B。
      20. 电流计与离体神经纤维的连接方式如图1所示,图2是在箭头处施加适宜的刺激后,根据电流计指针的变化得到的曲线图。下列有关叙述错误的是( )
      A. 施加刺激后,电流计指针共发生两次相反方向的偏转
      B. 若减小a、b两点间的距离,则d也随之减小
      C. 当ab=0时,两个波峰重叠,电流表指针偏转一次
      D. 动作电位传至a处时,膜内K+浓度大于膜外
      【答案】A
      【解析】
      【分析】神经细胞膜内外各种电解质的离子浓度不同,膜外Na+浓度高,膜内K+浓度高,而神经细胞膜对不同离子的通透性各不相同。静息时,膜对K+的通透性大,造成K+外流,这是大多数神经细胞产生和维持静息电位(膜电位表现为内负外正)的主要原因;受刺激时,细胞膜对Na+的通透性增加,导致Na+内流,这是形成动作电位(膜电位表现为内正外负)的基础。
      【详解】A、在图1中,与电流计相连的两电极分别置于处于静息状态的神经纤维内部的a点和外表面的b点,膜两侧的电位表现是内负外正,此时电流计的指针向左偏转。施加刺激产生兴奋时,刺激部位的膜两侧的电位变为内正外负。当兴奋传到a点时,两电极处都是正电位,电流计指针指向0;当兴奋离开a点尚未到达b点时,a点膜两侧的电位恢复为内负外正,电流计指针恢复为最初的向左偏转状态;当兴奋传到b点时,两电极处都是负电位,电流计指针又指向0。可见,电流计指针共发生两次相同方向的偏转,A错误;
      B、若减小图1中a、b两点间的距离,则兴奋由a点传到b点所需时间会缩短,所以图2中的d也随之减小,B正确;
      C、当ab=0时,两个电极处同时发生电位改变,两个波峰重叠,电流计指针偏转一次,C正确;
      D、神经细胞内的K+浓度明显大于膜外,动作电位传至a处时,膜内K+浓度仍然大于膜外,D正确。
      故选A。
      非选择题部分
      二、本大题共4小题,共60分
      21. 某人因上吐下泻去医院就诊,医生诊断为急性肠胃炎,注射头孢菌素类抗生素治疗。在使用头孢菌素类抗生素期间及用药后1~2周内不能饮酒。请结合内环境的相关知识,回答下列问题:
      (1)该病人突发急性肠胃炎导致机体稳态失衡,引发病症。稳态的实质是指内环境的______处于相对稳定的状态。机体维持稳态的主要调节机制是______。
      (2)肌肉注射和静脉滴注,药物首先进入的内环境分别是:______和______。使用头孢期间饮酒,会抑制乙醛脱氢酶活性,导致体内乙醛过______(“多”或“少”)引起中毒。
      (3)急性肠胃炎的病人腹泻,导致大量脱水,因此细胞外液渗透压______,造成细胞______,病人往往还会出现浑身无力的症状。因此医生要求病人补充糖盐水的目的是补充______,以维持内环境的稳态。
      【答案】(1) ①. 化学成分和理化性质 ②. 神经—体液—免疫调节机制
      (2) ①. 组织液 ②. 血浆 ③. 多
      (3) ①. 增大 ②. 脱水 ③. 补充水分、无机盐和能量
      【解析】
      【分析】内环境又叫细胞外液,由血浆、组织液和淋巴组成。内环境稳态是指正常机体通过调节作用,使各个器官,系统协调活动,共同维持内环境的相对稳定状态。内环境稳态是机体进行生命活动的必要条件,是细胞与外界环境进行物质交换的媒介。血浆渗透压的大小主要与无机盐和蛋白质的含量有关;正常人体血浆近中性,血浆pH之所以能保持稳定,与它含有HCO3-、HPO42-等离子有关。
      【小问1详解】
      稳态的实质是指内环境的化学成分和理化性质处于相对稳定的状态;机体维持稳态的主要调节机制是神经-体液-免疫调节网络;
      【小问2详解】
      肌肉注射时,药物首先进入组织液;静脉滴注时,药物首先进入血浆;使用头孢期间饮酒,会抑制乙醛脱氢酶活性,导致体内乙醛过多引起中毒;
      【小问3详解】
      急性肠胃炎的病人腹泻,导致大量脱水,因此细胞外液渗透压增大,造成细胞脱水,病人往往还会出现浑身无力的症状。因此医生要求病人补充糖盐水的目的是补充丢失的水、无机盐和能量,以维持内环境的稳态。
      22. 如图为下丘脑参与的人体生命活动调节的部分示意图,其中字母代表有关器官或细胞,数字代表有关激素。
      (1)图中字母代表的是a______ b______ c______ d______
      (2)进食后,体内的______(填图中数字及名称)分泌增加。在血糖调节方面,起拮抗作用的激素有______(填图中数字及名称)
      (3)在寒冷条件下,机体会出现散热增多,骨骼肌战栗,汗液分泌减少等现象。据此分析,寒冷时机体______(填图中数字)分泌增多,______(填图中数字)分泌减少。当⑦分泌到一定量时,又会______下丘脑和垂体,此过程称为______。
      (4)当饮食过咸时,机体会促进______(填图中数字)的释放,降低内环境的渗透压。
      【答案】(1) ①. 胰岛B(β)细胞 ②. 胰岛A(α)细胞 ③. 肾上腺 ④. 垂体
      (2) ①. ②胰岛素 ②. ②胰岛素和③胰高血糖素、②胰岛素和④肾上腺素
      (3) ①. ④⑤⑥⑦ ②. ① ③. 抑制 ④. 负反馈调节
      (4)①
      【解析】
      【分析】胰腺:其中胰岛内有多种分泌细胞,胰岛B细胞分泌胰岛素、胰岛A细胞分泌胰高血糖素,这两种激素在糖代谢中发挥重要调节作用。
      【小问1详解】
      图中a胰岛B细胞分泌②胰岛素降低血糖浓度;b胰岛A细胞分泌③胰岛血糖素升高血糖浓度;c肾上腺分泌④肾上腺素升高血糖浓度,和甲状腺分泌的⑦甲状腺激素促进组织细胞产热,维持体温;d为垂体分泌⑥促甲状腺激素作用于甲状腺。
      【小问2详解】
      进食后,血糖浓度升高,体内的②胰岛素分泌增加,降低血糖浓度。②胰岛素降低血糖浓度,③胰高血糖素和④肾上腺素升高血糖浓度,胰岛素与这两者均为拮抗关系。
      【小问3详解】
      寒冷时机体需要增加产热,减少散热,④肾上腺素分泌增加,⑤促甲状腺激素释放激素增加促进⑥促甲状腺激素分泌,进而促进⑦甲状腺激素分泌,促进机体产热,因为汗液分泌减少,排尿量增加,①抗利尿激素分泌减少。当⑦甲状腺激素分泌到一定量时,又会抑制下丘脑和垂体,此过程称为负反馈调节。
      【小问4详解】
      当饮食过咸时,机体会促进①抗利尿激素的释放,促进肾小管和集合管对水的重吸收,降低内环境的渗透压。
      23. 高血压和低血压是常见的血压异常症状,两种情况均可能会对身体造成不良影响。但机体存在一定的调节机制,能使血压快速恢复正常。
      Ⅰ、当人体激烈运动或情绪波动较大时,会引起血压的快速上升。其中减压反射是降低血压的重要神经调节方式,其作用机理如图甲所示。请据图回答:
      (1)当压力感受器接受血压上升刺激产生兴奋,兴奋沿传入神经传至延髓,支配心脏的副交感神经______,交感神经______,心率减慢;支配血管的交感神经抑制,血管______,共同作用来降低血压。
      (2)心交感神经末梢释放去甲肾上腺素,去甲肾上腺素属于______性神经递质,作用于心肌细胞膜引起心肌收缩力增强、心率加快(如图乙)。①中的去甲肾上腺素通过______方式释放至突触间隙,与突触后膜上②______结合引发后膜产生电位变化,此过程的信号变化______→______,图中结构③的作用是:______。
      (3)已知减压反射是典型的负反馈调节,且具有双向调节血压的能力。当动脉血压下降时,血压能回升至正常或接近正常的机制可能是:________。
      Ⅱ、当体内细胞外液的量和循环血量不足时,动脉血压明显降低。此时,机体会通过肾素-血管紧张素-醛固酮系统(RAAS)升高血压进行调节,如下图丙所示。请据图回答:
      (4)血压下降刺激引起肾旁细胞分泌肾素,据图分析肾素化学本质可能为______,在ACE的作用下无活性的血管紧张素Ⅰ转化为血管紧张素Ⅱ,血管紧张素Ⅱ通过______运输至靶细胞,其在机体内起作用的范围由______决定。
      (5)血管紧张素Ⅱ作用于肾上腺皮质促进醛固酮的分泌,醛固酮作用于______(靶器官),促进水和钠离子的重吸收,血管紧张素Ⅱ也可以通过作用于______促进______激素的合成来升高血压。
      (6)醛固酮不仅促进钠离子的重吸收,而且有排出钾离子的功能,其作用机制如图丁所示。据图,醛固酮受体存在于细胞内,原因是______。醛固酮与细胞核内的DNA分子结合,通过促进控制______基因的表达发挥作用。
      (7)过度激活的肾素-血管紧张素-醛固酮系统容易导致高血压,普利类药物是常见的降压药。普利类药物是血管紧张素转化酶(ACE)抑制剂,根据丙图试分析其降压原理,______。
      【答案】(1) ①. 兴奋 ②. 抑制 ③. 舒张
      (2) ①. 兴奋 ②. 胞吐 ③. 去甲肾上腺素特异性受体 ④. 化学信号 ⑤. 电信号 ⑥. 转运去甲肾上腺素回到突触前神经元
      (3)动脉血压下降时,对压力感受器的刺激减少交感神经对心脏和血管的抑制减弱,心率加快,血管收缩,血压回升至正常或接近正常。
      (4) ①. 蛋白质 ②. 体液 ③. 受体分布
      (5) ①. 肾脏 ②. 下丘脑 ③. 抗利尿激素
      (6) ①. 醛固酮是类固醇(脂质类)激素 ②. 钠离子通道蛋白合成、钠钾泵合成、ATP合成酶
      (7)普利类药物抑制血管紧张素转化酶(ACE)活性,使血管紧张素Ⅰ无法转化为血管紧张素Ⅱ,分泌醛固酮减少,对水和钠离子的重吸收减少血压下降。
      【解析】
      【分析】1、自主神经系统:
      (1)概念:支配内脏、血管和腺体的传出神经,它们的活动不受意识支配,称为自主神经系统;
      (2)功能:当人体处于兴奋状态时,交感神经活动占据优势,心跳加快,支气管扩张,但胃肠的蠕动和消化腺的分泌活动减弱;当人处于安静状态时,副交感神经活动占据优势,此时,心跳减慢,但胃肠的蠕动和消化液的分泌会加强,有利于食物的消化和营养物质的吸收;
      2、激素调节的特点:通过体液进行运输,微量和高效,作用于靶器官、靶细胞,作为信使传递信息,反应速度慢,作用范围广,作用时间长。
      【小问1详解】
      当压力感受器接受血压上升刺激产生兴奋,兴奋沿传入神经传至延髓,支配心脏的副交感神经兴奋,交感神经抑制,心率减慢;支配血管的交感神经抑制,血管舒张,共同作用来降低血压;
      【小问2详解】
      心交感神经末梢释放去甲肾上腺素,去甲肾上腺素属于兴奋性神经递质,作用于心肌细胞中引起心肌收缩力增强、心率加快。
      ①中的去甲肾上腺素通过胞吐方式释放至突触间隙,与突触后膜上去甲肾上腺素特异性受体结合引发后膜产生电位变化,此过程的信号变化是化学信号→电信号,图中结构③是突触后膜上去甲肾上腺素的转运载体,它的的作用是转运去甲肾上腺素回到突触前神经元。
      【小问3详解】
      已知减压反射是典型的负反馈调节,且具有双向调节血压的能力。当动脉血压下降时,压力感受器接受刺激减弱,传入神经冲动减少,延髓心血管中枢兴奋减弱,交感神经兴奋,副交感神经抑制,心率加快,血管收缩,从而使血压回升至正常或接近正常。
      小问4详解】
      血压下降刺激引起肾旁细胞分泌肾素,据图分析肾素的化学本质可能为蛋白质;在 ACE 的作用下无活性的血管紧张素Ⅰ转化为血管紧张素Ⅱ,血管紧张素Ⅱ通过体液运输至靶细胞,其在机体内起作用的范围由靶细胞上的特异性受体分布决定。
      【小问5详解】
      血管紧张素Ⅱ作用于肾上腺皮质促进醛固酮的分泌,醛固酮作用于肾脏(靶器官),促进水和钠离子的重吸收,血管紧张素Ⅱ也可以通过作用于下丘脑促进抗利尿激素的合成来升高血压;
      【小问6详解】
      醛固酮受体存在于细胞内,原因是醛固酮是类固醇(脂溶性小分子物质)激素,能以自由扩散的方式进入细胞;醛固酶与细胞核内的 DNA 分子结合,通过促进钠离子通道蛋白合成、钠钾泵合成、ATP合成酶基因的表达发挥作用;
      【小问7详解】
      普利类药物是血管紧张素转化酶(ACE)抑制剂,其降压原理是:普利类药物抑制 ACE 的活性,使无活性的血管紧张素Ⅰ不能转化为血管紧张素Ⅱ,从而减少血管紧张素Ⅱ的生成,降低其对肾上腺皮质的刺激,减少醛固酮的分泌,进而减少水和钠离子的重吸收,降低血容量,达到降低血压的目的。
      24. 脊髓损伤后,可能导致患者膀胱功能障碍。不仅影响患者的排尿功能,甚至导致尿路感染、尿潴留和尿结石等并发症,严重影响患者生活质量。对脊髓损伤后膀胱功能障碍的治疗可以降低泌尿系统疾病的发病率,改善膀胱功能,从而提高生活质量。
      (1)人排尿是一种反射活动。排尿反射的中枢位于______,当排尿时,反射中枢通过______(“交感”或“副交感”)神经支配位于膀胱的逼尿肌使其______(“收缩”或“舒张”)和尿道的内括约肌使其______(“收缩”或“舒张”),从而打开尿道排尿。当尿液流经尿道,刺激尿道壁感受器,再激活脊髓反射中枢,将尿排完。据此推测,排尿反射是一种______(“正”或“负”)反馈调节。
      (2)脊髓受损患者排尿功能障碍如尿潴留,是由于排尿反射的______结构损伤,导致尿路受阻;尿失禁则是排尿中枢与______断联,引起的排尿不受意识控制。
      (3)膀胱逼尿肌异常收缩会引起尿失禁、尿频等症状,可以采用口服抗胆碱药物来进行缓解。试分析,抗胆碱药物抑制膀胱逼尿肌收缩的原理可能是:______。
      (4)研究表明,电针治疗和盆底肌训练能够改善脊髓受损患者的膀胱控制能力和排尿功能,电针和盆底肌治疗效果无明显差异,但联合治疗效果优于单独治疗。现将受试者分成三组,进行不同的治疗方案,结果如下:
      ①完善表格:甲组______;乙组______;丙组______;
      ②除了日均排尿次数与残余尿量,还可以用______(答两点即可)为标准衡量治疗效果。
      【答案】(1) ①. 脊髓 ②. 副交感 ③. 收缩 ④. 舒张 ⑤. 正
      (2) ①. 神经中枢 ②. 大脑皮层
      (3)抗胆碱药物可能与突触后膜胆碱特性性受体结合;抗胆碱药物可能抑制胆碱从突触前膜释放;抗胆碱药物促进胆碱的分解
      (4) ①. 甲组:联合组 ②. 乙组:电针治疗组 ③. 丙组:盆底肌训练组(乙组和丙组可互换) ④. 日均漏尿次数,最大膀胱容量,最大尿流率等
      【解析】
      【分析】神经调节的基本方式是反射,反射是指在神经系统的参与下,动物体或人体对内外环境变化做出的规律性应答。完成反射的结构基础是反射弧,反射弧通常由感受器、传入神经、神经中枢、传出神经和效应器组成。传出神经末梢和它所支配的肌肉或腺体等组成效应器,感觉神经末梢,或传入神经末梢组成感受器。最简单的反射弧也由两个神经元组成。
      【小问1详解】
      人排尿是一种反射活动,排尿反射的中枢位于脊髓;交感神经兴奋不会使膀胱收缩,故反射中枢通过副交感神经支配位于膀胱的逼尿肌使其收缩和尿道的内括约肌使其舒张,从而打开尿道排尿;在一个系统中,系统本身的某种变化结果,反过来作为调节该系统变化的因素,使系统变化出现新结果的过程,这种调节方式叫做反馈调节,如果新结果跟老结果呈正相关,则为正反馈调节,排尿反射是一种正反馈调节。
      【小问2详解】
      脊髓是控制排尿反射的低级中枢,脊髓受损患者排尿功能障碍如尿潴留,是由于排尿反射的神经中枢结构损伤,导致尿路受阻;成年人能够有意识的控制排尿,是因为大脑皮层对脊髓有控制作用,尿失禁是排尿中枢与大脑皮层断联,引起的排尿不受意识控制。
      【小问3详解】
      分析题意,膀胱逼尿肌异常收缩会引起尿失禁、尿频等症状,可以采用口服抗胆碱药物来进行缓解,据此分析,抗胆碱药物抑制膀胱逼尿肌收缩的原理可能是抗胆碱药物可能与突触后膜胆碱特性性受体结合;也可能是抗胆碱药物可能抑制胆碱从突触前膜释放;也可能是抗胆碱药物促进胆碱的分解。
      【小问4详解】
      ①分析题意,本实验目的是探究电针治疗和盆底肌训练能够改善脊髓受损患者的膀胱控制能力和排尿功能,实验的自变量是处理方法,因变量是脊髓受损患者的膀胱控制能力和排尿功能,实验设计应遵循对照与单一变量等原则,且已知电针和盆底肌治疗效果无明显差异,但联合治疗效果优于单独治疗,故结合表中数据可知,甲组应是联合组(治疗后效果最好),乙组是电针治疗组,而丙组是盆底肌训练组。
      ②除了日均排尿次数与残余尿量,还可以用日均漏尿次数,最大膀胱容量,最大尿流率等为标准衡量治疗效果。激素
      生理反应

      呼吸、心率加快,体内产热量增加

      蛋白质合成加快,软骨生长明显

      出现低血糖症状,甚至昏迷
      组别
      时间
      日均排尿次数
      残余尿量
      甲组
      治疗前
      11.55±1.50
      357.45±68.79
      治疗后
      917±1.51
      168.83±35.89
      乙组
      治疗前
      11.60±1.22
      353.97±69.93
      治疗后
      10.9±1.40
      213.37±51.00
      丙组
      治疗前
      11.69±1.69
      350.72±70.77
      治疗后
      10.69±1.39
      202.24±49.08

      相关试卷 更多

      资料下载及使用帮助
      版权申诉
      • 1.电子资料成功下载后不支持退换,如发现资料有内容错误问题请联系客服,如若属实,我们会补偿您的损失
      • 2.压缩包下载后请先用软件解压,再使用对应软件打开;软件版本较低时请及时更新
      • 3.资料下载成功后可在60天以内免费重复下载
      版权申诉
      若您为此资料的原创作者,认为该资料内容侵犯了您的知识产权,请扫码添加我们的相关工作人员,我们尽可能的保护您的合法权益。
      入驻教习网,可获得资源免费推广曝光,还可获得多重现金奖励,申请 精品资源制作, 工作室入驻。
      版权申诉二维码
      欢迎来到教习网
      • 900万优选资源,让备课更轻松
      • 600万优选试题,支持自由组卷
      • 高质量可编辑,日均更新2000+
      • 百万教师选择,专业更值得信赖
      微信扫码注册
      手机号注册
      手机号码

      手机号格式错误

      手机验证码 获取验证码 获取验证码

      手机验证码已经成功发送,5分钟内有效

      设置密码

      6-20个字符,数字、字母或符号

      注册即视为同意教习网「注册协议」「隐私条款」
      QQ注册
      手机号注册
      微信注册

      注册成功

      返回
      顶部
      学业水平 高考一轮 高考二轮 高考真题 精选专题 初中月考 教师福利
      添加客服微信 获取1对1服务
      微信扫描添加客服
      Baidu
      map