搜索
      上传资料 赚现金

      陕西省安康市2024_2025学年高二生物上学期10月月考试题含解析

      • 1.42 MB
      • 2025-06-23 08:18:36
      • 34
      • 0
      • 教习网2972821
      加入资料篮
      立即下载
      陕西省安康市2024_2025学年高二生物上学期10月月考试题含解析第1页
      高清全屏预览
      1/19
      陕西省安康市2024_2025学年高二生物上学期10月月考试题含解析第2页
      高清全屏预览
      2/19
      陕西省安康市2024_2025学年高二生物上学期10月月考试题含解析第3页
      高清全屏预览
      3/19
      还剩16页未读, 继续阅读

      陕西省安康市2024_2025学年高二生物上学期10月月考试题含解析

      展开

      这是一份陕西省安康市2024_2025学年高二生物上学期10月月考试题含解析,共19页。试卷主要包含了单选题,不定项选择,非选择题等内容,欢迎下载使用。
      1. 在2022年的北京冬奥会上,我国运动健儿取得了骄人的成绩。在运动员的科学训练和比赛期间需要监测一些相关指标,下列指标中不属于内环境组成成分的是( )
      A. 血红蛋白B. 血糖C. 肾上腺素D. 睾酮
      【答案】A
      【解析】
      【分析】内环境主要由组织液、血浆、淋巴等组成,消化道、呼吸道、生殖道等都是直接与外界相通的,不属于内环境;细胞内的成分也不属于内环境。
      【详解】A、 血红蛋白位于红细胞内,细胞内的物质不属于内环境成分,A符合题意;
      B、 血糖属于营养物质,可存在于内环境中,属于内环境的组成成分,B不符合题意;
      C、 肾上腺素属于激素,作为调节物质(信号分子)可存在于内环境中,属于内环境的组成成分,C不符合题意;
      D、 睾酮属于雄激素,可作为调节物质(信号分子)存在于内环境中,属于内环境的组成成分,D不符合题意。
      故选A。
      2. 如图是正常人体组织细胞与内环境之间的物质交换示意图,图中①②③④分别表示不同的体液。据图判断下列说法正确的是
      A. ①中蛋白质的含量明显高于②③
      B. 红细胞的细胞内液的渗透压一般大于②的渗透压
      C. ②中含有甲状腺激素、多巴胺、氨基酸、消化酶等物质
      D. 脑组织水肿患者可使用升高血浆渗透压的药物进行治疗
      【答案】D
      【解析】
      【分析】分析题图:图示为正常人体内某组织细胞与内环境之间物质交换的示意图,其中②为血浆,是血细胞直接生存的内环境;③为组织液,是组织细胞直接生存的内环境;④为细胞内液;①为淋巴,是淋巴细胞和吞噬细胞直接生存的内环境。
      【详解】A、①代表淋巴液,②代表血浆,③代表组织液,④代表细胞内液。②血浆中蛋白质的含量高于①淋巴液和③组织液,A错误;
      B、红细胞应该生活在等渗溶液中,它的细胞内液的渗透压一般等于②的渗透压,B错误;
      C、②血浆中没有消化酶,C错误;
      D、脑组织水肿患者可使用升高血浆渗透压的药物进行治疗,这样可以使组织液中的水渗透到血浆中,D正确。
      故选D。
      【点睛】本题考查内环境的组成及成分,要求考生识记内环境的组成,能准确判断图中各标号的名称,并结合所学的知识准确判断各选项。
      3. 高考期间有少数考生,会因为过度紧张而出现心跳加速、消化不良,引起食欲不振,甚至呼吸急促,下列叙述错误的是( )
      A. 消化不良、食欲不振是由于在交感神经的支配下,抑制了胃肠的蠕动导致的
      B. 交感神经和副交感神经属于传出神经,是由脑发出的不受意识支配的神经
      C. 考试时过度紧张引起交感神经过度兴奋,导致心跳加快,呼吸急促
      D. 交感神经和副交感神经共同对肺进行调节,有利于机体更好地适应环境的变化
      【答案】B
      【解析】
      分析】自主神经系统:
      (1)概念:支配内脏、血管和腺体的传出神经,它们的活动不受意识支配,称为自主神经系统。
      (2)功能:当人体处于兴奋状态时,交感神经活动占据优势,心跳加快,支气管扩张,但胃肠的蠕动和消化腺的分泌活动减弱;当人处于安静状态时,副交感神经活动占据优势,此时,心跳减慢,但胃肠的蠕动和消化液的分泌会加强,有利于食物的消化和营养物质的吸收。
      【详解】A、交感神经活动占据优势,心跳加快,支气管扩张,但胃肠的蠕动和消化腺的分泌活动减弱,故消化不良、食欲不振是由于在交感神经的支配下,抑制了胃肠的蠕动导致的,A正确;
      B、交感和副交感神经属于传出神经,是由脑和脊髓发出的不受意识控制的能支配内脏器官的神经,B错误;
      C、在考试期间过度紧张,引起交感神经过度兴奋,交感神经兴奋导致心跳加快,呼吸急促,C正确;
      D、交感神经和副交感神经为自主神经系统,二者共同对肺进行调节,有利于机体更好地适应环境的变化,D正确。
      故选B。
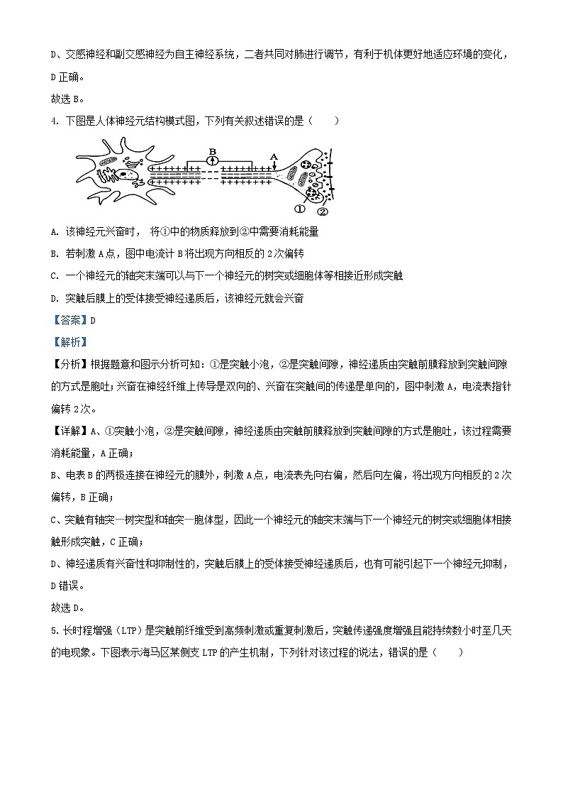
      4. 下图是人体神经元结构模式图,下列有关叙述错误的是( )
      A. 该神经元兴奋时, 将①中的物质释放到②中需要消耗能量
      B. 若刺激A点,图中电流计B将出现方向相反的2次偏转
      C. 一个神经元的轴突末端可以与下一个神经元的树突或细胞体等相接近形成突触
      D. 突触后膜上的受体接受神经递质后,该神经元就会兴奋
      【答案】D
      【解析】
      【分析】根据题意和图示分析可知:①是突触小泡,②是突触间隙,神经递质由突触前膜释放到突触间隙的方式是胞吐;兴奋在神经纤维上传导是双向的、兴奋在突触间的传递是单向的,图中刺激A,电流表指针偏转2次。
      【详解】A、①突触小泡,②是突触间隙,神经递质由突触前膜释放到突触间隙的方式是胞吐,该过程需要消耗能量,A正确;
      B、电表B的两极连接在神经元的膜外,刺激A点,电流表先向右偏,然后向左偏,将出现方向相反的2次偏转,B正确;
      C、突触有轴突—树突型和轴突—胞体型,因此一个神经元的轴突末端与下一个神经元的树突或细胞体相接触形成突触,C正确;
      D、神经递质有兴奋性和抑制性的,突触后膜上的受体接受神经递质后,也有可能引起下一个神经元抑制,D错误。
      故选D。
      5. 长时程增强(LTP)是突触前纤维受到高频刺激或重复刺激后,突触传递强度增强且能持续数小时至几天的电现象。下图表示海马区某侧支LTP的产生机制,下列针对该过程的说法,错误的是( )
      A. 图中NO可作为信号分子,这两个神经元之间的信息交流是双向的
      B. AMPA受体和NMDA受体既能接受信号,也能作为离子通道
      C. 谷氨酸持续释放是反馈调节的结果,LTP可能与长时记忆的形成有关
      D. 注射NMDA受体抑制剂后,高频刺激下突触后膜会发生电位变化并产生LTP
      【答案】D
      【解析】
      【分析】兴奋在神经元之间的传递是通过突触完成的,突触前膜释放神经递质作用于突触后膜上的受体,时突触后膜电位发生变化,因此突触后神经元兴奋或抑制,兴奋在神经元之间传递的信号转化是电信号→化学信号→电信号;由于神经递质只能由突触前膜释放作用于突触后膜上的受体,因此兴奋在神经元之间的传递是单向的。
      【详解】A、题图可知,突触前膜接受刺激后产生神经递质作用于突触后膜,同时突触后膜所在的神经元释放NO又作用于突触前膜增强递质释放,可见图中NO可作为信号分子,这两个神经元之间的信息交流是双向的,A正确;
      B、题图可知,神经递质谷氨酸可以与AMPA受体和NMDA受体结合,表明AMPA受体和NMDA受体能接受信号,同时AMPA受体和NMDA受体分别可以运载Na+和Ca2+,可见AMPA受体和NMDA受体既能接受信号,也能作为离子通道,B正确;
      C、由题图可以看出,突触前膜释放谷氨酸后,经过一系列的信号变化,会促进NO合成酶生成NO,进一步促进突触前膜释放更多谷氨酸,该过程属于正反馈调节;长时记忆与新突触的形成有关,LTP能增加参与新突触连接生长的蛋白质以及AMPA受体的数量LTP可能与长时记忆的形成有关,C正确;
      D、注射NMDA受体抑制剂后,阻断NMDA受体的作用,不能促进Ca2+内流,从而不能形成Ca2+/钙调蛋白复合体,不能促进NO合成酶合成NO,从而不能产生LTP,D错误;
      故选D。
      6. 科学家在寻找激素,并确定它的分泌部位的实验中,用了很多科学的实验方法和科学原理。下列说法错误的是( )
      A. 斯他林和贝利斯剪下小肠刮下黏膜的操作,是为了排除神经调节对胰液分泌的影响
      B. 结扎狗的胰管,使胰腺萎缩,再用萎缩的胰腺提取液可以来治疗狗的糖尿病
      C. 公鸡被摘除睾丸后一段时间再重新植入睾丸观察性状变化的实验,运用了减法和加法原理
      D. 在家兔胚胎生殖系统分化之前,摘除即将发育为卵巢的组织,当幼兔生下来之后,观察它们的性染色体和外生殖器均发生了变化
      【答案】D
      【解析】
      【分析】促胰液素是人们发现的第一种激素。它的发现不仅使人类发现了一种新的化学物质,更重要的是,这使人们认识到,机体除了神经调节,还存在由内分泌器官或细胞分泌的化学物质—激素进行调节的方式,就是激素调节。
      【详解】A、斯他林和贝利斯剪下小肠刮下黏膜的操作,是为了排除神经调节对胰液分泌的影响,进一步证明盐酸刺激小肠产生了化学物质,A正确;
      B、结扎狗的胰管,使胰腺萎缩,胰液不能分泌,不能分解胰岛素,再用萎缩的胰腺提取液可提取到胰岛素,可以来治疗狗的糖尿病,B正确;
      C、公鸡被摘除睾丸利用了减法原理,一段时间再重新植入睾丸利用了加法原理,C正确;
      D、在家兔胚胎生殖系统分化之前,摘除即将发育为卵巢的组织,当幼兔生下来之后,它们的性染色体不变,D错误。
      故选D。
      7. 如下图是甲状腺激素分泌调节示意图。下列与该图有关的叙述正确的是( )
      A. 寒冷会促使X分泌激素a
      B. Y除能分泌激素b外,还能分泌生长激素以及多种促激素,因而是机体调节内分泌活动的枢纽
      C. 缺碘地区人的血液中激素b含量低于正常值
      D. 血液中的甲状腺激素通过反馈调节作用,间接地促进自身的合成与分泌
      【答案】A
      【解析】
      【分析】图示过程为甲状腺激素调节机制:下丘脑分泌促甲状腺激素释放激素,促使垂体分泌促甲状腺激素,促甲状腺激素随血液运输到甲状腺,促使甲状腺增加甲状腺激素的合成和分泌,血液中甲状腺激素含量增加到一定程度时,又反过来抑制下丘脑和垂体分泌相关激素,进而使甲状腺激素分泌减少,可见甲状腺激素的分级调节也存在着反馈调节机制。X是下丘脑,Y是垂体,Z是甲状腺,a是促甲状腺激素释放激素,b是促甲状腺激素。
      【详解】A、寒冷会促使下丘脑X分泌a促甲状腺激素释放激素,A正确;
      B、机体调节内分泌活动的枢纽是X下丘脑而不是垂体Y,B错误;
      C、碘是合成甲状腺激素的原料,缺碘不能合成甲状腺激素,b促甲状腺激素含量会高于正常值,C错误;
      D、血液中的甲状腺激素通过反馈调节作用,间接地抑制自身的合成与分泌,D错误。
      故选A。
      8. 一个处于安静状态的人,在不同温度的环境中皮肤血管血液的相对流量如图所示。下列分析错误的是( )
      A. 皮肤血流量的变化受下丘脑的调节
      B. 在AB段甲状腺激素分泌增加是神经调节的结果
      C. 在CD段通过皮肤血管舒张来加快人体散热
      D. 在D段以后因汗腺分泌增加需及时补充水和无机盐
      【答案】B
      【解析】
      【分析】1、据图分析,AB段,机体受到寒冷刺激时甲状腺的分泌量会增加;CD段环境温度升高,血流量增大,汗腺的分泌活动增强,在D段以后要及时补充水和无机盐。2、寒冷环境→皮肤冷觉感受器→下丘脑体温调节中枢→增加产热(骨骼肌战栗、立毛肌收缩、甲状腺激素分泌增加),减少散热(毛细血管收缩、汗腺分泌减少)→体温维持相对恒定。3、炎热环境→皮肤温觉感受器→下丘脑体温调节中枢→增加散热(毛细血管舒张、汗腺分泌增加)→体温维持相对恒定。
      【详解】A、下丘脑是体温调节的神经中枢,外界温度降低时,毛细血管收缩,血流量减小,进而减少散热量,A正确;
      B、AB段,机体受到寒冷刺激时甲状腺的分泌量会增加,甲状腺激素受到下丘脑-垂体-甲状腺轴调节,B错误;
      C、CD段环境温度升高,皮肤内毛细血管舒张,血液流量增加,另外汗腺分泌增加,进而增加散热量,C错误;
      D、在D点以后,环境温度超过人的体温,这时机体主要靠汗液蒸发来散热,会流失大量水和无机盐,应该及时补充,D正确。
      故选B。
      9. 下列有关神经调节和体液调节的说法正确的是( )
      A. 神经调节和体液调节不能直接消灭入侵机体的病原体
      B. 处于兴奋状态的神经元不能分泌抑制性的神经递质
      C. 在人与高等动物生命活动调节过程中,体液调节起主导作用
      D. 给病人输氧时混入5%的CO2以维持呼吸中枢的兴奋属于体液调节
      【答案】A
      【解析】
      【分析】神经递质包括兴奋性神经递质或抑制性的神经递质。
      维持内环境稳态的主要调节机制是神经—体液—免疫调节。
      【详解】A、免疫调节能直接消灭入侵病原体,维持内环境的稳定,而神经调节和体液调节都不能直接消灭入侵机体的病原体,A正确;
      B、处于兴奋状态的神经元可能分泌兴奋性神经递质或抑制性的神经递质,B错误;
      C、在人与高等动物生命活动调节过程中,神经调节起主导作用,C错误;
      D、CO2可通过体液运输,因此给病人输氧时混入5%的CO2以维持呼吸中枢的兴奋存在体液调节,呼吸反射属于神经调节,故属于神经—体液调节,D错误。
      故选A。
      10. 尿崩症有两种类型:抗利尿激素(ADH)的缺乏引起的中枢性尿崩症(CDI)和肾脏对ADH敏感性缺陷引起的肾性尿崩症(NDI),临床上可通过禁水加压(禁止饮水10h后补充ADH)实验进行确诊。下列叙述不正确的是( )
      A. 在对抗利尿激素分泌的调节中,下丘脑可作感受器、神经中枢
      B. 抗利尿激素作用于肾小管和集合管后会失去活性,所以需不断合成
      C. CDI和NDI患者临床表现均为多尿、口渴,高蛋白饮食可缓解病症
      D. 禁水加压后,CDI患者尿液渗透压升高,NDI患者尿液渗透压基本不变
      【答案】C
      【解析】
      【分析】抗利尿激素由下丘脑分泌,能促进肾小管和集合管对水分的重吸收,导致尿液渗透压升高。尿崩症形成的原因是抗利尿激素分泌不足,其尿液渗透压较低。抗利尿激素与受体结合后才能发挥作用,作用后即失活,因此肾性尿崩症的病因是肾脏对ADH敏感性缺陷,相应细胞表面缺乏受体,使抗利尿激素不能发挥作用,检测患者体内抗利尿激素的含量与正常人相比要多。
      【详解】A、在对抗利尿激素分泌的调节中,下丘脑可作感受器感受细胞外液渗透压的变化、神经中枢(渗透压调节中枢),A正确;
      B、抗利尿激素作用于肾小管和集合管后会失去活性,所以需不断合成,B正确;
      C、尿崩症患者对水分重吸收少,常表现多尿,其尿液渗透压一般较小,细胞外液渗透压较高,产生渴觉,表现为多饮,高蛋白饮食可导致血浆渗透压升高,加重病症,C错误;
      D、禁水加压后,CDI患者尿液渗透压升高,NDI患者对ADH敏感性缺陷,抗利尿激素不能发挥作用,尿液渗透压基本不变,D正确。
      故选C。
      11. 下列关于免疫系统的组成与功能,叙述正确的是( )
      A. 脾脏是体内免疫细胞生成、成熟和集中分布场所之一
      B. 免疫细胞均来自骨髓中的造血干细胞,包括巨噬细胞、淋巴细胞等
      C. 抗体、溶菌酶、细胞因子等均是免疫细胞产生的、发挥免疫作用的物质
      D. 若机体免疫系统的自稳功能异常,则机体会有肿瘤发生或持续的病毒感染
      【答案】B
      【解析】
      【分析】 免疫系统包括:(1)免疫器官:骨髓、胸腺、脾、淋巴结、扁桃体等(免疫细胞生成、成熟或集中分布的场所)。(2)免疫细胞(发挥免疫作用的细胞):树突状细胞、巨噬细胞、淋巴细胞( T淋巴细胞—迁移到胸腺成熟,B淋巴细胞—在骨髓中成熟)。(3)免疫活性物质(由免疫细胞或其他细胞产生的发挥免疫作用的物质):抗体、细胞因子、溶菌酶等。
      【详解】A、骨髓和胸腺是免疫细胞产生并发育成熟的场所,脾、淋巴结、扁桃体是免疫细胞集中分布的场所,A错误;
      B、免疫细胞包括树突状细胞、巨噬细胞、淋巴细胞等,均来自骨髓中的造血干细胞,B正确;
      C、溶菌酶可以由非免疫细胞合成,C错误;
      D、若机体免疫系统的自稳功能异常,则容易发生自身免疫病;免疫监视功能低下或失调,机体会有肿瘤发生或持续的病毒感染,D错误。
      故选B。
      12. 乙型肝炎病毒(HBV)感染是全球性的公共卫生问题。当HBV入侵人体肝脏后,会引起一系列免疫应答,部分过程示意图如下。下列叙述错误的是( )
      A. 巨噬细胞既能参与非特异性免疫,也能参与特异性免疫
      B. 细胞2分泌的物质参与体液免疫
      C. 细胞因子是激活B细胞的第二个信号,能促进B细胞分裂分化过程
      D. 细胞免疫过程中,靶细胞和辅助性T细胞均参与细胞1的活化过程
      【答案】C
      【解析】
      【分析】1、体液免疫的过程为,当病原体侵入机体时,一些病原体可以和B细胞接触,这为激活B细胞提供了第一个信号。一些病原体被树突状细胞、B细胞等抗原呈递细胞摄取。抗原呈递细胞将抗原处理后呈递在细胞表面,然后传递给辅助性T细胞。辅助性T细胞表面的特定分子发生变化并与B细胞结合,这是激活细胞的第二个信号;辅助性T细胞开始分裂、分化。并分泌细胞因子。在细胞因子的作用下,B细胞接受两个信号的刺激后,增殖、分化,大部分分化为浆细胞,小部分分化为记忆B细胞。随后浆细胞产生并分泌抗体。在多数情况下,抗体与病原体结合后会发生进一步的变化,如形成沉淀等,进而被其他免疫细胞吞噬消化。记忆细胞可以在抗原消失后存活,当再接触这种抗原时,能迅速增殖分化,分化后快速产生大量抗体。
      2、细胞免疫的过程:被病毒感染的靶细胞膜表面的某些分子发生变化,细胞毒性T细胞识别变化的信号,开始分裂并分化,形成新的细胞毒性T细胞和记忆T细胞。同时辅助性T细胞分泌细胞因子加速细胞毒性T细胞的分裂、分化。新形成的细胞毒性T细胞在体液中循环,识别并接触、裂解被同样病原体感染的靶细胞,靶细胞裂解、死亡后,病原体暴露出来,抗体可以与之结合,或被其他细胞吞噬掉。
      【详解】A、巨噬细胞能够吞噬病原体,也可以呈递抗原,所以既能参与非特异性免疫,也能参与特异性免疫,A正确;
      B、细胞2为浆细胞,分泌的物质是抗体,可与抗原特异性识别并结合,可防止抗原对细胞的黏附,故抗体参与了体液免疫,B正确;
      C、辅助性T细胞表面的特定分子发生变化并与B细胞结合,这是激活B细胞的第二个信号,细胞因子能促进B细胞的分裂、分化过程,C错误;
      D、图中细胞1为细胞毒性T细胞。被病毒感染的靶细胞膜表面的某些分子发生变化,细胞毒性T细胞识别变化的信号,开始分裂并分化,形成新的细胞毒性T细胞和记忆T细胞。同时辅助性T细胞分泌细胞因子加速细胞毒性T细胞的分裂、分化,D正确。
      故选C。
      二、不定项选择(共4题,每题4分,共16分。在每小题给出的四个选项中,有一项或多项是符合题目要求的,选对选不全得2分,有选错得0分。)
      13. 下图1表示电表两极分别置于神经纤维膜A点的内侧和外侧,图2表示测得的A点的膜电位变化图,图3表示兴奋在神经纤维上传导,下列说法正确的是( )

      A. 内环境K+浓度升高,可引起图2中a点上移
      B. 图2的b到d和图3的②到③段Na+通道开放,Na+内流
      C. 图3的轴突每个位置都可能经过图2的电位变化
      D. 图3的④处可对应图2的c点
      【答案】ACD
      【解析】
      【分析】刺激会使局部位点产生动作电位,与旁边未兴奋部位形成局部电流,局部电流会使旁边位点兴奋,因此兴奋以局部电流(或电信号)的形式在神经纤维上传导。
      【详解】A、a的绝对值的大小代表静息电位的大小,静息电位的大小取决于膜内外的钾离子浓度差,因此内环境K浓度升高,细胞内外的钾离子浓度差变小,静息电位变小,所以a点上升,A正确;
      B、图2中的bd段是接受刺激以后发生动作电位,此时钠离子内流,图3中的②③段是钾离子外流恢复静息电位,B错误;
      C、刺激会使局部位点产生动作电位,与旁边未兴奋部位形成局部电流,局部电流会使旁边位点兴奋,因此兴奋以局部电流(或电信号)的形式在神经纤维上传导,因此图3的轴突每个位置都可能经过图2的电位变化,C正确;
      D、图3的④处是在产生动作电位,而图2的c点也是接受刺激后产生动作电位,D正确。
      故选ACD。
      14. T细胞能分泌促使细胞凋亡的信息分子CD95L,正常情况胰岛B细胞缺乏该受体不会凋亡,据此推测某些糖尿病由细胞异常凋亡引起。给糖尿病模型鼠和正常小鼠均分别注射适量普通胰岛素和新研制的“智能”胰岛素IA,测量它们的血糖浓度,结果如下图所示。相关叙述正确的是( )

      A. 由细胞异常凋亡引起的糖尿病小鼠可通过注射胰岛素在一定时间范围内缓解症状
      B. 糖尿病的发生可能是因为胰岛B细胞中控制CD95L受体合成的基因表达
      C. 正常小鼠在注射普通胰岛素后的2-3h内,肝糖原的分解比注射IA的更快
      D. 使用IA的缺点是血糖浓度在正常小鼠体内下降慢,在患病小鼠体内上升慢
      【答案】ABC
      【解析】
      【分析】对比两幅图可知,胰岛素会将血糖降至 60mg.dL-1(低血糖),而IA能将血糖降至100mg.dL-1左右,IA能将血糖维持在正常水平约10个小时,而胰岛素只能维持2小时左右,故该实验结果表明IA对血糖水平的调节比外源普通胰岛素更具优势,体现在IA能响应血糖浓度变化发挥作用,IA降血糖的效果更久且能避免低血糖的风险。
      【详解】A、据图分析,由细胞异常凋亡引起的糖尿病小鼠可通过注射胰岛素在一定时间范围内可降低血糖浓度,缓解高血糖症状,A正确;
      D、正常情况下,胰岛B细胞膜上没有CD95L的受体,不会凋亡,而糖尿病可能是胰岛B细胞中控制CD95L受体合成的基因表达,使胰岛B细胞凋亡,导致胰岛素分泌减少,B正确;
      C、正常小鼠在注射普通胰岛素后的2-3h 内,血糖浓度升高速度快于“智能”胰岛素IA(看斜率),说明肝糖原的分解比注射IA的更快,C正确;
      D、据图分析可知,使用IA的优点是血糖浓度在正常小鼠体内下降慢,避免低血糖的风险,在患病小鼠体内上升慢,D错误。
      故选ABC。
      15. 如图表示致热源导致人发热时体温调节的变化,据图分析,下列判断不正确的是( )

      A. 大脑皮层中体温调定点上移导致人体持续发热,该过程属于行为性调节
      B. ①阶段中,人体可能会出现持续的骨骼肌战栗,使产热增加
      C. ②阶段中,在神经调节和体液调节共同作用下,人体血管舒张、汗腺分泌增加
      D. ①和②阶段之间,人体产热量与散热量保持动态平衡,此时产热最多的器官可能是肝脏,散热最多的器官是皮肤
      【答案】A
      【解析】
      【分析】人体体温保持相对稳定的直接原因是产热和散热保持动态平衡,正常状态下,一旦体温变化偏离下丘脑体温调节中枢体温调定点,神经调节和体液调节就会动员起来,通过调节肝脏、骨骼肌等主要产热器官活动、散热器官如皮肤、血管和汗腺的变化,来使体温维持稳定。
      【详解】A、体温调定点位于下丘脑,体温调定点上移导致人体持续发热,该过程属于生理性调节,A错误;
      B、发热时,致热源可能作用于体温调节中枢或感受器,引起骨骼肌战栗,从而使得产热大于散热,体温升高,因此①阶段中,人体可能会出现持续的骨骼肌战栗,使产热增加,B正确;
      C、②阶段中,在神经调节和体液调节共同作用下,人体血管舒张、汗腺分泌增加,从而使得产热小于散热,体温下降,C正确;
      D、①和②阶段之间体温相对稳定,所以产热量与散热量保持动态平衡,人体产热最多的器官是肝脏(安静状态)和骨骼肌(运动状态),皮肤是人体散热最多的器官,D正确。
      故选A。
      16. 如图表示某概念模型,下列相关叙述与该模型所示相符的是( )
      A. 若该模型表示体液免疫,F代表人体B细胞,则G、H可分别代表浆细胞和细胞毒性T细胞的形成
      B. 若该模型表示血糖调节,F代表下丘脑,则G、H可分别代表胰岛和肾上腺
      C. 若该模型表示水盐调节,且E表示细胞外液渗透压升高,则F可代表下丘脑渗透压感受器兴奋性增强,G、H可分别代表垂体和下丘脑的生理活动
      D. 若该模型表示体温调节,且E代表皮肤冷觉感受器兴奋,则F可表示下丘脑体温调节中枢,G可代表汗腺分泌减少,H可代表肾上腺素分泌减少
      【答案】B
      【解析】
      【分析】由题图可知:E作用于F,而F又分别作用于G、H,据此为依据进行选项判断。
      【详解】A、B淋巴细胞接受抗原刺激,在细胞因子作用下,能分泌浆细胞和记忆细胞。若该图表示体液免疫,则E表示抗原刺激,F代表人体B淋巴细胞,G、H可分别代表浆细胞和记忆细胞的形成,A错误;
      B、胰岛中的胰岛B细胞能分泌胰岛素,胰岛素具有降低血糖浓度的作用,胰岛中的胰岛A细胞能分泌胰高血糖素,胰高血糖素具有升高浓度的作用,肾上腺能分泌肾上腺素,肾上腺素具有升高浓度的作用,若该模型表示血糖调节,F代表下丘脑的血糖调节中枢,则G、H可分别代表胰岛和肾上腺,B正确;
      C、当细胞外液渗透压升高时,下丘脑渗透压感受器兴奋,产生的兴奋能传到大脑皮层产生渴感,从而主动饮水。产生的兴奋也能引起垂体释放抗利尿激素增多,从而尿量减少。若该模型表示水盐调节,且E表示细胞外液渗透压升高,则F可代表下丘脑渗透压感受器兴奋性增强,G、H可分别代表垂体和大脑皮层的生理活动,C错误;
      D、当皮肤冷觉感受器兴奋时,下丘脑体温调节中枢综合和分析,从而引起产热增加,故肾上腺素和甲状腺激素分泌增多,而会引起汗腺分泌减少,从而减少散热。若该模型表示体温调节,且E代表皮肤冷觉感受器兴奋,则F可表示下丘脑体温调节中枢,G可代表汗腺分泌减少,H可代表肾上腺素分泌增多,D错误。
      故选B。
      三、非选择题(共5题,共60分。)
      17. 皮肤上的痒觉、触觉、痛觉感受器均能将刺激引发的信号经背根神经节(DRG)的感觉神经元传入脊髓,整合、上传,产生相应感觉。组胺刺激使小鼠产生痒觉,引起抓挠行为。研究发现,小鼠DRG神经元中的PTEN蛋白参与痒觉信号传递。为探究PTEN蛋白的作用,研究者进行了相关实验。回答下列问题:
      (1)机体在________产生痒觉的过程________(填“属于”或“不属于”)反射。兴奋在神经纤维上以________的形式双向传导。兴奋在神经元间单向传递的原因是________。
      (2)抓挠引起皮肤上的触觉、痛觉感受器________,有效________痒觉信号的上传,因此痒觉减弱。
      (3)用组胺刺激正常小鼠和PTEN基因敲除小鼠的皮肤,结果如下图。据图推测PTEN蛋白的作用是________机体对外源致痒剂的敏感性。已知PTEN基因敲除后,小鼠DRG中的TRPV1蛋白表达显著增加。用组胺刺激PTEN基因和TRPV1基因双敲除的小鼠,据图中结果推测TRPV1蛋白对痒觉的影响是________。
      【答案】(1) ①. 大脑皮层 ②. 不属于 ③. 电信号(神经冲动) ④. 神经递质只能由突触前膜释放,作用于突触后膜
      (2) ①. 兴奋 ②. 抑制
      (3) ①. 减弱 ②. 促进痒觉的产生
      【解析】
      【分析】1、神经递质只能由突触前膜释放,作用于突触后膜,故兴奋在神经元之间只能单向传递。
      2、分析题意,本实验的目的是探究PTEN蛋白的作用,则实验的自变量是PTEN等基因的有无,因变量是小鼠的痒觉,可通过抓挠次数进行分析。
      【小问1详解】
      所有感觉的形成部位均是大脑皮层,故机体在大脑皮层产生痒觉;反射的完成需要经过完整的反射弧,机体产生痒觉没有经过完整的反射弧,不属于反射;兴奋在神经纤维上以电信号(神经冲动)的形式双向传导;由于由于神经递质只存在于突触前膜的突触小泡中,只能由突触前膜释放,作用于突触后膜,故兴奋在神经元之间只能单向传递。
      【小问2详解】
      抓挠行为会引起皮肤上的触觉、痛觉感受器兴奋,有效抑制痒觉信号的上传,因此痒觉减弱。
      【小问3详解】
      分析题意,本实验的自变量是PTEN和TRPV1基因的有无,因变量是30分钟内抓挠次数,据图可知,与正常小鼠相比,PTEN基因敲除小鼠的抓挠次数明显增加,说明PTEN基因缺失会增加小鼠的抓挠次数,即增加小鼠对痒觉的敏感性,据此推测PTEN基因控制合成的PTEN蛋白是减弱机体对外源致痒剂的敏感性,进而抑制小鼠的痒觉;而PTEN基因和TRPV1基因双敲除的小鼠与正常小鼠差异不大,说明TRPV1基因缺失可减弱PTEN缺失基因的效果,即会抑制小鼠痒觉的产生,即TRPV1基因控制合成的TRPV1蛋白可促进痒觉的产生。
      18. 研究发现,目前绝大部分的肥胖病人体内瘦素与其受体识别的能力下降,从而导致摄食行为和细胞代谢不正常。瘦素是脂肪细胞分泌的一种蛋白质类激素,与血糖调节有一定的关系,它的功能主要表现在对脂肪及体重的调控方面。下图是人体内部分神经—体液调节示意图;①~⑤代表结构,请回答下列问题:
      (1)图中,当人体内脂肪含量偏高时,瘦素分泌量增加引起图中②_______(填结构名称)兴奋,进而使图中④大脑皮层产生饱腹感,从而减少摄食行为,这属于________调节。
      (2)A刺激产生的信号经图中的“①→②→③→胰岛”的传导和传递,最终促进胰岛________(填“A”或“B”)细胞分泌a激素,即________(填a激素的具体名称)。通过a激素的调节,最终使糖原分解加强,影响a激素分泌的信号分子有_______(答出两种)。
      (3)研究人员将肥胖小鼠随机均分成三组,给A组小鼠饲喂添加适量瘦素的饲料,B、C两组小鼠饲喂普通饲料,同时给B组小鼠注射适量的瘦素,C组小鼠注射等量生理盐水。一段时间后,比较三组肥胖小鼠的体重变化,发现只有B组大部分小鼠的体重减轻了。A组肥胖小鼠体重不变的原因是_______,B组部分小鼠体重不变的可能原因是________(答出一点)。
      【答案】(1) ①. 下丘脑 ②. 神经-体液
      (2) ①. A ②. 胰高血糖素 ③. 神经递质、血糖、胰岛素等
      (3) ①. 瘦素属于蛋白质类激素,饲料中添加的瘦素在小鼠消化道内被消化,丧失了原有的结构与功能 ②. 靶细胞膜上瘦素的受体数量减少或瘦素受体基因突变
      【解析】
      【分析】由题图可知,a激素作用于靶细胞后,使得糖原分解加强,说明a激素是胰高血糖素。①表示传入神经,②表示下丘脑,③表示传出神经,④表示大脑皮层。
      【小问1详解】
      脂肪含量偏高引起瘦素分泌量增加为体液调节,瘦素引起图中②下丘脑兴奋,进而使大脑皮层产生饱腹感,减少饮食为神经调节,所以整个过程属于神经-体液调节。
      【小问2详解】
      激素a能促进糖原分解,是升高血糖的胰高血糖素,是由胰岛A细胞分泌的,血糖的调节方式有体液调节和神经-体液调节,神经递质、血糖浓度和胰岛素等都能影响胰高血糖素的分泌,因此影响a激素分泌的信号分子有神经递质、血糖、胰岛素等。
      【小问3详解】
      A组肥胖小鼠饲喂添加适量瘦素的饲料,瘦素属于蛋白质类激素,饲料中添加的瘦素在小鼠消化道内被消化,丧失了原有的结构与功能,因此A组肥胖小鼠体重不变,B组注射适量的瘦素部分小鼠体重不变,可能是靶细胞膜上瘦素的受体数量减少或瘦素受体基因突变,因为激素必须和受体结合才能发挥作用,受体减少或者突变,导致瘦素无法起作用。
      19. 中国工程院陈薇院士及其团队研制的吸入式新冠病毒疫苗,不仅可以激发体液免疫和细胞免疫,还可高效诱导黏膜免疫。分泌型抗体IgA是机体黏膜防御系统的主要成分,可以在新冠病毒由呼吸道进入人体时迅速发起攻击,阻断病毒在人与人之间的传播。如图为该疫苗引发的体液免疫和细胞免疫简图,请回答下列相关问题。

      (1)根据题意,吸入式新冠疫苗可激发人体的特异性免疫,由_________(填细胞名称)产生分泌型抗体IgA,构成机体黏膜防御系统的主要成分。接种该吸入式新冠疫苗后________(填“可以”或“不可以”)有效降低同种病毒的空气传播感染风险,体现了免疫系统的_________功能。
      (2)图中有特异性识别功能的细胞有________(填图中的序号);第二次吸入该疫苗时,④可能由________(填图中的序号)增殖分化而来,引发的二次免疫特点是_________。
      (3)③的激活需要两个信号,一是该病毒的直接刺激,二是________。
      (4)已接种该疫苗的人体不能避免变异后新冠病毒的感染,原因是________。
      【答案】(1) ①. 浆细胞 ②. 可以 ③. 免疫防御
      (2) ①. ②③⑤⑧⑨⑩ ②. ③⑤ ③. 反应更快、更强,产生的抗体量更多
      (3)辅助性T细胞表面的特定分子发生变化并与B细胞结合
      (4)接种该疫苗刺激人体产生的记忆细胞和抗体均有特异性,它们只能识别相应病毒发挥作用,不能识别变异新冠病毒,因此不能避免变异新冠病毒的感染
      【解析】
      【分析】图示是细胞免疫和体液免疫模式图,①~⑩分别是抗原呈递细胞、辅助性T细胞、B细胞、浆细胞、记忆B细胞、抗体、细胞因子、细胞毒性T细胞、记忆T细胞、效应细胞毒性T细胞。
      【小问1详解】
      体液免疫过程中,抗体是由浆细胞分泌产生的,据题意,分泌型抗体IgA是机体黏膜防御系统的主要成分,可以在新冠病毒由呼吸道进入人体时迅速发起攻击,阻断病毒在人与人之间的传播,据此推测,接种该吸入式新冠疫苗后可以有效降低同种病毒的空气传播感染风险。
      小问2详解】
      图中①~⑩分别是抗原呈递细胞、辅助性T细胞、B细胞、浆细胞、记忆B细胞、抗体、细胞因子、细胞毒性T细胞、记忆T细胞、细胞毒性T细胞。抗原呈递细胞没有特异性,浆细胞没有识别能力,因此图中有特异性识别功能的细胞有②③⑤⑧⑨⑩。再次吸入该疫苗时,④浆细胞可由③B细胞和⑤记忆 B细胞增殖分化而来,引发的二次免疫特点是反应更快、更强,产生的抗体量更多。
      【小问3详解】
      ③B淋巴细胞的激活需要两个信号,一是该病毒的直接刺激,二是辅助性T细胞表面的特定分子发生变化并与B细胞结合。
      【小问4详解】
      由于接种该疫苗刺激人体产生的记忆细胞和抗体均有特异性,它们只能识别相应病毒发挥作用,不能识别变异新冠病毒,故已接种该疫苗的人体不能避免变异新冠病毒的感染。
      20. 以茉莉为实验材料进行光合作用和呼吸作用的相关探索。图1为茉莉叶肉细胞中光合作用和呼吸作用的主要过程,甲、乙,丙、丁表示物质,①—⑤表示过程;图2为将茉莉放置在密闭透明的容器中,给予恒定且适宜的光照,在不同的温度条件下测定容器中CO2浓度的变化(该植物光合作用的最适温度为25℃,细胞呼吸的最适温度为30℃)。请据图回答下列问题:
      (1)图1中①-⑤的代谢过程能够为茉莉细胞物质转运、蛋白质的合成提供ATP的过程包括________(填图中数字标号),物质乙、丁分别为________。
      (2)将该装置从光照条件切换为黑暗条件,图1中甲的量会_________(填“增加”、“不变”或“减少”)。
      (3)图2中B、C点时限制光合速率的主要环境因素分别是_________。与B点相比,C点时植物的光合速率________(填“变大”、“不变”或“变小”),处理12h后,该植物的干重增加,判断理由是_________。
      【答案】(1) ①. ②④⑤ ②. 丙酮酸、O2 (2)减少
      (3) ①. 二氧化碳浓度、温度 ②. 变大 ③. 起点A的二氧化碳浓度大于终点C时的二氧化碳浓度
      【解析】
      【分析】据图2分析:在A~B之间,容器处于光照条件下,容器温度为25℃,此时植物光合速率大于呼吸速率,因此二氧化碳的减少量可表示净光合积累;B点之后,容器温度为30℃,植物的呼吸速率大于光合速率,因此容器中二氧化碳浓度增加。
      【小问1详解】
      分析图1,①表示光反应,②表示有氧呼吸的第二阶段,③表示暗反应,④表示有氧呼吸的第一阶段,⑤表示有氧呼吸的第三阶段,其中②有氧呼吸的第二阶段,④有氧呼吸的第一阶段和⑤有氧呼吸的第三阶段均可以为非洲茉莉细胞物质转运、蛋白质的合成提供ATP;乙是细胞呼吸第一阶段的产物,表示丙酮酸,丁可与呼吸作用前两个阶段产生的[H]结合生成水,表示氧气。
      【小问2详解】
      将该装置从光照条件切换为黑暗条件,光反应停止,甲即ATP会减少。
      【小问3详解】
      据图可知,B点之前,二氧化碳浓度降低,则在B点时限制光合作用的因素是二氧化碳浓度,B之后温度升高,二氧化碳浓度增加,说明光合速率小于呼吸速率,据此推测C点时限制光合作用的因素是温度;B、C点时二氧化碳浓度均不变,细胞呼吸速率=光合速率,与B点相比,C点时的呼吸作用酶活性更高,故植株的光合速率变大;处理12h后,起点A的二氧化碳浓度大于终点C时的二氧化碳浓度,说明该段时间内,植物的光合速率>呼吸速率,则植物的干重增加。
      21. 为了“藏粮于地,藏粮于技”的粮食安全战略,袁隆平院士生前提出杂交稻每公顷18吨(亩产1200kg)的产量目标。2023年10月14日,袁隆平院士“禾下乘凉梦”照进现实,凉山州德凸县超级杂交稻选定试验田单季亩产1251.5公斤。已知水稻的性状抗病(A)对感病(a)为显性,香味性状用基因B(b)表示。为选育抗病香稻新品种,进行一系列杂交实验,用表型为感病无香味和抗病无香味的亲本杂交,统计F1表型如下图,请回答以下问题:
      (1)杂交是常用的植物育种方法之一,水稻人工异花传粉的操作步骤一般是_________。(请用简要的文字和箭头描述)
      (2)水稻性状中抗病和感病在遗传学中称为_________。基因A和a的根本区别是________。
      (3)根据杂交结果可推测两个亲本的基因型分别是________。F1中重组性状的个体所占比例为_________。
      (4)F1自交,子代中能稳定遗传的抗病香稻植株所占比例为_________。
      【答案】(1)去雄→套袋→传粉→套袋
      (2) ①. 相对性状 ②. 碱基序列不同
      (3) ①. AaBb与Aabb ②. 1/4
      (4)3/64
      【解析】
      【分析】自由组合定律的实质是:位于非同源染色体上的非等位基因的分离或自由组合是互不干扰的;在减数分裂过程中,同源染色体上的等位基因彼此分离的同时,非同源染色体上的非等位基因自由组合。
      【小问1详解】
      杂交是常用的植物育种方法之一,人工异花传粉的操作步骤一般是去雄→套袋→传粉→套袋。
      【小问2详解】
      水稻性状中抗病和感病在遗传学中称为相对性状。基因A和a的根本区别是碱基序列不同。
      【小问3详解】
      分析柱状图,图中无香味感病与无香味抗病植株杂交后代中:抗病和感病的比为50:50=1:1,说明亲本相关基因型是Bb与bb。无香味和有香味的比值为75:25=3:1,说明亲本相关基因型是Aa与Aa。则亲本的基因型是AaBb与Aabb。F1中重组性状有香味抗病和有香味感病个体所占比例为1/4(Bb×Bb→bb)。
      【小问4详解】
      亲代的基因型为AaBb与aaBb,则F1香味相关的基因型为1/4BB、1/2Bb、1/4bb,分别去自交得到bb的概率=1/2×1/4+1/4=3/8,F1抗病性相关的基因型为1/2Aa和1/2aa,所以自交得到AA的概率=1/2×1/4=1/8,所以得到能稳定遗传的香味抗病植株的比例为3/8×1/8=3/64。

      相关试卷 更多

      资料下载及使用帮助
      版权申诉
      • 1.电子资料成功下载后不支持退换,如发现资料有内容错误问题请联系客服,如若属实,我们会补偿您的损失
      • 2.压缩包下载后请先用软件解压,再使用对应软件打开;软件版本较低时请及时更新
      • 3.资料下载成功后可在60天以内免费重复下载
      版权申诉
      若您为此资料的原创作者,认为该资料内容侵犯了您的知识产权,请扫码添加我们的相关工作人员,我们尽可能的保护您的合法权益。
      入驻教习网,可获得资源免费推广曝光,还可获得多重现金奖励,申请 精品资源制作, 工作室入驻。
      版权申诉二维码
      欢迎来到教习网
      • 900万优选资源,让备课更轻松
      • 600万优选试题,支持自由组卷
      • 高质量可编辑,日均更新2000+
      • 百万教师选择,专业更值得信赖
      微信扫码注册
      手机号注册
      手机号码

      手机号格式错误

      手机验证码 获取验证码 获取验证码

      手机验证码已经成功发送,5分钟内有效

      设置密码

      6-20个字符,数字、字母或符号

      注册即视为同意教习网「注册协议」「隐私条款」
      QQ注册
      手机号注册
      微信注册

      注册成功

      返回
      顶部
      学业水平 高考一轮 高考二轮 高考真题 精选专题 初中月考 教师福利
      添加客服微信 获取1对1服务
      微信扫描添加客服
      Baidu
      map