若您为此资料的原创作者,认为该资料内容侵犯了您的知识产权,请扫码添加我们的相关工作人员,我们尽可能的保护您的合法权益。
1/11
2/11
3/11
还剩8页未读,
继续阅读
山东省德州市夏津第一中学2024-2025学年高二下学期6月月考历史试题(含解析)
展开
这是一份山东省德州市夏津第一中学2024-2025学年高二下学期6月月考历史试题(含解析),共11页。试卷主要包含了选择题,非选择题等内容,欢迎下载使用。
相关试卷
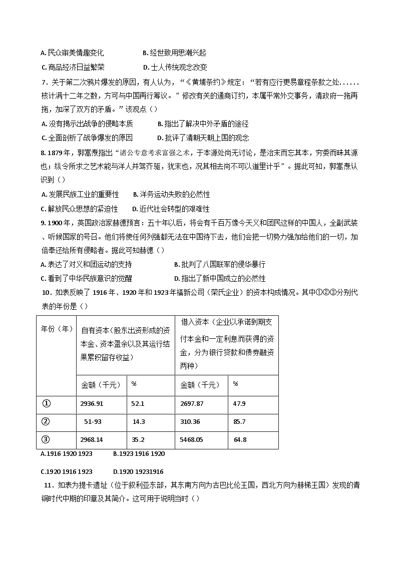
山东省德州市夏津第一中学2025-2026学年高二上学期九月月考历史试题(含解析):
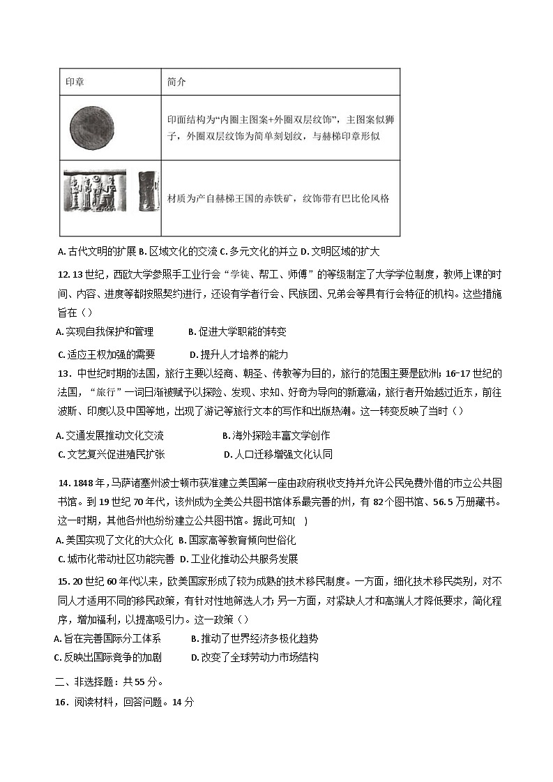
这是一份山东省德州市夏津第一中学2025-2026学年高二上学期九月月考历史试题(含解析),共11页。试卷主要包含了选择题,非选择题等内容,欢迎下载使用。
山东省德州市夏津第一中学2024-2025学年高二下学期期末复习综合练习历史试题(含解析):
这是一份山东省德州市夏津第一中学2024-2025学年高二下学期期末复习综合练习历史试题(含解析),共9页。试卷主要包含了唐德宗,唐肃宗乾元元年,北魏吏部尚书崔亮说,金朝的三次政治制度改革等内容,欢迎下载使用。
山东省德州市夏津第一中学2024-2025学年高二下学期第一次月考历史试题(原卷版+解析版):
这是一份山东省德州市夏津第一中学2024-2025学年高二下学期第一次月考历史试题(原卷版+解析版),共21页。试卷主要包含了选择题,材料分析题等内容,欢迎下载使用。
相关试卷 更多
资料下载及使用帮助
版权申诉
- 1.电子资料成功下载后不支持退换,如发现资料有内容错误问题请联系客服,如若属实,我们会补偿您的损失
- 2.压缩包下载后请先用软件解压,再使用对应软件打开;软件版本较低时请及时更新
- 3.资料下载成功后可在60天以内免费重复下载
版权申诉
免费领取教师福利

