若您为此资料的原创作者,认为该资料内容侵犯了您的知识产权,请扫码添加我们的相关工作人员,我们尽可能的保护您的合法权益。
还剩3页未读,
继续阅读
所属成套资源:2025年高二下学期6月月考物理试题(含答案)
成套系列资料,整套一键下载
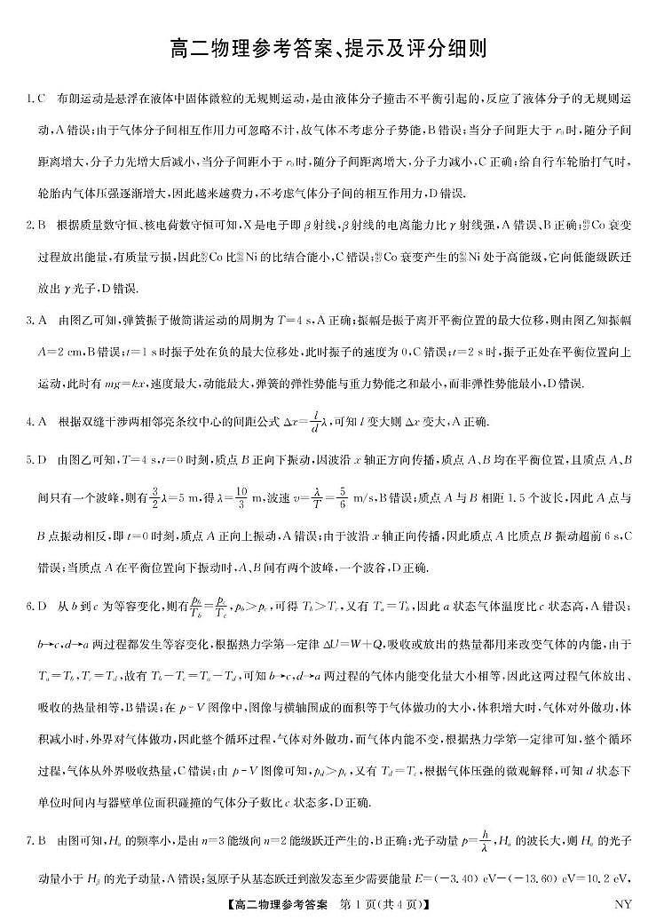
河南省九师联盟2025年高二下学期6月期末物理试题(含答案)
展开
这是一份河南省九师联盟2025年高二下学期6月期末物理试题(含答案),文件包含河南九师联盟2025年高二下学期6月期末物理试题pdf、河南九师联盟2025年高二下学期6月期末物理答案pdf等2份试卷配套教学资源,其中试卷共10页, 欢迎下载使用。
相关试卷
浙南名校联盟2025年高二下学期6月期末物理试题(含答案):
这是一份浙南名校联盟2025年高二下学期6月期末物理试题(含答案),共9页。
浙南名校联盟2025年高二下学期6月期末物理试题(含答案):
这是一份浙南名校联盟2025年高二下学期6月期末物理试题(含答案),文件包含浙南名校联盟2025年高二下学期6月期末物理试题pdf、浙南名校联盟2025年高二下学期6月期末物理答案pdf等2份试卷配套教学资源,其中试卷共9页, 欢迎下载使用。
河南九师联盟2025年高二下学期6月期末物理试题(含答案):
这是一份河南九师联盟2025年高二下学期6月期末物理试题(含答案),共10页。
相关试卷 更多
资料下载及使用帮助
版权申诉
- 1.电子资料成功下载后不支持退换,如发现资料有内容错误问题请联系客服,如若属实,我们会补偿您的损失
- 2.压缩包下载后请先用软件解压,再使用对应软件打开;软件版本较低时请及时更新
- 3.资料下载成功后可在60天以内免费重复下载
版权申诉
免费领取教师福利

