所属成套资源:【历年真题】高一下学期期末化学测试卷
湖南省娄底市涟源市2023-2024学年高一下学期7月期末考试化学试题.zip
展开
这是一份湖南省娄底市涟源市2023-2024学年高一下学期7月期末考试化学试题.zip,文件包含湖南省娄底市涟源市2023-2024学年高一下学期7月期末考试化学试题原卷版docx、湖南省娄底市涟源市2023-2024学年高一下学期7月期末考试化学试题解析版docx等2份试卷配套教学资源,其中试卷共22页, 欢迎下载使用。
本试卷共6页。全卷满分100分,考试时间75分钟。
注意事项:
1.答题前,考生务必将自己的姓名、准考证号填写在本试卷和答题卡上。
2.回答选择题时,选出每小题答案后,用铅笔把答题卡上对应的答案标号涂黑,如有改动,用橡皮擦干净后,再选涂其他答案;回答非选择题时,将答案写在答题卡上,写在本试卷上无效。
3.考试结束后,将本试卷和答题卡一并交回。
可能用到的相对原子质量:H-1 O-16 S-32
一、选择题(本题共14小题,每小题3分,共42分。每小题只有一个选项符合题意)
1. 陶瓷是火与土的结晶,是中华文明的象征之一,其形成、性质与化学有着密切的关系。下列说法错误的是
A. “雨过天晴云破处”所描述瓷器青色,来自氧化铁
B. 闻名世界的秦兵马俑是陶制品,由黏土经高温烧结而成
C. 陶瓷是应用较早的人造材料,主要化学成分是硅酸盐
D. 陶瓷化学性质稳定,具有耐酸碱侵蚀、抗氧化等优点
【答案】A
【解析】
【分析】陶瓷是以天然粘土以及各种天然矿物为主要原料经过粉碎混炼、成型和煅烧制得的材料的各种制品。陶瓷的传统概念是指所有以黏土等无机非金属矿物为原料的人工工业产品。
【详解】A项、氧化铁为棕红色固体,瓷器的青色不可能来自氧化铁,故A错误;
B项、秦兵马俑是陶制品,陶制品是由粘土或含有粘土的混合物经混炼、成形、煅烧而制成的,故B正确;
C项、陶瓷的主要原料是取之于自然界的硅酸盐矿物,陶瓷的主要成分是硅酸盐,与水泥、玻璃等同属硅酸盐产品,故C正确;
D项、陶瓷的主要成分是硅酸盐,硅酸盐的化学性质不活泼,具有不与酸或碱反应、抗氧化的特点,故D正确。
故选A。
【点睛】本题考查物质的性质,侧重分析与应用能力的考查,注意化学与生活的联系,把握物质性质、反应与用途为解答的关键。
2. 如图是研究二氧化硫性质的微型实验装置。现用60%硫酸溶液和亚硫酸钠晶体反应制取气体,实验现象很明显。下列说法中错误的是
A. 紫色石蕊溶液变红色,是因为溶于水生成了
B. 品红溶液褪色,是因为具有氧化性
C. 溴水橙色褪去,是因为具有还原性
D. 含酚酞的溶液红色变浅
【答案】B
【解析】
【详解】A.紫色石蕊溶液变红色,是因为溶于水生成了,故A正确;
B.品红溶液褪色,是因为二氧化硫具有漂白性,与品红结合成不稳定的无色物质,故B错误;
C.溴水橙色褪去,因为具有还原性,与溴水反应生成HBr和硫酸,故C正确;
D.二氧化硫为酸性氧化物,能够与氢氧化钠反应生成亚硫酸钠和水,使含酚酞的NaOH溶液红色变浅,故D正确;
答案选B。
3. 用下面的方案进行某些离子的检验,其中方案设计最严密的是
A. 检验试液中的:试液无沉淀白色沉淀
B. 检验试液中的:试液无沉淀白色沉淀
C. 检验试液中的:试液深黄色溶液淀粉溶液深黄色溶液
D. 检验试液中的:试液白色沉淀沉淀溶解
【答案】B
【解析】
【详解】A.先加入稀硝酸,如果溶液中没有,而存在,硝酸可将氧化成,最终也会出现白色沉淀,故A错误;
B.先加入足量稀盐酸,可以排除、等离子的干扰,然后加入,溶液产生白色沉淀,说明原溶液中存在,故B正确;
C.如果溶液中存在,具有还原性,被过氧化氢氧化为碘单质,淀粉溶液遇碘单质显蓝色,但是C选项中溶液最终没有变蓝色,故C错误;
D.如果存在,也会出现相同的实验现象,故D错误;
答案选B。
4. 如图所示,试管中盛装的是红棕色气体,当倒扣在盛有水的水槽中时,试管内水面上升,但不能充满试管,当向试管内鼓入氧气后,可以观察到试管中水柱继续上升,经过多次重复后,试管内完全被水充满,对原试管中盛装气体的说法正确的是
①可能是与的混合气体
②可能是气体
③可能是与的混合气体
④只可能是一种气体
A. ①②B. ②③C. ③④D. ①④
【答案】B
【解析】
【分析】试管中盛装的是红棕色气体,一定含有NO2,当向试管内鼓入氧气后,试管内完全被水充满,则一定不含N2,混合气体可能发生以下反应:4NO2+O2+2H2O=4HNO3,4NO+3O2+2H2O=4HNO3,气体恰好发生反应时,试管内完全被水充满。
【详解】①N2不溶于水,在溶液中不能与氧气反应,试管不可能完全被水充满,故①错误;
②如全部是NO2一种气体,通入氧气,能发生4NO2+O2+2H2O=4HNO3,气体恰好发生反应时,试管内完全被水充满,故②正确;
③如是NO与NO2的混和气体,通入氧气,可能发生:4NO2+O2+2H2O=4HNO3,4NO+3O2+2H2O=4HNO3,气体恰好发生反应时,试管内完全被水充满,气体可能是NO与NO2的混合气体,故③正确;
④由②和③分析可知,可能是气体,也可能是与的混合气体,故④错误;
正确有②③;
答案选B。
5. 实验室制取少量干燥的氨气涉及如图装置,其中正确的是
A. ①是氨气发生装置
B. ②是氨气吸收装置
C. ③是氨气发生装置
D. ④是氨气收集、检验装置
【答案】C
【解析】
【详解】A.NH4Cl分解生成的NH3和HCl在试管口遇冷又化合为NH4Cl,且可能会堵塞导气管,所以不能用①制取氨气,A不正确;
B.NH3极易溶于水,倒置漏斗插入水中太深,不能防止倒吸,②不能用于吸收氨气,B不正确;
C.浓氨水滴入NaOH固体中,NaOH溶于水放热,使氨气的溶解度降低,从而挥发出干燥的氨气,则③可用于氨气发生装置,C正确;
D.④用于氨气收集时,用湿润的红色石蕊试纸可以在试管口检验氨气,但试管口没有放置一团棉花,氨气会与空气发生对流,难以收集到纯净的氨气,D不正确;
故选C。
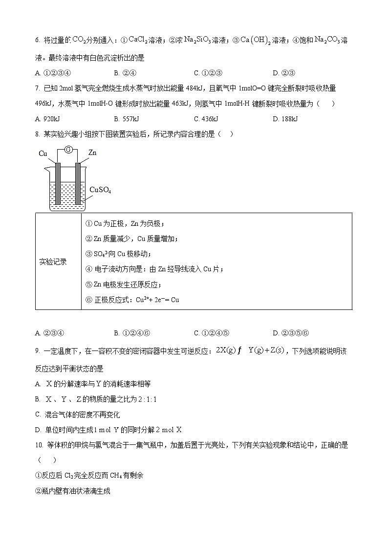
6. 将过量的分别通入:①溶液;②浓溶液;③溶液;④饱和溶液。最终溶液中有白色沉淀析出的是
A. ①②③④B. ②④C. ①②③D. ②③
【答案】B
【解析】
【详解】溶于水:,的酸性比盐酸弱,而比硅酸强。根据酸与盐反应的规律,通入溶液无明显现象;过量的通入浓溶液中有白色沉淀生成;通入溶液至过量,,,最终生成而无沉淀;过量通入饱和溶液中:,生成的因溶解度比溶解度小等原因而有结晶析出,即能产生沉淀的是②④;
答案选B。
7. 已知2ml氢气完全燃烧生成水蒸气时放出能量484kJ,且氧气中1mlO=O键完全断裂时吸收热量496kJ,水蒸气中1mlH-O键形成时放出能量463kJ,则氢气中1mlH-H键断裂时吸收热量为( )
A. 920kJB. 557kJC. 436kJD. 188kJ
【答案】C
【解析】
【详解】根据题意2ml氢气完全燃烧生成水蒸气时放出能量484kJ,2H2(g)+O2(g)=2H2O(g) ΔH= -484 kJ/ml,设1ml H-H键断裂时吸收热量为x,则ΔH= -484 = 2x + 496 - 463×4,解得x = 436,故C正确;
故答案C。
【点睛】反应热ΔH=反应物断键吸收的总能量减去生成物成键放出的总能量,若差值小于0,为放热反应,反之,为吸热反应。
8. 某实验兴趣小组按下图装置实验后,所记录内容合理的是( )
A. ②③④B. ①②④⑥C. ①②④⑤D. ②③⑤⑥
【答案】B
【解析】
【详解】根据图示知该原电池的电池反应为Zn+Cu2+Zn2++Cu,据此解答。①Zn电极发生氧化反应,作原电池的负极,Cu电极上发生还原反应,作原电池的正极,正确;② Zn质量减少,Cu质量增加,正确;③ 原电池中,阴离子移向电池的负极,则SO42-向Zn极移动,错误;④ 电子流动方向是:由负极沿导线流入正极,即由Zn经导线流入Cu片,正确;⑤ Zn电极发生氧化反应,错误;⑥正极反应式:Cu2++ 2e-= Cu,正确,选B。
9. 一定温度下,在一容积不变的密闭容器中发生可逆反应:,下列选项能说明该反应达到平衡状态的是
A. 的分解速率与的消耗速率相等
B. 、、的物质的量之比为
C. 混合气体的密度不再变化
D. 单位时间内生成的同时分解
【答案】C
【解析】
【分析】
【详解】A.X的分解速率是Y的消耗速率的2倍时,该反应达到平衡状态,A项不选;
B.平衡时各物质浓度不再发生变化,但X、Y、Z的物质的量之比不一定为,B项不选;
C.该反应有固体生成,当混合气体的质量不再变化时说明该反应达到平衡状态,又因容积不变,故混合气体的密度不再变化时,该反应达到平衡状态,C项选;
D.生成Y和消耗X属于同一方向,因此不能作为达到平衡状态的标志,D项不选;
答案选C。
10. 等体积的甲烷与氯气混合于一集气瓶中,加盖后置于光亮处,下列有关实验现象和结论中,正确的是( )
①反应后Cl2完全反应而CH4有剩余
②瓶内壁有油状液滴生成
③最后有CH4、Cl2、CH3Cl、CH2Cl2、CHCl3、CCl4、HCl七种物质共存
④只有CH3Cl和HCl两种产物
A. ①②B. ②③C. ③④D. ①④
【答案】A
【解析】
【分析】甲烷和氯气发生取代反应,生成的二氯甲烷、三氯甲烷、四氯化碳均是油状的液体,一氯甲烷是气体,生成的氯化氢极易溶于水,其中的有机产物均难溶于水,生成的产物均无色,试管中气体颜色会变浅。
【详解】①等体积的甲烷与氯气混合于一集气瓶中,加盖后置于光亮处,反应后Cl2完全反应,生成二氯甲烷、三氯甲烷、四氯化碳消耗的氯气多于甲烷,CH4有剩余,故正确;
②生成的二氯甲烷、三氯甲烷、四氯化碳均是油状的液体,瓶内壁有油状液滴生成,故正确;
③最后有CH4、CH3Cl、CH2Cl2、CHCl3、CCl4、HCl六种物质共存,Cl2反应完全,故错误;
④生成物除了有一氯甲烷、二氯甲烷、三氯甲烷和四氯化碳,还有氯化氢,故错误;
故选A。
11. 0.5体积某气态烃只能与0.5体积(相同条件下)氯气发生加成反应,生成氯代烷。0.5ml此氯代烷可与3ml氯气发生完全取代反应,则该烃结构简式为
A. B. C. D.
【答案】B
【解析】
【详解】0.5体积某气态烃只能与0.5体积(相同条件下)氯气发生加成反应,生成氯代烷,说明该烃中只有一个碳碳双键,0.5ml该氯代烷可与3ml氯气发生完全的取代反应,说明未加成之前有6个氢原子,所以结构简式为CH3CH=CH2;
故选B。
12. 下列说法错误的是
A. 对废旧金属的最好处理方法是回收、再利用
B. 提炼金属要经过矿石的富集、冶炼、精炼三步
C. 活泼金属的冶炼都是通过电解其盐溶液
D. 热还原法中还原剂有焦炭、一氧化碳、氢气和活泼金属等
【答案】C
【解析】
【详解】A项,为避免浪费和污染环境,应该回收、利用废旧金属,故A项正确;
B项,提炼金属要经过矿石的富集、冶炼、精炼三步,故B项正确;
C项,大部分活泼金属可通过电解其熔融盐制得,但制备铝要采用电解氧化铝的方法,故C项错误;
D项,可以利用焦炭、一氧化碳、氢气或活泼金属等还原剂通过热还原法冶炼金属,故D项正确。
答案选C。
13. 绿色化学的核心是反应过程的绿色化,即要求原料物质中的所有原子完全被利用且全部转入期望的产品中,下列过程不符合这一思想的是
A. 乙烯合成聚乙烯:nCH2=CH2
B. 甲烷与氯气反应制氯仿:CH4+3Cl2CHCl3+3HCl
C. 烯烃与水煤气发生的羰基合成反应:RCH=CH2+CO+H2RCH2CH2CHO
D. 甲烷、CO合成乙酸乙酯:2CH4+2COCH3COOCH2CH3
【答案】B
【解析】
【详解】A.乙烯合成聚乙烯:nCH2=CH2 ,反应物所有原子均转化为目标产物,符合绿色化学的思想,不选A;
B.甲烷与氯气反应制氯仿:CH4+3Cl2CHCl3+3HCl,反应物所有原子未全部转化为目标产物,不符合绿色化学的思想,B不符合,选B;
C.烯烃与水煤气发生的羰基合成反应:RCH=CH2+CO+H2RCH2CH2CHO,反应物所有原子均转化为目标产物,符合绿色化学的思想,不选C;
D.甲烷、CO合成乙酸乙酯:2CH4+2COCH3COOCH2CH3,反应物所有原子均转化为目标产物,符合绿色化学的思想,不选D;
答案选B。
14. 反应在2L密闭容器中进行,5min时Y减少了0.5ml,则0~5min内此反应的平均速率为
A. B.
C. D.
【答案】C
【解析】
【详解】密闭容器中进行,时减少了,;根据不同物质表示的速率比等于系数比,、、,故选C。
二、非选择题(共58分)
15. 下面是石蜡油在炽热碎瓷片作用下产生并检验性质的实验。请回答下列问题:
(1)A中碎瓷片的作用是_______。
(2)B装置中反应的化学方程式为_______,其反应类型为:_______。
(3)C装置中可观察到的现象是_______。
(4)查阅资料,乙烯与酸性高锰酸钾溶液反应产生二氧化碳。根据本实验中装置_______(填装置字母)中的实验现象可判断该资料是否真实。
(5)通过上述实验探究,检验甲烷和乙烯的方法是____(填字母,下同);除去甲烷中乙烯的方法是____。
a.气体通入水中
b.气体通过盛溴水的洗气瓶
c.气体通过盛酸性高锰酸钾溶液的洗气瓶
d.气体通过氢氧化钠溶液
【答案】(1)催化作用
(2) ①. ②. 加成反应
(3)溶液紫(或紫红)色褪去
(4)D (5) ①. bc ②. b
【解析】
【分析】根据实验装置图,石蜡油在炽热碎瓷片的作用下生成乙烯,乙烯通过溴水,与溴发生加成反应,使溴水褪色,乙烯通过高锰酸钾溶液,被高锰酸钾氧化成二氧化碳,使高锰酸钾褪色,生成的二氧化碳能使澄清石灰水变浑,最后用排水集气法收集反应剩余的气体。
【小问1详解】
碎瓷片可作石蜡油分解反应的催化剂;
【小问2详解】
乙烯和溴水发生加成反应,反应的化学方程式为;
【小问3详解】
乙烯能够被酸性高锰酸钾溶液氧化,因此现象是溶液紫红色褪去;
【小问4详解】
能使澄清石灰水变浑浊,如果D装置中澄清石灰水变浑浊,说明乙烯与酸性高锰酸钾溶液反应产生二氧化碳;
【小问5详解】
a.甲烷和乙烯都难溶于水,气体通入水中,既不能检验甲烷和乙烯,也不能除去甲烷中乙烯;
b.乙烯能使溴水褪色而甲烷不能,故气体通过盛溴水的洗气瓶可以检验甲烷和乙烯;乙烯与溴发生加成反应生成1,2-二溴乙烷,为液体,甲烷难溶于水,故也可以除去甲烷中的乙烯;
c.乙烯能使酸性高锰酸钾溶液褪色而甲烷不能,故气体通过盛酸性高锰酸钾溶液的洗气瓶可以检验甲烷和乙烯;由于乙烯与酸性高锰酸钾溶液反应产生二氧化碳,会使甲烷中含有二氧化碳杂质,所以不能用高锰酸钾溶液除去甲烷中的乙烯;
d.甲烷和乙烯与氢氧化钠溶液均不反应,也不溶解,故气体通入氢氧化钠溶液中,既不能检验甲烷和乙烯,也不能除去甲烷中乙烯;
故检验甲烷和乙烯的方法是bc;除去甲烷中乙烯的方法是b。
16. 海水占地球总储水量的97.2%,若把海水淡化和化工生产结合起来,既可解决淡水资源缺乏的问题,又可充分利用海洋资源。
(1)海水中存在大量的氯化钠,氯化钠中的金属元素位于元素周期表第_______族。
(2)目前,国际上使用的“海水淡化”主要技术之一是蒸馏法。蒸馏法是将海水变成蒸气,蒸气经冷却得高纯度淡水。由此可判断蒸馏法是_______(填“物理变化”或“化学变化”)。
(3)工业上利用电解饱和食盐水可制得重要化工产品,反应式:(未配平),该反应中食盐的化学式是_____。利用电解所得气体制36.5%的浓盐酸1000t,最少需消耗食盐_____t。
(4)近年来,有人提出了一种利用氯碱工业产品及氯化钠循环治理含二氧化硫废气并回收二氧化硫的方法。该方法流程如下:
请写出②④的化学反应方程式:_______,_______,也有人提出利用氯水来治理含二氧化硫废气,其离子方程式为_______。
【答案】(1)ⅠA (2)物理变化
(3) ①. ②. 585
(4) ①. ②. ③.
【解析】
【小问1详解】
一般主族元素最高化合价与其族序数相等,NaCl中Na元素最高化合价是+1价,所以Na位于第IA族;
【小问2详解】
有新物质生成的变化是化学变化,没有新物质生成的变化是物理变化,根据题干知,蒸馏只是物质状态发生变化,没有新物质生成,所以属于物理变化;
【小问3详解】
根据元素守恒知,食盐中含有Na、Cl元素,根据原子守恒知,其化学式为NaCl;,,由,可知。
【小问4详解】
二氧化硫是酸性氧化物,能和少量氢氧化钠反应生成亚硫酸氢钠和水,反应方程式为NaOH+SO3═NaHSO3;亚硫酸氢钠和稀盐酸发生复分解反应生成氯化钠和二氧化硫、水,反应方程式为NaHSO3+HCl═NaCl+H2O+SO2↑;氯水来治理含二氧化硫废气,利用的反应是氯气与二氧化硫和水生成硫酸和氯化氢,其离子方程式为。
17. 某气态烃A在标准状况下的密度为,其产量可以用来衡量一个国家的石油化工发展水平。B和D都是生活中常见的有机物,D能跟碳酸氢钠反应,F有香味。它们之间的转化关系如下图所示:
(1)反应②在Cu做催化剂的条件下进行,该实验的步骤是将红亮的铜丝置于酒精灯上加热,待铜丝变为黑色时,迅速将其插入到装有B的试管中(如图所示),重复操作2∼3次。该反应的化学方程式为__,写出A所含官能团的名称为_______。
(2)D与碳酸氢钠溶液反应的离子方程式为_______。
(3)B、D在浓硫酸的作用下实现反应④,实验装置如图所示,试管1中装入药品后加热。图中的化学式为___。其作用是___。试管1中反应的化学方程式为___,其反应类型为____。
(4)比A的式量多14的同系物可以生成高分子G,G的结构简式为_______。
【答案】(1) ①. ②. 碳碳双键
(2)
(3) ①. ②. 溶解乙醇,反应乙酸,降低乙酸乙酯的溶解度 ③. ④. 取代/酯化反应
(4)
【解析】
【分析】A是一种气态烃,在标准状况下的密度是1.25g/L,摩尔质量=1.25g/L×22.4L/ml=28g/ml,其产量是衡量一个国家石油化工发展水平,则A为CH2=CH2;B氧化生成C、C氧化生成D,B和D都是生活中常见的有机物,结合D的分子式可知,B为CH3CH2OH,C为CH3CHO,D为CH3COOH,故反应①是乙烯与水发生加成反应生成CH3CH2OH,CH3CH2OH和CH3COOH在浓硫酸作用下发生酯化反应生成F为CH3COOCH2CH3,乙烯与溴发生加成反应生成E为1,2-二溴乙烷;
【小问1详解】
加热铜丝时,Cu和氧气反应生成黑色的CuO,在加热条件下,CuO和乙醇发生氧化还原反应生成有刺激性气味的乙醛和Cu,所以看到的现象是铜丝由黑色变红色,产生刺激性气味,反应方程式为;A为CH2=CH2,含有的官能团是碳碳双键;
【小问2详解】
D为CH3COOH,与碳酸氢钠溶液反应的离子方程式为;
【小问3详解】
在制取乙酸乙酯实验中,用饱和溶液吸收乙酸乙酯,其作用是溶解乙醇,反应乙酸,降低乙酸乙酯的溶解度,即X是饱和溶液;试管1中是乙酸乙乙醇发生酯化反应,反应的化学方程式为,反应类型是酯化反应(取代反应);
【小问4详解】
比乙烯的式量多14的同系物是丙烯,可以生成高分子聚丙烯,其结构简式为。
18. Ⅰ.硅单质及其化合物应用范围很广。请回答下列问题:
(1)制备硅半导体材料必须先得到高纯硅,三氯甲硅烷()还原法是当前制备高纯硅的主要方法,生产过程示意图如下:
①写出由纯制备高纯硅的化学方程式:_______。
②还原过程中若混入,可能引起的后果是_______。
(2)下列有关硅材料的说法正确的是_______(填字母)。
A. 碳化硅化学性质稳定,可用于生产砂纸、砂轮等
B. 含硅4%的钢具有很高的导磁性,主要用作变压器铁芯
C. 高纯度的二氧化硅可用于制造高性能通信材料——光导纤维
D. 普通玻璃是由纯碱、石灰石和石英砂制成的,其熔点很高
Ⅱ.工业合成氨反应:是一个放热的可逆反应,反应条件是高温、高压,并且需要合适的催化剂。已知形成键、键、键放出的能量分别为436kJ、391kJ、946kJ。则:
(3)若完全反应生成可_______(填“吸收”或“放出”)热量_______kJ。
(4)如果将和混合,使其充分反应,放出的热量总小于上述数值,其原因是_______。
(5)实验室模拟工业合成氨时,在容积为的密闭容器内,反应经过10min后,生成,则用表示的化学反应速率为_______。
(6)一定条件下,当合成氨的反应达到化学平衡时,下列说法正确的是_______(填序号)。
a.正反应速率和逆反应速率相等 b.正反应速率最大,逆反应速率为0
c.的转化率达到最大值 d.和的浓度相等
e.、和的体积分数相等 f.反应达到最大限度
【答案】(1) ①. ②. 高温下与混合发生爆炸 (2)ABC
(3) ①. 放出 ②. 92
(4)该反应是可逆反应,和不能完全反应,因此放出的能量总是小于
(5)0.25 (6)acf
【解析】
【小问1详解】
①由流程可知,纯SiHCl3与氢气反应生成硅和氯化氢,方程式为:;
②H2还原SiHCl3过程中若混入O2,可能得后果是高温下与混合发生爆炸;
【小问2详解】
A.碳化硅硬度很大,化学性质稳定,可用于生产砂纸、砂轮等,故A正确;
B.含硅4%的钢,它是一种含碳极低的硅铁软磁合金,具有很高的导磁性,主要用作变压器铁芯,故B正确;
C.高纯度的SiO2可以制造光导纤维,故C正确;
D.普通玻璃是一种玻璃态物质,无固定的熔点,故D错误;
答案为ABC;
【小问3详解】
反应的化学方程式为,如果完全反应必有反应,生成;拆开键和键需要吸收的能量为,但是生成即生成键可放出热量,总的结果是放出能量;
【小问4详解】
该反应为可逆反应,1ml氮气和3ml氢气不能充分转化,放出的热量总是小于92kJ;
【小问5详解】
,,;
【小问6详解】
a.达到平衡时,正反应速率和逆反应速率相等,故a正确;
b.达到平衡时,正反应速率与逆反应速率相等,但是不为0,故b错误;
c.达到平衡时,表示反应达到最大限度,的转化率达到最大值,故c正确;
d.达到平衡时,和的浓度不再变化,但是不一定相等,故d错误;
e.达到平衡时,、和的体积分数不再变化,但是不一定相等,故e错误;
f.达到平衡时,表示反应达到最大限度,故f正确;
答案为acf。实验记录
① Cu为正极,Zn为负极;
② Zn质量减少,Cu质量增加;
③ SO42-向Cu极移动;
④ 电子流动方向是:由Zn经导线流入Cu片;
⑤ Zn电极发生还原反应;
⑥ 正极反应式:Cu2++ 2e-= Cu
相关试卷
这是一份湖南省娄底市涟源市2023-2024学年高二下学期7月期末考试化学试题.zip,文件包含湖南省娄底市涟源市2023-2024学年高二下学期7月期末考试化学试题原卷版docx、湖南省娄底市涟源市2023-2024学年高二下学期7月期末考试化学试题解析版docx等2份试卷配套教学资源,其中试卷共30页, 欢迎下载使用。
这是一份湖南省娄底市涟源市2023-2024学年高一下学期7月期末考试化学试题,文件包含湖南省涟源市2024年上学期高一期末质量检测化学试题pdf、湖南省涟源市2024年上学期高一期末质量检测化学试题答案pdf等2份试卷配套教学资源,其中试卷共9页, 欢迎下载使用。
这是一份湖南省娄底市涟源市2023-2024学年高一下学期7月期末考试化学试题,共11页。试卷主要包含了将过量的分别通入等内容,欢迎下载使用。
相关试卷 更多
- 1.电子资料成功下载后不支持退换,如发现资料有内容错误问题请联系客服,如若属实,我们会补偿您的损失
- 2.压缩包下载后请先用软件解压,再使用对应软件打开;软件版本较低时请及时更新
- 3.资料下载成功后可在60天以内免费重复下载
免费领取教师福利

