安徽省庐巢联盟2024-2025学年高一下学期第二次集中练习地理试题(Word版附答案)
展开
这是一份安徽省庐巢联盟2024-2025学年高一下学期第二次集中练习地理试题(Word版附答案),共5页。试卷主要包含了选择题,综合题等内容,欢迎下载使用。
一、选择题:本题共 16 小题,每小题 3 分,共 48 分。在每小题给出的四个选项中,只
有一项是符合题目要求的。
我国的跨省人口迁移呈现以下特点:从改革开放前的向东北集聚,到改革开放后的孔雀
东南飞,再到 2015 年以来部分回流中西部,2015 年以后粤浙人口再集聚。据统计,2001~
2010 年、2011~2015 年、2016~2018 年全国人口净流出的地区个数分别为 175、196、205
个,人口净流入地区数量分别为 162、141、116 个。完成下面小题。
1.我国跨省人口迁移流向的主要产业是( )
A.第一、二产业 B.第一、三产业 C.第二、三产业 D.传统手工业与旅游业
2.我国人口迁移的主要目的地是( )
A.小型城市 B.中等城市 C.大城市及都市圈 D.西部生态保护区
3.在我国的跨省人口迁移中,起主导作用的因素是( )
A.自然 B.经济 C.政治 D.战争
近年来,湖北某地大力推进“小田变大田”工作,将小块田地通过土地流转向种粮大户集
中,并积极探索“智慧农业”与“体验式农业”相结合的农业模式。据此完成下面小题。
4.“小田变大田”可( )
A.提升机械化水平 B.吸引人口大量回流
C.推动耕地非粮化 D.降低农产品附加值
5.该农业模式生产中,适宜利用遥感( )
A.模拟远程插秧 B.监测土壤墒情
C.分析作物的生长状况 D.为农机提供精准定位
6.该地布局此农业模式的主导因素是( )
A.土地 B.水源 C.技术 D.政策
农业新质生产力是通过科技手段提升传统农业效率、优化资源利用和提高生产质量的生
产力。江苏省宿迁市张渡村采用“公司+农户”模式整合零散土地,轮作小麦和高粱;通过
田间联网,利用大数据提供农业服务,村民实现增产增收。完成下面小题。
7.张渡村整合零散土地的主要原因是( )
A.土地利用率不高 B.农产品附加值低
C.农村劳动力不足 D.农业生产成本低
8.张渡村轮作小麦和高粱的根本目的是( )
A.提高生产效率 B.保持土壤肥力 C.优化种植结构 D.增加粮食产量
9.张渡村发展农业新质生产力的措施是( )
A.修缮田地间灌渠 B.增加粮种补贴
C.加强信息化建设 D.建设电商平台
X 公司初期主营手机业务,因高性能和高性价比而受到市场热捧。2013 年,该公司产品
进入印度,并逐渐进入欧美市场。2021 至 2023 年,手机销量连续 3 年居全球第三。2021
年,该公司进入新能源汽车制造业领域,并建设整车制造厂。2024 年 3 月,首款智能纯电
轿车在国内上市,销量打破我国新能源汽车销售纪录。完成下面小题。
10.该公司手机业务国际化战略的第一站选择印度,主要是考虑到印度( )
A.劳动力成本低 B.市场潜力大 C.科技力量强 D.距离欧美近
11.与手机业务多由代工厂生产不同,该公司自建整车厂生产新能源汽车主要是为了( )
A.降低用工成本 B.保障产品的质量 C.抢占市场先机 D.提高产品附加值
12.该公司在手机领域取得的巨大成功,对其新能源汽车领域发展的有利影响主要有( )
①树立品牌形象②节省建设用地③积累生产经验④培育目标客户
A.①② B.②③ C.③④ D.①④
“在线旅游”是指旅游消费者通过网络购买旅游产品等的一种零售模式,具有方便、快捷、
个性化等一系列优势。近年来,“在线旅游”短板日益显现。某知名旅游企业开始由单一的线
上零售向“店商+电商”新零售模式转变。据此完成下面小题。
13.导致“在线旅游”短板日益显现的主要原因是( )
A.消费者购买实体旅游产品困难 B.旅游企业提供的产品固定单一
C.商家资质良莠不齐,质量保障低 D.旅游业消费市场严重萎缩
14.线上零售模式转变为“店商+电商”新零售模式主要是为了( )
A.扩大国际消费市场 B.降低销售运营成本
C.增加企业的知名度 D.提高客户的体验感
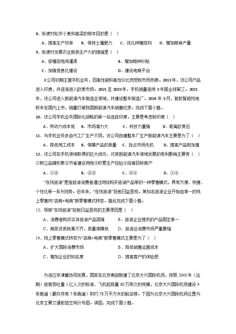
为适应京津冀协同发展,国家在北京南部新建了北京大兴国际机场,按照 2040 年(远
期)旅客吞吐量 1 亿人次的标准、飞机起降量 80 万架次的规模,北京大兴国际机场建设 4
条跑道(最终将有 7 条跑道)和约 78 万平方米的航站楼。下图为北京大兴国际机场位置与
北京主要交通枢纽空间分布图。读图,完成下面小题。
15.北京市地面交通枢纽布局首先要考虑的是( )
A.政治职能 B.居民出行 C.历史背景 D.地价高低
16.北京大兴国际机场的设计标准体现的交通运输布局原则是( )
A.因地制宜 B.尽量少占土地 C.适应国防需要 D.适度超前
二、综合题:本大题共 3 小题,共 52 分。
17.阅读图文材料,完成下列要求(20 分)。
城镇人口较多,经济活动多样。出现了土地利用的专业化,往往会形成不同的功能区。
下图为我国某历史悠久的城镇相关地理事物分布示意图,图中甲、乙、丙表示不同类型的功
能区。
(1) 判断甲、乙、丙功能区的类型(6 分)。
(2) 若该城镇要建一个日化产品工厂,请在①②③④四地中选择最适宜的地点,并说明理由
(8 分)。
(3) 如何让历史悠久的老城区与现代人居环境良好融合,列出该市为城市更新采取的措施(6
分)。
18.阅读图文材料,完成下列要求(14 分)。
耙耙柑(又称春见柑橘)是一种晚熟柑橘品种,其主产区位于四川省蒲江县,成熟期集
中在 12 月至次年 3 月,营养价值高于同类水果。近年来蒲江县耙耙柑借助网络电商平台成
为市场上热销的农产品。
(1) 分析四川蒲江成为耙耙柑主产区的自然条件(8 分)。
(2) 说明蒲江耙耙柑在市场上热销的原因(6 分)。
19. 阅读材料,回答下列要求(18 分)。
材料一:比亚迪抚州产业园于 2022 年 4 月 15 日正式批量投产,这是比亚迪在国内的第
五个整车基地。该汽车产业园附近有多条高速公路及铁路交汇,原为大乘汽车工厂,现已被
比亚迪接手。此产业园包含新能源整车、零部件、动力电池、配套等。
材料二:比亚迪公司 1995 年在深圳成立,以生产充电电池起家。1998 年在欧洲荷兰成
立第一家海外分公司——欧洲分公司。2002 年才进入汽车行业,2022 年 2 月已快速成长为
国内 12 万元以上新能源汽车(纯电动和插电式混动)的销量冠军,是目前全球唯一一家同
时掌握电池、电机、电控芯片、整车制造等全产业链核心技术的新能源汽车厂商。
(1)分析抚州吸引比亚迪投资建厂的优势区位(6 分)。
(2)推测比亚迪在欧洲设立分公司的目的(6 分)。
(3)2022 年,比亚迪汽车销量领先特斯拉,但利润却低于特斯拉,试分析其原因(6 分)。
《2024-2025 学年度高一地理集体练习 2 试卷》参考答案
题号 1 2 3 4 5 6 7 8 9 10
答案 C C B A B D A D C B
题号 11 12 13 14 15 16
答案 B D C D B D
17.【答案】(1)甲商业区,乙住宅区,丙工业区。
(2)③地最适宜建日化产品工厂。理由:③地位于工业区,产业基础较好:位于河流下游地
区:对城市水源的污染较小;临近公路和铁路,交通便利;位于城市外围,对主城区影响较
小等。
(3)保护和弘扬传统文化,发展文创商旅:加强绿化,保护生态环境:合理规划各类用地,
完善公共服务和基础设施等。
18.【答案】(1)气候条件:蒲江地处亚热带季风气候区,冬季气候温和,光照充足,昼夜温
差较大,利于糖分积累;成熟期降水较少,减少裂果风险。地形与土壤:位于四川盆地西缘,
地形以丘陵为主,排水良好;紫色土广布,土壤肥沃,矿物质丰富。水源条件:河网密布,
灌溉水源充足,水质好。
(2)品质好,营养价值高;电商推广,知名度提高,市场范围扩大;春节前后上市,市场需
求量大。
19.【答案】(1)抚州经济发展水平不高,劳动力和土地成本低;抚州有发达的公路和铁路
运输,交通便利;抚州政府对于新能源和汽车行业的政策支持;抚州距离省会和东部发达省
份近,市场条件好;有可利用的原汽车厂相关设施,产业基础较好。
(2)利用欧洲的技术人才,提升企业的研发能力;便于获得市场信息,使产品更加适销对
路;提升企业知名度,树立品牌,方便占领市场。
(3)特斯拉全球布局,充分发挥了各地区优势,使生产成本更低;特斯拉为国际知名品牌,
相关试卷
这是一份2025安徽省庐巢联盟高一上学期第二次月考试题地理含答案,共8页。试卷主要包含了单选题,综合题等内容,欢迎下载使用。
这是一份安徽省庐巢联盟2024-2025学年高一上学期第二次月考地理试卷(Word版附答案),共8页。试卷主要包含了单选题,综合题等内容,欢迎下载使用。
这是一份2024安徽省庐巢联盟高一下学期第二次月考地理试题含解析,文件包含安徽省庐巢联盟2023-2024学年高一下学期第二次集体练习月考地理试题含解析docx、安徽省庐巢联盟2023-2024学年高一下学期第二次集体练习月考地理试题无答案docx等2份试卷配套教学资源,其中试卷共19页, 欢迎下载使用。
相关试卷 更多
- 1.电子资料成功下载后不支持退换,如发现资料有内容错误问题请联系客服,如若属实,我们会补偿您的损失
- 2.压缩包下载后请先用软件解压,再使用对应软件打开;软件版本较低时请及时更新
- 3.资料下载成功后可在60天以内免费重复下载
免费领取教师福利

