




河北省沧州市2024-2025学年高三上学期10月质量检测地理试题
展开 这是一份河北省沧州市2024-2025学年高三上学期10月质量检测地理试题,文件包含河北省沧州市2024-2025学年高三上学期10月质量检测地理试题docx、答案pdf等2份试卷配套教学资源,其中试卷共10页, 欢迎下载使用。
班级 姓名
注意事项:
1.答卷前,考生务必将自己的学校、班级、姓名及考号填写在答题卡上。
2.回答选择题时,选出每小题答案后,用2B铅笔把答题卡上对应题目的答案标号涂黑,如需改动,用橡皮擦干净后,再选涂其他答案标号。回答非选择题时,将答案写在答题卡上。写在本试卷上无效。
3.考试结束后,将本试卷和答题卡一并交回。
一、选择题:共16小题,每小题3分,共48分。在每小题给出的四个选项中,只有一项是符合题目要求的。
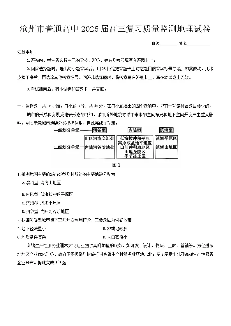
城市的形成和发展受地表形态的制约,城市所处地貌对城市未来的空间布局和地下空间开发产生重大影响。图1示意城市地貌分类指标体系。据此完成1~2题。
1.推测我国主要的城市类型及其所处的主要地貌分别为
A.滨海型 滨海山地区
B.内陆型 低海拔冲积平原区
C.滨海型 滨海平原区
D.河谷型 内陆河谷阶地区
2.我国河谷型城市地下空间开发利用较少,主要是因为河谷地带
A.地下径流量小 B.农耕地较多
C.地质条件复杂 D.人口密度小
高端生产性服务业通常为制造业提供高附加值的服务,如研发、设计、物流、金融、营销等。为促进东北地区产业优化升级,政府正积极采取措施推进高端生产性服务业落地东北。图2示意东北亚高端生产性服务企业分布。据此完成3~5题。
3.日本和韩国高端生产性服务企业数量较多,主要得益于两国
A.文化底蕴深厚 B.制造业较发达
C.对外交通发达 D.劳动力素质高
4.高端生产性服务企业多集聚于大城市边缘,其主要意义是
A.辐射带动乡村服务业发展
B.尽可能降低土地租金成本
C.促进第二三产业融合发展
D.打造贴近自然的优美环境
5.为促进我国东北地区高端生产性服务业发展,首先应采取的措施是
A.优化政策环境 B.加大污染治理
C.改善基础设施 D.吸引人口回流
王金庄村位于河北省涉县,是一个坐落在太行山深处的山村,村内街巷阡陌,是中国传统村落名村,河北第二批历史文化名村。据考证,王金庄村始建于元末明初,如今,村内仍保留有许多古时的石房、石街、石巷、石桌、石凳、石碾、石磨、大树等,古石磨多沿街巷露天而建。 图3为王金庄地形分布图,图4为沿街巷露天石磨景观图。据此完成6~7题。
6.王金庄村内街巷多垂直于等高线分布,利于
A.降低修建难度 B.取水排水 C.冬季防寒采光 D.少占耕地
7.沿街巷露天石磨为古代王金庄村民进行磨面的公共设施和场所。其具有的功能主要有
①生活服务功能 ②固栓牲口功能 ③晾晒粮食功能 ④文化交流功能
A.①② B.②③ C.③④ D.①④
烃源岩是富含有机质、大量生成油气与排出油气的岩石,其中油页岩是一种高灰分的含可燃有机质的沉积岩。图5示意我国华北地区地质历史时期大气中 O₂与 CO₂含量变化的关系。据此完成8~10题。
8.寒武纪中期到泥盆纪中期,我国华北地区可能
A.陆地下沉 B.气候暖湿 C.河湖众多 D.海岸线稳定
9.推测图中我国煤和烃源岩形成的时期主要是
A.①② B.③④ C. ①③ D.②④
10.据图推测早期煤炭形成时期气候的变化趋势是
A.变冷 B.变暖 C.变湿 D.变干纬向风是指沿纬线圈流动的风,这种风的方向大致与地球纬线平行。通常,用正值表示与地球自转方向相同的纬向风,负值则表示与地球自转方向相反的纬向风。图6示意1979—2022年某季节东亚地区近地面纬向风平均风速分布(单位:米/秒)。据此完成11~12题。
11.图示东亚地区纬向风出现的季节最可能是
A.春季 B.夏季 C.秋季 D.冬季
12.近年来东亚地区纬向风强弱差异较大,其强弱对东亚地区造成的危害主要是
①正纬向风较强时,东亚地区洪灾加剧 ②负纬向风较强时,东亚地区旱灾严重
③正纬向风较强时,东亚地区旱灾加剧 ④负纬向风较强时,东亚地区洪灾严重
A.①② B.②③ C.③④ D.①④
李明是某城市(地处温带)一所中学的教师,住在学校的博学①教师公寓楼,每日三餐都去学校教工餐厅就餐。当地时间5月12 日上午7时刚刚日出,李明就给在中国正打开电视机准时收看《新闻联播》的母亲送去了母亲节祝福。图7示意该学校局部平面图。据此完成13~14题。
13.李明所任教的学校最可能位于
A.德国柏林 B.澳大利亚悉尼
C.美国纽约 D.阿根廷布宜诺斯艾利斯
14.为避免阳光照晒,当地夏季晴天无云时李明老师由博学①途经尚美⑤学生公寓楼去教工餐厅就餐,推测其就餐前后的合理路线是
A.三餐前后都应走博学路 B.早晚餐前后都应走博学路
C.午餐前后都应走博学路 D.三餐前后都应走求真路
石海,在我国青藏高原、西部高山及大兴安岭北部冻土区均有分布,主要是在反复寒冻风化或强烈冻融风化作用下,岩石遭受崩解破坏,形成大量的碎石,就地堆积,覆盖地表而形成。据此完成15~16题。
15.推测石海发育区较周边同高度无石海发育区
①坡度较平缓 ②温差较大 ③岩石多裂隙 ④植被较密
A.①③ B.②③ C. ①④ D.②④
16.构成石海的碎石
A.棱角分明 B.大小均匀 C.块间空隙较小 D.层理结构清晰
二、非选择题:共3道题,共52分。
17.阅读图文材料,完成下列要求。(18分)
酸枣树喜温暖干燥的生长环境,对土质要求不高,在我国有着悠久的种植历史,果实呈红色,味道酸甜可口,深受人们喜爱。鲜枣肉可健脾,嫩叶能助眠,枣仁具安神等较高的药用价值,市场价值不断攀高。乌拉特前旗位于内蒙古自治区西部,河套平原东端。近年来,当地政府积极营建酸枣育苗棚,培育优质酸枣苗,让农户移栽种植在自家承包的田地,引导农户发展酸枣特色经济林,让绿地生金。某农学家通过调研,认为当地发展酸枣树种植产业符合新时代需求。图8示意内蒙古乌拉特前旗酸枣树种植基地分布。
(1)说明乌拉特前旗适宜酸枣树种植的优势气候条件。(8分)
(2)酸枣树苗移栽成活率受移栽时间、土壤条件、温度和水分状况、苗木健康状况以及管理等因素的影响。简述乌拉特前旗农户为提高酸枣苗移栽后的成活率应采取的措施。(6分)
(3)乌拉特前旗发展酸枣树种植产业符合新时代需求,请说明这一观点的正确性。(4分)18.阅读图文材料,完成下列要求。(16分)
土壤呼吸速率是指单位时间内土壤中的微生物和植物通过呼吸作用释放出的( CO₂的量。它是衡量土壤生态系统活跃程度和土壤微生物、植物根系代谢强度的重要指标。土壤呼吸速率的大小受土壤温度、湿度、有机质含量、植被类型等多种因素的影响。近年来,武夷山各种植被类型下土壤呼吸速率呈下降趋势。图9示意武夷山四种植被类型下0—10cm土层土壤温度和土壤呼吸速率年平均值。
(1)说明武夷山亚高山矮林下表层土壤温度较低的主要原因。(6分)
(2)武夷山高山草甸下的土壤呼吸速率相对较高,请从地理环境的整体性角度给出合理性解释。(6分)
(3)简述近年来武夷山各种植被类型下的土壤呼吸速率下降对其土壤生态系统的不利影响。(4分)
19.阅读图文材料,完成下列要求。(18分)
伯朝拉河流域位于俄罗斯欧洲部分的东北部,发源于乌拉尔山的西坡,全长1809千米,注入巴伦支海伯朝拉湾。伯朝拉河流域上游及中游的右岸地区有许多长满森林的平顶低山。调查发现,伯朝拉河发源于乌拉尔山的右岸支流流量贡献明显大于左岸支流。相当长一段时期内,国内的煤炭、石油、天然气主要来自伯朝拉河流域。图10示意俄罗斯伯朝拉河流域。
(1)伯朝拉河右岸支流的流量贡献大于左岸支流,请以右岸支流为例分析其自然原因。(4分)
(2)简述伯朝拉河流域长时期成为俄罗斯能源供应地所具备的主要条件。(8分)
(3)近年来,有学者建议俄罗斯应降低对伯朝拉河流域的开发利用强度。请从国家安全的角度说明该建议的合理性。(6分)
相关试卷 更多
- 1.电子资料成功下载后不支持退换,如发现资料有内容错误问题请联系客服,如若属实,我们会补偿您的损失
- 2.压缩包下载后请先用软件解压,再使用对应软件打开;软件版本较低时请及时更新
- 3.资料下载成功后可在60天以内免费重复下载
免费领取教师福利 
.png)




