所属成套资源:【暑假自学课】2025年新七年级英语暑假提升精品讲义(译林版2024)
- 第02讲 Unit1 This is me! (Grammar-Integration) (知识全梳理&考点精准练)-【暑假自学课】2025年新七年级英语暑假提升精品讲义(译林版2024) 试卷 3 次下载
- 第03讲 Unit2 Hobbies (Welcome to the unit-Reading) (知识全梳理&考点精准练)-【暑假自学课】2025年新七年级英语暑假提升精品讲义(译林版2024) 试卷 4 次下载
- 第05讲 Unit3 Welcome to our school! (Welcome to the unit-Reading) (知识全梳理&考点精准练)-【暑假自学课】2025年新七年级英语暑假提升精品讲义(译林版2024) 试卷 4 次下载
- 第06讲 Unit3 Welcome to our school! (Grammar-Integration) (知识全梳理&考点精准练)-【暑假自学课】2025年新七年级英语暑假提升精品讲义(译林版2024) 试卷 4 次下载
- 第07讲 Unit4 School days (Welcome to the unit-Reading) (知识全梳理&考点精准练)-【暑假自学课】2025年新七年级英语暑假提升精品讲义(译林版2024) 试卷 4 次下载
第04讲 Unit2 Hobbies (Grammar-Integration) (知识全梳理&考点精准练)-【暑假自学课】2025年新七年级英语暑假提升精品讲义(译林版2024)
展开
这是一份第04讲 Unit2 Hobbies (Grammar-Integration) (知识全梳理&考点精准练)-【暑假自学课】2025年新七年级英语暑假提升精品讲义(译林版2024),文件包含预习部分第04讲Unit2HobbiesGrammar-Integration知识全梳理考点精准练原卷版docx、预习部分第04讲Unit2HobbiesGrammar-Integration知识全梳理考点精准练解析版docx等2份试卷配套教学资源,其中试卷共40页, 欢迎下载使用。
练考点 强知识:核心考点精准练
第二步:记
串知识 识框架:思维导图助力掌握知识框架、学习目标复核内容掌握
第三步:测
过关测 稳提升:小试牛刀检测预习效果、查漏补缺快速提升
一.单词学习
二.课文解析
Grammar
四.知识梳理
考点1 Smetimes, he flies a kite in the park. 有时,他会在公园里放风筝。(教材 P24)
smetimes adv.有时 相当于at times
[频度副词]常放在系动词be、助动词或情态动词之后,行为动词之前,也可置于句首。
She is smetimes free at the weekend. 她周末有时候有空。
Smetimes he ges t the library t d his hmewrk.他有时候去图书馆写家庭作业。
[辨] smetimes, smetime, sme times 与 sme time
I smetimes have a hard time making up my mind. 我有时很难下定决心。
-When will yu g t Beijing? 你什么时候去北京?
-Smetime next week.下周某个时间。(指将来的某个时间)
-When did yu lse yur bike? 你的自行车是什么时候丢的?
-Smetime last week. 上周某个时间。(指过去的某个时间)
I have read the bk sme times. 这本书我读了几遍了。
-Hw lng will yu stay in Hainan? 你将在海南待多久?
-Fr sme time. 一段时间吧。
f1y v.放飞(风筝)
[及物动词]第三人称单数形式为flies。
fly kites/a kite放风筝
Let's fly kites/a kite in the yard! 咱们在院子里放风筝吧!
【拓展】(1)[不及物动词]飞;飞行;飞逝
既可指鸟、飞机等在空中飞,还可指乘飞机飞行。
Birds fly in the sky. 鸟儿在空中飞。
I'm flying t Hng Kng tmrrw. 我明天要乘飞机去香港。
Hw time flies! 光阴似箭!
(2)[可数名词]苍蝇常用其复数形式flies。
The flies fly arund the fd. 苍蝇围绕这些食物盘旋。
考点2 She watches us swim.她观看我们游泳。(教材 P24)
watch sb./sth. d sth.观看某人/某物做某事
[辨]watch sb./sth. d sth.与watch sb./sth. ding sth.
【拓展】与watch 的这一用法类似的词还有 see、hear 等。
She saw a by cme int the classrm. 她看到一个男孩进了教室。
I saw the bys playing ftball in the playgrund. 我看到那些男孩在操场上踢足球。
Did yu hear him g ut? 你听到他出去了吗?.
He hears a dg barking.他听到狗在叫。
一.用所给动词的正确形式填空。
1. He ________ (have) a picnic with his friends next Sunday.
2. There ________ (be) a ftball match tmrrw evening.
3. They ________ (g) t the z last weekend.
4. Lk! The girls ________ (dance) in the classrm.
5. My mther ________ (ck) dinner nw.
二.单项选择。
1. — ________ yu ________ t the party tmrrw? — Yes, I am.
A. Are; gingB. D; gC. Is; gingD. Will; g
2. — What are yu ging t d this afternn?
— I ________ my hmewrk.
A. am ging t dB. dC. didD. am ding
3. There ________ a meeting tmrrw afternn.
A. will beB. is ging t haveC. will haveD. are ging t be
4. — ________ they ________ a ftball match next week?
— Yes, they are.
A. Are; ging t haveB. D; haveC. Are; havingD. Will; have
5. — What's yur plan fr the summer hliday?
— I ________ t Beijing.
A. am gingB. gC. wentD. ges
三. 按要求完成句子。
1. They are ging t have a party this weekend. (改为否定句)They ________ ________ t have a party this weekend.
2. We are ging t see a film tmrrw. (改为一般疑问句)________ ________ ging t see a film tmrrw?
3. He is ging t play basketball this afternn. (对画线部分提问)________ is he ging t ________ this afternn?
4. There is ging t be a ftball match next week. (改为一般疑问句,并作肯定回答)
— ________ there ging t be a ftball match next week?— Yes, ________ ________.
5. My father is ging t visit my grandparents next mnth. (对画线部分提问)
________ ________ yur father ging t visit yur grandparents?
五.课文解析
Integratin
六.知识梳理
考点1 Members 成员(教材P26)
member n.成员
[可数名词]其复数形式为members。
a member f... ……的成员
Bth my parents are members f the Cmmunist Party f China. 我的父母都是中国共产党党员。 He is a member f the English Club in his schl. 他是学校英语社团的一员。
考点2 Hw many clubs can each student jin?每个学生可以参加多少个社团?(教材P26)
hw many 多少
[辨] hw many与hw much
each det.,prn. & adv. 每个,各自
(1)[限定词]用于名词前作定语,修饰可数名词单数。
Each schl has its wn library. 每一所学校都有自己的图书馆。
(2)[代词]
①可单独作主语,也可接介词f。“each f +复数名词/代词”作主语时,谓语动词通常用单数形式。
There are five bys in this grup and each has his wn answer.这个小组有五个男孩,每个人都有自己的答案。
Each f us likes English. 我们每一个人都喜欢英语。
②可用作复数名词或代词的同位语。作主语的同位语时,谓语动词应用复数形式。
We each have different prblems. 我们各自有不同的问题。
(3)[副词]
Yu get tw ckies each. 你们每人可以拿两块甜饼干。
[辨]each与every
Every/Each student is in the classrm and each is ding his r her hmewrk. 所有学生都在教室里,各自做着自己的家庭作业。
jin v.加入;与……一道去
(1)后可接表示团体或组织的名词,如 club、the army(军队)等,表示成为其中一员。
Cme and jin ur club. 来加入我们的社团吧。(2023 云南中考)
My brther wants t jin the army. 我哥哥想参军。
(2)后可接人称代词的宾格形式,表示“加入……,与……一道去”。
jin sb. in ding sth. 和某人一起做某事
-Will yu jin us fr the party tmrrw? 明天和我们一起参加聚会好吗?
-I'm nt sure. Maybe I'll have a meeting. 我不确定,我可能要开会。
D yu want t jin us in playing the game? 你想和我们一起玩游戏吗?
考点3 Our schl has 11 clubs in all.我们学校总共有11 个社团。(教材 P26)
in all 总共;共计
There are twelve f us in all fr dinner. 我们一共十二人吃饭。
We have 200 yuan in all. 我们一共有两百元。
【拓展】与all 相关的其他短语:
after all 毕竟,终归 all in all 总的说来
first f all 首先 nt at all 不用谢abve all 最重要的是
考点4 Each club meets nce a week. 每个社团每周聚会一次。(教材 P26)
nce adv.一次
nce a week/mnth/year一周/月/年一次
-Hw ften d yu play basketball with yur friends? 你多久与你的朋友打一次篮球?
-Only nce a week. 一周仅一次。(扬州中考)
【拓展】[副词]曾经
表示过去不确定的时间,常与一般过去时连用。一般位于行为动词之前、系动词之后。
He nce lived in Hangzhu. 他曾经住在杭州。
This bk was nce famus, but nw nbdy reads it. 这本书曾名噪一时,但现在却无人问津。
考点5 The club members meet n Wednesday afternns.社团成员每周三下午聚会。(教材 P26)
n Wednesday afternns 在周三下午
在具体的星期/日期或具体某一天的上午/下午/晚上前要用介词n。
n Mnday在星期一
n June 4th在6月4日
n Friday mrning在星期五上午。
n a cld evening 在一个寒冷的晚上
n Mther's/Father's Day在母亲节/父亲节那天
考点6 It makes me feel happy.它让我感觉很快乐。(教材P27)
make sb./sth.d sth.让某人/某物做某事
make 在此作使役动词,意为“使,让”。
Red makes peple want t eat fast. 红色使人想吃得快点。
【拓展】(1)make sb./sth.+ n.使某人/某物成为……
We all want t make Daniel ur mnitr.我们都想让丹尼尔当我们的班长。
(2)make sb./sth.+ adj.使某人/某物保持状态
Rainy days make me sad. 雨天令我伤感。
[经典例题]用所给单词的适当形式填空。
She lves walking. It makes her ( feel) great.
feel linking v.感到;觉得
[感官类连系动词]后常接形容词作表语。
feel like 意为“觉得好像”,后常接名词(短语)。
Yu'll feel better after a gd night's sleep. 你晚上睡个好觉就会觉得舒服些。
I feel srry fr him. 我为他感到可惜。
The little girl feels like a princess. 这个小女孩感觉像个公主。
考点7 Sunds nice! 听起来很棒! (教材 P27)
sund linking v.听起来好像
[感官类连系动词]后常接形容词作表语。
sund like 意为“听起来像”,后常接名词(短语)。
-Jenny, why nt g fr a picnic this Saturday? 珍妮,这个星期六为什么不去野餐呢?
-Sunds great. 听起来不错。(福建中考)
-Let's play basketball in the park after dinner. 晚饭后咱们去公园打篮球吧。
-Sunds like a gd idea! 听起来像是个好主意!(绥化中考)
【拓展】sund[名词]声音
I culd hear the sund f the rain. 我能听到雨声。
sunds nice 听起来不错
表示赞成对方所提的建议,前面省略了“That”。类似的表达有“That sunds gd./ That sunds like a gd idea.”或“Sunds great/ fun/interesting!”等。
-Hw abut playing sccer after schl? 放学后踢足球怎么样?
-Sunds nice! 听起来不错!
考点8 D yu plan t jin the Painting Club? 你打算加入绘画社团吗?(教材P27)
plan v. & n.打算;计划
[动词]plan t d sth. 计划/打算做某事.
We're planning t g t Hainan by plane.我们正在计划乘飞机去海南。plan→planning注意双写n
(2)[可数名词]常与介词fr连用。
make a plan ( fr...) (为……)制订计划
[谚]The plan fr a year lies in spring. 一年之计在于春。
Our plan fr the cming year is t send lve t kids in pr families. 我们来年的计划是给贫穷家庭的孩子送去关爱。
Make a plan befre ding everything. 在做每件事之前要制订计划。
考点9 ①It's ging t be a lt f fun.那一定很有趣。(教材 P27)
②Bth f us will have a great time in ur clubs.我们俩都会在社团里玩得很开心。(教材 P27)
一般将来时
“be ging t+动词原形”和“will+动词原形”都可以表示将来某个时间要发生的动作或存在的状态。“be ging t +动词原形”中,be动词随主语的人称和数的变化而变化;“will +动词原形”没有人称和数的变化。
I'm ging t wrk in Nanjing, while my best friend is ging t wrk in Beijing.我要去南京工作,而我最好的朋友要去北京工作。
I will sweep the flr and Nra will clean the table. 我将扫地,诺拉将擦桌子。
have a great time玩得高兴(可用gd/nice/wnderful 等来替换)
同义短语有have fun、enjy neself 等。
They had a gd time / had fun/enjyed themselves at the party.他们在聚会上玩得很开心。
【拓展】-I'm ging t the party tnight. 我今晚要去参加聚会。
-Have a gd time! 祝你玩得开心!
[经典例题]完成句子,每空一词。
如果你尝试冰雪运动,你会玩得很开心。
If yu try ice and snw sprts, yu will .
考点10 Wh is yur rle mdel? 你的榜样是谁?(教材P27)
rle n.角色;职能;地位
既可指演员角色,也可指职能或地位等。
a rle f...……的角色/职能
play a rle 扮演角色;起作用(其前可加big、imprtant .key等形容词修饰)
Wh is ging t play the rle f Hamlet? 谁来扮演哈姆雷特这个角色?
Museums play a big rle in ur sciety. 博物馆在我们的社会中扮演着重要的角色。(常州中考)
mdel n.模范,典型;模特儿
[名词]模范,典型
rle mdel楷模,行为榜样
Jessica is a mdel student in ur class.杰西卡是我们班的模范生。
As a teacher, it's imprtant t be a gd rle mdel fr students.作为一名教师,为学生做一个好榜样是很重要的。
(2)[名词]模特儿
I want t be a fashin mdel in the future. 我将来想成为一名时装模特儿。
考点11 He was a master f Chinese painting. 他是一位中国画大师。(教材 P28)
master n.能手,擅长……者;大师,师父
[可数名词]其复数形式是masters。
The dg desn't bey its master. 这只狗不听主人的话。
He is a master f the shrt stry. 他是一位短篇小说大师。
【拓展】[及物动词]精通,掌握
Millie masters English well.米莉精通英语。
考点12 I want t becme a designer. 我想成为一名设计师。(教材 P28)
becme linking v.成为,开始变得
[连系动词]后常接名词或形容词作表语。
When did yu first want t becme a teacher? 你最早是什么时候想要当一名教师的?
When summer cmes, the weather becmes ht. 当夏天到来的时候,天气就变热了。
designer n.设计师;构思者
由“design(v.设计;构思)+-er(名词后缀)”构成。
She always wears clthes by tp designers. 她总是穿顶级设计师设计的衣服。
[词缀学习]英语中有一些动词加上后缀-er可构成表示职业的名词,如:
teach→teacher(n.教师) sing→singer(n.歌唱家)
drive→driver(n.司机) dance→dancer(n.舞蹈家)
wrk→wrker(n.工人) write→writer(n.作家)
考点13 I want t design beautiful clthes in the future.我将来想设计漂亮的衣服。(教材P28)
future n.未来,将来讲 in the future 将来;未来
We need t plan fr the future. 我们需要为将来做打算。
There will be mre and mre cars in the future. 将来会有越来越多的小汽车。
【拓展】[形容词]将来的,未来的
只用于名词前。
What's yur future plan after graduating frm this schl? 你从这所学校毕业后,对未来有什么打算?
考点14 I hpe my dream can cme true. 我希望我的梦想能实现。(教材 P28)
hpe v. & n. 希望
[动词]用法如下:
(2)[名词]希望,期望
She desn't lse hpe.她没有失去希望。
[经典例题]用所给单词的适当形式填空。
I watched a TV prgramme(节目) abut space yesterday. I hpe ______( walk ) n the mn ne day.
一.用括号中所给单词的正确形式填空。
1. There are many ________ (peple) in the park.
2. I like ________ (play) ftball with my friends.
3. My mther is a ________ (teach). She teaches English.
4. Lk! The bys ________ (run) n the playgrund.
5. Can yu ________ (help) me with my English?
二.单项选择。
1. — What's yur father's jb? — He is a ________. He wrks in a hspital.
A. dctrB. teacherC. wrkerD. driver
2. — ________ is yur English teacher?— Miss Li.
A. WhatB. WhC. HwD. Where
3. — D yu have a cmputer?— Yes, I ________.
A. dB. amC. hasD. have
4. — __________ is the bk? — It's in the desk.
A. WhatB. WhC. HwD. Where
5. — Hw many ________ are there in the classrm?— There are twenty.
A. byB. girlsC. studentD. teacher
二.句子翻译。
1. 我有一个幸福的家庭。
_____________________________________________________________________
2. 她是一名护士。
_____________________________________________________________________
3. 这些书是我的。
_____________________________________________________________________
4他来自美国。
_____________________________________________________________________
5. 我们在学校学习很多科目。
_____________________________________________________________________
许多人都喜欢阅读,从阅读中人们可以学到许多东西。请以"I Lve Reading"为题,根据以下提示介绍你的阅读爱好。
内容提示:1.喜欢阅读的原因;
2.阅读频率、地点及最喜欢的书;
3.表达与阅读相关的愿望。
要求:1.不要逐条翻译,可适当发挥。
2.词数:80左右;文章的开头已给出,不计入总词数。
3.文中不得出现真实的人名、校名等相关信息。
I Lve Reading
Gd bks are gd friends.
________________________________________________________________________________________________________________________________________________________________________________________________________________________________________________________________________________________________________________________________________________________________________________________________________________________________________________________________________________________________________________________________________________________________________________________________________________________________________________________________________________________________________________________________________
Grammar
1. dn't 2. desn’t3. studies 4. flies5. watches 6. washes7. dresses 8. fixes9. ges
1. Fly a kite 2. half an hur 3. Listen t music
1.visits the science peple's swimming?4.desn't like . She lk at us swim.
Prnunciatin ~ Further study
阅读理解(10分)
An English breakfast is very big—eggs, tea, lunch isn’t a big meal in England. There are many sandwich(三明治) bars. Students in England usually buy sandwiches and have lunch at schl, but sme students just like t eat sandwiches and fruit frm their hme.
In England, peple ften have sme milk with sandwiches r cakes in the afternn. They usually have dinner at eight pm. The family ften eat tgether. On Sundays, many families have a big lunch. They have chicken r prk with vegetables. They dn’t have breakfast r dinner.
English peple always have takeaways—they buy fd frm fd stres and eat it at hme.
1.English students usually have lunch at .
A.the fd stre B.hme
C.schl D.the library
2.On Sundays, many families eat .
A.a big breakfast B.a big lunch
C.a big dinner D.takeaways
3.What des the underlined wrd “takeaways” mean in Chinese?
A.外卖食品 B.中餐食品
C.自制食品 D.西餐食品
4.What can we knw frm the passage?
A.In England, lunch is very big.B.N student likes t eat sandwiches.
C.English peple usually have dinner at five England, the family ften eat tgether fr dinner.
5.The passage is mainly abut .
A.eating habits B.healthy fd
C.healthy drinks D.the English breakfast
二.阅读表达(10分)
Hell! I’m Sandy. At 10 a.m., my classmates and I g t the music rm fr the first lessn f the day. We sing ur favurite sngs. After the music class, it’s time t g t the cmputer rm. The teacher teaches us sme new cmputer games. Then it is time fr lunch. There is an “English Day” in the dining hall, s we talk in English and eat English fd. Then I have sme ice cream. The fd is really gd.
After lunch, I g t the gym(体育馆) fr sprts. A famus basketball player teaches us hw t play basketball. I think I d it very well. But ftball is my favurite sprt.
Then we g t the schl cinema. We watch the film Jurassic Park(《侏罗纪公园》). It helps us with ur hmewrk n dinsaurs(恐龙). After the film, it is time t get n the schl bus t g hme. I have sme ndles after I get hme. Then I d my hmewrk and read Harry Ptter. What a happy dream schl day!
根据短文内容回答问题。
1.What d Sandy and her classmates d during the music class?
2.Wh teaches Sandy and her classmates hw t play basketball?
3.What des Jurassic Park help Sandy with?
4.Which sprt is Sandy’s favurite?
5.Is the schl day true r just a dream?
三.短文填空(10分)
根据短文内容及首字母提示,写出所缺单词。
Thanks t the “duble reductin” plicy(“双减”政策), many students nw have mre time t enjy after⁃schl activities. Sme students can play s 1 . They play ftball, table tennis r d Chinese kung fu.
Sme students start learning a 2 . They learn t sing, dance r draw. Other students help their parents c 3 their huse r d the dishes. After⁃schl activities are f 4 and gd fr students.
But w 5 shuld students d after⁃schl activities? Here are sme reasns(理由). First, ding after⁃schl activities can make students have a g 6 rest. After the rest, students can listen t their teachers mre carefully and d their h 7 better. Secnd, students may find it easy t make sme f 8 while ding after⁃schl activities. When they d after⁃schl activities, they will talk w 9 each ther and have a lt f time t knw each ther better. Finally, students can a 10 get sme new skills(技能) by ding activities. The imprtant life skills like hw t wrk with thers are really useful.
四.任务型阅读(10分)
What is students’ hmewrk like in ther cuntries? Tw students are talking abut their hmewrk.
Rbin, 17, the USA
I can finish(完成) mst f my hmewrk in class. It’s ften a ne⁃page paper. There are abut 15 questins. I need t hand it the next day.
Smetimes I get abut tw tasks a day, and I spend(花费) abut half an hur finishing them. Fr smething bigger, such as a prject (项目) r a slideshw presentatin(幻灯片演示), we usually have abut a week t d it and have a partner (伙伴) t wrk with.
Studying time each day is different, frm an hur t three hurs. And smetimes we have t d test sheets (测试卷). We need t d them fr credits (学分).
Nina, 18, Pland
In general, hmewrk in Pland des nt take t lng. We wrk ut maths prblems, d writing, read bks, fill in(填写) English we have t make a presentatin. Fr physics(物理), it may take us a lnger time t finish the prjects. But we can learn a lt frm them. After we d an experiment (实验) in the classrm, ur hmewrk is t write a reprt (报告). We shuld write abut all the thery (理论), steps and discussin n errrs (错误).
In the past, ur hmewrk was mre abut dull (乏味的) learning. But it’s changing slwly. Students may have mre time t practice nt nly lgical thinking (逻辑思维) but als creative thinking(创造思维).
根据短文中的信息完成表格,每空一词。
1
at weekends
在周末
2
club
/klʌb/
n.
社团,俱乐部
3
member
/'membə(r)/
n.
成员
4
gegraphy
/dʒɪ'ɒgrəfi/
n.
地理(学)
5
p. m.
/ˌpi:'em/
abbr.
下午
6
vlleyball
/'vɒlibɔ:l/
n.
排球
7
each
/iːtʃ/
det. prn.& adv.
每个,各自
8
nce
/wʌns/
adv.
一次
9
jin
/dʒɔɪn/
vt. & vi.
加入;与···一道去
10
meeting
/'mi:tɪŋ/
n.
会面;会议
11
sund
/saʊnd/
linking v.
听起来
12
plan
/plæn/
vt. & n.
计划
13
*questinnaire
/ˌkwestʃə'neə(r)/
n.
调查问卷
14
rle
/rəʊl/
n.
角色
15
mdel
/ˈmɒdl/
n.
模范,典型;模特
16
rle mdel
n.
楷模,行为榜样
17
design
/dɪ'zaɪn/
vt. & n.
设计
18
skill
/skɪl/
n.
技能
19
painting
/'peɪntɪŋ/
n.
画作
20
artist
/'ɑːtɪst/
n.
艺术家,(尤指) 画家
21
master
/'mɑːstə(r)/
n.
能手,擅长...者;大师,师父
22
wrk
/wɜːk/
n.
作品;著作
23
becme
/bɪˈkʌm/
linking v.
成为
24
designer
/dɪ'zaɪnə(r)/
n.
设计师
25
future
/'fju:tʃə(r)/
n.
未来
26
in (the) future
在未来
27
hpe
/həʊp/
vt., vi. & n.
希望
三.语法归纳
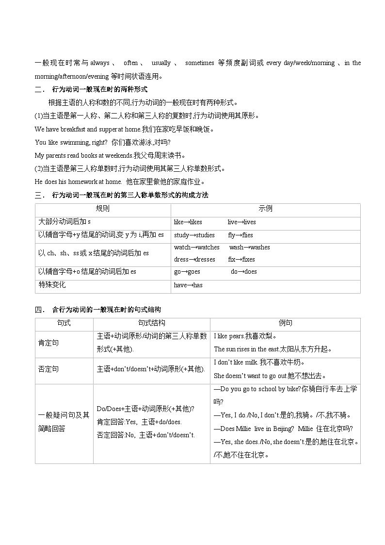
行为动词的一般现在时
一. 行为动词一般现在时的基本用法
用法
例句
表示经常性、习惯性的动作。
My father gets up at 6:00 every mrning.我的父亲每天早上6点起床。
表示目前的爱好、能力等。
My mther sings very well.我的母亲歌唱得很好。
表示不受时限的客观事实。
The earth ges arund the sun.地球绕着太阳转。
一般现在时常与always、 ften、 usually、 smetimes等频度副词或every day/week/mrning、in the mrning/afternn/evening等时间状语连用。
二. 行为动词一般现在时的两种形式
根据主语的人称和数的不同,行为动词的一般现在时有两种形式。
(1)当主语是第一人称、第二人称和第三人称的复数时,行为动词使用其原形。
We have breakfast and supper at hme.我们在家吃早饭和晚饭。
Yu like swimming, right? 你们喜欢游泳,对吗?
My parents read bks at weekends.我父母周末读书。
(2)当主语是第三人称单数时,行为动词使用其第三人称单数形式。
He des his hmewrk at hme. 他在家里做他的家庭作业。
三. 行为动词一般现在时的第三人称单数形式的构成方法
规则
示例
大部分动词后加s
like→likes live→lives
以辅音字母+y结尾的动词,变y为i,再加es
study→studies fly→flies
以ch、sh、ss或x结尾的动词后加es
watch→watches wash→washes
dress→dresses fix→fixes
以辅音字母+结尾的动词后加es
g→ges d→des
特殊变化
have→has
四. 含行为动词的一般现在时的句式结构
句式
句式结构
例句
肯定句
主语+动词原形/动词的第三人称单数形式(+其他).
I like pears.我喜欢梨。
The sun rises in the east.太阳从东方升起。
否定句
主语+dn’t/desn’t+动词原形(+其他).
I dn’t like milk.我不喜欢牛奶。
She desn’t want t g ut.她不想出去。
一般疑问句及其简略回答
D/Des+主语+动词原形(+其他)?
肯定回答:Yes, 主语+d/des.
否定回答:N, 主语+dn’t/desn’t.
—D yu g t schl by bike?你骑自行车去上学吗?
—Yes, I d./N, I dn’t.是的,我骑。/不,我不骑。
—Des Millie live in Beijing? Millie住在北京吗?
—Yes, she des./N, she desn’t.是的,她住在北京。/不,她不住在北京。
埃米:嗨,桑迪。你的爱好是什么?
桑迪:我喜欢画画。我经常在我姑姑家画画。我姑姑知道很多关于艺术的知识。她帮助我很多。你呢?你喜欢艺术吗?
埃米:不,我不喜欢,但我喜欢运动。我经常去游泳。
桑迪:真棒!你和你的父母一起去吗?
埃米:是的。我爸爸喜欢游泳,并且他总是和我一起去游泳。我妈妈不喜欢游泳。
她看着我们游泳。
smetimes有时
频度副词
表示事情发生的频率。
smetime某个时候
副词
(有时可写作sme time)指将来或过去某个不确切的时间。
sme times 几次;几回
名词短语
此时time 为可数名词,表示“次;回”。
sme time ①一段时间 ②在某时
①名词短语 ②副词
①此时time为不可数名词,表示“一段时间”。②相当于 smetime。
watch sb. /sth. d sth.
意为“观看某人/某物做某事”,强调观看动作发生的全过程或经常观看某动作。
I watched her g ut f the rm.我看着她走出了房间。
I ften watch Kitty play the pian.我经常观看基蒂弹钢琴。
watch sb. /sth. ding sth.
意为“观看某人某物正在做某事",强调观看正在进行的动作。
I am watching Kitty playing the pian.我正在观看基蒂弹钢琴。
丹尼尔:嗨,桑迪。放学后你喜欢做什么?
桑迪:我喜欢绘画。它使我感到快乐。
丹尼尔:听起来不错!你打算加入绘画俱乐部吗?
桑迪:是的,我打算加入。你呢?
丹尼尔:我喜欢科学,所以我对机器人俱乐部感兴趣。它将会很有趣。
桑迪:当然。我们两个在俱乐部都会玩得很开心。
我爱绘画。它使我感到快乐。我每周都会画画。我经常放学后和我的朋友们一起画画。我们喜欢分享我们的画和谈论艺术。这很有趣。
我最喜欢的艺术家是徐悲鸿。他是一位国画大师。他画的马是伟大的艺术品。
我想成为一名设计师。将来我想设计漂亮的衣服。我的绘画技巧可以帮助我很多。我希望我的梦想可以实现。
Hw many
提问可数名词的数量。
Hw many flwers d yu want? 你想要几朵花?
hw much
提问价格,主语既可以是可数名词,也可以是不可数名词。
Hw much are the flwers? 这些花多少钱?
Hw much is the milk?牛奶多少钱?
提问不可数名词的量。
Hw much milk des she drink?她喝了多少牛奶?
each
①常指两者或两者以上中的每一个,侧重整体中的个体。②既可作限定词,又可作代词(可单独使用,也可与f连用)。
every
①指三者或三者以上中的每一个,侧重整体。
②为限定词,只能作定语,不可单独使用,也不可与f连用。
hpe t d sth.希望做某事
I hpe t be a music teacher.我希望成为一名音乐老师。
hpe +(that )从句 希望……
I hpe that yu are well.我希望你身体健康。
hpe fr sth.希望……
We are hping fr gd weather n Sunday.
我们希望星期天天气好。
I hpe s/nt 我希望如此/不会
-D yu think the rain will stp sn?你认为雨很快就会停吗?
-I hpe s.我希望如此。
eq \a\vs4\al\c1(单词变形)
1.d nt— (缩略形式)
2. des nt— (缩略形式)
3. study— (三单形式)
4. fly— (三单形式)
5. watch— (三单形式)
6. wash— (三单形式)
7. dress— (三单形式)
8. fix— (三单形式)
9. g— (三单形式)
eq \a\vs4\al\c1(核心短语)
1. 放风筝
2. 半小时
3. 听音乐
eq \a\vs4\al\c1(重点句型)
1. Daniel ften .
丹尼尔经常参观科学博物馆。
2. Science peple's . 科学改变了人们的生活。
3. Des Millie ?米莉喜欢游泳吗?
4. My mum swimming. She .
我妈妈不喜欢游泳。她看着我们游泳。
eq \a\vs4\al\c1(核心单词)
1. n. 社团,俱乐部
2. n. 成员
3. n. 地理(学)
4. abbr. 下午
5. n. 排球运动
6. det. ,prn. & adv. 每个,各自
7. adv. 一次
8. vt. & vi. 加入;vt. 与……一道去
9. n. 集合,会面;会议
10. linking v. 听起来好像
11. vt. & n. 打算;计划
12. n. 角色
13. n. 模范,典型,模特儿
14. n. & vt. ,vi. 设计
15. n. 技艺,技能
16. n. 画作
17. n. 艺术家,(尤指)画家
18. n. 能手,擅长……者;大师
19. n. 作品;著作
20. linking v. 成为,开始变得
21. n. 设计师
22. n. 未来
23. vt. ,vi & n. 希望
24. mdal v. 想(表示愿意、喜欢,不愿意等)
eq \a\vs4\al\c1(单词变形)
1. art— (职业,名词)
2. design— (职业,名词)
eq \a\vs4\al\c1(核心短语)
1. 总共
2. 一周一次
3. 感到开心
4. 我们俩都
5. 榜样;模范
6. 在将来
7. 受……欢迎
8. 愿意,想要
eq \a\vs4\al\c1(重点句型)
1. It makes me . 它让我感到快乐。
2. D yu the Painting Club?你打算加入绘画俱乐部吗?
3. Wh is yur ?谁是你的榜样?
4. is Xu Beihng. He was Chinese painting.
我最喜欢的艺术家是徐悲鸿。他是中国国画界的大师。
5. I want t . I wuld like t design beautiful clthes
.
我想成为一名设计师。将来我想设计漂亮的衣服。
6. My painting skills .
我的绘画技巧对我很有帮助。
Smething abut 1 in ther cuntries
In the
USA
* 2 hmewrk can be finished in class.
*The hmewrk is ften a ne⁃page paper 3 abut 15 questins.
*It usually 4 students abut a week t finish a slideshw presentatin.
*Students have t d test sheets t get 5 .
In
6
*In general, students spend a 7 time n their hmewrk.
*There are different kinds f hmewrk, such as 8 ut maths prblems, ding writing, reading bks and filling in English exercises.
*Students can 9 much frm physics prjects.
*Students can have mre time t practice bth lgical thinking 10 creative thinking.
相关试卷
这是一份第04讲 Unit 1(知识全梳理&考点精准练)-【暑假自学课】2024年新七年级英语暑假提升精品讲义(人教版2024),文件包含第04讲Unit1原卷版docx、第04讲Unit1解析版docx等2份试卷配套教学资源,其中试卷共35页, 欢迎下载使用。
这是一份第08讲 Unit 4 Hands-on fun(Grammar-Integration)(知识全梳理&考点精准练)-【暑假自学课】2025年新八年级英语暑假提升精品讲义(译林版2024),文件包含第08讲Unit4Hands-onfunGrammar-Integration知识全梳理考点精准练原卷版docx、第08讲Unit4Hands-onfunGrammar-Integration知识全梳理考点精准练解析版docx等2份试卷配套教学资源,其中试卷共36页, 欢迎下载使用。
这是一份第02讲 Unit 1 Friendship(Grammar-Integration)(知识全梳理&考点精准练)-【暑假自学课】2025年新八年级英语暑假提升精品讲义(译林版2024),文件包含预习部分第02讲Unit1FriendshipGrammar-Integration知识全梳理考点精准练原卷版docx、预习部分第02讲Unit1FriendshipGrammar-Integration知识全梳理考点精准练解析版docx等2份试卷配套教学资源,其中试卷共34页, 欢迎下载使用。
相关试卷 更多
第08讲 Unit4 School days (Grammar-Integration) (知识全梳理&考点精准练)-【暑假自学课】2025年新七年级英语暑假提升精品讲义(译林版2024)
第06讲 Unit3 Welcome to our school! (Grammar-Integration) (知识全梳理&考点精准练)-【暑假自学课】2025年新七年级英语暑假提升精品讲义(译林版
第03讲 Unit2 Hobbies (Welcome to the unit-Reading) (知识全梳理&考点精准练)-【暑假自学课】2025年新七年级英语暑假提升精品讲义(译林版2024)
第02讲 Unit1 This is me! (Grammar-Integration) (知识全梳理&考点精准练)-【暑假自学课】2025年新七年级英语暑假提升精品讲义(译林版2024)
- 1.电子资料成功下载后不支持退换,如发现资料有内容错误问题请联系客服,如若属实,我们会补偿您的损失
- 2.压缩包下载后请先用软件解压,再使用对应软件打开;软件版本较低时请及时更新
- 3.资料下载成功后可在60天以内免费重复下载
免费领取教师福利

