河南省驻马店市2024-2025学年高三上学期1月期末考试生物试卷(Word版附解析)
展开
这是一份河南省驻马店市2024-2025学年高三上学期1月期末考试生物试卷(Word版附解析),文件包含河南省驻马店市2024-2025学年高三上学期1月期末生物试题Word版含解析docx、河南省驻马店市2024-2025学年高三上学期1月期末生物试题Word版无答案docx等2份试卷配套教学资源,其中试卷共35页, 欢迎下载使用。
本试卷满分100分,考试用时75分钟。
注意事项:
1.答题前,考生务必将自己的姓名、考生号、考场号、座位号填写在答题卡上。
2.回答选择题时,选出每小题答案后,用铅笔把答题卡上对应题目的答案标号涂黑。如需改动,用橡皮擦干净后,再选涂其他答案标号。回答非选择题时,将答案写在答题卡上。写在本试卷上无效。
3.考试结束后,将本试卷和答题卡一并交回。
4.本试卷主要考试内容:人教版必修1、2,选择性必修1、2、3。
一、选择题:本题共16小题,每小题3分,共48分。在每小题给出的四个选项中,只有一项是符合题目要求的。
1. 为研究甲、乙、丙3种离子对α-淀粉酶活性的影响,科研人员将等质量分数的甲、乙、丙离子溶液分别与α-淀粉酶溶液混合令其进行相关反应,测得相对酶活性(加入离子溶液后的酶活性/未加离子溶液时的酶活性×100%)分别为95%、93%、90%。下列相关说法错误的是( )
A. 该实验中,温度和pH属于无关变量,各实验组这两个条件应保持相同且适宜
B. 多次重复实验可使实验误差减小,使结果相对准确
C. 3种离子可能是通过改变酶的空间结构来影响酶的活性的
D. 酶活性降低后,其为化学反应提供的活化能会减少
【答案】D
【解析】
【分析】酶是活细胞产生的,具有催化作用的有机物,绝大多数酶是蛋白质,少数酶是RNA。酶的作用机理是降低化学反应的活化能。
【详解】A、实验要遵循单一变量原则,该实验自变量是离子的种类不同,温度和pH都属于无关变量,要保持相同且适宜,A正确;
B、实验要遵循平行重复原则,以避免结果的偶然性,保证实验结果的可靠,B正确;
C、α-淀粉酶的化学本质是蛋白质,三种盐酸盐可能是通过改变酶的空间结构而影响酶的活性,C正确;
D、酶活性降低后,其降低的活化能也会减少,D错误。
故选D。
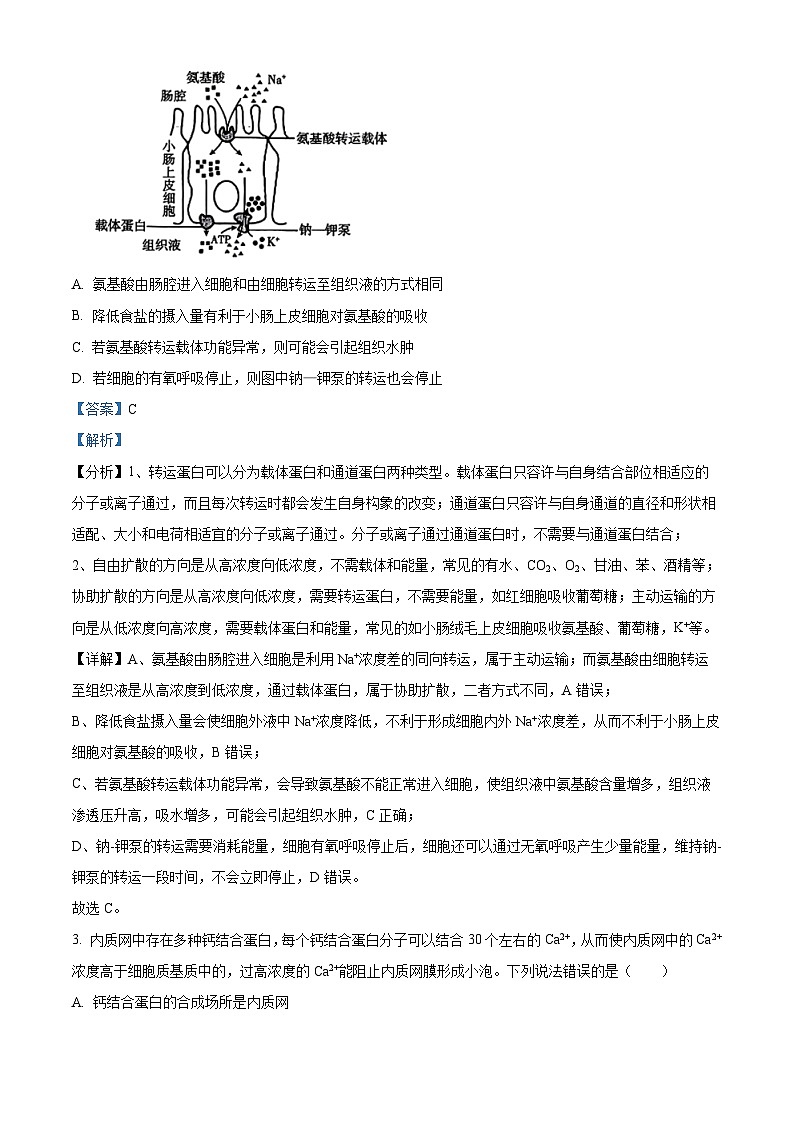
2. 小肠绒毛上皮细胞的膜上存在钠—钾泵,钠—钾泵的活动可使细胞内形成低钠环境。膜上的氨基酸转运载体能利用细胞内外的Na+浓度差将肠腔中的氨基酸和Na+同向转运至细胞内,使小肠上皮细胞中的氨基酸浓度升高,随后,氨基酸通过转运进入组织液,再进入血液,过程如图所示。下列叙述正确的是( )
A. 氨基酸由肠腔进入细胞和由细胞转运至组织液的方式相同
B. 降低食盐的摄入量有利于小肠上皮细胞对氨基酸的吸收
C. 若氨基酸转运载体功能异常,则可能会引起组织水肿
D. 若细胞的有氧呼吸停止,则图中钠—钾泵的转运也会停止
【答案】C
【解析】
【分析】1、转运蛋白可以分为载体蛋白和通道蛋白两种类型。载体蛋白只容许与自身结合部位相适应的分子或离子通过,而且每次转运时都会发生自身构象的改变;通道蛋白只容许与自身通道的直径和形状相适配、大小和电荷相适宜的分子或离子通过。分子或离子通过通道蛋白时,不需要与通道蛋白结合;
2、自由扩散的方向是从高浓度向低浓度,不需载体和能量,常见的有水、CO2、O2、甘油、苯、酒精等;协助扩散的方向是从高浓度向低浓度,需要转运蛋白,不需要能量,如红细胞吸收葡萄糖;主动运输的方向是从低浓度向高浓度,需要载体蛋白和能量,常见的如小肠绒毛上皮细胞吸收氨基酸、葡萄糖,K+等。
【详解】A、氨基酸由肠腔进入细胞是利用Na+浓度差的同向转运,属于主动运输;而氨基酸由细胞转运至组织液是从高浓度到低浓度,通过载体蛋白,属于协助扩散,二者方式不同,A错误;
B、降低食盐摄入量会使细胞外液中Na+浓度降低,不利于形成细胞内外Na+浓度差,从而不利于小肠上皮细胞对氨基酸的吸收,B错误;
C、若氨基酸转运载体功能异常,会导致氨基酸不能正常进入细胞,使组织液中氨基酸含量增多,组织液渗透压升高,吸水增多,可能会引起组织水肿,C正确;
D、钠-钾泵的转运需要消耗能量,细胞有氧呼吸停止后,细胞还可以通过无氧呼吸产生少量能量,维持钠-钾泵的转运一段时间,不会立即停止,D错误。
故选C。
3. 内质网中存在多种钙结合蛋白,每个钙结合蛋白分子可以结合30个左右的Ca2+,从而使内质网中的Ca2+浓度高于细胞质基质中的,过高浓度的Ca2+能阻止内质网膜形成小泡。下列说法错误的是( )
A. 钙结合蛋白的合成场所是内质网
B. Ca2+由细胞质基质进入内质网需要耗能
C. 过高浓度的Ca2+可能会使分泌蛋白聚集在内质网中
D. 内质网膜形成小泡是生物膜具有流动性的一种体现
【答案】A
【解析】
【分析】每种钙结合蛋白分子可以与大约30个Ca2+结合。这种高结合能力使得钙结合蛋白在内质网中能够有效地调节和控制Ca2+的浓度,从而维持细胞的正常生理功能。
【详解】A、钙结合蛋白属于蛋白质,蛋白质的合成场所是核糖体,而不是内质网,内质网主要是对蛋白质进行加工等,A错误;
B、内质网中的Ca2+浓度高于细胞质基质中的,Ca2+由细胞质基质进入内质网是逆浓度梯度运输,属于主动运输,主动运输需要耗能,B正确;
C、过高浓度的$Ca2+能阻止内质网膜形成小泡,而分泌蛋白的运输需要内质网形成囊泡运输到高尔基体等,所以过高浓度的Ca2+可能会使分泌蛋白聚集在内质网中,C正确;
D、内质网膜形成小泡,膜的形态发生改变,这是生物膜具有流动性的一种体现,D正确。
故选A。
4. 生物胁迫是指对生物生存与发育不利各种生物因素,植物接触到一种病原体后会产生系统性反应,从而对该种或其他种病原菌的再次侵染表现出一定的抗性。植物激素可以调控生物胁迫防控,部分激素的作用机制如表所示。下列叙述错误的是( )
A. 干旱、寒冷等环境变化不属于生物胁迫
B. 被赤霉菌感染后,水稻籽粒中有机物含量会减少,植株易倒伏
C. 不同植物激素在调控生物胁迫防控的过程中的作用完全不同
D. 植物激素的产生和分布是基因表达调控和环境共同作用的结果
【答案】C
【解析】
【分析】多种植物激素对植物生命活动的调节并不是孤立地起作用,而是共同调控植物的生命活动。
【详解】A、生物胁迫是指对生物生存与发育不利的各种生物因素,植物接触到一种病原体后会产生系统性反应,从而对该种或其他种病原菌的再次侵染表现出一定的抗性。而干旱、寒冷等属于非生物因素,故干旱、寒冷等环境变化不属于生物胁迫,A正确;
B、被赤霉菌感染后,赤霉菌产生的赤霉素促进水稻茎秆的生长,水稻产生的有机物大量用于水稻生长,水稻籽粒中有机物含量会减少,植株易倒伏,B正确;
C、据表分析,水杨酸(SA)、茉莉酸(JA)、乙烯(ET)都能诱导防御基因表达,不同植物激素在调控生物胁迫防控的过程中的作用不完全相同,C错误;
D、植物激素的产生和分布是基因表达调控和环境共同作用的结果,D正确。
故选C。
5. 微RNA(miRNA)是细胞内一种单链非编码小分子RNA,可与P基因mRNA靶向结合并使其降解。环状RNA(circRNA)是细胞内的一种闭合环状单链RNA,具有海绵效应,即circRNA可靶向结合miRNA,使miRNA对目标mRNA的作用减弱。已知P蛋白(P基因的表达产物)可以抑制细胞凋亡。下列说法正确的是( )
A. circRNA中大多数的五碳糖连接着2个磷酸,个别的只连接着1个
B. 推测circRNA与P基因mRNA具有部分相同的核苷酸序列
C. 癌细胞中海绵效应的强度要低于健康细胞中的
D. 抑制circRNA的生成有助于抑制细胞凋亡
【答案】B
【解析】
【分析】基因表达是指将来自基因的遗传信息合成功能性基因产物的过程,基因表达产物通常是蛋白质。基因表达产物对许多生命活动具有重要作用。
【详解】A、circRNA为闭合环状结构,其含有的五碳糖均连接着2个磷酸,A错误;
B、miRNA可与P基因mRNA靶向结合并使其降解,而circRNA可靶向结合miRNA,因此推测circRNA与P基因mRNA具有部分相同的核苷酸序列,B正确;
CD、促进circRNA的生成有助于抑制细胞凋亡,因此癌细胞中海绵效应的强度要高于健康细胞中的,CD错误。
故选B。
6. 胱氨酸是一种二硫化物,一般情况下会代谢生成半胱氨酸(如图所示),SLC7A1是一类胱氨酸转运蛋白,在癌细胞表面异常增多。若胱氨酸在细胞内的含量过高,过多的胱氨酸会促进自由基(ROS)的生成,导致蛋白质、脂质和DNA的氧化损伤,从而引发细胞凋亡或坏死。下列相关说法正确的是( )
A. 通过SLC7A1运输是癌细胞特有的获得胱氨酸的途径
B. 细胞癌变一定是由原癌基因和抑癌基因突变导致的
C. 癌细胞可能会通过加快胱氨酸的分解来避免其在细胞内的积累
D. ROS攻击磷脂分子可以产生更多的ROS,这属于一种负反馈调节
【答案】C
【解析】
【分析】1、细胞癌变是指细胞由于受到致癌因子的作用,不能正常地完成细胞分化,而变成了不受有机物控制的、连续进行分裂的恶性增殖细胞的过程。
2、癌细胞的特征:能够无限增殖;形态结构发生显著改变;细胞表面发生变化,细胞膜的糖蛋白等物质减少。
【详解】A、半胱氨酸是非必需氨基酸,根据题干信息“SLC7A1是一类胱氨酸转运蛋白”可推知正常细胞也可以通过SLC7A1获得胱氨酸,A错误;
B、细胞癌变是细胞受到致癌因子的作用,使原癌基因或抑癌基因突变导致的,B错误;
C、根据题意“过多的胱氨酸会促进自由基(ROS)的生成,导致蛋白质、脂质和DNA的氧化损伤,从而引发细胞凋亡或坏死”可知,癌细胞可能是通过加快胱氨酸的分解来避免其在细胞内的积累,从而避免癌细胞凋亡,使细胞能够无限增殖,C正确;
D、ROS攻击磷脂分子可以产生更多的ROS,这属于一种正反馈调节,D错误。
故选C。
7. 胚胎干细胞和诱导多能干细胞(iPS细胞,体细胞中转入相关基因后获得的一种类似胚胎干细胞的细胞)都具有强大的自我更新和分化为各种组织、器官的能力。下列叙述错误的是( )
A. 同一个体的胚胎干细胞和iPS细胞的遗传信息是一样的
B. 使用合成培养基进行体外细胞培养时需要在培养基中加入一定量的血清
C. iPS细胞经诱导分化形成的器官移植回患者体内后通常不会发生免疫排斥反应
D. iPS细胞的获得无须破坏胚胎,因此其应用前景优于胚胎干细胞
【答案】A
【解析】
【分析】哺乳动物的胚胎干细胞简称ES细胞,来源于早期胚胎或从原始性腺中分离出来。iPS细胞在形态、基因表达、分裂能力、分化能力等方面都与胚胎干细胞相似,且都能分化成各种器官。
【详解】A、iPS细胞,体细胞中转入相关基因后获得的一种类似胚胎干细胞的细胞,所以同一个体的胚胎干细胞和iPS细胞的遗传信息有差异,A错误;
B、体外培养iPS细胞时培养液中需要加入血清等物质,补充合成培养基所缺乏的物质,B正确;
C、iPS细胞可以来源于病人自身的体细胞,将它培养出的组织进行自体移植后可避免免疫排斥反应,C正确;
D、胚胎干细胞必须从胚胎中获取,但这涉及伦理问题,因而限制了它在医学上的应用,而iPS细胞可来源于病人自身的体细胞,无须破坏胚胎,因此iPS细胞的应用前景优于胚胎干细胞,D正确。
故选A。
8. 研究发现,抑郁症的发生与突触间隙的神经递质5-HT的含量下降有关。科研人员对健康小鼠和抑郁症小鼠脑中miR-16和SERT的相对含量进行了检测,结果如表所示。已知miR-16能与靶基因的mRNA结合,导致mRNA降解,SERT是突触前膜上回收5-HT的转运蛋白。据表分析,下列说法错误的是( )
A. 由题意可知,5-HT可作为一种兴奋性神经递质发挥作用
B. 5-HT受体基因发生突变可能会导致抑郁症的发生
C. 推测miR-16可能会与SERT基因的mRNA结合,引起mRNA降解,最终抑制5-HT的释放
D. 研究促进脑中miR-16基因表达、降低SERT含量为研制抗抑郁药物提供了思路
【答案】C
【解析】
【分析】兴奋在两个神经元之间传递是通过突触进行的,突触由突触前膜、突触间隙和突触后膜三部分组成,神经递质只存在于突触前膜的突触小泡中,只能由突触前膜释放,进入突触间隙,作用于突触后膜上的特异性受体,引起下一个神经元兴奋或抑制。
【详解】A、根据题干抑郁症的发生与突触间隙的神经递质5-HT的含量下降有关,可知5-HT是一种重要的神经递质,通常与情绪调节相关,可作为一种兴奋性神经递质发挥作用,A正确;
B、5-HT受体基因发生突变会影响5-HT发挥相应的作用,可能会导致抑郁症的发生,B正确;
C、推测miR-16可能会与SERT基因的mRNA结合,引起mRNA降解,最终抑制5-HT被突触前膜回收,C错误;
D、研究促进脑中miR-16基因表达、降低SERT含量,可以增加突触间隙中5-HT的含量,这为抗抑郁药物的研发提供了潜在方向,D正确。
故选C。
9. 患重症肌无力的原因是患者体内存在抗乙酰胆碱受体的抗体,导致神经一肌肉接头处兴奋传递功能障碍。抗乙酰胆碱受体抗体有多种类型,其中结合型抗体与乙酰胆碱可以和乙酰胆碱受体的同一位点结合。乙酰胆碱酯酶可促进乙酰胆碱分解,下列说法错误的是( )
A. 患重症肌无力说明患者的免疫防御功能异常
B. 重症肌无力发作时,细胞因子可能参与并发挥效应
C. 上述结合型抗体和乙酰胆碱竞争性地结合受体
D. 注射乙酰胆碱酯酶抑制剂有利于缓解重症肌无力症状
【答案】A
【解析】
【分析】重症肌无力患者体内存有抗乙酰胆碱受体的抗体,使得乙酰胆碱不能与受体结合,导致骨骼肌收缩无力,这是自身免疫病。
【详解】A、重症肌无力是自身免疫病,而自身免疫病是免疫自稳功能出现异常,A错误;
B、重症肌无力是患者体内存在抗乙酰胆碱受体抗体,导致神经一肌肉接头处兴奋传递功能障碍,而抗体的产生需要细胞因子发挥效应,所以重症肌无力发作时,细胞因子可能参与并发挥效应 ,B正确;
C、结合型抗体与乙酰胆碱可以和乙酰胆碱受体的同一位点结合,可以推测结合型抗体和乙酰胆碱竞争性地结合受体,C正确;
D、抑制乙酰胆碱酯酶活性,使乙酰胆碱不能水解,从而提高体内受体部位的乙酰胆碱浓度,延长乙酰胆碱的作用时间,缓解肌无力症状,D正确。
故选A。
10. 纤维素是地球上数量较多的可再生资源之一,可利用微生物发酵技术对其加以有效地利用。产黄纤维单胞菌可以合成纤维素酶,常用于纤维素的分解。某实验室利用培养基对产黄纤维单胞菌进行培养、计数和鉴定,欲筛选出优良菌种,鉴定结果如图所示。下列说法错误的是( )
A. 上述培养基含有琼脂,接种时需要使用涂布器
B. 筛选上述目的菌的培养基以纤维素为唯一碳源
C. 可选择菌落3中的目的菌作为优良菌种进一步培养
D. 若培养时培养基受到污染,则杂菌也一定能合成纤维素酶
【答案】D
【解析】
【分析】从土壤中分离纤维素分解菌的实验流程是:土壤取样→选择培养→梯度稀释→将样品涂布到鉴别纤维素分解菌的培养基上→挑选产生透明圈的菌落;筛选纤维素分解菌的培养基应以纤维素为唯一碳源;纤维素可与刚果红形成红色复合物,纤维素分解菌能够分解培养基中的纤维素,从而使添加刚果红染液的培养基出现透明圈。
【详解】A、为了获取菌落,则需要涂布在固体培养基上,所以需要再培养基中加入琼脂,接种时需要使用涂布器,A正确;
B、为了获取分解纤维素的微生物,则需要以纤维素为唯一碳源的培养基进行筛选,B正确;
C、据图可知,菌落3的,透明圈直径/菌落直径最大,所以可选择菌落3中的目的菌作为优良菌种进一步培养,C正确;
D、若培养时培养基受到污染,则可能是杂菌能利用纤维素的分解产物,不一定能合成纤维素酶,D错误。
故选D。
11. C-S-R模型最初是指植物的3种生存策略。当栖息地的资源丰富,干扰稀少时,能形成拥挤的植物种群,则该地区植物种群可形成竞争型对策(C-对策)。当资源丰富,条件不严酷,但干扰频繁时,该地区植物种群易形成杂草型对策(R-对策)。当资源稀少,条件严酷但干扰不常见时,该地区植物种群易形成耐受型对策(S-对策)。下列相关叙述错误的是( )
A. 环境改变可导致植物的生存策略发生适应性变化
B. 推测在S-对策下,植物的生命周期短,繁殖成功率较高
C. 亚马逊热带雨林生态系统中的植物种群的生存策略为C-对策
D. 3种对策下的植物的环境容纳量一般不同
【答案】B
【解析】
【分析】1、环境负荷量又称最大容纳量或最大负荷量,是指在自然条件下(环境资源总是有限的),在有限的环境资源条件下,能够达到的最大种群数量,其用K来表示;
2、植物的生存策略:
(1)形态适应:植物通过形态结构的调整来适应不同环境条件;
(2)生理适应:植物通过生理机制来适应环境条件;
(3)抗逆性和抵御威胁:植物具有一系列抗逆性机制,以抵御外界威胁如病原微生物、昆虫和动物的攻击;
(4)繁殖策略:植物通过不同的繁殖策略来适应不同环境和抵御外界威胁。一些植物采用有性繁殖和无性繁殖相结合的方式,以增加后代的数量和适应性。另外,一些植物可以通过扩散花粉、种子或者利用风、水或动物等手段来扩大其分布范围;
(5)共生关系:植物与其他生物之间的共生关系有助于其适应环境和抵御威胁。例如,植物与土壤中的菌根共生,可以增加根系吸收水分和营养的能力。另外,一些植物与昆虫建立互利共生关系,例如提供食物和栖息地以换取传粉服务。
【详解】A、环境改变时,植物为了更好地生存和繁衍,其生存策略会发生适应性变化以适应新环境,A正确;
B、在S-对策下,资源稀少、条件严酷,植物为了适应这样的环境,往往生命周期长,生长缓慢,以更好地耐受恶劣环境,而不是生命周期短,繁殖成功率也不会较高,B错误;
C、亚马逊热带雨林生态系统资源丰富,干扰稀少,符合C-对策对应的环境,所以其中植物种群的生存策略为C-对策,C正确;
D、三种对策对应的环境不同,环境对植物种群的容纳能力不同,所以3种对策下的植物的环境容纳量一般不同,D正确。
故选B。
12. 盐地碱蓬多分布在潮间带及内陆盐碱地。每到秋天,盐地碱蓬细胞内会积累大量的甜菜红素,使其植株变红,形成“红海滩”的景观。研究者就低温及35‰盐度(高盐海水盐度)两个因素的单一及复合胁迫(处理如图所示)对盐地碱蓬幼苗色素含量的影响进行了相关研究,结果如表所示。下列叙述正确的是( )
注:表中数据表示色素含量相对值。
A. 盐地碱蓬细胞从土壤中吸收的无机盐均以离子的形式存在
B. 甜菜红素是储存在盐地碱蓬液泡中的光合色素
C. 低温胁迫对盐地碱蓬叶绿素的影响程度比对类胡萝卜素的低
D. 低温和高盐胁迫在影响盐地碱蓬叶绿素含量方面的作用呈协同关系
【答案】D
【解析】
【分析】无机盐大多数以离子的形式存在,少数以化合物的形式存在。液泡中的色素属于水溶性色素。
【详解】A、盐地碱蓬细胞从土壤中吸收的无机盐大多数以离子的形式存在,A错误;
B、甜菜红素是储存在盐地碱蓬液泡中的花青素,不是光合色素,B错误;
C、对比CT组(对照组)和T1(低温胁迫组)的实验结果可知,T1组叶绿素含量明显降低,而类胡萝卜素的含量基本不变,说明低温条件对盐地碱蓬叶绿素的影响程度比类胡萝卜素高,C错误;
D、分析表格数据可知,T3组(低温+高盐胁迫)叶绿素含量的下降幅度大于T1组和T2组,说明低温胁迫和高盐胁迫协同降低盐地碱蓬叶绿素含量,D正确。
故选D。
13. 生产者通过光合作用固定的能量,被称为初级生产量,其中减去生产者呼吸所消耗的能量剩下的即为净初级生产量。除生产者外的其他有机体的同化量被称为次级生产量。下列说法错误的是( )
A. 净初级生产量指用于生产者生长、发育和繁殖等生命活动的能量
B. 净初级生产量中有部分转化为次级生产量
C. 该生态系统内某动物粪便中的能量可能属于次级生产量
D. 初级生产量较高的生态系统,次级生产量也一定高
【答案】D
【解析】
【分析】根据题干信息分析,初级生产量和次级生产量分别是指绿色植物通过光合作用所制造的有机物质(或所固定的能量)、动物和其他异养生物靠消耗初级生产量制造的有机物质(或固定的能量),其中初级生产量包括初级生产量和净初级生产量,且净初级生产量=初级生产量-植物呼吸消耗量。
【详解】A、由题意可知,净初级生产量是初级生产量减去生产者呼吸消耗量,即用于生产者生长、发育和繁殖等生命活动的能量,A正确;
B、净初级生产量中有部分流向了下一营养级,其中又有部分转化为次级生产量,B正确;
C、该生态系统内某动物粪便中的能量可能属于次级生产量,如处于第三营养级的某动物粪便中的能量属于第二营养级生物次级生产量的一部分, C正确;
D、由于生产者呼吸所消耗的能量不定,所以初级生产量较高的生态系统,次级生产量不一定高,D错误。
故选D。
14. 制备单克隆抗体的部分过程如图1所示,其中HAT培养基是一种添加有氨基蝶呤(A)、次黄嘌呤(H)和胸腺嘧啶核苷(T)的选择培养基。图2为DNA合成的两条途径,氨基蝶呤(A)能阻断其中的全合成途径。已知B淋巴细胞的增殖效率较低,下列叙述正确的是( )
A. 诱导融合前需要先用胃蛋白酶处理贴壁生长的骨髓瘤细胞
B. 推测骨髓瘤细胞内没有转化酶和激酶,无法利用H和T合成DNA
C. 经HAT培养基筛选得到的杂交瘤细胞产生的抗体都是所需的特定抗体
D. 只能用灭活病毒诱导B淋巴细胞和骨髓瘤细胞相互融合
【答案】B
【解析】
【分析】单克隆抗体的制备过程是:对小动物注射抗原,从该动物的脾脏中获取激活的B细胞,将激活的B细胞与骨髓瘤细胞融合,筛选出能产生单一抗体的杂交瘤细胞,克隆化培养杂交瘤细胞(体内培养和体外培养),最后获取单克隆抗体。
【详解】A、将贴壁的动物细胞分散应用胰蛋白酶、胶原蛋白酶处理,不用胃蛋白酶,A错误;
B、HAT培养基中添加的(氨基蝶呤)阻断了DNA的全合成途径,未融合或自身融合的骨髓瘤细胞在HAT培养基上无法存活,说明其补救合成途径无法正常进行,因此推测骨髓瘤细胞内可能没有转化酶和激酶,使其无法利用H和T合成DNA,B正确;
C、小鼠在生长过程中会接触多种不同的抗原,因此经筛选得到的杂交瘤细胞产生的抗体不一定都是所需的特定抗体,C错误;
D、灭活病毒是诱导动物细胞融合的方法之一,除此之外还可以使用电融合、PEG诱导融合等方法,D错误。
故选B。
15. 成体发生突变往往当代不表现而通过子代表现出来。控制果蝇棒眼的基因D(棒眼,突变型)相对野生型复眼基因d(复眼,野生型)为显性。实验一中,科研人员用一定剂量的X射线处理杂合雌果蝇,使其某条染色体上产生一个隐性致死突变基因s,让该果蝇与野生型雄果蝇杂交得F1,F1中雌果蝇棒眼和复眼数量比为1:1,雄果蝇均表现为野生型。实验二中,科研人员用X射线处理亲本的野生型雄果蝇,使其X染色体上某个基因发生隐性突变,然后让其与实验一中的母本进行杂交,得到的F1结果不变,让F1雌雄个体随机交配得F2。已知该基因不位于Y染色体上且不考虑染色体互换,下列说法正确的是( )
A. 基因s位于X染色体上,基因s与基因D的遗传遵循自由组合定律
B. 若实验二中X射线处理产生了新的致死突变基因sl,则基因s1与基因s为等位基因
C. 若实验二中X射线处理产生了新的致死突变基因s1,则F2中棒眼雌果蝇所占比例为1/8
D. 若实验二中X射线处理产生了新的非致死突变基因,则最早可在F2中检出突变体
【答案】D
【解析】
【分析】伴性遗传概念:控制性状的基因位于性染色体上,在遗传上总是与性别相联系。
【详解】A、根据题意,实验一中用X射线处理使杂合雌果蝇某条染色体上产生隐性致死突变基因s,结果F1中雌雄表型及比例不同且雄果蝇均为野生型,因此可推测基因s只能位于X染色体上,且与基因D连锁,所以基因s与基因D的遗传不遵循自由组合定律,A错误;
B、若用X射线处理亲本的雄果蝇产生基因s1,则亲本的基因型为XDsXd和Xds1Y,若基因s1与基因s为等位基因,则存在隐性纯合致死,杂交后代的表型及比例为复眼雌果蝇:复眼雄果蝇=1:1,这与题干不符,B错误;
C、亲本的基因型为XDsXd和Xds1Y,F2中棒眼雌果蝇所占比例为1/5,C错误;
D、若基因s1为非致死突变基因,由于F1的基因型分别为XDsXds1、XdXds1、XdY,且基因s1为隐性突变基因,在F1中表现不出其性状,所以最早在F2中才能检出基因型为Xds1Y的突变体,D正确。
故选D。
16. ddNTP(双脱氧核苷三磷酸)缺少3'羟基,无法形成新的磷酸二酯键,能使DNA链的延伸终止,因此常被用于DNA测序。某实验室欲利用PCR技术对某DNA进行测序,已知参与反应的物质有被测序的DNA、dNTP(脱氧核苷三磷酸)、引物、相关酶等,且不同ddNTP参与反应的结果如表所示,其中“■”代表引物。下列说法正确的是( )
A. 题中相关酶包括解旋酶、DNA聚合酶等
B. 若不考虑引物,则被测的DNA的序列应为5'-CTAAGCTCGACT-3'
C. 引物的碱基序列与模板链的3'端的一段碱基序列相同
D. dNTP可为DNA复制提供原料和能量
【答案】D
【解析】
【分析】由于组成DNA的碱基有A、G、C、T四种,故dNTP、ddNTP均分别有四种。细胞内DNA复制需解旋酶和DNA聚合酶,细胞外进行DNA复制时,通过高温加热使DNA解旋,故不需要解旋酶。
【详解】A、PCR利用温度进行解旋,不需要解旋酶的参与,A错误;
B、ddNTP的3号碳上没羟基,参与聚合反应后无法与游离脱氧核苷酸形成磷酸二酯键,因此ddNTP一旦参与聚合反应,则DNA单链延伸即终止,因此可知第一个G所在位置为3'端(第一位),依据图中碱基的排序可知,图中子代DNA的碱基序列是3'-GATTCGAGCTGA-5',则被测的DNA的序列应为3'-CTAAGCTCGACT-5',B错误;
C、引物的碱基序列与模板链的3'端的一段碱基序列是互补关系,C错误;
D、dNTP含有高能磷酸键,水解后可释放能量,供DNA复制所需,D正确。
故选D。
二、非选择题:本题共5小题,共52分。
17. Zn是植物必需的微量元素,在加强叶片光合作用和作物产量、品质调控等方面有重要作用。苹果对缺锌较为敏感,研究人员为了解低锌胁迫的伤害机理,以苹果幼苗为材料进行实验,分别对A组和B组进行低锌处理(Zn2+浓度为0.02μml·L-1)和正常处理(Zn2+浓度为4μml·L-1),在处理后的第7、21、35天检测净光合速率、气孔导度、胞间CO2浓度以及Rubisc(催化固定CO2的酶)和SPS(蔗糖磷酸合成酶,催化蔗糖合成)活性,实验结果分别如图、表所示。回答下列问题:
(1)Zn是光合作用中碳酸酐酶和醛缩酶等关键酶的活化剂,由此可知,无机盐的功能之一是_________。叶肉细胞中Rubisc发挥作用的具体场所是_______,其催化反应的产物被还原所需的能量来自________。
(2)该实验的自变量是________。结合表及图1分析,对比正常处理组,经低锌处理35d后,苹果幼苗的净光合速率下降的原因主要是________。
(3)光合产物主要以蔗糖的形式在植物体内运输。低锌处理组的根系生长明显受到抑制,研究人员采用13C标记的13CO2进一步分析其原因。结果显示,在标记结束的72h后,低锌处理组整株苹果幼苗的13C积累量较正常处理组降低39.7%,叶片13C分配率提高18.5%,根系13C分配率降低47.1%。综合上述实验结果分析,低锌胁迫抑制根系生长的机理是_______(答出2点)。
【答案】(1) ①. 维持细胞和生物体的生命活动 ②. 叶绿体基质 ③. ATP和NADPH
(2) ①. 时间和是否低锌处理 ②. 低锌会导致Rubisc活性下降
(3)低锌胁迫导致SPS活性降低,蔗糖合成量减少,阻碍了光合产物向根系的运输
【解析】
【分析】1、组成细胞的元素从含量的角度分为大量元素和微量元素,大量元素包括C、H、O、N、S、P、K、Ca、Mg等,微量元素包括Fe、Mn、Zn、Cu、B、M等。
2、无机盐作用:一些无机盐是细胞内某些复杂化合物的重要组成成分,如Fe2+是血红蛋白的主要成分;无机盐能够维持细胞和生物体的生命活动,如Ca2+可调节肌肉收缩和血液凝固,血钙过高会造成肌无力,血钙过低会引起抽搐;有些无机盐还可以维持细胞的渗透压和酸碱平衡。
【小问1详解】
Zn是光合作用中碳酸酐酶和醛缩酶等关键酶的活化剂,由此可知,无机盐的功能之一是维持细胞和生物体的生命活动。Rubisc能催化CO2的固定,因此叶肉细胞中其作用的场所是叶绿体基质,CO2的固定所需的能量来自(光反应生成的)ATP和NADPH。
【小问2详解】
根据表中信息可知,实验的自变量是时间和是否低锌处理,由表可知,在低锌处理35d后,植株的气孔导度下降,胞间CO2浓度升高,说明低锌会导致Rubisc活性下降,CO2的固定减少,气孔导度下降,吸收的CO2减少,从而使净光合速率降低。
【小问3详解】
低锌处理组整株苹果幼苗的13C积累量较正常处理组降低39.7%,说明低锌胁迫导致整株苹果幼苗光合产物的生成量明显减少,叶片13C分配率提高18.5%,根系13C分配率降低47.1%,原因主要是低锌胁迫导致SPS活性降低,蔗糖合成量减少,阻碍了光合产物向根系的运输。
18. 铅是一种重金属元素,在生物体内能形成稳定化合物,难以被排出。研究表明,进入人体内环境的铅会使人体产生氧化应激反应,生成较多的自由基,使神经细胞氧化损伤,影响神经系统的正常功能,导致人出现狂躁不安、学习和记忆能力减弱等现象。回答下列问题:
(1)δ-氨基乙酰丙酸(ALA)是一种重要的生物分子,能参与血红素的合成过程,ALA脱水酶参与催化该过程。ALA的化学结构与氨基丁酸(一种神经递质)的相似,已知两者可结合同一种受体,但发挥的作用相反。当血液中ALA的含量增加时,人会出现狂躁不安等现象。
①推测氨基丁酸是一种________(填“兴奋性”或“抑制性”)神经递质,该递质释放过程中突触前膜发生的信号转换方式是________。
②铅可以抑制ALA脱水酶的活性,结合上述信息分析,铅可以令人狂躁不安的原因可能是_________。
(2)硒是人体系统内的关键微量元素,研究发现,硒可改善铅损伤造成的学习和记忆功能障碍。某科学小组欲为上述发现提供有效的实验依据,以健康小鼠为材料,将其随机均分为A~E5组进行了不同浓度硒拮抗铅损伤的研究,实验流程及结果分别如图、表所示。该实验的对照组是_______组,B、C、D、E组连续4周饮用1g·L-1的醋酸铅溶液的目的是_______。据图、表推测硒能改善铅损伤小鼠的学习和记忆能力的相关机理是_______。
注:逃避潜伏期与学习记忆能力呈负相关,穿越次数与学习记忆能力呈正相关
【答案】(1) ①. 抑制性 ②. 电信号转换为化学信号 ③. 铅抑制ALA脱水酶的活性,使血红素的合成受阻,导致血液中的ALA积累,ALA与氨基丁酸竞争性地结合突触后膜上的氨基丁酸受体,抑制了氨基丁酸的作用,使神经元过度兴奋,从而使人表现为狂躁不安
(2) ①. A ②. 制备铅损伤模型小鼠 ③. 硒能提高SOD的活性,从而提高自由基的清除能力,进而避免铅胁迫下自由基对脑细胞的损伤
【解析】
【分析】神经调节的基本方式是反射,反射的结构基础是反射弧。反射弧包括感受器(感觉神经末梢)→传入神经(有神经节)→神经中枢→传出神经→效应器(传出神经末梢和它所支配的肌肉或腺体)。
【小问1详解】
①ALA的化学结构与氨基丁酸的相似,两者竞争同一类型受体。血液中ALA含量增加会导致氨基丁酸无法正常与突触后膜的受体结合,从而使人出现狂躁不安的现象,说明氨基丁酸是一种抑制性神经递质。氨基丁酸在合成、释放过程中发生的信号转换方式是电信号转换为化学信号。②铅抑制ALA脱水酶的活性,使血红素的合成受阻,导致血液中的ALA积累,ALA与氨基丁酸竞争性地结合突触后膜上的氨基丁酸受体,抑制了氨基丁酸的作用,使神经元过度兴奋,从而使人表现为狂躁不安。
【小问2详解】
该研究是以小鼠为材料探究不同浓度硒对铅损伤的拮抗作用,首先需要获得铅损伤的模型小鼠。因此,B、C、D、E组连续4周饮用1g·L-1的醋酸铅溶液的目的是制备铅损伤模型小鼠。A组全程使用蒸馏水,提供正常生理指标,为对照组。B组连续4周饮用1g·L-1的醋酸铅溶液,后连续4周灌胃蒸馏水,提供铅损伤后的生理指标,也为对照组。已知逃避潜伏期与学习和记忆能力呈负相关,穿越次数与学习和记忆能力呈正相关。C、D、E组灌胃了不同浓度的硒蛋白溶液,其逃避潜伏期均短于B组,穿越次数大于B组。说明硒能提高或改善铅损伤小鼠的学习和记忆能力,且在一定范围内浓度越高效果越好。B组的MDA明显大于A组的.说明铅能造成脑组织损伤。C、D、E组的MDA均短于B组的,说明硒能降低铅对脑组织的损伤程度。SOD能清除体内自由基,B组SOD活性明显低于A组的,说明铅能降低SOD的活性,使自由基的清除受阻,体内自由基含量增加,进而造成脑组织损伤。C、D、E组的SOD活性明显高于B组的,说明硒能提高SOD的活性,从而提高自由基的清除能力,进而避免铅胁迫下自由基对脑细胞的损伤。
19. 过度放牧会引起草地植被退化,水土流失等,造成严重的生态和经济问题。为了解畜牧模式对草地植物群落地上、地下生物量的影响,某科研小组进行了相关研究,其中甲模式表示禁牧、乙模式表示传统放牧、丙模式表示放牧前补饲饲料,再进行传统放牧,结果如图所示。回答下列问题:
(1)畜牧养殖的不同种生物之间的种间关系是______,其同化的能量的具体去向是_______。
(2)相比于甲和丙模式,乙模式下地下生物量相对较少的原因可能是_______。
(3)为研究不同放牧率对地上植物群落的影响,该科研小组以卡尔梅克羊为材料进行了研究,结果如表所示。
注:M3、M4、M5分别表示1.77羊·hm-1、5.86羊·hm-1、10.12羊·hm-1,分别对应轻度放牧、中度放牧和重度放牧模式;N6表示0羊·hm-1。
①羊草_________(填“是”或“不是”)卡尔梅克羊的食物来源,判断依据是_________。
②相比于N6模式,M4模式下的物种丰富度相对较高,推测原因可能是_______。
【答案】(1) ①. 种间竞争 ②. 通过呼吸作用散失,流向下一营养级,流向分解者(及未被利用)
(2)相比于甲和丙模式,乙模式下牲畜摄食了较多的地上生物量,植物制造的有机物减少,转移到地下的生物量减少
(3) ①. 是 ②. 相比于N6模式,M3、M4、M5模式下该物种的生物量均减少 ③. 捕食者的适量捕食为其他生物的发展腾出了空间
【解析】
【分析】流量流动是生态系统的重要功能之一,流经生态系统的总能量是生产者固定的太阳能总量。能量流经的渠道是食物链和食物网,各营养级同化的能量的去向主要有:呼吸作用消耗,用于自身生长、发育和繁殖,这一部能量又分为流向下一营养级,以及死亡后流向分解者。
【小问1详解】
畜牧养殖的不同种生物之间显然不能为捕食关系,它们会竞争植物资源等,故为种间竞争,同化的能量的具体去向是通过呼吸作用散失,流向下一营养级,流向分解者(及未被利用)。
【小问2详解】
乙模式未进行放牧前补饲饲料,牲畜摄食了较多的地上生物量,植物制造的有机物减少,转移到地下的生物量减少。
【小问3详解】
N6表示0羊·hm-1为对照组,M3、M4、M5模式下羊草的生物量均少于该组,说明羊草是卡尔梅克羊的食物来源。M4模式放牧数量适宜,捕食者的适量捕食为其他生物的发展腾出了空间。
20. 银离子因具有抗菌作用及抗菌时效长、安全、稳定性高等优点而备受关注。研究人员探究了银离子对几种常见水产细菌的杀菌活性,以及不同细菌对银离子的耐受情况。本研究采用LB培养基(由酵母粉、蛋白胨、NaCl、蒸馏水制得,NaOH调节pH至7.4,121℃高压灭菌)进行实验,流程如图a所示。回答下列问题:
(1)配制LB培养基时,蛋白胨的作用主要是_______,调pH和灭菌的先后顺序是______。相较于培养基甲,培养基乙在成分上的区别是________。
(2)在下列三种菌液中分别加入不同剂量(0、5、10、20、40,单位:mg·L-1)的硝酸银溶液,然后在不同时间点从各管取200μL菌液,用酶标仪测定菌液OD600值(可反映菌液中的细菌数),实验结果如图b所示。三种细菌中对银离子的耐受性最强的是______,判断依据是_____。若水产养殖塘因无乳链球菌污染而减产,根据该研究结果,使用硝酸银溶液对该水产养殖塘中无乳链球菌进行消毒杀菌的最佳浓度是______。
(3)为探究银离子的抗菌机制,研究人员用被银离子处理后的细菌和细菌上清液(由细菌培养液离心后获得)分别处理同种细菌及异种细菌,并计数比较。用被银离子处理后的细菌和细菌上清液处理同种细菌所得结果如图c所示,用被银离子处理后的嗜水气单胞菌及该菌上清液处理异种细菌所得结果如图d所示。请根据该研究结果分析,银离子在抗菌方面表现出来的特点是________。
【答案】(1) ①. 为微生物的生长提供碳源、氮源和维生素等 ②. 先调pH再灭菌 ③. 有琼脂(或凝固剂)
(2) ①. 大肠杆菌 ②. 嗜水气单胞菌和无乳链球菌在硝酸银浓度为5mg·L-1时OD600值基本不变甚至下降,说明两者对硝酸银的耐受浓度范围均为0~5mg·L-1。大肠杆菌在硝酸银浓度为20mg·L-1时OD600值基本不变,说明其对硝酸银的耐受浓度范围为0~20mg·L-1 ③. 5mg·L-1
(3)经银离子处理后,被银离子杀死的细菌和细菌上清液均能对同种细菌及异种细菌起到持续的抗菌作用
【解析】
【分析】1、微生物常见的接种的方法①平板划线法:将已经熔化的培养基倒入培养皿制成平板,接种,划线,在恒温箱里培养。在线的开始部分,微生物往往连在一起生长,随着线的延伸,菌数逐渐减少,最后可能形成单个菌落。②稀释涂布平板法:将待分离的菌液经过大量稀释后,均匀涂布在培养基表面,经培养后可形成单个菌落。
2、培养基的营养构成:各种培养基一般都含有水、碳源、氮源、无机盐,此外还要满足微生物生长对pH、特殊营养物质以及氧气的要求。例如,培养乳酸杆菌时需要在培养基中添加维生素,培养霉菌时需将培养基的pH调至酸性,培养细菌时需将pH调至中性或微碱性,培养厌氧微生物时则需要提供无氧的条件。
【小问1详解】
蛋白胨可以为微生物的生长提供碳源、氮源和维生素等。若先灭菌再调pH会导致培养基被污染,因此应该先调pH再灭菌。培养基甲为液体培养基,培养基乙为固体培养基,因此培养基乙添加有琼脂(或凝固剂)。
【小问2详解】
嗜水气单胞菌和无乳链球菌在硝酸银浓度为5mg·L-1时OD600值基本不变甚至下降,说明两者对硝酸银的耐受浓度范围均为0~5mg·L-1。大肠杆菌在硝酸银浓度为20mg·L-1时OD600值基本不变,说明其对硝酸银的耐受浓度范围为0~20mg·L-1。分别使用5、10、20、40mg·L-1硝酸银处理无乳链球菌时,其OD600值均基本一致,说明其抗菌效果相当。因此使用硝酸银溶液对该水产养殖塘中的无乳链球菌进行消毒杀菌的最佳浓度是5mg·L-1,低于该浓度抗菌效果不好,高于该浓度则会造成不必要的浪费。
【小问3详解】
由图c可知,经银离子处理后的大肠杆菌、嗜水气单胞菌和无乳链球菌的菌体和细菌上清液均对同种细菌具有明显抑制作用。由图d可知,经银离子处理后的嗜水气单胞菌的菌体和细菌上清液对异种细菌具有明显的抑制作用。说明经银离子处理后,被银离子杀死的细菌和细菌上清液均能对同种细菌及异种细菌起到持续的抗菌作用。
21. 某地发现一种新的多基因遗传病,是由基因突变引起的。研究人员调查了A、B、C三个家庭中各成员的患病情况,并提取了基因进行了测序分析,确定该遗传病的发生与基因E和H(两者的遗传遵循自由组合定律)的突变有关,调查结果分别如图a和图b所示。已知基因E发生了隐性突变且不考虑X、Y染色体的同源区段。回答下列问题:
(1)由图分析,_______(填“基因E或基因H其中一个突变即会”或“基因E和基因H同时突变才会”)患该遗传病。
(2)结合调查结果分析,基因E和基因H分别位于_______和_______(填“X染色体”或“常染色体”)上,基因H的突变类型是______(填“隐性突变”或“显性突变”)。
(3)研究人员分别提取了正常个体和患者体内基因E对应的mRNA,通过逆转录、PCR等技术得到大量的cDNA用于测序分析。该PCR扩增体系中除模板、缓冲液、4种脱氧核苷酸、TaqDNA聚合酶外,必须包含的组分还有_______等。测序结果显示,患者cDNA的片段大小和正常个体的完全一样,但中间(非终止密码子区域)的2对碱基不同。据此推测,与正常个体相比,患者的基因E表达产物的氨基酸数目变化是_______。
【答案】(1)基因E和基因H同时突变才会
(2) ①. X染色体 ②. 常染色体 ③. 显性突变
(3) ①. 引物和逆转录酶 ②. 变少或不变
【解析】
【分析】1、基因突变是指基因在结构上发生碱基对组成或排列顺序的改变。基因突变可以发生在发育的任何时期,通常发生在DNA复制时期,即细胞分裂间期,包括有丝分裂间期和减数分裂间期;同时基因突变和脱氧核糖核酸的复制、DNA损伤修复、癌变和衰老都有关系。具有随机性、普遍性、不定向性、低频性和少利多害性等特点;
2、PCR即聚合酶链式反应,是指在DNA聚合酶催化下,以母链DNA为模板,以特定引物为延伸起点,体系中加入dNTP、Mg2+以及延伸因子、扩增增强因子,通过变性、退火、延伸等步骤,体外复制出与母链模板DNA互补的子链DNA的过程,能快速特异地在体外扩增任何目的DNA。
【小问1详解】
结合图a和图 b可知,只有当基因E和基因H同时突变才会患该遗传病;
【小问2详解】
知基因E发生了隐性突变,假设基因E在常染色体上,则A家庭的子代均健康(或C家庭的子代的基因 型不可能为W),这与实际情况不符,因此基因E在X染色体上;在图b中,B家庭父母一方基因H突变,另一方正常,子代男女均有患病,说明基因H的遗传与性别无关,所以基因H位于常染色体上;又因为B家庭中父母一方基因H突变,子代就出现患病个体,所以基因H的突变类型是显性突变;
【小问3详解】激素种类
水杨酸(SA)
茉莉酸(JA)
乙烯(ET)
脱落酸(ABA)
作用机制
激活“防卫系统”、诱导防御基因表达
诱导防御基因表达、促进酶抑制剂合成
诱导防御基因表达、增强防御信号通路
抑制JA和SA信号通路
组别
数量
脑中miR-16的相对含量
脑中SERT的相对含量
健康小鼠
10只
0.84
0.59
抑郁症小鼠
10只
0.65
0.99
项目
CT
T1
T2
T3
叶绿素a
4.11±0.11
3.11±0.14
3.44±0.42
2.97±0.11
叶绿素b
2.37±0.23
1.83±0.12
2.05±0.14
1.32±0.13
类胡萝卜素
1.98±0.13
1.96±0.14
1.55±0.21
1.57±0.11
ddNTP类型
子链类型
ddATP
■—GATTCGAGCTGddATP
■—GATTCGddATP
■—GddATP
ddCTP
■—GATTCGAGddCTP
■—GATTddCTP
ddGTP
■—GATTCGAGCTddGTP
■—GATTCGAddGTP
■—GATTCddGTP
■—ddGTP
ddTTP
■—GATTCGAGCddTTP
■—GATddTTP
■—GAddTTP
时间/天
组别
净光合速率/(μml·m-2·s-1)
气孔导度/(μml·m-2·s-1)
胞间CO2浓度/(μml·ml-1)
7
A
11.13
144
213
B
13.87
185
262
21
A
1073
121
256
B
15.60
182
253
35
A
10.20
109
278
B
16.30
189
244
逃避潜伏期/s
穿越次数/次
MDA/(nml·mg-1)
SOD/(U·mg-1)
A
29.32
14.0
0.256
13.7
B
55.57
7.6
0.697
8.6
C
47.64
11.7
0.415
9.0
D
37.30
11.8
0.325
11.2
E
34.72
13.8
0.281
12.9
项目
M3
M4
M5
M6
群落生物量/(g·m-1)
127.66
141.73
99.86
143.87
主要物种相对生物量
冷蒿
32.66
20.42
16.70
36.67
星毛委陵菜
28.84
27.62
17.69
29.46
糙隐子草
10.58
5.70
4.78
5.90
寸草苔
4.15
9.04
4.74
4.04
米氏冰草
8.63
19.43
1.14
2.53
木地肤
1.03
1.43
2.00
2.67
羊草
0.76
0.67
0.22
12.16
克氏针茅
2.47
0.52
0
0.16
扁蓿豆
0.26
3.80
0.02
0.06
菊叶委陵菜
1.50
0.86
0.42
1.23
双齿葱
2.15
1.46
0
0.65
小叶锦鸡儿
5.01
4.89
0.34
0
刺穗藜
0.02
2.78
1.65
0.17
猪毛菜
0
1.33
0
0.04
相关试卷
这是一份河南省驻马店市2024-2025学年高一下学期期末考试生物试卷(PDF版附解析),文件包含河南省驻马店市2024-2025学年度第二学期期末质量检测高一生物试题pdf、202506高一生物答案pdf等2份试卷配套教学资源,其中试卷共13页, 欢迎下载使用。
这是一份河南省驻马店市2024-2025学年高二下学期期末考试生物试题(PDF版附解析),文件包含驻马店市2024_2025学年度第二学期期末质量监测生物pdfpdf、驻马店市2024_2025学年度第二学期期末质量监测生物答案pdfpdf等2份试卷配套教学资源,其中试卷共13页, 欢迎下载使用。
这是一份山东省青岛市2024-2025学年高三上学期期末考试生物试卷(Word版附解析),文件包含山东省青岛市20242025学年高三上学期期末调研生物试题Word版含解析docx、山东省青岛市20242025学年高三上学期期末调研生物试题Word版无答案docx等2份试卷配套教学资源,其中试卷共41页, 欢迎下载使用。
相关试卷 更多
- 1.电子资料成功下载后不支持退换,如发现资料有内容错误问题请联系客服,如若属实,我们会补偿您的损失
- 2.压缩包下载后请先用软件解压,再使用对应软件打开;软件版本较低时请及时更新
- 3.资料下载成功后可在60天以内免费重复下载
免费领取教师福利

