搜索
      上传资料 赚现金

      2025年中考地理考前冲刺全真模拟试卷(含答案)

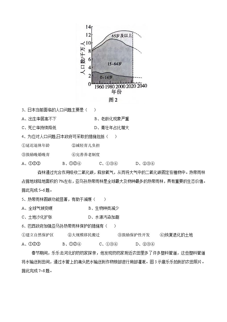
      • 1.79 MB
      • 2025-06-17 06:31:59
      • 57
      • 0
      加入资料篮
      立即下载
      2025年中考地理考前冲刺全真模拟试卷(含答案)第1页
      1/8
      2025年中考地理考前冲刺全真模拟试卷(含答案)第2页
      2/8
      2025年中考地理考前冲刺全真模拟试卷(含答案)第3页
      3/8
      还剩5页未读, 继续阅读

      2025年中考地理考前冲刺全真模拟试卷(含答案)

      展开

      这是一份2025年中考地理考前冲刺全真模拟试卷(含答案),共8页。试卷主要包含了选择题,非选择题等内容,欢迎下载使用。
      “停车坐爱枫林晚,霜叶红于二月花。”随着气温走低,各地秋叶逐变色,又到了赏红叶的最佳时节。图1是我国2024年赏红叶地图。据此完成1~2题。
      1、进入红叶最佳观赏期最早地区的景观为( )
      A、乘舟赏红 B、天然红毯 C、漫山红遍 D、丹枫飞瀑
      2、济南红叶谷观赏红叶的时间比同纬度晚,主要因为其( )
      A、距海近,降水多 B、距海近,气温高
      C、海拔高,降水多 D、海拔高,气温高
      截至2024年1月1日,日本人口总数约1.2156 亿.连续 15 年减少,且创1968 年有统计以来最大跌幅记录。图2为日本人口年龄结构分布变化图(含预测)。据此完成 3~4题。
      3、日本当前面临的人口问题主要是( )
      A、出生率居高不下 B、老龄化现象严重
      C、死亡率持续降低 D、青壮年占比增大
      4、为应对人口问题,日本政府可采取的措施包括( )
      ①延迟退休年龄 ②减轻育儿负担
      ③鼓励晚婚晚育 ④完善养老制度
      A、①②③ B、①② = 4 \* GB3 ④ C、 = 1 \* GB3 ①③ = 4 \* GB3 ④ D、 = 2 \* GB3 ②③ = 4 \* GB3 ④
      森林通过光合作用吸收二氧化碳,释放氧气,从而将大气中的二氧化碳固定在植物中。热带雨林占据地球陆地面积的7%左右,亚马孙热带雨林是全球最大及物种最多的热带雨林,具有重要的生态价值。据此完成5~6题。
      5、热带雨林固碳功能显著,有助于减缓( )
      A、全球气候变暖 B、生物种类减少
      C、土地沙化扩张 D、水源污染加剧
      6、巴西政府加强亚马孙热带雨林保护的措施有( )
      ①建立自然保护区 ②大规模移民搬迁 ③鼓励保护性开发 ④)恢复退化的土地
      A、①②③ B、①② = 4 \* GB3 ④ C、 = 1 \* GB3 ①③ = 4 \* GB3 ④ D、 = 2 \* GB3 ②③ = 4 \* GB3 ④
      春节期间,乐乐去河北的奶奶家探亲,他发现奶奶家附近农田里多了许多塑料管道,这些塑料管道将水输送到田间,通过水管上的滴头把水输送到作物根部进行局部灌溉。图3示意乐乐拍到的农田照片。据此完成7~8题。
      7、奶奶家附近农田里最可能种植的粮食作物是( )
      A、棉花 B、青稞 C、水稻 D、小麦
      8、该地区采用塑料管道和滴头灌溉的优势主要有( )
      A、扩大灌溉面积 B、减少水分蒸发
      C、改善土壤肥力 D、减轻植物虫害
      安徽省是我国经济发展的战略要地,近年来受到中央政府的大力支持。为此,国家计划在安徽打造以合肥为中心的都市圈和三个全国性交通枢纽。图4示意安徽省“十三五”综合交通通道、枢纽规划示意图。据此完成9~10题。
      9、安徽省打造以合肥为中心的都市圈,主要是因为合肥( )
      A、文化底蕴深厚 B、经济辐射强劲
      C、农业基础良好 D、生态环境优良
      10、安徽省“一圈三枢纽”建成后,对该区域未来发展的有利影响是( )
      A、扩大城市发展空间 B、确立交通中心地位
      C、加速长三角一体化 D、产业分工趋向同质
      二、非选择题(本大题共3小题,共20分)
      11、某书中记录了一对中国探险家夫妇首次驾驶国产飞机完成环球飞行的伟大壮举。乐乐在看完这本书后进行了深度思考,并根据书中的路线和内容梳理了以下读书笔记。图5为此次环球路线图。据此完成下列问题。
      (1)1月29日,正值北半球冬季,探险家夫妇自我国东北启程,一路向东向北飞行,跨越被冰雪覆盖、风急浪高的 海峡,抵达 洲的阿拉斯加;在阿拉斯加稍作调整后一路南下,飞抵大部分位于 带的巴西。
      (2)当飞机继续向东飞越红海后,映入探险家夫妇眼中的景象可能是 (填“黄沙漫漫”或“翠竹森森”),他们在当地最可能遇到的问题有 。
      (3)探险家夫妇此次环球飞行全程由国产飞机领航,主要得益于我国 的发展。近年来,国产飞机的诞生,使得我国航空业迅速发展。阐述我国航空运输发展对旅游业的促进作用。
      12、中部地区是我国能源原材料基地、现代装备制造及高新技术产业基地和综合交通运输枢纽,在全国具有举足轻重的地位。近年来,中部地区铁路水路交通运输快速发展,改善了地区交通运输条件,为中部崛起战略的实施提供了先导条件和保障。图 6为中部地区示意图。据此完成下列问题。
      (1)中部地区位于我国内陆腹地,是连接东部沿海 (填“经济发达”或“资源丰富”)地区与西部 (填“经济发达”或“资源丰富”)地区的桥梁和纽带。
      (2)中部地区是我国重要的交通运输枢纽,在全国区域发展格局中具有承东启西、连南接北的重要战略地位,其中 横贯东西,通航能力强,有“黄金水道”之称,连接北京和广州的
      线纵贯南北。
      (3)交通运输是区域经济发展的“先行官”,请简要说明交通建设对中部地区经济发展的作用。
      13、中国建筑文化博大精深,源远流长,从古至今形成了八大独具特色的派系。这些派系不仅承载着丰富的历史文化底蕴,更展现了中华大地辽阔疆域内多样化的地域风情和民族特色。从北国的雄伟壮丽到江南的小桥流水,每一派建筑都是华夏儿女智慧与创造力的结晶,共同构筑了中华建筑艺术的辉煌篇章。图7为我国八大传统建筑分布图。据此完成下列问题。
      (1)八大传统建筑派系中的晋派建筑分布于我国的 高原,海派建筑位于 平原。
      (2)八大传统建筑派系中的京派建筑和川派建筑的代表性建筑分别是 、 。
      选取其中一个派系从气候角度分析其建筑特点。
      (3)随着时代的发展,传统建筑面临着不同的命运。有的被完整地保留下来并发展旅游,有的则逐渐被现代建筑所取代。请谈谈你对传统建筑保护与发展的看法。
      参考答案
      一、选择题(本大题共10小题,每小题2分,共20分。每小题只有1个选项符合题意)
      二、非选择题(本大题共3小题,共20分)
      11、(1)白令 北美 热
      (2)黄沙漫漫 高温、淡水资源短缺、沙尘天气
      (3)科学技术(科技/航空技术) 拓展了旅游客源市场范围;催生新的旅游线路;带动旅游景区周边配套设施升级。(任答一点即可)
      12、(1)经济发达 资源丰富
      (2)长江 京广
      (3)加强区域联系,促进资源流动;拓展市场空间,扩大销售范围;优化产业结构,带动产业发展。(任答两点即可)
      13、(1)黄土 长江中下游
      (2)四合院 吊脚楼 京派建筑四合院;位于华北平原,冬季寒冷干燥,风力强劲,风沙大,四合院呈四方环形,墙体较厚,有利于防止冷空气和风沙侵袭。川派建筑吊脚楼;多分布于西南地区,气候潮湿多雨,夏季炎热;吊脚楼高悬地面,能通风防潮;屋顶坡度较大,利于排水。(任选一个答一点即可)
      (3)加强传统建筑的维护和修缮,修旧如旧;加强文物保护及旅游管理;加强传统建筑文化传承与宣传。(任答两点即可)
      1
      2
      3
      4
      5
      6
      7
      8
      9
      10
      D
      B
      B
      B
      A
      C
      D
      B
      B
      C

      相关试卷 更多

      资料下载及使用帮助
      版权申诉
      • 1.电子资料成功下载后不支持退换,如发现资料有内容错误问题请联系客服,如若属实,我们会补偿您的损失
      • 2.压缩包下载后请先用软件解压,再使用对应软件打开;软件版本较低时请及时更新
      • 3.资料下载成功后可在60天以内免费重复下载
      版权申诉
      若您为此资料的原创作者,认为该资料内容侵犯了您的知识产权,请扫码添加我们的相关工作人员,我们尽可能的保护您的合法权益。
      入驻教习网,可获得资源免费推广曝光,还可获得多重现金奖励,申请 精品资源制作, 工作室入驻。
      版权申诉二维码
      欢迎来到教习网
      • 900万优选资源,让备课更轻松
      • 600万优选试题,支持自由组卷
      • 高质量可编辑,日均更新2000+
      • 百万教师选择,专业更值得信赖
      微信扫码注册
      手机号注册
      手机号码

      手机号格式错误

      手机验证码 获取验证码 获取验证码

      手机验证码已经成功发送,5分钟内有效

      设置密码

      6-20个字符,数字、字母或符号

      注册即视为同意教习网「注册协议」「隐私条款」
      QQ注册
      手机号注册
      微信注册

      注册成功

      返回
      顶部
      中考一轮 精选专题 初中月考 教师福利
      添加客服微信 获取1对1服务
      微信扫描添加客服
      Baidu
      map