若您为此资料的原创作者,认为该资料内容侵犯了您的知识产权,请扫码添加我们的相关工作人员,我们尽可能的保护您的合法权益。
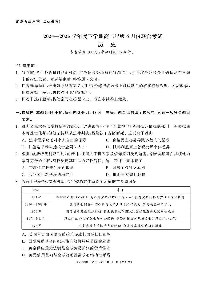
1/19
2/19
3/19
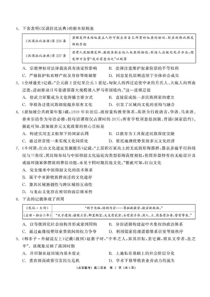
还剩16页未读,
继续阅读
辽宁省点石联考2024-2025学年高二下学期6月份联合考试历史试题(含答案)含答案解析
展开
这是一份辽宁省点石联考2024-2025学年高二下学期6月份联合考试历史试题(含答案)含答案解析,共19页。
相关试卷
辽宁点石联考2025-2026学年高三10月联合考试历史试题含答案解析:
这是一份辽宁点石联考2025-2026学年高三10月联合考试历史试题含答案解析,文件包含点石联考高三10月联考历史试题参考答案pdf、高三历史pdf等2份试卷配套教学资源,其中试卷共24页, 欢迎下载使用。
2026辽宁省点石联考高二上学期9月联合考试历史含答案:
这是一份2026辽宁省点石联考高二上学期9月联合考试历史含答案,共7页。试卷主要包含了单选题,综合题,材料题等内容,欢迎下载使用。
2024—2025学年度辽宁省点石联考高一第二学期6月联合考试历史试题(含答案):
这是一份2024—2025学年度辽宁省点石联考高一第二学期6月联合考试历史试题(含答案),共9页。试卷主要包含了06,哪吒在中国家喻户晓,图2是近代欧洲某一运动的示意图等内容,欢迎下载使用。
相关试卷 更多
资料下载及使用帮助
版权申诉
- 1.电子资料成功下载后不支持退换,如发现资料有内容错误问题请联系客服,如若属实,我们会补偿您的损失
- 2.压缩包下载后请先用软件解压,再使用对应软件打开;软件版本较低时请及时更新
- 3.资料下载成功后可在60天以内免费重复下载
版权申诉
免费领取教师福利

