搜索
      上传资料 赚现金

      吉林省2024_2025学年高二生物上学期10月月考试题含解析

      • 954.85 KB
      • 2025-06-14 08:59:13
      • 54
      • 0
      • 教习网2972821
      加入资料篮
      立即下载
      吉林省2024_2025学年高二生物上学期10月月考试题含解析第1页
      高清全屏预览
      1/24
      吉林省2024_2025学年高二生物上学期10月月考试题含解析第2页
      高清全屏预览
      2/24
      吉林省2024_2025学年高二生物上学期10月月考试题含解析第3页
      高清全屏预览
      3/24
      还剩21页未读, 继续阅读

      吉林省2024_2025学年高二生物上学期10月月考试题含解析

      展开

      这是一份吉林省2024_2025学年高二生物上学期10月月考试题含解析,共24页。试卷主要包含了选择题,非选择题等内容,欢迎下载使用。
      本试卷分选择题和非选择题两部分,共25题,共100分,共4页。考试时间为75分钟。考试结束后,只交答题卡。
      第Ⅰ卷选择题
      一、选择题:本题共15小题,每小题2分,共30分。在每小题给出的四个选项中,只有一项是符合题目要求的。
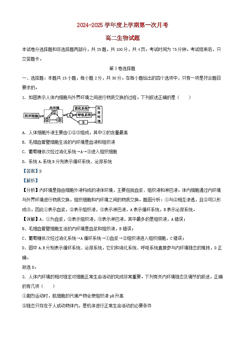
      1. 如图表示人体内细胞与外界环境之间进行物质交换的过程。下列叙述正确的是( )
      A. 人体细胞外液主要由①②③组成,其中①的含量最高
      B. 毛细血管壁细胞生活的内环境是血液和组织液
      C. 葡萄糖依次经过消化系统→A→③进入组织细胞
      D. 系统A.系统B分别表示循环系统、泌尿系统
      【答案】D
      【解析】
      【分析】内环境是指由细胞外液构成的液体环境,主要包括血浆、组织液和淋巴液。体内细胞通过内环境与外界环境进行物质交换,组织细胞和内环境之间的物质交换。题图分析:①与②相互渗透,且②可以形成③,因此①表示血浆,②表示组织液,③表示淋巴液,A表示循环系统,B表示泌尿系统。
      【详解】A、①为血浆,②表示组织液,③表示淋巴液,其中最多的是组织液,A错误;
      B、毛细血管壁细胞生活的内环境是血浆和组织液,B错误;
      C、葡萄糖依次经过消化系统→A循环系统→①血浆→②组织液进入组织细胞,C错误;
      D、图中A.B分别表示循环系统、泌尿系统,它们和消化系统、呼吸系统直接参与内环境稳态的维持,D正确。
      故选D。
      2. 人体内环境的相对稳定对细胞正常生命活动的完成非常重要。下列有关内环境稳态及调节的叙述,正确的有几项( )
      ①剧烈运动时,肌细胞的代谢产物会使组织液pH升高
      ②稳态只存在于人或动物体内,是机体进行正常生命活动的必要条件
      ③长期营养不良,则会引起组织水肿
      ④内环境稳态指的是内环境理化性质的相对稳定
      ⑤内环境是细胞代谢的主要场所,当内环境的稳态被破坏时,必将引起酶促反应速率减慢
      ⑥细胞不仅依赖于内环境,也参与了内环境的形成和维持
      A. 一项B. 二项C. 四项D. 五项
      【答案】B
      【解析】
      【分析】内环境的各种成分和理化性质,会随外界因素和体内细胞代谢活动的变化而变化,这种变化会引发机体的自动调节,使其维持在相对稳定的范围内,这就是内环境稳态。内环境稳态对机体健康至关重要。
      【详解】①剧烈运动时肌细胞的代谢产物为乳酸,局部组织液pH值降低,①错误;
      ②内环境稳态是机体进行正常生命活动的必要条件,在分子、细胞、生态水平也存在稳态,②错误;
      ③长期营养不良,血浆蛋白减少,血浆渗透压降低,导致血浆中的水分子向组织液渗透,组织液的量会增加,引起组织水肿,③正确;
      ④内环境的稳态指的是内环境成分和理化性质的相对稳定,④错误;
      ⑤内环境由血浆、组织液和淋巴液组成,细胞质基质是细胞代谢的主要场所,内环境稳态遭到破坏时,可能会导致酶促反应速率减慢,⑤错误;
      ⑥细胞不仅依赖于内环境,也参与了内环境的形成和维持,⑥正确;
      综上所述,③⑥正确,即B正确。
      故选B。
      3. 下列有关神经系统的结构和反射的叙述,正确的有几项( )
      ①神经系统是由大脑、脊髓和它们发出的神经组成
      ②神经元树突和轴突的细小分支叫作神经末梢,它们分布在全身各处
      ③直接刺激传出神经,也可以发生反射活动
      ④只要反射弧结构完整,给予适当刺激,即可出现反射活动
      ⑤实验犬看到盆中的肉时唾液分泌增加是条件反射
      ⑥条件反射的建立和消退都是学习的过程,都需要大脑皮层的参与
      A. 二项B. 三项C. 四项D. 五项
      【答案】B
      【解析】
      【分析】神经系统是机体内对生理功能活动的调节起主导作用的系统,主要由神经组织组成,分为中枢神经系统和周围神经系统两大部分。中枢神经系统又包括脑和脊髓,周围神经系统包括脑神经和脊神经。
      【详解】①神经系统是由脑(包括大脑、小脑、脑干、下丘脑等)、脊髓和它们发出的神经组成,①错误;
      ②神经元树突和轴突的细小分支叫作神经末梢,它们分布在全身各处,进而实现神经调节对机体各部分的调控,②正确;
      ③反射必须经过完整的反射弧,直接刺激传出神经可以引起反应,没有完整的反射弧参与,故不是反射,③错误;
      ④低级中枢受高级中枢控制,即使反射弧完整,给予适宜刺激,也不一定出现反射活动,④错误;
      ⑤实验犬看到盆中的肉时唾液分泌增加,是后天性行为,需在大脑皮层的参与下完成的高级反射活动,属于条件反射,⑤正确;
      ⑥条件反射的建立需要大脑皮层参与,而条件反射的消退也是一个新的学习过程,也需要大脑皮层的参与,⑥正确;
      综上所述,②⑤⑥正确,即B正确。
      故选B。
      4. 当人长时间处于精神压力、生活挫折、疾病等消极情绪状态下会产生抑郁。当抑郁持续下去而得不到缓解时,就可能形成抑郁症。5-羟色胺再摄取抑制剂可选择性地抑制突触前膜对5-羟色胺的回收来缓解抑郁症状。下列相关说法错误的是()
      A. 5-羟色胺的合成和分泌发生障碍容易使人产生消极情绪
      B. 5-羟色胺的释放依赖于突触前膜的流动性且需要细胞供能
      C. 积极建立维持良好的人际关系和适度运动有利于缓解抑郁症状
      D. 5-羟色胺再摄取抑制剂有利于更多的5-羟色胺进入突触后膜传递兴奋
      【答案】D
      【解析】
      【分析】依据题意,5-羟色胺再摄取抑制剂的药物,可选择性地抑制突触前膜对5-羟色胺的回收来缓解抑郁症状,可推知5-羟色胺为兴奋性神经递质,这种药物作用于突触前膜。
      【详解】A、5-羟色胺的合成和分泌发生障碍,会导致突触间隙中的5-羟色胺含量降低,容易使人产生消极情绪,A正确;
      B、5-羟色胺的释放方式是胞吐,依赖于膜的流动性且需要消耗能量,B正确;
      C、长时间处于精神压力、生活挫折、疾病等消极情绪状态下会产生抑郁,建立维持良好的人际关系和适度运动有利于缓解抑郁症状,C正确;
      D、5-羟色胺再摄取抑制剂有利于突触间隙中5-羟色胺含量的维持,5-羟色胺不进入突触后膜,D错误。
      故选D。
      5. 缺血性脑卒中是因脑部血管阻塞而引起的脑部损伤,可发生在脑的不同区域。若缺血性脑卒中患者无其他疾病或损伤,下列说法错误的是( )
      A. 损伤发生在大脑时,患者可能会出现排尿不完全
      B. 损伤发生在大脑皮层S区时,患者不能发出声音
      C. 损伤发生在海马体时,患者可能很难形成短时记忆
      D. 损伤导致上肢不能运动时,患者的缩手反射仍可发生
      【答案】B
      【解析】
      【分析】大脑是高级神经中枢,可以控制低级神经中枢脊髓的生理活动。缩手反射为非条件反射。
      【详解】A、排尿的高级中枢在大脑皮层,低级中枢在脊髓,损伤发生在大脑时,患者可能会出现排尿不完全,A正确;
      B、S区为运动性语言中枢,损伤后,患者与讲话有关的肌肉和发声器官完全正常,能发出声音,但不能表达用词语表达思想,B错误;
      C、短时记忆的形成与海马区有关,损伤发生在海马体时,患者可能很难形成短时记忆,C正确;
      D、损伤导致上肢不能运动时,大脑皮层的躯体运动中枢受到损伤,此时患者的缩手反射仍可发生,因为缩手反射的低级中枢在脊髓,D正确。
      故选B。
      6. 研究发现,神经递质 A会与蓝斑神经元上的 GaIRI受体结合,引起K⁺通道开放,使K⁺顺浓度梯度转移,影响幼年大鼠蓝斑神经元兴奋性。下列说法正确的是()
      A. 神经递质A与蓝斑神经元上的 GaIRI 受体结合后会使K⁺以主动运输的方式外流
      B. 神经递质A作用后会被突触后膜回收再利用
      C. 神经递质 A还能与突触后膜上的乙酰胆碱受体结合,引起突触后膜兴奋
      D. 神经递质 A可以通过增大静息电位绝对值,抑制幼年大鼠蓝斑神经元的兴奋
      【答案】D
      【解析】
      【分析】神经递质有兴奋性和抑制性两种,受到刺激后神经递质由突触小泡运输到突触前膜与其融合,以胞吐的方式释放到突触间隙,与突触后膜上的特异性受体结合,引起突触后膜的兴奋或抑制。
      【详解】A、正常情况下,神经细胞内K+浓度高于组织液中K+浓度,神经递质A与蓝斑神经元上的 GaIRI 受体结合,引起K+通道开放,使K+顺浓度梯度转移,所以K+是以协助扩散的方式外流,A错误;
      B、神经递质A作用后会被突触前膜回收再利用或被对应的酶降解,B错误;
      C、受体具有特异性,神经递质A不能与突触后膜上的乙酰胆碱受体结合,C错误;
      D、静息电位产生的机理是 K+外流,使膜外带正电的离子数目增多,膜电位表现为外正内负。神经递质 A会与蓝斑神经元上的 GaIRI受体结合,引起K+通道开放,使K+顺浓度梯度外流,增大了静息电位的绝对值,抑制幼年大鼠蓝斑神经元的兴奋性,D正确。
      故选D。
      7. 如图是用甲、乙两个电流表研究神经纤维及突触上兴奋产生及传导的示意图。下列有关叙述错误的是( )
      A. 静息状态下,甲指针偏转,乙指针不偏转
      B. 刺激b处时,甲指针维持原状,乙指针偏转一次
      C. 刺激a处时,甲指针偏转一次,乙指针偏转两次
      D. 阻断c处神经递质的释放,再刺激a处时,甲指针偏转一次,乙指针不偏转
      【答案】D
      【解析】
      【分析】图中甲电流表的两极分别位于膜外和膜内,乙电流表的两极均置于膜外。兴奋在神经元之间传递需要通过信号转换,神经递质在突触处传递时有时间耽搁。突触处神经递质只能由突触前膜释放,作用于突触后膜,传递方向是单向的,在神经纤维上神经冲动的传导方向是双向的。
      【详解】A、甲电流表的两极分别位于膜外和膜内,乙电流表的两极均置于膜外,静息状态下,甲电流表膜外为正电位,膜内为负电位,甲指针偏转,而乙电流表两极均为正电位,乙不发生偏转,A正确;
      B、刺激b处时,兴奋无法传到左边神经元,因此甲指针维持原状,对于乙电流表,兴奋无法传到乙电流表左边电极,但是可以传到电流表的右侧电极,所以乙指针偏转一次,B正确;
      C、刺激a处时,对于甲电流表,兴奋传到电极处,膜外为负电位,膜内为正电位,甲指针偏转一次,对于乙电流表,兴奋先传到乙电流表的左边电极,然后传到右边电极,乙指针偏转两次,C正确;
      D、清除c处的神经递质,再刺激a处时,兴奋无法传到右边神经元,但是可以传到左边,甲指针偏转一次,乙指针偏转一次,D错误。
      故选D。
      8. 在20世纪之前,激素这一概念还没有被提出,学术界普遍认为人和动物一切生理活动都是由神经系统调节的。下列关于激素的发现,描述错误的是( )
      A. 沃泰默认为切除神经后小肠黏膜受盐酸刺激引起胰液分泌属于神经调节
      B. 班廷之前,科学家试图通过制备胰腺提取物治疗糖尿病却收效甚微,是因为胰岛素分泌量太少
      C. 斯他林和贝利斯的实验巧妙在于排除了神经调节对实验结果的干扰
      D. 睾丸分泌雄激素的研究中,摘除和移植睾丸实验分别运用了“减法原理”和“加法原理”
      【答案】B
      【解析】
      【分析】科学家斯他林和贝利斯读了沃泰默的论文,却大胆地作出另一种假设:这不是神经反射而是化学物质,在盐酸的作用下,小肠黏膜可能产生了一种化学物质,这种物质进入血液后,随血流到达胰腺,引起胰液的分泌。1902年,为了验证这一假设,他们把狗的一段小肠剪下,刮下黏膜,将黏膜与稀盐酸混合加砂子磨碎,制成提取液。将提取液注射到同条狗的静脉中,发现能促进胰腺分泌胰液。这证明他们的假设是正确的。他们把小肠黏膜分泌的这种化学物质叫做促胰液素。
      【详解】A、沃泰默认为切除神经后小肠黏膜受盐酸刺激引起胰液分泌属于神经调节,A正确;
      B、班廷之前,科学家试图通过制备胰腺提取物治疗糖尿病却收效甚微,是因为胰岛素的本质是蛋白质,会被胰腺分泌的消化酶所分解,B错误;
      C、斯他林和贝利斯的实验巧妙在于将小肠黏膜和盐酸混合后获得的提取液注射到血液中,排除了神经调节对实验结果的干扰,C正确;
      D、睾丸分泌雄激素的研究中,摘除睾丸利用了“减法原理”,移植睾丸实验运用了“加法原理”,D正确。
      故选B。
      9. 下图中神经元A、B与痛觉传入有关,C神经元能释放内啡肽。内啡肽是一种抑制疼痛的神经递质,内啡肽与A神经元上的阿片受体结合后促进A神经元K+外流。吗啡是一种阿片类毒品,也是麻醉中常用的镇痛药,长期使用吗啡后可导致依赖成瘾,一旦突然停止使用将导致P物质的释放量变化。下列说法正确的是()
      A. 痛觉中枢产生的兴奋可通过突触由B神经元传至A神经元
      B内啡肽通过阿片受体进入A神经元进而促进A神经元K+外流
      C. 吗啡依赖成瘾的原因可能是停用后P物质的释放量迅速减少,出现更强烈的痛觉
      D. 新型止痛药可以考虑以B为靶点,精准作用于疼痛传导通路,避免阿片类药物瘾
      【答案】D
      【解析】
      【分析】如图所示,痛觉中枢产生的兴奋可以传递给C神经元,C神经元释放的内啡肽可以作用于A神经元的阿片受体,据题可知,内啡肽与A片受体结合后促进A神经元K+外流,降低A神经元的兴奋性;A神经元释放的P物质与B神经元的P物质受体结合,传递神经冲动,最终引发痛觉;吗啡也可与A神经元的阿片受体结合。
      【详解】A、B神经元和A神经元构成的突触中,B神经元是突触后膜,兴奋只能从突触前膜传向突触后膜,只能从A神经元传向B神经元,A错误;
      B、内啡肽与A片受体结合后促进A神经元K+外流,发挥作用后,与受体分离,不会进入A神经元,B错误;
      C、吗啡与阿片受体结合后导致A神经元兴奋性下降,P物质释放减少,若停用吗啡,A神经元兴奋性恢复,P物质释放量增加,出现更强烈的痛觉,C错误;
      D、B神经元上除了P物质受体外还有其他受体,新型止痛药可能与B神经元的其他受体结合阻碍兴奋的传递,从而避免阿片类药物成瘾,D正确。
      故选D。
      10. 下图为甲状腺激素分泌的调节示意图,其中字母表示内分泌腺,数字表示激素,下列分析正确的是()
      A. c不仅具有感受刺激和传导兴奋的功能,而且有分泌激素的功能
      B. ②与③的作用体现了分级调节
      C. 人体中激素②只能作用于b,激素③只能作用于a和c
      D. 若饮食中长期缺碘,则人体中c会增生肿大
      【答案】A
      【解析】
      【分析】图示为甲状腺激素分泌的分级调节和反馈调节过程,其中a是垂体,b是甲状腺,c是下丘脑。
      【详解】A、激素①是促甲状腺激素释放激素,激素②是促甲状腺激素,③是甲状腺激素。c是下丘脑,不仅具有感受刺激和传导兴奋的功能,而且有分泌激素的功能,A正确;
      B、c→a→b的过程体现了分级调节,B错误;
      C、激素②为促甲状腺激素,只能作用于b甲状腺,激素③为甲状腺激素,可作用于机体的几乎所有的细胞,C错误;
      D、碘是组成甲状腺激素的成分,若饮食中长期缺碘,则甲状腺激素合成减少,对下丘脑和垂体的抑制作用减弱,促甲状腺激素增加,促进甲状腺增生,因此人体中b甲状腺会增生肿大,D错误。
      故选A。
      11. 下列关于渗透压调节的叙述错误的是( )
      A. 渗透压的调节包括水平衡和盐平衡的调节,主要通过调节尿量和尿的成份实现的
      B. 通过抗利尿激素的水平衡调节过程在下丘脑中存在反射弧
      C. 通过下丘脑在大脑皮层产生渴感这一反射,人会主动饮水补充水分
      D. 当细胞外液量减少或血钠含量降低时,肾上腺皮质增加分泌醛固酮
      【答案】C
      【解析】
      【分析】当人体失水过多、饮水不足或吃的食物过咸时→细胞外液渗透压升高→下丘脑渗透压感受器受到刺激→垂体释放抗利尿激素增多→肾小管、集合管对水分的重吸收增加→尿量减少。同时大脑皮层产生渴觉(主动饮水)。
      【详解】A、水平衡和盐平衡的调节过程密切相关,通常称为渗透压调节,主要是通过肾脏完成的,通过调节尿量和尿的成份实现的,A正确;
      B、通过抗利尿激素的水平衡调节过程为:比如细胞外液渗透压升高→下丘脑渗透压感受器→传入神经→下丘脑神经中枢→传出神经→下丘脑神经内分泌细胞合成抗利尿激素并由垂体释放,此过程在下丘脑中存在反射弧,B正确;
      C、通过下丘脑在大脑皮层产生渴感中反射弧并不完整,不属于反射,C错误;
      D、当大量丢失水分使细胞外液量减少以及血钠含量降低时,肾上腺皮质增加分泌醛固酮促进肾小管和集合管对Na+的重吸收,维持血钠含量的平衡,D正确。
      故选C。
      12. 下列关于人体神经调节和体液调节的叙述,正确的是( )
      A. 下丘脑中含有参与躯体运动和维持身体平衡的神经中枢
      B. 养殖鱼类时,可以给鱼饲喂促性腺激素,来促进卵和精子的成熟,从而进行人工育苗
      C. 胰岛素、甲状腺激素和肾上腺素在提高血糖浓度上具有协同作用
      D. 刺激大脑中央前回的顶部,可以引起下肢的运动
      【答案】D
      【解析】
      【分析】神经调节和体液调节是人体调节生命活动的重要方式。神经调节依靠神经系统,反应迅速、准确;体液调节通过激素等化学物质,作用范围较广泛、反应较缓慢。
      【详解】A、下丘脑中含有体温调节中枢、水盐平衡调节中枢等,脊髓中含有参与躯体运动的神经中枢,小脑是维持身体平衡的神经中枢,A错误;
      B、促性腺激素是多肽类激素,饲喂会被消化分解而失去作用,不能通过饲喂促性腺激素来促进卵和精子的成熟,B错误;
      C、胰岛素降低血糖,甲状腺激素和肾上腺素升高血糖浓度,在提高血糖上是相互拮抗的,C错误;
      D、除头面部外,皮层代表区的位置与躯体各部分的关系是倒置的,刺激大脑皮层中央前回顶部,可以引起下肢的运动,D正确。
      13. 如图表示机体由T1环境进入T2环境的过程中产热量和散热量的变化,下列叙述正确的是( )
      A. 根据图示信息可知T2>T1
      B. 曲线A表示产热量,曲线B表示散热量
      C. T2环境中由于产热量和散热量均高于T1环境,机体表现为体温升高
      D. a~b过程中机体通过皮肤毛细血管舒张,汗腺分泌增加等方式增加散热
      【答案】B
      【解析】
      【分析】人体体温调节:
      (1)机理:产热=散热;
      (2)寒冷环境下:①增加产热的途径:骨骼肌战栗、甲状腺激素和肾上腺素分泌增加;②减少散热的途径:立毛肌收缩、皮肤血管收缩等;
      (3)炎热环境下:主要通过增加散热在维持体温相对稳定,增加散热的措施主要有汗液分泌增加、皮肤血管舒张。
      【详解】A、由曲线情况可知,机体由温度为T1的环境进入到温度为T2的环境的产热和散热量增加,T2<T1,A错误;
      B、由于进入温度为T2的环境短时间内B曲线上升比A曲线迅速,确定曲线A表示产热量,曲线B表示散热量,B正确;
      C、由图示可以看出,和T1相比,T2环境中机体产热量和散热量均高于T1环境,但产热量和散热量维持平衡,故机体体温维持正常,C错误;
      D、a~b过程表示是由高温环境到低温环境,物质氧化分解速度加快,导致产热增加,D错误。
      故选B。
      14. 下列关于免疫系统的组成和功能的叙述,正确的是( )
      A. 扁桃体,淋巴结和脾是免疫器官,是免疫细胞生成、成熟和集中分布的场所
      B. 树突状细胞的细胞膜具有很多突起结构与其能够高效识别病原体的功能密切相关
      C. 抗体、溶菌酶、细胞因子等免疫活性物质都是由免疫细胞产生并发挥免疫作用的物质
      D. 组织液、血浆和唾液中的溶菌酶和吞噬细胞构成了第二道防线
      【答案】B
      【解析】
      【分析】免疫系统的组成包括免疫器官、免疫细胞和免疫活性物质,免疫器官是免疫细胞生成、成熟或集中分布的场所,包括骨髓、胸腺、脾、淋巴结、扁桃体等;免疫细胞是发挥免疫作用的细胞,包括淋巴细胞和吞噬细胞;免疫活性物质是由免疫细胞或其他细胞产生的发挥免疫作用的物质,如抗体、淋巴因子、溶菌酶等。
      【详解】A、扁桃体,淋巴结和脾是免疫器官,是免疫细胞集中分布的场所,胸腺和骨髓也是免疫器官,是免疫细胞生成、成熟的场所,A错误;
      B、树突状细胞的细胞膜有很多突起,增加的细胞膜的膜面积,有利于高效识别病原体,B正确;
      C、免疫活性物质是由免疫细胞或其它细胞产生具有免疫作用的物质,C错误;
      D、唾液不是体液,唾液中的溶菌酶属于第一道防线,D错误。
      故选B。
      15. 下列关于免疫系统的叙述,正确的是( )
      A. 特异性免疫是机体在长期进化中遗传下来的
      B. 机体对衰老、损伤的细胞的清理体现了免疫系统的防御功能
      C. T细胞和B细胞是在骨髓中发育成熟的淋巴细胞
      D. 脾脏参与制造新的血细胞与清除衰老的血细胞
      【答案】D
      【解析】
      【分析】免疫系统包括免疫器官、免疫细胞和免疫活性物质。
      (1)免疫器官:骨髓、胸腺、脾、淋巴结、扁桃体等;
      (2)免疫细胞:吞噬细胞和淋巴细胞;
      (3)免疫活性物质:抗体(由浆细胞分泌)、淋巴因子(由T细胞分泌)、溶菌酶等;
      【详解】A、非特异性免疫是人人生来就有的,遗传下来的,A错误。
      B、机体对衰老、损伤的细胞的清理体现了免疫系统的自稳功能,B错误;
      C、T细胞来源于骨髓造血干细胞,在胸腺中成熟,C错误;
      D、脾属于免疫器官,参与制造新的血细胞与清除衰老的血细胞,D正确。
      故选D。
      二、选择题:本题共5小题,每小题3分,共15分。在每小题给出的四个选项中,有一项或多项式符合题目要求的,全部选对得3分,选对但选不全得1分,有选错得0分。
      16. 人在睡梦中偶尔会出现心跳明显加快、呼吸急促,甚至惊叫。如果此时检测这些人的血液,会发现肾上腺素含量明显升高。下列叙述正确的是( )
      A. 睡梦中出现呼吸急促和惊叫等生理活动不受大脑皮层控制
      B. 睡梦中惊叫等应激行为与肾上腺皮质分泌的肾上腺素有关
      C. 肾上腺素可以口服发挥作用
      D. 交感神经兴奋促进肾上腺素释放进而引起心跳加快,属于神经—体液调节
      【答案】CD
      【解析】
      【分析】自主神经系统:
      (1)概念:支配内脏、血管和腺体的传出神经,它们的活动不受意识支配,称为自主神经系统。
      (2)功能:当人体处于兴奋状态时,交感神经活动占据优势,心跳加快,支气管扩张,但胃肠的蠕动和消化腺的分泌活动减弱;当人处于安静状态时,副交感神经活动占据优势,此时,心跳减慢,但胃肠的蠕动和消化液的分泌会加强,有利于食物的消化和营养物质的吸收。
      【详解】A、睡梦中出现呼吸急促和惊叫等生理活动受大脑皮层控制,A错误;
      B、睡梦中惊叫属于应激行为,与肾上腺髓质分泌的肾上腺素有关,B错误;
      C、肾上腺素的化学本质是氨基酸衍生物,可注射可口服,C正确;
      D、交感神经兴奋时,肾上腺髓质分泌的肾上腺素增加,可以提高机体的代谢水平,属于神经-体液调节,D正确。
      故选CD。
      17. 某同学刚感冒发热至39℃,伴急性肠炎。下列叙述正确的是( )
      A. 体温升高对人体有害无益
      B. 急性肠炎可以静脉注射葡萄糖盐水
      C. 发烧时采用加盖棉被,通过增加排汗来辅助降低体温
      D. 若体温升至39℃不再变化,则此时散热量大于生病前的散热量
      【答案】BD
      【解析】
      【分析】人体通过调节产热和散热来维持机体体温的恒定。机体产热和散热保持动态平衡的机制为:外界温度低时,机体产热多,散热也多;外界温度高时,机体产热少,散热少。产热多于散热,则体温升高;产热少于散热,则体温降低。
      【详解】A、体温适度升高,是机体自我保护行为,A错误;
      B、急性肠炎的患者体内水分、盐大量丢失,也缺少能量,故可以静脉注射葡萄糖盐水,B正确;
      C、发烧时并非都能采用加盖棉被、增加排汗来辅助降低体温,有的发烧加盖棉被,不会导致出汗,反而使体温升高,C错误;
      D、若体温升至39℃不再变化,此时机体产热量等于散热量,散热量大于生病前(低温状态)的散热量,D正确。
      故选BD。
      18. 2023年3月19日在重庆南滨公园举行一年一度的马拉松比赛,赛程中运动员出现不同程度的出汗、呼吸加深加快、心跳加快、口渴和血糖含量下降等现象,一段时间后机体各项指标逐渐恢复。下列与此相关叙述正确的是()
      A. 肾上腺素和胰高血糖素的分泌均比安静时增多
      B. 运动过程中,线粒体内的葡萄糖氧化分解加快,体温略有升高
      C. 肌细胞无氧呼吸产生大量二氧化碳,刺激呼吸中枢使呼吸加深加快
      D. 心跳加快使心肌细胞糖原分解加快,可维持机体血糖的正常水平
      【答案】A
      【解析】
      【分析】稳态是指正常机体通过神经-体液-免疫调节网络,使各个器官、系统协调活动,共同维持内环境的相对稳定状态。
      【详解】A、奔跑时,机体消耗糖类增加,引起血糖降低,使胰高血糖素分泌增加,同时肾上腺素增加引起心跳加快,A正确;
      B、葡萄糖先在细胞质基质氧化分解后,其产物进入线粒体继续氧化分解释放能量,B错误;
      C、人体肌细胞无氧呼吸只产生乳酸,C错误;
      D、肌糖原不能分解为血糖,D错误。
      故选A。
      19. 人和高等动物胰液的分泌受神经一体液调节,进食可引起胰液大量分泌,过程如图。据图分析正确的是()
      A. 调节过程①和②中,后天形成的是过程②
      B. 胃酸刺激小肠黏膜分泌促胰液素,通过体液运输,作用于胰腺
      C. 食物刺激神经中枢,通过传出神经引起胃窦分泌胃泌素,该过程的调节方式是神经调节
      D. 图中反映出胰腺细胞接受信号分子的受体有3种
      【答案】ABC
      【解析】
      【分析】神经调节的基本方式是反射,反射活动的结构基础称为反射弧,包括感受器、传入神经、神经中枢、传出神经和效应器。反射必须通过反射弧来完成,缺少任何一个环节反射活动都不能完成,因此,该反射的神经结构是反射弧。神经冲动产生和传导的顺序是: a 感受器→ b 传入神经→ c 神经中枢→ d 传出神经 → e 效应器。体液调节:激素等化学物质,通过体液传送的方式对生命活动进行调节。
      【详解】A、①食物刺激通过反射弧引起腺体分泌激素,属于非条件反射,生来就有;②视觉和嗅觉在大脑皮层形成,为条件反射,后天形成,A正确;
      B、据图可知,胃酸刺激小肠黏膜分泌促胰液素,通过体液运输,作用于胰腺,促使胰腺分泌胰液,B正确;
      C、食物刺激神经中枢,通过传出神经引起胃窦分泌胃泌素,该过程经过反射弧,反射弧是神经调节的结构基础,该过程的调节方式是神经调节,C正确;
      D、图中胰腺细胞接受了4种信号:胃泌素、神经递质、促胰液素、胆囊收缩素,因此相应受体有4种,D错误。
      故选ABC。
      20. 下列关于激素的阐述正确的选项是( )
      A. 激素可以被定向运输至靶细胞
      B. 激素发挥作用的前提是识别细胞膜上的受体
      C. 激素不能直接参与细胞内的生命活动
      D. 激素和酶都具有高效性,能产生激素的细胞一定能产生酶
      【答案】CD
      【解析】
      【分析】激素调节的特点:微量高效、通过体液运输、作用于靶器官、靶细胞,作为信息分子。
      【详解】A、激素弥散在体液中,随体液运输到全身各处,不能定向运输,A错误;
      B、激素的受体可分布在细胞膜上和细胞内,如性激素的受体在细胞内,B错误;
      C、激素作为信息分子,在生命活动中起调节作用,不能直接参与细胞内的生命活动,C正确;
      D、激素和酶都具有高效性,酶是由活细胞产生的,激素是由特定的分泌腺或部位产生的,因此能产生酶的细胞不一定能产生激素,但能产生激素的细胞一定能产生酶,D正确。
      故选CD。
      第Ⅱ卷主观题
      三、非选择题:本题共5小题,共55分。
      21. 下面甲图是某人血液生化六项检查的化验单,乙图是此人某组织的内环境示意图,A、B处的箭头表示血液流动方向。请回答下列问题:
      (1)在做血液生化检查前要处于“空腹”状态,医学上的“空腹”一般要求采血前12~14小时内禁食,其原因是______。
      (2)血浆中每种成分的参考值都有一个变化范围,说明内环境的稳态是______。
      (3)乙图中的______(填序号)共同构成细胞外液,乙图中______(填序号)的氧气浓度最低。
      (4)血中的葡糖分子被②细胞利用,至少要通过______层磷脂分子层。
      (5)如果乙图表示此人的肌肉组织,则B端比A端明显减少的物质有______。
      (6)内环境稳态的调节机制主要是______。
      (7)某同学以清水、缓冲液(含Na2HPO4、KH2PO4的溶液,pH=7)和血浆分别为实验材料进行实验,探究“血浆是否具有维持pH稳定的功能”,主要实验步骤如下,分别加入25mL实验材料→测pH→滴加5mL0.1ml/L的HC1溶液、摇匀→测pH→倒去烧杯中溶液后充分冲洗→重复实验并记录。试回答下列有关问题:
      ①实验开始时都应测量三种实验材料的pH,其目的是_______。
      ②该同学用如图所示曲线来预期探究结果,试回答:
      a.预期结果中明显不符合科学的是______组。
      b.实验中起对照作用的是______组。
      ③如果要证明血浆确实具有维持pH稳定的功能,本探究实验还应该补充______。
      【答案】(1)进食导致血液成分的含量不断变化,无法判断是否正常
      (2)相对的 (3) ①. ①③④ ②. ②
      (4)6 (5)氧气和营养物质等
      (6)神经—体液—免疫调节
      (7) ①. 获得实验前数据,以便与实验后溶液pH作比较 ②. 清水 ③. 清水组和缓冲液组 ④. 加入NaOH溶液的实验
      【解析】
      【分析】内环境稳态的调节机制主要是神经-体液-免疫调节网络。‌这一调节机制通过神经、体液和免疫系统的共同作用,维持机体内环境的相对稳定状态。具体来说,内环境稳态是指正常机体通过调节作用,使各个器官、系统协调活动,共同维持内环境的相对稳定状态。这包括体内渗透压、温度、pH等理化特性和化学成分呈现动态平衡的过程‌
      【小问1详解】
      血液中成分含量会受到进食的影响而不断变化。比如进食后,血糖会升高。如果在非空腹状态下进行血液生化检查,就无法准确判断血液成分的含量是否处于正常范围;
      【小问2详解】
      内环境稳态的实质是:健康人的内环境每一种成分和理化性质都处于动态平衡中,血浆中每种成分的参考值都有一个变化范围,说明内环境稳态的变化是相对的,化验单中每种成分的参考值(即正常值)都有一个变化范围;
      【小问3详解】
      乙图中①为淋巴,③是组织液,④是血浆,它们三者共同构成细胞外液;乙图中的②为细胞内液,因组织细胞不断进行有氧呼吸消耗氧气,因此②的氧气浓度最低;
      【小问4详解】
      葡萄糖分子穿过血管壁,两层膜,进入细胞中穿过一层细胞膜,分解为丙酮酸,一层膜为两层磷脂分子,共穿过6层磷脂分子层;
      小问5详解】
      如果乙图表示此人的肌肉组织,则随血液从A处流向B处,氧气和营养物质等不断透过毛细血管壁进入组织液,进而被肌肉细胞吸收,因此B端比A端明显减少的物质有氧气和营养物质;
      【小问6详解】
      内环境稳态的意义在于它是机体进行正常生命活动的必要条件,通过神经-体液-免疫调节网络的共同作用,机体能够维持血糖含量、体温、pH值等在适宜的范围内,从而保证细胞代谢正常进行和机体功能的正常发挥‌;
      【小问7详解】
      ①实验设计时要遵循对照原则,此实验是观察血浆是否具有维持pH稳定的功能,所以在实验开始时都应预先测量pH,获得实验前数据,以便与实验后溶液pH作比较;
      ②a.清水组实验前呈中性,加入HCl溶液后,溶液pH应该下降,因此清水组预期结果明显不符合科学;
      b.根据图中曲线可以分析,缓冲液组具有一定的维持pH相对稳定的能力,血浆组维持pH相对稳定的能力最强。由此可得知,实验中清水组和缓冲液一组起对照作用。通过对照实验可以得出的结论是血浆与缓冲液一样具有维持pH相对稳定的功能,且血浆的这种能力比较强;
      血浆具有维持pH稳定的功能,设置实验时,可设置在酸性、中性和碱性等条件下观察血浆维持pH稳定的能力。本实验还需添加NaOH溶液,血浆pH仍可在一定范围内保持稳定,这样实验会更完善。
      22. 如图1是反射弧的组成示意图,①②③④是反射弧的组成部分。请回答下列问题。
      (1)图1中表示感受器接受刺激后,接受刺激部位的膜外电位变化是______,兴奋在突触后膜传递时信号的转换是______。
      (2)图中的神经元之间分布有神经胶质细胞,它具有______(至少写出3个)等多种功能。
      (3)如图2表示三个神经元及其联系。将三个神经细胞置于相当于细胞外液的溶液(溶液S)中。给e点一个强刺激,乙电流计指针______(填“会”或“不会”)发生偏转;适当降低溶液S中的Na+浓度,b点的静息电位将______(填“不变”“增大”或“减小”),若给b点一个强刺激,动作电位将______(填“不变”“增大”或“减小”)。
      (4)某种药物能够阻止神经递质的分解,若将此药物放在图中e点与d点间的突触间隙处,在b处刺激,预计d所在的神经元将发生______。
      (5)图3表示缩手反射的反射弧。图4、图5分别为图3虚线框内局部结构放大示意图。图3中的乙由______构成。图4中的结构f表示突触后膜上的受体,其在兴奋传递中的作用是______。
      (6)据图5分析,神经纤维上的兴奋可以进行双向传导的原因是______。
      【答案】(1) ①. 正电位→负电位 ②. 化学信号转换电信号
      (2)支持、保护、营养和修复神经元
      (3) ①. 不会 ②. 不变 ③. 减小
      (4)持续性的兴奋或抑制
      (5) ①. 传出神经末梢及其所支配的肌肉 ②. 与神经递质特异性结合,引发突触后膜产生电位变化
      (6)兴奋部位与两侧的未兴奋部位之间都有电位差,形成的局部电流可向两侧传导
      【解析】
      【分析】完成反射活动的结构基础是反射弧,包括5部分:感受器(感受刺激,将外界刺激的信息转变为神经的兴奋)、传入神经(将兴奋传入神经中枢)、神经中枢(对兴奋进行分析综合)、传出神经(将兴奋由神经中枢传至效应器)、效应器(对外界刺激作出反应)。
      【小问1详解】
      静息时,钾离子外流,膜电位是内负外正,受刺激后,钠离子内流,膜电位变为内正外负,所以感受器接受刺激后,接受刺激部位的膜外电位由正电位→负电位。兴奋在突触后膜传递时信号的转换是化学信号转换为电信号。
      【小问2详解】
      神经胶质细胞具有支持、保护、营养和修复神经元等功能。
      【小问3详解】
      由于神经元之间兴奋的传递是单方向的,所以给e点一个强刺激,乙电流表指针不会发生偏转;静息电位是K+外流形成的,适当降低溶液S中的Na+浓度,b点的静息电位将不变;动作电位是Na+内流形成的,若适当降低溶液S中的Na+浓度,细胞内外的钠离子浓度差变小,故给b点一个强刺激,则动作电位将减小。
      【小问4详解】
      若某种药物能够阻止神经递质的分解,将此药物放在e点与d点间的突触间隙处,在b处刺激时,释放的神经递质没有被分解,可持续起作用,所以预计d所在的神经元将发生持续性的兴奋或抑制。
      【小问5详解】
      图3中根据突触结构可知,兴奋由甲传到乙,说明甲表示感受器,乙表示效应器,它是由传出神经末梢及其所支配的肌肉组成的;突触后膜上的受体能与神经递质特异性结合,引发突触后膜产生电位变化。
      【小问6详解】
      兴奋部位与两侧的未兴奋部位之间都有电位差,形成的局部电流可向两侧传导。
      23. 甲状腺分泌的甲状腺激素(TH)可调节人体多种生命活动。双酚A(BPA)是一种有机化合物,若进入人体可导致甲状腺等内分泌腺功能紊乱。下丘脑—垂体—甲状腺(HPT)轴及BPA作用位点如图。回答下列问题:
      (1)据图可知,在TH分泌的过程中,过程①②③④⑤⑥属于______调节。这种调节方式的意义是可以______,从而维持机体的稳态。
      (2)TH是亲脂性激素,其作用包括提高______的速率,使机体产热增多;影响神经系统的______,TH作用的靶细胞是______。
      (3)甲状腺过氧化物酶(TPO)是合成TH所必需的酶,且能促进甲状腺上促甲状腺激素(TSH)受体基因的表达。研究发现,进入人体的BPA能抑制TPO活性,可导致血液中TH含量______,其原因是______。
      【答案】(1) ①. 分级和反馈 ②. 放大激素的调节效应,形成多级反馈调节,有利于精细调控
      (2) ①. 细胞代谢 ②. 发育和功能 ③. 几乎全身所有细胞
      (3) ①. 减少 ②. BPA能抑制TPO活性,导致甲状腺细胞中促甲状腺激素(TSH)受体基因的表达减少,进而表现为促甲状腺激素作用效果下降,TH分泌少
      【解析】
      【分析】下丘脑分泌促甲状腺激素释放激素促进垂体分泌促甲状腺激素,促甲状腺激素能促进甲状腺分泌甲状腺激素,进而促进代谢增加产热,这属于分级调节。当甲状腺激素含量过多时,会反过来抑制下丘脑和垂体的分泌活动,这叫做负反馈调节。
      【小问1详解】
      据图可知,在TH分泌的过程中,过程①②③属于分级调节,分级调节能放大激素的调节效应,形成多级反馈,有利于精细调控,从而维持机体的稳态,过程④⑤⑥属于反馈调节,通过该调节过程维持了激素含量的稳定。
      【小问2详解】
      TH是亲脂性激素,作用包括提高细胞代谢的速率,使机体产热增多;影响神经系统的发育和功能;TH作用于靶细胞和靶器官,作用几乎全身所有细胞。
      【小问3详解】
      由于甲状腺过氧化物酶(TPO)是合成TH所必需的酶,且能促进甲状腺上促甲状腺激素(TSH)受体基因的表达。若进入人体的BPA能抑制TPO活性,则会导致甲状腺细胞中的促甲状腺激素受体的基因表达减少,促甲状腺激素作用效果下降,甲状腺激素分泌减少,因此血液中TH含量减少,这会引发相关疾病。
      24. 妊娠糖尿病对母亲和胎儿的危害已引起人们的高度重视。孕妇在妊娠期由于体内雌激素水平升高而导致体内出现“胰岛素抵抗”。胰岛素抵抗是指胰岛素含量正常而靶器官对其敏感性低于正常的一种状态,这是妊娠期一种正常的生理性抵抗,随孕周增加而加重。为弥补胰岛素敏感性降低而产生的影响,胰岛素的分泌量也相应增加(用“……”表示)。尽管所有孕妇在妊娠期都有上述调节过程,但少数人却因发生胰岛B细胞分泌功能衰竭而使血糖升高,导致妊娠糖尿病的发生。
      (1)可通过抽血检测孕妇胰岛素分泌功能是否异常,这是因为激素调节具有______的特点。
      (2)胰岛素和雌激素的分泌在调节方式上均存在______(填“分级调节”或“反馈调节”或“分级调节和反馈调节”)。据图1可知,孕妇的雌激素水平升高使胰岛素作用的靶器官对胰岛素敏感性下降,表现为组织细胞吸收利用葡萄糖的量______(填“增加”或“减少”)对肝脏中糖原分解为葡萄糖的抑制作用______(填“增加”或“减弱”)。
      (3)胰岛素促进细胞内葡萄糖去向中的①和②分别指的是______。
      (4)Ⅱ型糖尿病患者的靶细胞对胰岛素作用不敏感,原因可能有:______(填序号)。
      ①胰岛素拮抗激素增多
      ②胰岛素分泌障碍
      ③胰岛素受体表达下降
      ④胰岛素B细胞损伤
      ⑤存在胰岛细胞自身抗体
      (5)胰岛A细胞的分泌物能促进正常胰岛B细胞分泌胰岛素,利用细胞体外培养方法可验证其正确性,方案如下:
      ①用高糖培养液培养胰岛A细胞,一段时间后过滤得到细胞和滤液。
      ②用含有上述滤液的培养液培养胰岛B细胞,一段时间后测定培养液中胰岛素的含量。
      上述方案存在错误和不足,请指出改进措施:
      a______;
      b______。
      【答案】(1)通过体液运输
      (2) ①. 反馈调节 ②. 减少 ③. 减弱
      (3)合成糖原(或答合成肝糖原和肌糖原);转化成甘油三酯、某些氨基酸(或答转化成非糖物质)(合成糖原,转化成甘油三酯、某些氨基酸)
      (4)①③ (5) ①. 应该用低糖(或无糖)培养液培养胰岛A细胞 ②. 应该再增加一组对照实验:用不含有上述滤液(或正常)的培养液培养胰岛B细胞(一段时间后测定培养液中胰岛素的含量)
      【解析】
      【分析】激素调节的特点:通过体液进行运输;作用于靶细胞、靶器官;作为信使传递信息;微量高效。
      【小问1详解】
      激素是通过体液进行运输,这是因为内分泌腺没有导管,内分泌细胞产生的激素弥散到体液中,随血液流到全身,传递着各种信息,因此可通过抽血检测孕妇胰岛素分泌功能是否异常,是因为激素调节具有通过体液进行运输的特点。
      【小问2详解】
      雌激素的分泌在调节方式上存在分级调节和反馈调节(下丘脑分泌促性腺激素释放激素作用于垂体,促进垂体分泌促性腺激素,作用于性腺,促进性腺分泌性激素,该过程称为分级调节,如果体内性激素含量过高,会反馈抑制下丘脑和垂体的分泌活动,该过程称为反馈调节),胰岛素的分泌在调节方式上存在反馈调节(胰岛素是由胰岛B细胞分泌的,当胰岛素分泌增多,会使血液中血糖浓度降低,从而抑制胰岛B细胞的分泌活动,说明在胰岛素的分泌调节中存在反馈调节),因此,胰岛素和雌激素的分泌都存在反馈调节机制。胰岛素能促进组织细胞吸收利用葡萄糖和抑制肝糖原分解,孕妇的雌激素水平升高使胰岛素作用的靶器官对胰岛素敏感性下降,因此组织细胞吸收利用葡萄糖的量减少,对肝脏中糖原分解为葡萄糖的抑制作用减弱。
      【小问3详解】
      据图可知,胰岛素与蛋白M结合后,经过细胞内的信号传递,引起含GLUT-4的囊泡与细胞膜融合,从而提高细胞对葡萄糖的转运能力,此过程与分泌蛋白的合成和运输相似。进入细胞内的葡萄糖的去向有三个:①氧化分解:随血液流经各组织时,被组织细胞摄取,氧化分解;②合成肝糖原和肌糖原:在肝和骨骼肌细胞内合成肝糖原和肌糖原储存起来;③转变为非糖物质:在脂肪组织和肝可将葡萄糖转变为非糖物质,如甘油三酯等。
      【小问4详解】
      ①胰岛素拮抗激素增多会影响靶细胞对胰岛素的敏感性,使血糖升高,①正确;
      ②Ⅱ型糖尿病患者的胰岛素水平正常,不存在胰岛素分泌障碍,②错误;
      ③胰岛素受体表达下降,靶细胞上胰岛素受体减少,会导致靶细胞对胰岛素作用不敏感,③正确;
      ④胰岛素B细胞损伤会导致胰岛素缺乏,而Ⅱ型糖尿病患者的胰岛素水平正常,④错误;
      ⑤存在胰岛细胞自身抗体会导致胰岛素分泌不足,而Ⅱ型糖尿病患者的胰岛素水平正常,⑤错误。
      故选①③。
      【小问5详解】
      胰岛A细胞分泌胰高血糖素能促进肝糖原的分解以及非糖物质的转化,要从滤液中获取胰高血糖素应该用低糖或者无糖的培养液来培养胰岛A细胞,促使其分泌胰高血糖素,此外该实验中缺乏对照组,无法通过现有的实验组来判断胰岛素含量的高低。改进措施:①应该用低糖(或无糖)培养液培养胰岛 A 细胞。②应该再增加一组对照实验:用不含有上述滤液(或正常)的培养液培养胰岛 B细胞(一段时间后测定培养液中胰岛素的含量)。
      25. 下图1为人体神经系统对排尿的控制的示意图,图2是正常人和两类尿崩症(中枢性尿崩症和肾性尿崩症)患者禁水后尿液渗透压的变化曲线图。请据图回答以下问题。
      (1)图中初级排尿中枢的兴奋经______(填“交感”或“副交感”)神经传递至效应器,使人开始排尿。从膀胱充盈后,到______产生尿意,神经冲动的传导是______(填“单向”或“双向”)的。原因是______。
      (2)正常情况下,人的排尿量和排尿时依赖于各种器官、系统的分工合作、协调统一,但是由于某些原因机体有时会出现异常排尿的现象,如受到惊吓后尿失禁,推测其原因是______。惊吓后心跳很久才得以恢复,从体液调节的特点分析,其原因是______。
      (3)人的尿量超过3L/d称为尿崩,引起尿崩的常见疾病称为尿崩症,临床表现为多尿、烦渴、多饮、低比重尿和低渗透压尿。依据病变部位,尿崩症可分为中枢性尿崩症和肾性尿崩症,前者是由______分泌抗利尿激素的量不足所致;后者的病因是肾脏相应细胞表面缺乏______,而使抗利尿激素不能发挥作用,检测患者体内抗利尿激素的含量,与正常人相比会______(填“偏低”“不变”或“偏高”)。曲线Ⅱ可代表______(填“正常人”“中枢性尿崩症患者”或“肾性尿崩症患者”)的尿液渗透压变化曲线。
      (4)抗利尿激素又称血管加压素,能使血压(血液在血管内流动时作用于单位面积血管壁的侧压力)升高,从水平衡调节的角度分析,其可能的原因是______。
      【答案】(1) ①. 副交感神经 ②. 大脑皮层 ③. 单向 ④. 神经递质在突触小泡中,只能有突触前膜释放,作用于突触后膜
      (2) ①. 大脑皮层对脊髓的反射活动失去控制(脊髓的反射活动不受大脑皮层的控制) ②. 体液调节作用的时间比较长
      (3) ①. 下丘脑 ②. 特异性(相应、对应或抗利尿激素)受体 ③. 偏高 ④. 中枢性尿崩症患者
      (4)①抗利尿激素促进肾小管对水的重吸收,使血液量增加导致血压升高
      【解析】
      【分析】效应器指传出神经末梢和它所支配的肌肉或腺体等。负反馈调节的主要意义在于维持机体内环境的稳态,正反馈的意义在于使生理过程不断加强,直至最终完成生理功能。位于脊髓的低级中枢受脑中相应的高级中枢的调控。抗利尿激素能促进肾小管和集合管对水的重吸收。
      【小问1详解】
      排尿反射过程中,交感神经兴奋,不会导致膀胱缩小;膀胱充盈后,产生刺激,由膀胱壁感受器→脊髓腰骶段(或初级排尿中枢)→大脑皮层,大脑皮层感觉中枢产生尿意,兴奋在神经元之间经过突触,神经递质在突触小泡中,只能有突触前膜释放,作用于突触后膜,因此只能单向传导。
      【小问2详解】
      当尿液进入尿道后,尿道感受器兴奋,进一步增强排尿中枢的活动,属于正反馈调节。位于脊髓的低级中枢受脑中相应的高级中枢的调控,所以受到惊吓后尿失禁原因是大脑皮层对脊髓的反射活动失去控制。由于体液调节作用的时间比较长,因此惊吓后心跳很久才得以恢复。
      【小问3详解】
      尿崩症临床表现为多尿、烦渴、低比重尿和低渗透压尿,中枢性尿崩症是由于下丘脑分泌抗利尿激素的量不足所致,尿液渗透压可提高。肾性尿崩症是肾脏相应细胞表面缺乏相应受体,检测患者体内抗利尿激素的含量与正常人相比偏高。曲线 Ⅱ 注射抗利尿激素后尿液渗透压升高,说明是由于体内抗利尿激素分泌不足造成的,代表中枢性尿崩患者的尿液渗透压变化曲线。
      【小问4详解】
      由于抗利尿激素能促进肾小管对水的重吸收,使血液量增加导致血压升高,因此抗利尿激素能使血压(血液在血管内流动时作用于单位面积血管壁的侧压力)升高。

      相关试卷 更多

      资料下载及使用帮助
      版权申诉
      • 1.电子资料成功下载后不支持退换,如发现资料有内容错误问题请联系客服,如若属实,我们会补偿您的损失
      • 2.压缩包下载后请先用软件解压,再使用对应软件打开;软件版本较低时请及时更新
      • 3.资料下载成功后可在60天以内免费重复下载
      版权申诉
      若您为此资料的原创作者,认为该资料内容侵犯了您的知识产权,请扫码添加我们的相关工作人员,我们尽可能的保护您的合法权益。
      入驻教习网,可获得资源免费推广曝光,还可获得多重现金奖励,申请 精品资源制作, 工作室入驻。
      版权申诉二维码
      欢迎来到教习网
      • 900万优选资源,让备课更轻松
      • 600万优选试题,支持自由组卷
      • 高质量可编辑,日均更新2000+
      • 百万教师选择,专业更值得信赖
      微信扫码注册
      手机号注册
      手机号码

      手机号格式错误

      手机验证码 获取验证码 获取验证码

      手机验证码已经成功发送,5分钟内有效

      设置密码

      6-20个字符,数字、字母或符号

      注册即视为同意教习网「注册协议」「隐私条款」
      QQ注册
      手机号注册
      微信注册

      注册成功

      返回
      顶部
      学业水平 高考一轮 高考二轮 高考真题 精选专题 初中月考 教师福利
      添加客服微信 获取1对1服务
      微信扫描添加客服
      Baidu
      map