湖南枢校联考2024_2025学年高二生物上学期10月月考试题含解析
展开
这是一份湖南枢校联考2024_2025学年高二生物上学期10月月考试题含解析,共20页。
2.回答选择题时,选出每小题答案后,用铅笔把答题卡对应题目的答案标号涂黑。如需改动,用橡皮擦干净后,再选涂其他答案标号。回答非选择题时,将答案写在答题卡上。写在本试卷上无效。
3.考试结束后,将本试卷和答题卡一并交回。
一、选择题:本题共12小题,每小题2分,共24分。在每小题给出的四个选项中,只有一项是符合题目要求的。
1. 无机盐对于维持生物体的生命活动具有重要作用。下列有关人体内无机盐的叙述,正确的是()
A. 糖类、脂质和蛋白质均不含无机盐
B. 缺乏Na+会使神经细胞的兴奋性增强
C. 血浆pH相对稳定主要与Ca2+、Cl-有关
D. 缺Fe2+会导致血红蛋白的合成发生障碍
【答案】D
【解析】
【分析】无机盐主要以离子形式存在,有的无机盐是某些大分子化合物的组成成分;许多无机盐对于维持细胞和生物体的生命活动具有重要作用,有的无机盐还参与维持酸碱平衡和渗透压。
【详解】A、 细胞中的无机盐主要以离子形式存在,一些无机盐是细胞内复杂化合物的重要组成成分,如Fe2+是血红蛋白的重要组成成分,糖类中的几丁质含有氮元素,脂质中的磷脂含有N、P元素,A错误;
B、动作电位主要是Na+内流导致的,缺乏Na+会使神经细胞的兴奋性降低,B错误;
C、血浆pH能维持相对稳定,主要是因为血浆中含有很多缓冲对,其中最重要的是HCO3-/H2CO3,其次还有HPO42-/H2PO4-等,C错误;
D、Fe2+是血红蛋白的重要组成成分,缺Fe2+会导致血红蛋白的合成发生障碍,D正确。
故选D。
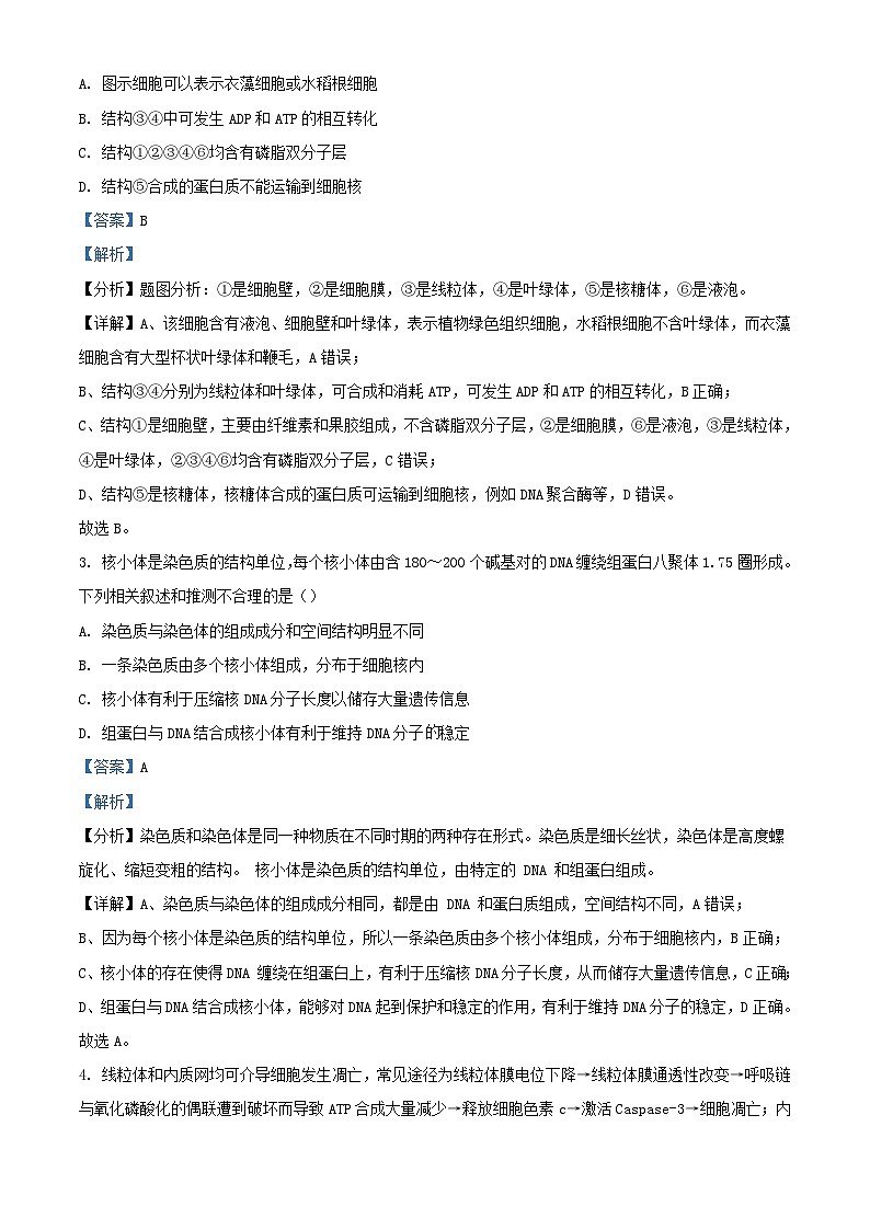
2. 下图是某种细胞的结构示意图,①~⑥表示细胞结构。下列叙述正确的是()
A. 图示细胞可以表示衣藻细胞或水稻根细胞
B. 结构③④中可发生ADP和ATP的相互转化
C. 结构①②③④⑥均含有磷脂双分子层
D. 结构⑤合成的蛋白质不能运输到细胞核
【答案】B
【解析】
【分析】题图分析:①是细胞壁,②是细胞膜,③是线粒体,④是叶绿体,⑤是核糖体,⑥是液泡。
【详解】A、该细胞含有液泡、细胞壁和叶绿体,表示植物绿色组织细胞,水稻根细胞不含叶绿体,而衣藻细胞含有大型杯状叶绿体和鞭毛,A错误;
B、结构③④分别为线粒体和叶绿体,可合成和消耗ATP,可发生ADP和ATP的相互转化,B正确;
C、结构①细胞壁,主要由纤维素和果胶组成,不含磷脂双分子层,②是细胞膜,⑥是液泡,③是线粒体,④是叶绿体,②③④⑥均含有磷脂双分子层,C错误;
D、结构⑤是核糖体,核糖体合成的蛋白质可运输到细胞核,例如DNA聚合酶等,D错误。
故选B。
3. 核小体是染色质的结构单位,每个核小体由含180~200个碱基对的DNA缠绕组蛋白八聚体1.75圈形成。下列相关叙述和推测不合理的是()
A. 染色质与染色体的组成成分和空间结构明显不同
B. 一条染色质由多个核小体组成,分布于细胞核内
C. 核小体有利于压缩核DNA分子长度以储存大量遗传信息
D. 组蛋白与DNA结合成核小体有利于维持DNA分子稳定
【答案】A
【解析】
【分析】染色质和染色体是同一种物质在不同时期的两种存在形式。染色质是细长丝状,染色体是高度螺旋化、缩短变粗的结构。 核小体是染色质的结构单位,由特定的 DNA 和组蛋白组成。
【详解】A、染色质与染色体的组成成分相同,都是由 DNA 和蛋白质组成,空间结构不同,A错误;
B、因为每个核小体是染色质的结构单位,所以一条染色质由多个核小体组成,分布于细胞核内,B正确;
C、核小体的存在使得DNA 缠绕在组蛋白上,有利于压缩核DNA分子长度,从而储存大量遗传信息,C正确;
D、组蛋白与DNA结合成核小体,能够对DNA起到保护和稳定的作用,有利于维持DNA分子的稳定,D正确。
故选A。
4. 线粒体和内质网均可介导细胞发生凋亡,常见途径为线粒体膜电位下降→线粒体膜通透性改变→呼吸链与氧化磷酸化的偶联遭到破坏而导致ATP合成大量减少→释放细胞色素c→激活Caspase-3→细胞凋亡;内质网积累错误折叠或非折叠蛋白→内质网应激使其内部钙离子异常→激活Caspase-12→激活Caspase-3→细胞凋亡。下列叙述错误的是()
A. 呼吸链和氧化磷酸化与线粒体内膜的功能密切相关
B. 发生内质网应激时,转移至高尔基体的蛋白质减少
C. Caspase-3的抑制剂可作为细胞凋亡的抑制剂
D. 两种细胞器介导细胞发生凋亡与基因的作用无关
【答案】D
【解析】
【分析】细胞凋亡是基因控制程序性死亡。
【详解】A、线粒体内膜是大量合成ATP的场所,呼吸链与氧化磷酸化的偶联遭到破坏会造成ATP合成大量减少,说明呼吸链和氧化磷酸化与线粒体内膜的功能密切相关,A正确;
B、分泌蛋白形成过程中,蛋白质在内质网加工后会转移至高尔基体进一步进行加工、修饰,错误折叠或非折叠蛋白会在内质网积累,引发内质网应激,这些错误蛋白不会继续转移至高尔基体,说明发生内质网应激时,转移至高尔基体的蛋白质减少,B正确;
C、两种细胞器介导的细胞凋亡均与Caspase-3激活有关,故Caspase-3的抑制剂可作为细胞凋亡的抑制剂,C正确;
D、细胞凋亡是由基因决定的,故两种细胞器介导细胞发生凋亡与基因的作用有关,D错误。
故选D。
5. 胶体渗透压主要由蛋白质等大分子物质形成,晶体渗透压主要由无机盐等小分子物质形成。肾脏疾病导致长期大量蛋白尿(尿液含蛋白质)时,血浆胶体渗透压发生变化,使组织间隙水钠潴留,造成全身水肿。下列叙述正确的是( )
A. 水、激素、钠离子和血红蛋白等物质是血浆的组成成分
B. 与组织液和淋巴液相比,血浆的胶体渗透压相对较高
C. 肾病性水肿与肾小球通透性增加和血浆渗透压升高有关
D. 改善饮食习惯,多食用高蛋白、高盐食物有利于水肿组织消肿
【答案】B
【解析】
【分析】1、人体血浆渗透压可分为由蛋白质等大分子物质形成的胶体渗透压和由无机盐等小分子物质形成的晶体渗透压。
2、血浆渗透压的大小主要与无机盐、蛋白质的含量有关。
【详解】A、血红蛋白是红细胞内的蛋白质,不属于血浆组成成分,A错误;
B、由于血浆中含有的蛋白质比组织液多,所以正常情况下,血浆的胶体渗透压大于组织液的胶体渗透压,B正确;
C、肾病性水肿与肾小球通透性增加,但是血浆渗透压会降低,造成组织水肿,C错误;
D、多食用高蛋白、高盐食物会增加血浆渗透压,但不是越多越好,高盐、高蛋白可能会诱发其他疾病,D错误。
故选B。
6. 下图甲~丙是某二倍体雄性动物体内不同细胞的分裂过程示意图。下列分析正确的是()
A. 三个细胞中染色体的分离过程和结果都相同
B. 继续进行分裂,细胞甲和丙都会发生基因重组
C. 细胞丙的子细胞中染色体数目与细胞乙的不同
D. 三个细胞的染色体数与核DNA数的比值均相同
【答案】D
【解析】
【分析】题图分析:细胞甲处于有丝分裂中期,细胞乙处于减数分裂Ⅱ中期,细胞丙处于减数分裂I中期。
【详解】A、细胞甲处于有丝分裂中期,细胞乙处于减数分裂Ⅱ中期,细胞丙处于减数分裂I中期。细胞甲和乙中染色体的分离过程是着丝粒分裂,姐妹染色单体分开,成为两条染色体,由纺锤丝牵引着分别向细胞两极移动,结果是细胞的两极各有一套形态、数目相同的染色体;细胞丙中是同源染色体分离,不出现着丝粒分裂,纺锤丝牵引配对的两条同源染色体分别移向细胞两极,结果是细胞的每极只得到各对同源染色体中的一条,A错误;
B、继续进行分裂,只有细胞丙后续会发生非同源染色体的自由组合,导致基因重组,B错误;
C、细胞丙的子细胞中染色体数目与细胞乙的染色体数目都是2条,C错误;
D、三个细胞中都含有姐妹染色单体,故三个细胞中的染色体数与核DNA数的比值均为0.5,D正确。
故选D。
7. 某种癌细胞由于生长因子受体活性过强而使自身获得无限增殖的能力。下列关于该现象的推测,不合理的是()
A. 生长因子受体基因属于原癌基因
B. 生长因子受体基因发生碱基序列改变
C. 生长因子与相关受体结合可能缩短细胞周期
D. 生长因子受体基因的RNA聚合酶结合位点失活
【答案】D
【解析】
【分析】细胞癌变的根本原因是原癌基因和抑癌基因发生基因突变,其中原癌基因负责调节细胞周期,控制细胞生长和分裂的过程,抑癌基因主要是阻止细胞不正常的增殖。
【详解】A、生长因子受体活性过强使癌细胞获得无限增殖能力,可推测生长因子受体是细胞增殖所必需的,则生长因子受体基因属于原癌基因,A正确;
BD、生长因子受体活性过强可能是相应基因突变或过量表达造成的,而生长因子受体基因的RNA聚合酶结合位点失活会抑制基因的转录,使生长因子受体合成减少,B正确,D错误;
C、生长因子与相关受体结合后可能缩短细胞周期,从而促进细胞增殖,C正确。
故选D。
8. 交感神经和副交感神经均可作用于同一器官,但两者对同一器官的作用效果往往相反。下列叙述错误的是()
A. 交感神经活动占据优势使支气管扩张,心跳加快
B. 运动时副交感神经活动占据优势,消化功能降低
C. 两种神经释放的神经递质可能作用于不同受体而产生不同效应
D. 两种神经的作用效果相反使机体对外界刺激作出更精确的反应
【答案】B
【解析】
【分析】自主神经系统由交感神经和副交感神经两部分组成,它们的作用通常是相反的。
【详解】A、当人体处于兴奋状态时,交感神经活动占据优势,使支气管扩张,心跳加快,A正确;
B、运动时交感神经活动占据优势,交感神经可抑制胃肠蠕动和消化腺的分泌活动,使消化功能降低,B错误;
C、神经递质与受体结合后引起突触后神经元兴奋或抑制,交感神经和副交感神经均可作用于同一器官,但两者对同一器官的作用效果往往相反,说明神经递质的类型可能不同,其作用于不同受体而产生不同效应,C正确;
D、交感神经和副交感神经的作用效果相反使机体对外界刺激作出更精确的反应,使机体更好地适应环境的变化,D正确。
故选B。
9. 下图①~④是兴奋在神经元之间传递过程的主要步骤,下列相关叙述错误的是()
A. 步骤①依赖于生物膜的流动性,需要消耗能量
B. 步骤②表示神经递质与突触后膜上的受体特异性结合
C. 步骤③使兴奋以化学信号的形式从突触后膜传导
D. 步骤④神经递质可被酶降解或被回收进细胞
【答案】C
【解析】
【分析】当轴突末梢有神经冲动传来时,突出小泡受到刺激就会向突触前膜移动并与它融合,同时释放神经递质,神经递质经扩散通过突触间隙,与突触后膜上相关受体结合,形成递质—受体复合物,从而改变了突触后膜对离子的通透性,引发突出后膜电位变化,这样,信号就从一个神经元通过突触传递到了另一个神经元。随后,神经递质会与受体分开,并迅速被降解或回收进细胞,以免持续发挥作用。
【详解】A、步骤①是突出小泡受到刺激向突触前膜移动并与它融合,同时释放神经递质,此过程依赖于生物膜的流动性,需要消耗能量,A正确;
B、步骤②表示神经递质经扩散通过突触间隙,与突触后膜上相关受体结合,形成递质—受体复合物,B正确;
C、步骤③表示递质—受体复合物,从而改变了突触后膜对离子的通透性,引发突出后膜电位变化,化学信号转化成了电信号从突触后膜传导,C错误;
D、步骤④神经递质会与受体分开,并迅速被降解或回收进细胞,以免持续发挥作用,D正确。
故选C。
10. 淡色库蚊是山东省蚊虫的优势种群,拟除虫菊酯是一类常用的杀虫剂。某些淡色库蚊发生显性突变产生kdr基因,对拟除虫菊酯具有抗性。研究人员在山东四个地理种群中调查拟除虫菊酯抗性淡色库蚊个体的数量,得到下表结果。下列分析正确的是()
注:SS为敏感基因型,RR为kdr基因纯合型,RS为杂合子基因型。
A. 拟除虫菊酯的使用频率与kdr基因的产生具有因果关系
B. 淄博地区的淡色库蚊种群中kdr基因的频率相对较高
C. 烟台地区使用拟除虫菊酯的频率应该高于济南地区
D. 拟除虫菊酯的使用效果由RR型淡色库蚊的数量决定
【答案】B
【解析】
【分析】1、基因频率是指在一个种群基因库中,某个基因占全部等位基因数的比率。
2、基因频率计算公式
(1)通过基因型个数计算基因频率方法:某种基因的基因频率=此种基因的个数/(此种基因的个数+其等位基因的个数);
(2)通过基因型频率计算基因频率方法:某种基因的基因频率=某种基因的纯合子+1/2杂合子频率。
【详解】A、kdr基因的产生是基因突变造成的,不是使用拟除虫菊酯造成的,A错误;
B、依据表中数据可知,按照公式某种基因的基因频率=此种基因的个数/(此种基因的个数+其等位基因的个数),可以求得淄博地区的淡色库蚊种群中hdr基因的频率相对较高,B正确;
C、烟台地区的淡色库蚊种群中hdr基因的频率低于济南地区,推测烟台地区使用拟除虫菊酯的频率应该低于济南地区,C错误;
D、hdr基因属于显性突变基因,RR型、RS型的淡色库蚊个体均有抗性,均会产生有抗性的后代,都会影响拟除虫菊酯的使用效果,D错误。
故选B。
11. 某同学从黑曲霉中分离到某种蛋白酶,在不同温度下处理不同时间后,检测该酶的酶活力变化,结果如下图所示。下列分析正确的是()
A. 该蛋白酶的最适反应温度和最适保存温度均接近60℃
B. 温度为60℃时,该蛋白酶的催化效率随时间延长不断下降
C. 温度为40~60℃时,该蛋白酶保持较高稳定性
D. 70℃处理60min后降温到50℃,该蛋白酶活性恢复
【答案】B
【解析】
【分析】酶作用条件较温和,温度过高或者过低均会降低酶的活性。温度过高会破坏酶的空间结构。
【详解】AB、实验结果显示,温度为60℃时,随着处理时间的延长,该蛋白酶的酶活力不断下降,从而使催化效率不断下降,说明该蛋白酶的最适保存温度不是60℃,酶应该在低温条件下保存,A错误,B正确;
C、温度为50~60℃时,随着处理时间的延长,该蛋白酶的酶活力不断下降,且60℃处理90min后,该蛋白酶失活,故温度为40~60℃时,该蛋白酶并未保持较高稳定性,C错误;
D、70℃处理60min后该蛋白酶已变性失活,降温到50℃也无法恢复活性,D错误。
故选B。
12. 血红蛋白与血糖结合生成糖化血红蛋白,该反应为不可逆反应且反应速率与血糖浓度成正比。糖化血红蛋白可保持120d左右,其含量常作为糖尿病诊断的重要依据。下列分析错误的是()
A. 饭后3h,糖化血红蛋白分解加快以为机体供能
B. 胰岛素不能正常发挥作用可能导致糖化血红蛋白含量升高
C. 相比检测血糖,检测糖化血红蛋白含量可排除外界因素的影响
D. 糖化血红蛋白含量可反映糖尿病患者近2~3个月的血糖控制情况
【答案】A
【解析】
【分析】体内血糖的产生和利用,受胰岛素和胰高血糖素等激素的调节。胰岛素由胰岛B细胞分泌,它一方面能促进血糖合成糖原,加速血糖的氧化分解并促进血糖转变成脂肪等非糖物质;另一方面又能抑制肝糖原的分解和非糖物质转化为葡萄糖。通过这两个方面的作用,使血糖含量降低。胰高血糖素由胰岛A细胞分泌,主要作用于肝脏,促进肝糖原分解进入血液,促进脂肪酸和氨基酸等非糖物质转化成葡萄糖,最终使血糖含量升高。正常的机体的血糖含量主要是这两种激素的协调作用下维持相对稳定的状态。
【详解】A、 据题可知,血红蛋白与血糖结合生成糖化血红蛋白的反应为不可逆反应,说明糖化血红蛋白不会分解生成葡萄糖为机体供能,A错误;
B、胰岛素不能正常发挥作用,会使血糖浓度升高,导致糖化血红蛋白含量升高,B正确;
C、检测糖化血红蛋白含量可排除饮食、使用降糖药物等外界因素对即时血糖的影响,C正确;
D、糖化血红蛋白可保持120d左右,因此糖化血红蛋白含量可反映患者近2~3个月的血糖控制情况,D正确。
故选A。
二、选择题:本题共4小题,每小题4分,共16分。在每小题给出的四个选项中,有的只有一项符合题目要求,有的有多项符合题目要求。全部选对的得4分,选对但不全的得2分,有选错的得0分。
13. 若对健康幼龄雌狗分别做下表实验处理,则实验结果与实验处理相符的是()
A. AB. BC. CD. D
【答案】B
【解析】
【分析】甲状腺激素促进身体代谢和发育,胰岛素促进组织细胞加速对血糖的摄取、利用和储存,性激素促进生殖器官的发育,维持身体第二性征,生长激素促进身体的生长,特别是肌肉和骨骼的生长。
【详解】A、因垂体分泌的生长激素本质为蛋白质,饲喂能被消化道中的酶催化水解而失去作用,A错误;
B、把幼龄雌狗的性腺摘除后,饲喂睾酮,睾酮为雄性激素能激发并维持雄性的第二性征,故实验结果会出现雄性第二性征,B正确;
C、因摘除了甲状腺,注射适量的促甲状腺激素释放激素也不起作用,故实验结果应为发育迟缓,新陈代谢减慢,C 错误;
D、因摘除胰腺不仅影响胰岛素的分泌量,也影响胰高血糖素分泌量,所以血糖不可能维持正常,D 错误。
故选B。
14. 星形神经胶质细胞中的T蛋白与动物学习记忆能力有关。某同学敲除星形神经胶质细胞中的T基因获得突变体小鼠,与正常小鼠进行水迷宫和运动轨迹记录试验,结果如下图。下列分析正确的是()
注:水迷宫试验是指在水槽中放置一隐蔽平台,连续5天记录小鼠在水中找到平台所用的时间;运动轨迹记录试验是指在暗箱中以线条记录动物的运动轨迹,可以反映小鼠的运动能力。
A. 星形神经胶质细胞影响神经元的营养和修复,影响学习记忆能力
B. T蛋白缺失导致小鼠学习记忆能力下降,到达迷宫平台时间延长
C. T蛋白可维持小鼠的正常精神状态,保持小鼠正常的运动能力
D. T蛋白缺失可能改变突触形态、功能或数量而降低学习记忆能力
【答案】ABD
【解析】
【分析】学习和记忆是脑的高级功能,是指神经系统不断地接受刺激,获得新的行为、习惯和积累经验的过程。学习和记忆涉及脑内神经递质的作用以及某些种类蛋白质的合成。
【详解】A、星形神经胶质细胞是对神经元起辅助作用的细胞,具有支持、保护、营养和修复神经元等多种功能,影响学习记忆能力,A正确;
B、根据水迷宫试验的结果可知,突变体小鼠的T蛋白缺失,到达迷宫平台时间比正常鼠要长,说明突变体小鼠记忆力下降,B正确;
C、比较正常小鼠和突变体小鼠的运动轨迹记录试验的结果可知,突变体小鼠T蛋白缺失,并不影响小鼠的运动能力,但并不能看出小鼠的精神状态,C错误;
D、学习记忆与突触形态和功能改变以及新突触的建立等有关,T蛋白缺失可能改变突触形态、功能或数量而降低学习记忆能力,D正确。
故选ABD。
15. 芬太尼是全球严格管控的强效麻醉性镇痛药,与某神经元上的阿片受体结合后,可抑制Ca2+内流、促进K+外流,导致突触小泡无法与突触前膜接触,阻止痛觉冲动的传递,从而缓解疼痛;同时,芬太尼的脂溶性很强,易透过血脑屏障进入脑,作用于脑部某神经无受体,促进多巴胺释放,让人产生愉悦的感觉。芬太尼适用于临床各种手术麻醉、术后镇痛,但长期使用会成瘾。下列叙述正确的是()
A. 据题可推测,细胞内Ca2+浓度升高可能会促进突触小泡与突触前膜融合
B. 多巴胺与相应受体结合后,使突触后神经元膜内的钠离子浓度大于膜外
C. 长期使用芬太尼会成瘾,这是因为长期使用芬太尼后人体快感阈值降低
D. 芬太尼在作为麻醉性镇痛药使用时,必须在专业医生的严密监控下进行
【答案】AD
【解析】
【分析】静息时,神经细胞膜对钾离子的通透性大,钾离子大量外流,形成内负外正的静息电位;受到刺激后,神经细胞膜的通透性发生改变,对钠离子的通透性增大,钠离子大量内流,形成内正外负的动作电位。
【详解】A、根据题干信息“芬太尼是全球严格管控的强效麻醉性镇痛药,与某神经元上的阿片受体结合后,可抑制Ca2+内流、促进K+外流,导致突触小泡无法与突触前膜接触”可以推测细胞内Ca2+浓度升高可能会促进突触小泡与突触前膜融合,A正确;
B、无论多巴胺是否与受体结合,神经元膜内的钠离子浓度都低于膜外,B错误;
C、长期使用芬太尼会成瘾,这是因为长期使用芬太尼后人体快感阈值升高,C错误;
D、根据题干可知,芬太尼长期使用会成瘾,故芬太尼作为强效麻醉性镇痛药,其使用必须在专业医生的严密监控下进行,D正确。
故选AD。
16. 用酵母菌作为实验材料探究细胞呼吸时,某同学将完整酵母菌细胞和酵母菌细胞质基质提取液分别加入甲、乙2支试管中,并向试管中加入等量、相同浓度的葡萄糖溶液,均供氧充足,一段时间后检测葡萄糖和CO2的相对含量变化,结果如图所示。不考虑营养物质的相互转化,下列叙述正确的是()
A. 反应结束后,甲试管的葡萄糖全部转化为CO2和H2O
B. 2支试管的葡萄糖消耗速率相同,反应释放的能量相等
C. 反应至M时刻,乙试管溶液用酸性重铬酸钾可检测到灰绿
D. 用溴麝香草酚蓝溶液检测CO2,甲试管中溶液变黄的速度更快
【答案】ACD
【解析】
【分析】1、有氧呼吸的第一、二、三阶段的场所依次是细胞质基质、线粒体基质和线粒体内膜。有氧呼吸第一阶段是葡萄糖分解成丙酮酸和[H],释放少量能量;第二阶段是丙酮酸和水反应生成二氧化碳和[H],释放少量能量;第三阶段是氧气和[H]反应生成水,释放大量能量。
2、无氧呼吸的场所是细胞质基质,无氧呼吸的第一阶段和有氧呼吸的第一阶段相同,无氧呼吸的第二阶段丙酮酸和[H]反应生成酒精和CO2或乳酸。
【详解】A、甲试管进行有氧呼吸,乙试管进行无氧呼吸,反应结束后,甲试管的葡萄糖全部转化为CO2和H2O,A正确;
B、根据结果,2支试管的葡萄糖消耗速率相同,但消耗等量葡萄糖时,无氧呼吸释放的能量应少于有氧呼吸,B错误;
C、反应至M时刻,乙试管进行无氧呼吸,故乙试管溶液中含有酒精,用酸性重铬酸钾可检测到灰绿色,C正确;
D、用溴麝香草酚蓝溶液检测CO2,甲试管产生CO2更快且更多,使溶液变黄的速度更快,D正确。
故选ACD。
三、非选择题:本题共5小题,共60分。
17. 下图为人体肝脏中血液的流动情况及物质交换示意图,①~④代表人体中的体液。据图回答下列有关问题:
(1)内环境主要由图中的______组成,毛细血管壁细胞直接生活的环境是______。正常情况下,图中______中的CO2浓度最高。(填图中序号)
(2)当人长时间没有进食时,A端的血糖含量______(填“高于”“等于”或“低于”)B端。正常人体调节血糖的______等激素是处于动态平衡的,如果它们的分泌紊乱,人体血糖的稳态就会受到破坏。
(3)当少量的酸性或碱性物质进入血液后,血浆pH______(填“会”或“不会”)发生明显变化,这对细胞代谢的重要意义是______。
(4)科学家用化学分析的方法测得人体血浆的化学组成中蛋白质含量为7%~9%,无机盐含量约为1%,但在维持血浆渗透压中起主要作用的是无机盐,分析其可能的原因是______。
【答案】(1) ①. ①③④ ②. ③④ ③. ②
(2) ①. 低于 ②. 胰岛素和胰高血糖素
(3) ①. 不会 ②. 为各种酶促反应提供了稳定且适宜的pH
(4)蛋白质相对分子质量大,单位体积溶液中蛋白质微粒数目少,产生的渗透压低
【解析】
【分析】内环境是细胞外液构成的体内细胞生活的液体环境,包括血浆、组织液和淋巴等。人体细胞通过内环境与外界环境进行物质交换。 血糖平衡的调节主要依靠胰岛素和胰高血糖素等激素,它们的分泌受到血糖浓度等因素的调节。 血浆的 pH 能保持相对稳定,与其中存在的缓冲物质有关。 血浆渗透压的大小主要与无机盐、蛋白质的含量有关。
【小问1详解】
内环境主要由血浆、组织液和淋巴液组成,即图中的①③④。毛细血管壁细胞直接生活的环境是血浆和组织液,即③④。细胞呼吸产生二氧化碳,所以细胞内的二氧化碳浓度最高,图中②代表细胞内液,故②中的CO2浓度最高。
【小问2详解】
当人长时间没有进食时,血糖浓度降低,胰高血糖素分泌增加,促进肝糖原分解成葡萄糖,补充血糖,所以A端(肝门静脉)的血糖含量低于B端(肝静脉)。正常人体调节血糖的胰岛素和胰高血糖素等激素是处于动态平衡的,如果它们的分泌紊乱,人体血糖的稳态就会受到破坏。
【小问3详解】
当少量的酸性或碱性物质进入血液后,血浆 pH 不会发生明显变化,这是因为血浆中存在缓冲物质,能维持血浆pH的相对稳定。这对细胞代谢的重要意义是能使细胞的各项生命活动在相对稳定的pH环境中进行。
【小问4详解】
虽然蛋白质含量为7% - 9%,无机盐含量约为1%,但在维持血浆渗透压中起主要作用的是无机盐。这是因为蛋白质相对分子质量大,单位体积溶液中蛋白质微粒数目少,产生的渗透压低。
18. 肥胖性肌萎缩是指长时间的能量过剩和代谢紊乱导致的肌肉量减少或功能性下降的现象,是肥胖的一种并发症。研究人员为了研究运动对肥胖性肌萎缩的影响进行了相关实验(Atrgin-1酶与MuRF-1酶可促进肌细胞中蛋白质的降解),实验结果如图1所示。请回答下列问题:
注:CM为普通饮食+中等强度持续运动组;CH为普通饮食+高强度间歇运动组;H为高脂饮食组;HM为高脂饮食+中等强度持续运动组;HH为高脂饮食+高强度间歇运动组。
(1)据题分析,C应为______(填处理方式)组。由实验结果可知,肥胖性肌萎缩产生的机制可能是______;运动对肌萎缩的影响是______(答出两点)。
(2)进行剧烈运动时,人会呼吸急促、血压升高,随后位于血管壁上的压力______感受刺激并产生兴奋,沿传入神经传导、引起副交感神经活动______,使血压降低。当运动停止后,可通过自身的努力让自己的呼吸频率趋于正常,这体现了______。
(3)瘦素是一种蛋白质类激素,可作用于下丘脑,调节人的食欲,从而起到控制体重的作用,搜索作用机制如图2所示。
①脂肪细胞分泌瘦素作用于下丘脑的靶细胞,使人体产生饱感的过程______(填“属于”或“不属于”)非条件反射。
②已知激素的作用机制与神经递质相似,需与相应受体结合后才能发挥生理作用。许多肥胖者体内血液中现素水平高于非肥胖者,但其食欲并未降低,推测其原因最可能是______。
【答案】(1) ①. 普通饮食 ②. 肥胖导致Atrgin-1酶与MuRF-1酶的表达量增大,使肌细胞中蛋白质的降解加快,从而导致肌萎缩 ③. 运动能抑制肌萎缩的发生;中等强度持续运动抑制效果最明显
(2) ①. 感受器 ②. 增强 ③. 神经系统对内脏活动的分级调节
(3) ①. 不属于 ②. 体内靶细胞的细胞膜上瘦素受体数量减少或受损,或瘦素受体对瘦素的敏感性下降
【解析】
【分析】分析图示可知,运动可降低Atrgin-l酶与MuRF-1酶的相对表达量,从而抑制肌细胞中蛋白质的降解,且中等强度持续运动组抑制效果更明显,说明该条件下预防肌萎缩效果更明显。
【小问1详解】
据题分析,C应为对照组,即只有普通饮食,没有运动。分析图示可知,运动可降低Atrgin-l酶与MuRF-1酶的相对表达量,从而抑制肌细胞中蛋白质的降解,据此推测肥胖性肌萎缩产生的机制可能是肥胖导致Atrgin-1酶与MuRF-1酶的表达量增大,从而促进肌细胞中蛋白质的降解,导致肌萎缩,因此运动能抑制肌萎缩的发生且中等强度持续运动抑制效果最明显。
【小问2详解】
剧烈运动时,呼吸急促,血压升高,血管壁上的压力感受器会感受刺激并产生兴奋,引起副交感神经兴奋,相应活动增强,血压下降;运动停止后,可通过自身的努力让自己的呼吸频率趋于正常,说明大脑可以控制机体的呼吸频率,这体现了神经系统对内脏活动的分级调节。
【小问3详解】
脂肪细胞分泌瘦素作用于下丘脑的靶细胞,使人体产生饱感,没有经过完整的反射弧,故不属于反射(非条件反射);
已知激素的作用机制与神经递质相似,需与相应受体结合后才能发挥生理作用,许多肥胖者体内血液中现瘦素水平高于非肥胖者,但其食欲并未降低,推测其原因最可能是体内靶细胞的细胞膜上瘦素受体数量减少或受损,或瘦素受体对瘦素的敏感性下降,从而导致瘦素与受体的结合发生障碍。
19. 近年来,青少年抑郁症的患病率逐年增高,患者常常心境低落、兴趣减退、快感缺失。研究发现,单胺类神经递质(NE、5-HT、DA)影响着运动、激素分泌、奖惩和情绪相关的复杂行为和生理过程,抑郁状态与单胺类神经递质的水平和作用效果密切相关。下图是单胺类神经递质的作用途径示意图,回答下列问题:
(1)NE、5-HT和DA等物质与相关受体结合后,突触后膜上_________的通透性增大,导致__________,使神经元产生并传递兴奋。
(2)分析图示可知,机体避免突触间隙处的单胺类神经递质持续发挥作用的途径是__________。
(3)抗抑郁药物的作用效果主要是提高突触间隙处的单胺类神经递质含量。下表是几种常用抗抑郁药物的靶点(填图中的数字序号)和作用机制,请完成表格的内容。
【答案】(1) ①. Na+通道 ②. Na+内流
(2)通过转运蛋白摄取进入细胞,被单胺氧化酶(或MAO)分解
(3) ①. ③ ②. 抑制突触前膜对单胺类神经递质的摄取 ③. ②④ ④. ① ⑤. 抑制单胺类神经递质降解
【解析】
【分析】神经递质有兴奋性神经递质和抑制性神经递质,神经递质只能由突触前膜释放,作用于突触后膜。
【小问1详解】
NE、5-HT和DA等物质与相关受体结合后,突触后膜上的Na+通道通透性增大,导致Na+内流,使神经元产生并传递兴奋。
【小问2详解】
根据图示可知,突触间隙处的单胺类神经递质可通过转运蛋白摄取进入细胞,被单胺氧化酶(MAO)分解,以避免其持续发挥作用。
【小问3详解】
已知抗抑郁药物的作用效果主要是提高突触间隙处的单胺类神经递质含量。米氮平的作用机制是阻断突触前NE能神经元的α2自身受体,增强NE和5-HT释放,结合图示可推知米氮平的靶点位于突触前膜上,对应图中的③;文拉法辛的靶点是②,即抑制突触前膜上转运蛋白的功能,从而抑制突触前膜对单胺类神经递质的摄取;曲唑酮的作用机制有两点,分别是抑制突触前膜对5-HT的摄取、阻断突触后膜5-HT2A受体,对应的靶点分别是突触前膜上的②和突触后膜上的④;吗氯贝胺是单胺氧化酶抑制剂,故其可抑制单胺类神经递质降解,其靶点是突触前神经元上的①。
20. 小麦灌浆期往往会出现叶片早衰的现象,这不利于籽粒能量的积累和产量提升。研究人员发现APPI基因发生突变的突变体小麦在灌浆期能维持叶片常绿,检测野生型小麦(WT)和三种APPI基因突变小麦(app-A1、app-B1、app1)的净光合速率和籽粒的长度及重量,结果如下图所示。回答下列问题:
(1)小麦叶肉细胞中的叶绿素主要吸收______光,光能发生转换后最终在暗反应的______阶段将能量转移至糖类中,为该阶段提供能量的物质是______。
(2)与野生型小麦相比,三种突变体的净光合速率______,可能原因是_____。突变体的产量较高,表现为______。
(3)APPI蛋白定位于叶绿体,可以与PSⅡ(叶绿体中的一种色素—蛋白复合体)的外周蛋白PsbO结合并使PsbO降解,PsbO可保护PSⅡ。研究人员对WT和三种突变体的APP1基因的转录模板链进行碱基测序,发现部分碱基序列变化如下图所示:
注:AUG为起始密码子,UAA、UGA和UAG为终止密码子。“——”表示连续的三个碱基,“//”表示未画出的序列,且4种植物同一区域“//”的序列相同。
①突变体app-Al和app1的基因突变方式分别是______。突变体app-A1的APP1蛋白功能异常,其原因可能是______。
②从蛋白质的结构和功能分析,推测这三种突变体维持常绿的原因是______。
【答案】(1) ①. 红光和蓝紫 ②. C3还原 ③. ATP和NADPH
(2) ①. 较高 ②. 叶片的叶绿素含量高,光反应速率高,光合速率较高 ③. 籽粒的(粒长和)百粒重较野生型的大
(3) ①. 碱基替换和缺失 ②. 基因突变使终止密码子提前出现,翻译提前结束使APP1蛋白的结构异常 ③. 突变体发生基因突变后,APP1蛋白的结构和功能异常,不能结合并降解PsbO,PsbO有效保护PSⅡ而使叶绿素含量高
【解析】
【分析】光合作用包括光反应阶段和暗反应阶段。光反应阶段在叶绿体囊状结构薄膜上进行,此过程必须有光、色素、光合作用酶。暗反应在叶绿体基质中进行,有光或无光均可进行。
【小问1详解】
叶绿素主要吸收红光和蓝紫光,光能发生转换后最终在暗反应的C3还原阶段将能量转移至糖类中,为暗反应提供能量的物质是光反应的产物ATP和NADPH。
【小问2详解】
分析题图可知,三种突变体的净光合速率要比野生型的高,可能原因是APPI基因发生突变的突变体小麦在灌浆期能维持叶片常绿,叶片的叶绿素含量高,光反应速率高,光合速率较高。突变体的产量较高表现为粒长比野生型的长,百粒重比野生型的重。
【小问3详解】
分析题图可知,突变体app-Al发生了碱基的替换,突变体app1发生了碱基的缺失;突变体app-A1中转录模板链上ACC突变成ATC,转录出的mRNA中为UAG(终止密码子),故突变体app-A1的APP1蛋白功能异常,其原因可能是基因突变使终止密码子提前出现,翻译提前结束使APP1蛋白的结构异常。由题意可知,APPI蛋白定位于叶绿体,可以与PsbO结合并使PsbO降解,PsbO可保护PSⅡ。故这三种APPI基因突变小麦(app-A1、app-B1、app1)合成的APP1蛋白的结构和功能异常,不能结合并降解PsbO,PsbO有效保护PSⅡ而使叶绿素含量升高。
21. 南瓜瓜形(扁盘、椭圆形和圆形)和瓜皮颜色(深绿、黄条纹和金黄色)均为重要的育种性状。为研究这两种性状的遗传规律,研究人员选用纯合子P1(扁盘深绿)、P2(圆形金黄色)和P3(圆形黄条纹)进行杂交,已知南瓜的瓜形由一对等位基因控制。为方便统计,扁盘和椭圆形统一记作非圆,结果见下表。回答下列问题:
(1)根据杂交结果,瓜形的_________属于隐性性状,瓜皮颜色的_________属于显性性状。控制瓜形与瓜皮颜色的基因位于_________染色体上。
(2)由实验①和②的结果不能判断控制黄条纹和金黄色性状基因之间的关系。选择P2×P3进行验证,若实验结果F1全为深绿,则说明控制黄条纹和金黄色性状的基因属于_________(填“等位基因”或“非等位基因”)。若F1全为黄条纹,则说明_________(说明基因的关系及性状的显隐性关系)。
(3)若两组实验F1的瓜型全为椭圆形,则实验①F2的非圆深绿南瓜植株中,瓜型为椭圆形的植株所占的比例约为_________;实验②F2的非圆黄条纹植株自交,F3的表型和比例为_________。
【答案】(1) ①. 圆形 ②. 深绿 ③. 两对同源(或非同源)
(2) ①. 非等位基因 ②. 控制黄条纹和金黄色性状的基因属于等位基因,且黄条纹对金黄色为显性
(3) ①. 2/3 ②. 扁盘黄条纹:椭圆形黄条纹:圆形黄条纹=3:2:1
【解析】
【分析】纯合的亲本杂交,F1表型为非圆深绿,说明非圆是显性性状,圆形属于隐性性状,瓜皮颜色的深绿属于显性性状,实验①和②的F2的比例均为9:3:3:1,说明控制两种性状的基因的遗传遵循自由组合定律。
【小问1详解】
纯合的亲本杂交,F1表型为非圆深绿,说明非圆是显性性状,圆形属于隐性性状,瓜皮颜色的深绿属于显性性状。实验①和②的F2的比例均为9:3:3:1,说明这两种性状的遗传符合自由组合定律,控制瓜形与瓜皮颜色的基因位于两对同源染色体上。
【小问2详解】
由实验①和②的结果不能判断控制黄条纹和金黄色性状基因之间的关系。若两者受到非等位基因控制,则两者均为隐性性状,假设P2的基因型为aBB,P3的基因型为AAbb,两者杂交后,子代的基因型为AaBb,表现为深绿。若两者受到一对等位基因控制,假设P2的基因型为a1a1,P3的基因型为a2a2,则两者杂交后子代的基因型为a1a2,表现为黄条纹,说明控制黄条纹和金黄色性状的基因属于等位基因,且黄条纹对金黄色为显性。
【小问3详解】
若两组实验F1的瓜型全为椭圆形,且已知南瓜的瓜形由一对等位基因控制,则说明椭圆形为杂合子,基因型可视为Cc。实验①F2的非圆深绿南瓜植株中(包括CC和Cc),瓜型为椭圆形的植株所占的比例为2/3。假设黄条纹南瓜的基因型为aa,实验②F2的非圆黄条纹植株包括1/3的CCaa、2/3的Ceaa,所有植株自交,子代有3/6的CCaa、2/6的Ccaa和1/6的ccaa,所以F3的表型和比例为扁盘黄条纹:椭圆形黄条纹:圆形黄条纹=3:2:1。SS型个体数/只
RS型个体数/只
RR型个体数/只
检测总数/只
济南
39
16
30
85
淄博
16
44
23
83
烟台
55
26
6
87
济宁
46
30
15
91
选项
实验处理
实验结果
A
破坏垂体中分泌生长激素的区域;饲喂适量的生长激素
生长发育正常
B
摘除性腺;饲喂适量的睾酮
出现雄性第二性征
C
摘除甲状腺;注射适量促甲状腺激素释放激素
发育加快,新陈代谢加快
D
摘除胰腺;注射适量的胰高血糖素
血糖正常,生命活动正常
药物名称
靶点
作用机制
米氮平
i._________
阻断突触前NE能神经元的α2自身受体,增强NE和5-HT释放
文拉法辛
②
ii._________
曲唑酮
ⅲ._________
抑制突触前膜对5-HT的摄取、阻断突触后膜5-HT2A受体
吗氯贝胺
ⅳ._________
单胺氧化酶抑制剂,ⅴ._________
实验
杂交组合
F1表型
自交后代F2的表型和比例
①
P1×P2
非圆深绿
非圆深绿:非圆金黄色:圆形深绿:圆形金黄色=9:3:3:1
②
P1×P3
非圆深绿
非圆深绿:非圆黄条纹:圆形深绿:圆形黄条纹=9:3:3:1
相关试卷
这是一份陕西枢校2024_2025学年高二生物下学期6月月考试题,共6页。试卷主要包含了如图为烟草植物组织培养的过程等内容,欢迎下载使用。
这是一份湖南枢校联考2024_2025学年高一生物上学期期中试题含解析,共19页。试卷主要包含了本试卷主要考试内容, 青蛙是生物学中常用的实验材料, 图表示核酸的基本组成单位等内容,欢迎下载使用。
这是一份湖南枢校联考2024_2025学年高二生物上学期11月期中试题含解析,共20页。试卷主要包含了本试卷主要考试内容等内容,欢迎下载使用。
相关试卷 更多
- 1.电子资料成功下载后不支持退换,如发现资料有内容错误问题请联系客服,如若属实,我们会补偿您的损失
- 2.压缩包下载后请先用软件解压,再使用对应软件打开;软件版本较低时请及时更新
- 3.资料下载成功后可在60天以内免费重复下载
免费领取教师福利

