


湖北省武汉市2024_2025学年高一生物上学期第一次月考试题含解析
展开 这是一份湖北省武汉市2024_2025学年高一生物上学期第一次月考试题含解析,共25页。试卷主要包含了单项选择题,简答题等内容,欢迎下载使用。
考试时间:75分钟试卷满分:100分
一、单项选择题(每小题给出的四个选项中,只有一个选项是最符合题目要求的。共30小题,1-20每题1分,21-30每题2分,共计40分)
1. 细胞学说是19世纪自然科学三大发现之一,下列有关细胞学说的说法,正确的是()
A. 细胞学说揭示了细胞的多样性和统一性
B. 魏尔肖总结出“细胞通过分裂产生新细胞”为个体发育的解释奠定了基础
C. 细胞学说揭示了细胞是一切生物结构和功能的基本单位
D. 细胞学说的建立过程漫长而曲折,该过程运用了完全归纳法
【答案】B
【解析】
【分析】细胞学说的主要内容:细胞是一个有机体,一切动植物都由细胞发育而来,并由细胞和细胞产物所组成。 细胞是一个相对独立的单位,既有它自己的生命,又对与其他细胞共同组成的整体的生命起作用。 新细胞可以从老细胞中产生。
【详解】A、细胞学说揭示了细胞和生物体的统一性,并未揭示多样性,A错误;
B、魏尔肖总结出“细胞通过分裂产生新细胞”,是对细胞学说的补充,为个体发育的解释奠定了基础,B正确;
C、细胞学说揭示了细胞是动植物结构和功能的基本单位,C错误;
D、细胞学说的建立过程漫长而曲折,该过程运用了不完全归纳法,D错误。
故选B。
2. 我国的“国宝”大熊猫栖息于长江上游海拔2400~3500米的高山竹林中,喜食竹子尤喜嫩茎、竹笋,偶尔食肉。下列有关叙述错误的是( )
A. 竹林中的空气、阳光等环境因素属于生态系统的一部分
B. 高山竹林中的所有大熊猫和所有竹子共同形成了一个群落
C. 竹茎、竹叶都属于植物的器官,竹子没有系统这一生命系统层次
D. 竹林内所有动植物都是由细胞发育而来的,并由细胞和细胞产物构成
【答案】B
【解析】
【分析】生命系统的结构层次由小到大依次是细胞、组织、器官、系统、个体、种群、群落、生态系统和生物圈。植物没有系统这一结构层次,多细胞生物完成复杂的生命活动需要依赖体内各种分化的细胞密切合作。
【详解】A、生态系统是指在一定空间内,由生物群落与它的非生物环境相互作用而形成的统一整体。故竹林中的空气、阳光等环境因素属于生态系统的一部分,A正确;
B、群落是在同一时间内、占据一定空间的相互之间有直接或间接联系的各种生物种群的集合,故高山竹林中的所有大熊猫和所有竹子不能构成群落,B错误;
C、竹茎、竹叶属于植物的器官,竹子等植物没有系统这一生命系统层次,C正确;
D、细胞学说指出“一切动植物都是由细胞发育而来,并由细胞和细胞产物所构成”,因此根据细胞学说的观点,竹林内所有动植物都是由细胞发育而来的,并由细胞和细胞产物构成,D正确。
故选B。
3. 螺旋藻,属蓝细菌的一种,是一种中药材,可用于减轻癌症放疗、化疗的毒副作用,提高免疫功能,下列关于螺旋藻的叙述,错误的是()
A. 螺旋藻具有叶绿体,能将无机物转变成有机物,属于自养型生物
B. 螺旋藻和黑藻在细胞结构上的主要区别是有无以核膜为界限的细胞核
C. 螺旋藻通过细胞增殖的方式进行增殖,说明其生活活动的正常进行离不开细胞
D. 当螺旋藻以细胞群体的形式存在时,肉眼就可以观察到
【答案】A
【解析】
【分析】原核细胞:细胞较小,无核膜、无核仁,没有成形的细胞核;遗传物质(一个环状DNA分子)集中的区域称为拟核;没有染色体,DNA不与蛋白质结合;细胞器只有核糖体。
【详解】A、题干信息:螺旋藻属于蓝细菌的一种,为原核生物,其没有叶绿体,但能将无机物转变成有机物,属于自养型生物,A错误;
B、螺旋藻属于原核生物,黑藻属于真核生物,螺旋藻和黑藻在细胞结构上的主要区别是有无以核膜为界限的细胞核,B正确;
C、细胞是一切生命活动的基本单位,螺旋藻属于单细胞生物,其通过细胞增殖的方式进行增殖,说明其生活活动的正常进行离不开细胞,C正确;
D、螺旋藻属于单细胞生物,需要用光学显微镜观察,但其以细胞群体的形式存在时,肉眼就可以观察到,D正确。
故选A。
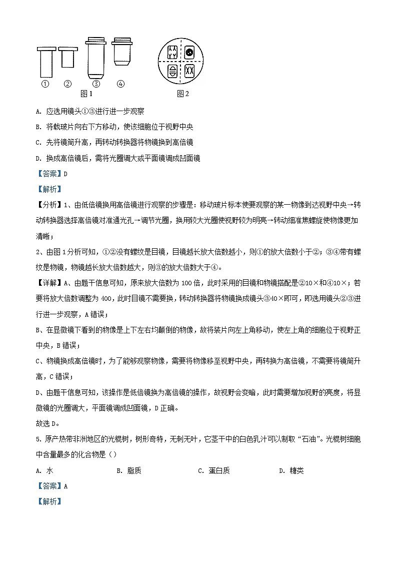
4. 图1中的目镜标有5×和10×字样,物镜标有10×和40×字样,图2是在图1中选用能放大100倍的镜头组合观察到的图像。若想选用能放大400倍的镜头进一步观察左上角的细胞,下列有关操作正确的是()
A. 应选用镜头①③进行进一步观察
B. 将载玻片向右下方移动,使该细胞位于视野中央
C. 先将镜筒升高,再转动转换器将物镜换到高倍镜
D. 换成高倍镜后,需将光圈调大或平面镜调成凹面镜
【答案】D
【解析】
【分析】1、由低倍镜换用高倍镜进行观察的步骤是:移动玻片标本使要观察的某一物像到达视野中央→转动转换器选择高倍镜对准通光孔→调节光圈,换用较大光圈使视野较为明亮→转动细准焦螺旋使物像更加清晰;
2、由图1分析可知,①②没有螺纹是目镜,目镜越长放大倍数越小,则①的放大倍数小于②;③④带有螺纹是物镜,物镜越长放大倍数越大,则③的放大倍数大于④。
【详解】A、由题干信息可知,原来放大倍数为100倍,此时采用的目镜和物镜搭配是②10×和④10×;若要将放大倍数调整为400,此时目镜不需要换,转动转换器将物镜换成镜头③40×即可,即选用镜头②③进行进一步观察,A错误;
B、在显微镜下看到的物像是上下左右均颠倒的物像,故将装片向左上角移动,使左上角的细胞位于视野正中央,B错误;
C、物镜换成高倍镜时,为了能够观察物像,需要将物像移至视野中央,再转换为高倍镜,不需要将镜筒升高,C错误;
D、由题干信息可知,该操作是低倍镜换为高倍镜的操作,故视野会变暗,此时需要增加视野的亮度,将显微镜的光圈调大,平面镜调成凹面镜,D正确。
故选D。
5. 原产热带非洲地区的光棍树,树形奇特,无刺无叶,它茎干中的白色乳汁可以制取“石油”。光棍树细胞中含量最多的化合物是()
A. 水B. 脂质C. 蛋白质D. 糖类
【答案】A
【解析】
【分析】在组成细胞的化合物中,占鲜重百分比:水>蛋白质>脂质>糖类,但在占干重百分比中,蛋白质最多。
【详解】细胞中水的含量大约占85%~90%,蛋白质的含量大约占7%~10%,脂质只占1%~2%,糖类和核酸大约占1%~1.5%,所以含量最多的化合物是水,A正确,BCD错误。
故选A。
6. 水是生命之源,是一切生命活动的基础。下列关于水的叙述,正确的是( )
A. 细胞中游离状态可自由流动的水越多,细胞抗逆性越强
B. 水可与蛋白质、多糖等结合,提高水的流动性和溶解性
C. 极性水分子的电子对称分布,使其成为细胞中的良好溶剂
D. 氢键使水有较高的比热容,有利于维持生命系统的稳定性
【答案】D
【解析】
【分析】水的种类和功能
【详解】A、细胞中自由水与结合水比值越低,即结合水越多,细胞的抗逆性越强,A错误;
B、水与细胞内的其他物质,如蛋白质、多糖等结合形成结合水,使水失去流动性和溶解性,B错误;
C、由于水分子的空间结构及电子的不对称分布,水分子成为一种极性分子,成为细胞中的良好溶剂,C错误;
D、由于氢键的存在,水具有较高的比热容,导致水的温度相对不容易发生改变,有利于维持生命系统的稳定性,D正确。
故选D。
7. “巨型稻”平均株高2米左右,茎秆粗壮、穗大粒多、产量高,富含K、Ca、Zn、Mg等营养元素。下列相关叙述正确的是()
A. K、Zn是组成“巨型稻”细胞的微量元素
B. “巨型稻”中的元素都可以在无机自然界中找到
C. “巨型稻”和普通稻的细胞中元素种类差别很大
D. 构成“巨型稻”细胞的化合物中淀粉的含量最高
【答案】B
【解析】
【分析】组成生物体的化学元素根据其含量不同分为大量元素和微量元素两大类:
(1)大量元素是指含量占生物总重量万分之一以上的元素,包括C、H、O、N、P、S、K、Ca、Mg,其中C、H、O、N为基本元素,C为最基本元素;
(2)微量元素是指含量占生物总重量万分之一以下的元素,包括Fe、Mn、Zn、Cu、B、M等。
【详解】A、K是组成“巨型稻”细胞的大量元素,A错误;
B、生物体中的元素都可以在无机自然界中找到,没有一种是特有的,体现了生物界与非生物界的统一性,B正确;
C、组成“巨型稻”和普通稻元素种类大体相同,但含量可能会有差异,C错误;
D、构成“巨型稻”细胞的化合物中含量最高的一般认为是水,D错误。
故选B。
8. 某些化学试剂能够使生物组织中的相关化合物产生特定的颜色反应。下列有关生物组织中某些化合物的检测实验的叙述,正确的是()
A. 甘蔗和甜菜富含蔗糖,不宜作为还原糖的检测材料
B. 白萝卜匀浆中加入斐林试剂后呈现无色,水浴加热后变成砖红色
C. 检测牛奶中蛋白质时,双缩脲试剂的A液和B液先等量混合均匀再使用
D. 检测花生种子中是否含有脂肪,需用体积分数为70%的酒精溶解组织中的脂肪
【答案】A
【解析】
【分析】还原糖与斐林试剂发生作用,在水浴加热(50~65℃)的条件下会生成砖红色沉淀。蛋白质与双缩脲试剂发生作用产生紫色反应。脂肪被苏丹Ⅲ染液染成橘黄色。
【详解】A、甘蔗和甜菜富含蔗糖,蔗糖不是还原糖,不宜作为还原糖的检测材料,A正确;
B、白萝卜匀浆中富含还原糖,加入斐林试剂后呈现蓝色(斐林试剂的颜色),水浴加热后变成砖红色,B错误;
C、检测牛奶中蛋白质时,先向组织样液中加入A液(0.1g/mL的NaOH溶液)1mL,摇匀,再加入B液(0.01g/mL CuSO4溶液)4滴,摇匀,C错误;
D、检测花生种子中是否含有脂肪,用苏丹Ⅲ染液将花生子叶薄片染色后,需用体积分数为50%的酒精洗去浮色,D错误。
故选A。
9. 某校生物兴趣小组同学对农业生产中的一些现象进行了探究,下列叙述错误的是()
A. 小麦种子萌发时,储存的淀粉会转变成葡萄糖,该代谢过程会消耗水
B. 合理施肥有利于植物吸收无机盐来合成某些复杂的化合物
C. 根据种子所含物质的含量及特点,种植油菜时,播种深度较小麦种子深
D. 为了延长小麦种子的保存时间,可晒干以减少种子中的自由水含量
【答案】C
【解析】
【分析】1、自由水:细胞中绝大部分以自由水形式存在的,可以自由流动的水。其主要功能:细胞内的良好溶剂。细胞内的生化反应需要水的参与。多细胞生物体的绝大部分细胞必须浸润在以水为基础的液体环境中。运送营养物质和新陈代谢中产生的废物。
2、结合水:细胞内的一部分与其他物质相结合的水,它是组成细胞结构的重要成分。
【详解】A、小麦种子萌发时,储存的淀粉发生水解形成葡萄糖,该代谢过程会消耗水,A正确;
B、植物生长发育需要多种无机盐,不同植物对肥料的需求不同,同一种植物生长的不同时期对肥料的需要不同.因此要做到合理施肥,植物吸收的无机盐是细胞内某些复杂化合物的重要组成部分,如Mg2+是叶绿素分子必需的成分,B正确;
C、根据种子所含物质的含量及特点,种植油菜时,播种深度较小麦种子浅,往往只在种子上面盖了薄薄的一层土,这是因为油菜种子中富含脂肪,小麦种子中富含糖类,而脂肪代谢过程中比糖类消耗的氧气更多,C错误;
D、为了延长小麦种子的保存时间,可晒干以除去种子中的大部分自由水,这样可以降低呼吸作用对有机物的消耗,有利于储存,D正确。
故选C。
10. 下列关于人体必需氨基酸和非必需氨基酸的说法,正确的是( )
A. 必需氨基酸是指必须在人体内合成的氨基酸
B. 相对非必需氨基酸而言,必需氨基酸对人体生命活动更为重要
C. 评价食物中蛋白质成分的营养价值时,常以必需氨基酸的种类和含量为标准
D. 细胞中参与组成蛋白质的氨基酸为必需氨基酸
【答案】C
【解析】
【分析】据图分析,图甲是血红蛋白的空间结构模式图,血红蛋白是由4条肽链组成的;图乙表示血红蛋白β肽链一端的氨基酸排列顺序,其中①是氨基,②③④⑤是R基。
【详解】A、必需氨基酸是指不能在人体内合成,只能从食物中获得的氨基酸,A错误;
B、必需氨基酸和非必需氨基酸都能被人体吸收利用,都很重要,B错误;
C、必需氨基酸不能在人体内合成,只能从食物中获得,评价食物中蛋白质成分的营养价值时,常以必需氨基酸的种类和含量为标准,C正确;
D、组成人体蛋白质的氨基酸有21种,其中有8种是人体细胞不能合成的,它们是赖氨酸、色氨酸、苯丙氨酸、蛋(甲硫)氨酸、苏氨酸、异亮氨酸、亮氨酸、缬氨酸,这些氨基酸必须从外界环境中获取,被称为必需氨基酸,必需氨基酸和非必需氨基酸都是参与组成蛋白质的氨基酸, D错误。
故选C。
11. 《中国居民膳食指南》提出的“控糖”建议是:控制添加糖的摄入量,每天摄入不超过50g,最好控制在25g以下。下列有关细胞中糖类的说法,错误的是()
A. 糖类是细胞结构的重要组成成分B. 纤维素、淀粉等均以碳链为基本骨架
C. 酵母菌中的脱氧核糖是主要的能源物质D. 糖原和蔗糖彻底水解后的产物均有葡萄糖
【答案】C
【解析】
【分析】糖类包括:单糖、二糖、多糖,其基本组成元素只有C、H、O。单糖包括:葡萄糖、核糖、脱氧核糖等,葡萄糖被称为是细胞中的“生命的染料”;核糖是RNA的组成成分,脱氧核糖是DNA的组成成分。二糖包括:麦芽糖、蔗糖、乳糖,麦芽糖、蔗糖是植物细胞中特有的二糖,乳糖是动物细胞中特有的二糖。多糖包括:淀粉、纤维素、糖原,淀粉和糖原分别是植物细胞和动物细胞中的储能物质,纤维素是植物细胞壁的成分。
【详解】A、糖类包括:单糖、二糖、多糖,如多糖中纤维素是细胞壁的结构成分,A正确;
B、纤维素、淀粉等均属于多糖,多糖属于多聚体,多聚体是以碳链为基本骨架,因此纤维素、淀粉等均以碳链为基本骨架,B正确;
C、酵母菌中的葡萄糖是主要的能源物质,脱氧核糖是构成DNA的五碳糖,C错误;
D、糖原彻底水解的产物是葡萄糖,蔗糖彻底水解的产物是葡萄糖和果糖,D正确。
故选C。
12. 细胞中的脂肪酸可以来源于直接吸收食物中的外源性脂肪酸,也可以由内源性的糖和氨基酸转化生成。下列关于脂肪酸的叙述,错误的是()
A. 磷脂水解的终产物包括甘油、脂肪酸和磷酸B. 植物种子中储存的脂肪主要为不饱和脂肪酸
C. 脂肪是由三分子脂肪酸和一分子甘油组成的酯D. 糖类在供应充足的情况下,可大量转化为脂肪
【答案】A
【解析】
【分析】1、脂肪是由三分子脂肪酸和一分子甘油发生反应而形成的酯;脂肪酸分为饱和脂肪酸和不饱和脂肪酸,前者熔点较高,容易凝固,后者熔点较低,不容易凝固;
2、磷脂与脂肪的不同之处在于甘油的一个羟基(—OH)不是与脂肪酸结合成酯,而是与磷酸及其他衍生物结合。
【详解】A、磷脂分子由甘油、脂肪酸、磷酸及其衍生物组成,故水解终产物包括甘油、脂肪酸和磷酸及其衍生物,A错误;
B、植物种子中储存的脂肪主要为不饱和脂肪酸,因此熔点较低,室温下呈液态,B正确;
C、脂肪是由三分子脂肪酸和一分子甘油组成的酯,是细胞中良好的储能物质,C正确;
D、糖类在供应充足的情况下,可大量转化为脂肪,而脂肪只有在糖类供能障碍时,才能转变成糖类,且量少,D正确。
故选A。
13. 下列物质中,属于构成人体蛋白质氨基酸的是( )
①②③④⑤
A. ①③⑤B. ①②③C. ②③④D. ③④⑤
【答案】A
【解析】
【分析】构成氨基酸分子至少含有一个氨基(-NH2)和一个羧基(-COOH),并且都有一个氨基和一个羧基连接在同一个碳原子上。
【详解】①的氨基酸的氨基和羧基连接在同一个碳原子上,是组成蛋白质的氨基酸,①正确;
②的化合物中没有羧基,不是组成蛋白质的氨基酸,②错误;
③有一个羧基和氨基连接在同一个碳原子上,是组成蛋白质的氨基酸,③正确;
④的化合物氨基和羧基连接不在同一个碳原子上,不是组成蛋白质的氨基酸,④错误;
⑤有一个氨基和羧基连接在同一个碳原子上,是组成蛋白质的氨基酸,⑤正确。
故选A。
14. “地沟油”的主要成分是脂肪,但含有许多致病、致癌的毒性物质;糖类是细胞中主要的能源物质。下列有关说法正确的是()
A. 胆固醇、性激素和脂肪等均属于固醇类物质
B. 糖原和淀粉的基本单位虽然不同,但都是能源物质
C. “地沟油”的主要成分的组成元素是C、H、O、N、P
D. 几丁质又称壳多糖,可以和溶液中的重金属离子有效结合,所以可用于废水处理
【答案】D
【解析】
【分析】脂质的种类及功能:
(1)脂肪(组成元素是C、H、O):良好的储能物质;
(2)磷脂(组成元素是C、H、O、N、P):构成生物膜结构的重要成分;
(3)固醇:分为胆固醇(构成细胞膜的重要成分,在人体内参与血液中脂质的运输)、性激素(能促进人和动物生殖器官的发育以及生殖细胞的形成)、维生素D(能有效促进人和动物肠道对钙和磷的吸收)。
【详解】A、胆固醇、性激素和维生素D等均属于固醇类物质,A错误;
B、糖原和淀粉的基本单位相同,都是葡萄糖,B错误;
C、“地沟油”的主要成分是脂肪,脂肪的组成元素是C、H、O,C错误;
D、几丁质又称壳多糖,几丁质及其衍生物在医药、化工等方面有广泛的用途,例如,几丁质能与溶液中的重金属离子有效结合,因此可用于废水处理,D正确。
故选D。
15. 某小组采用两种途径处理鸡蛋清溶液的过程如图所示。下列叙述错误的是
A. ①、②所依据的原理不同,过程②破坏了蛋白质的空间结构
B. ③、④所依据的原理不同,过程④破坏了蛋白质的肽键
C. 溶解后的溶液分别加入双缩脲试剂均可变成紫色
D. 过程②产生的蛋白块也可用③的方法进行溶解
【答案】D
【解析】
【分析】1、蛋白质的变性:受热、酸碱、重金属盐、某些有机物(乙醇、甲醛等)、紫外线等作用时蛋白质可发生变性,失去其生理活性;变性是不可逆过程,是化学变化过程。
2、蛋白质盐析:少量的盐(如硫酸铵、硫酸钠等)能促进蛋白质的溶解,但如向蛋白质溶液中加入浓的盐溶液,可使蛋白质的溶解度降低而从溶液中析出,这种作用叫做盐析,析出的蛋白质再继续加水时,仍能溶解,并不影响原来蛋白质的性质,盐析属于物理变化。
3、分析题图:题图是某小组采用两种途径处理鸡蛋清溶液的过程,①和③过程分别属于蛋白质的盐析和溶解,是物理变化,不会破坏蛋白质的空间结构及肽键;②过程中经高温处理使蛋白质的空间结构被破坏而变性,但不破坏肽键;④过程是蛋白质经蛋白酶催化水解为多肽和某些氨基酸的过程。
【详解】A、①和②分别是蛋白质的盐析和加热变性,其原理分别是蛋白质在不同浓度下的溶解度不同和加热破坏蛋白质的空间结构,盐析没有破坏蛋白质的空间结构,加热会破坏蛋白质的空间结构,A正确;
B、③和④分别是蛋白质的溶解和蛋白质经蛋白酶催化水解为多肽和某些氨基酸,其原理分别是蛋白质的溶解性和蛋白质在蛋白酶的催化作用下水解,蛋白质在蛋白酶的催化作用下水解过程中会破坏蛋白质中的肽键,B正确;
C、溶解后的溶液中均含有肽键,加入双缩脲试剂均可变成紫色,C正确;
D、过程②加热过程中产生的蛋白块已经发生变性,不可用③蒸馏水溶解的方法进行溶解,D错误。
故选D。
【点睛】本题重点是区分图中各标号代表的含义,特别是变性和盐析的区别。
16. 血红蛋白分子是由574个氨基酸组成的,含有两条α肽链和两条β肽链,其空间结构如图甲所示;图乙表示β肽链一端的部分氨基酸序列。下列分析正确的是( )
A. 图乙所示结构含有4种氨基酸
B. 若两条β肽链完全相同,则图甲所示的血红蛋白至少含有4个羧基
C. 血红蛋白合成过程中失去570个水
D. 血红蛋白中含有的 Fe元素在R基中
【答案】C
【解析】
【分析】构成蛋白质的基本单位是氨基酸,每种氨基酸分子至少都含有一个氨基和一个羧基,且都有一个氨基和一个羧基连接在同一个碳原子上,这个碳原子还连接一个氢和一个R基,氨基酸的不同在于R基的不同。
【详解】A、由图乙可知,①为氨基,②③④⑤为R基,其中④⑤相同,氨基酸种类不同的原因是R基团(侧链基团)种类不同,说明图乙所示结构含3种氨基酸, A错误;
B、游离的羧基数=肽链数+R基中的羧基数,图乙表示β肽链一端的部分氨基酸序列,由图可知,该β肽链的R基中至少含有2个游离的羧基,2条相同的β肽链的R基中至少含有4个游离的羧基,即血红蛋白中羧基数至少为4(肽链数)+4(R基中的羧基数)=8(个),B错误;
C、血红蛋白是由4条多肽链、574个氨基酸组成的,氨基酸经脱水缩合过程形成的失去的水分子数=574-4=570(个),C 正确;
D、血红蛋白的基本单位是氨基酸,氨基酸的元素组成主要为碳、氢、氧、氮(硫), Fe元素不在R基中,D错误。
故选C。
17. 紫外线能直接损伤皮肤的表皮层和真皮层,使其中的胶原蛋白结构被破坏,导致皮肤光老化。口服胶原蛋白经过酶水解形成分子量较小的胶原蛋白肽(CP)可以改善皮肤的健康状况。下列叙述错误的是( )
A. 紫外线和高温可破坏胶原蛋白的肽键B. CP可与双缩脲试剂发生显色反应
C. 胶原蛋白经过酶水解后空间结构改变D. 胶原蛋白与CP的氨基酸种类可能不同
【答案】A
【解析】
【分析】1、蛋白质中的肽键可以与双缩脲试剂发生反应产生紫色的络合物。
2、过酸、过碱和高温等均会破坏蛋白质的空间结构,使蛋白质变性失活。
【详解】A、紫外线和高温可破坏胶原蛋白的空间结构,没有破坏肽键,A错误;
B、CP含有肽键,可与双缩脲试剂发生显色反应,B正确;
C、胶原蛋白经过酶水解后肽键断裂,空间结构改变,C正确;
D、胶原蛋白经过酶水解形成分子量较小的胶原蛋白肽,CP只包含胶原蛋白的部分肽链,则胶原蛋白与CP的氨基酸种类可能不同,D正确。
故选A。
18. 科学家在研究和鉴定动物谷胱甘肽过氧化物酶的作用时,发现了人体第21种氨基酸—硒代半胱氨酸,硒代半胱氨酸的分子式为C3H7NO2Se,下列有关叙述错误的是()
A. 该氨基酸的R基是—CH3OSe
B. 该氨基酸中只有一个氨基和一个羧基
C. 硒代半胱氨酸的硒元素位于氨基酸的R基团上
D. 硒代半胱氨酸和吡咯赖氨酸带电性质的差异是由于二者的R基不同造成
【答案】A
【解析】
【分析】构成生物体蛋白质的氨基酸具有共同的特点:都至少有一个氨基和一个羧基,并且都有一个氨基和羧基连在同一个碳原子上。氨基酸的种类和性质由R基决定。
【详解】AC、构成蛋白质的氨基酸分子至少都含有一个氨基和一个羧基,且都有一个氨基和一个羧基连接在同一个碳原子上,这个碳原子还连接一个氢和一个R基,氨基酸的不同在于R基的不同,硒代半胱氨酸的硒元素位于氨基酸的R基团上,硒代半胱氨酸的分子式为C3H7NO2Se,去掉-COOH(羧基)、-NH2(氨基)、-H、一个中心C原子,剩下的为R基,因此R基为—CH3Se,A错误,C正确;
B、硒代半胱氨酸的分子式为C3H7NO2Se,由于只有一个N和2个O,故该氨基酸中只有一个氨基和一个羧基,B正确;
D、氨基酸的种类和性质由R基决定,故硒代半胱氨酸和吡咯赖氨酸带电性质的差异是由于二者的R基不同造成的,D正确。
故选A。
19. 如图表示化合物a和m参与化合物b的构成情况,下列叙述正确的是( )
A. 若m为腺嘌呤,则b肯定为腺嘌呤脱氧核苷酸
B. 在新冠状病毒、幽门螺杆菌体内b均为4种
C. DNA 和 RNA 在核苷酸组成上,只有a不同
D. 若a为脱氧核糖,则由b构成的核酸完全水解,得到的化合物最多有6种
【答案】D
【解析】
【分析】核酸分为DNA和RNA,DNA主要分布在细胞核,基本组成单位是脱氧核苷酸,具有储存遗传信息的功能;RNA主要分布在细胞质,基本组成单位是核糖核苷酸,具有转运、催化、翻译模板等功能。
【详解】A、若m为腺嘌呤,则b可能为腺嘌呤脱氧核苷酸或腺嘌呤核糖核苷酸,A错误;
B、新冠状病毒只含有RNA,体内b核糖核苷酸为4种,但幽门螺杆菌含有DNA和RNA,体内b有8种(4种核糖核苷酸和4种脱氧核苷酸),B错误;
C、DNA和RNA在核苷酸组成上,除了a(五碳糖)不同,还有含氮碱基也不完全相同,T为DNA特有的含氮碱基,U为RNA特有的含氮碱基,C错误;
D、若a为脱氧核糖,则由b构成的核酸为DNA,当DNA完全水解,得到的化合物最多有1种磷酸、1种脱氧核糖、4种含氮碱基,最多共6种化合物,D正确。
故选D。
20. 下图表示细胞中一种常见的水解反应,下列化合物不能发生此种反应的有()
A. 血红蛋白B. 淀粉C. RNAD. 脂肪
【答案】D
【解析】
【分析】1、分析题图可知,该生物大分子水解形成了一种单体。
2、单体是能与同种或他种分子聚合的小分子的统称,单体是能起聚合反应或缩聚反应等而成高分子化合物的简单化合物,如蛋白质的单体是氨基酸、多糖的单体是葡萄糖、核酸的单体是核苷酸。
【详解】A、分析题图可知,该生物大分子水解形成了一种单体,血红蛋白是生物大分子,水解后可以得到单体—氨基酸,A正确;
B、淀粉能在相关酶的作用下能水解成单体——葡萄糖,B正确;
C、RNA能在相关酶的作用下能水解成单体—核糖核苷酸,C正确;
D、脂肪不属于生物大分子,没有单体,D错误。
故选D。
21. 科学家在加利福尼亚州东部的莫诺湖里发现了一种被称作GFAJ-1的独特细菌,这种细菌能利用剧毒化合物——砒霜中的砷来代替磷元素构筑生命分子,进行一些关键的生化反应。根据上述材料进行预测,下列说法错误的是()
A. GFAJ-1细菌体内含量较多的六种元素可能是碳、氢、氧、氮、砷、硫
B. GFAJ-1细菌体内只有核糖体这一种细胞器
C. 砷元素存在于GFAJ-1糖类、核酸等结构或物质中
D. 该发现使人类对生命的认识发生了重大改变,拓宽了在极端环境寻找生命的证据
【答案】C
【解析】
【分析】组成生物体的化学元素根据其含量不同分为大量元素和微量元素两大类:
(1)大量元素是指含量占生物总重量万分之一以上的元素,包括C、H、O、N、P、S、K、Ca、Mg等,其中C、H、O、N为基本元素,C为最基本元素,O是含量最多的元素。
(2)微量元素是指含量占生物总重量万分之一以下的元素,包括Fe、Mn、Zn、Cu、B、M等。
【详解】A、细胞内含量较多的元素是C、H、O、N、P、S,由于GFAJ-1细菌中的砷来代替磷元素构筑生命分子,因此GFAJ-1细菌体内含量较多的六种元素可能是碳、氢、氧、氮、砷、硫,A正确;
B、GFAJ-1细菌是原核生物,其细胞中只含有唯一的一种细胞器核糖体,B正确;
C、依据题干信息,GFAJ-1的独特细菌能利用剧毒化合物——砒霜中的砷来代替磷元素构筑生命分子,而糖类的元素组成是C、H、O,不含有P,故砷元素不存在糖类中,C错误;
D、结合题干信息,该发现使人类对生命的认识发生重大改变,拓宽了在地球极端环境寻找生命的思路,D正确。
故选C。
22. 某些蛋白质可赋予细胞运动的能力。作为肌肉收缩和细胞游动基础的蛋白质在结构上具有一个共同特征:它们都是丝状分子或丝状聚集体,如肌细胞中的肌肉蛋白。肌肉蛋白由多种蛋白质构成,主要是肌球蛋白和肌动蛋白,此外还有多种其他蛋白质。下列说法错误的是()
A. 蛋白质呈现丝状分子或丝状聚集体,与其能执行相关的运动功能联系紧密
B. 肌动蛋白和肌球蛋白的区别,体现在肽链盘曲、折叠所形成的空间结构不同
C. 在机体运动的过程中,肌肉蛋白的空间构象可能时刻发生着变化,并能恢复
D. 日常饮食中摄入的瘦肉,需将其中的肌肉蛋白分解成氨基酸后才能被细胞吸收
【答案】B
【解析】
【分析】多个氨基酸分子通过脱水缩合形成多肽,多肽通常呈链状结构,叫做肽链。一条或几条肽链经过盘曲、折叠形成复杂的空间结构,成为有生物活性的蛋白质。
【详解】A、蛋白质呈现丝状分子或丝状聚集体,能够更好地执行运动功能,A正确;
B、肌动蛋白和肌球蛋白的区别不仅仅体现在肽链盘曲、折叠所形成的空间结构不同,还包括它们的氨基酸序列和功能上的差异、B错误;
C、肌肉蛋白在机体运动过程中,其空间构象会发生变化,并能恢复,C正确;
D、日常饮食中的瘦肉需要将其中的肌肉蛋白分解成氨基酸后才能被细胞吸收,D正确。
故选B。
23. 车前草是一种草本植物,晒干后泡水喝具有利尿、清热、明目、祛痰等功效。下列有关组成车前草细胞的元素和化合物的叙述,错误的是()
A. 车前草叶片中的叶绿素除含大量元素外,还含有微量元素Mg
B. 车前草叶片燃烧后得到的灰烬是车前草叶片中的无机盐
C. 车前草晒干过程中减少的水分主要是细胞内的自由水
D. 车前草叶肉细胞细胞壁的主要成分由多个葡萄糖连接而成
【答案】A
【解析】
【分析】组成生物体的化学元素根据其含量不同分为大量元素和微量元素两大类:
(1)大量元素是指含量占生物总重量万分之一以上的元素,包括C、H、O、N、P、S、K、Ca、Mg.
(2)微量元素是指含量占生物总重量万分之一以下的元素,包括Fe、Mn、Zn、Cu、B、M等。
【详解】A、Mg属于大量元素,A错误;
B、车前草叶片燃烧后得到的灰烬是车前草叶片中的无机盐,B正确;
C、细胞中的水分包括自由水和结合水,车前草晒干过程中减少的水分主要是细胞内的自由水,C正确;
D、构成车前草叶肉细胞细胞壁的主要成分是纤维素,其由许多葡萄糖连接而成,D正确。
故选A
24. 如图表示细胞内不同化学元素所组成的化合物。以下说法不正确的是()
A. 若图中①为某种多聚体,则①可具有传递信息的作用
B. 若②分布于内脏器官周围,则②可具有缓冲和减压作用
C. 若③为多聚体,则③一定是 DNA
D. 若④主要在人体肝脏和肌肉内合成,则④最可能是糖原
【答案】C
【解析】
【分析】1、化合物的元素组成:(1)蛋白质是由C、H、O、N元素构成,有些含有P、S;(2)核酸是由C、H、O、N、P元素构成;(3)脂质是由C、H、O构成,有些含有N、P;(4)糖类是由C、H、O组成。
2、分析题图:①的组成元素是C、H、O、N,最可能是蛋白质或氨基酸;②④的组成元素只有C、H、O,可能是糖类或脂肪或固醇等;③的组成元素是C、H、O、N、P,可能是ATP或核酸等。
【详解】A、根据试题分析,①是蛋白质或者氨基酸,其中蛋白质是生物大分子,氨基酸是小分子,若图中①为某种多聚体,则①可能是蛋白质,某些蛋白质具有传递信息的作用,如胰岛素可以作为信息分子,调节血糖浓度,A正确;
B、根据试题分析,②可能是糖类或脂肪或固醇等,若②存在于皮下和内脏器官周围等部位,则②是脂肪,脂肪具有缓冲和减压作用,B正确;
C、根据试题分析,③可能是ATP或核酸等,若③为多聚体,且能贮存生物的遗传信息,则③一定是核酸,可以是DNA或者RNA,C错误;
D、根据试题分析,④可能是糖类或脂肪或固醇等,若④主要在人体肝脏和肌肉内合成,则④最可能是糖原,D正确。
故选C。
25. 低聚果糖(FOS)是一种功能性甜味剂,由1分子蔗糖与1~3分子果糖脱水缩合而成,不能被人体消化吸收,但能被肠道内的双歧杆菌利用,促进其繁殖,从而发挥调节肠道菌群、促进钙的吸收等作用。下列分析正确的是()
A. FOS和维生素D在肠道吸收钙的作用方面相互抗衡
B. 双歧杆菌的遗传物质是DNA,主要位于拟核
C. 果糖和蔗糖属于还原糖,可用斐林试剂进行鉴定
D. FOS能为双歧杆菌的生长发育提供氮源
【答案】B
【解析】
【分析】低聚果糖由1分子蔗糖与1~3分子果糖聚合而成,其水解产物是葡萄糖和果糖。
【详解】A、维生素D促进肠道吸收钙,低聚果糖能被双歧杆菌利用,使人体内双歧杆菌大量繁殖,从而发挥其调节肠道菌群、促进钙吸收等,所以FOS和维生素D在肠道吸收钙方面相互协调,A错误;
B、双歧杆菌是原核生物,遗传物质是DNA,DNA主要位于拟核,B正确;
C、蔗糖不属于还原糖,不能用斐林试剂进行鉴定,C错误;
D、FOS由1分子蔗糖与1~3分子果糖脱水缩合而成,其元素组成为C、H、O,能为双歧杆菌的生长发育提供碳源,不能提供和氮源,D错误。
故选B。
26. 细胞受到冰冻时,蛋白质分子相互靠近,当接近到一定程度时,蛋白质分子中相邻近的巯基(—SH)氧化形成二硫键(—S—S—)。解冻时,蛋白质氢键断裂,二硫键仍保留,如下图所示。下列说法错误的是( )
A. 解冻一定不影响蛋白质中氨基酸的序列
B. 巯基位于氨基酸的R基上
C. 结冰和解冻过程不涉及肽键的变化,所以该过程不影响蛋白质功能
D. 氨基酸分子的结合方式相同
【答案】C
【解析】
【分析】构成蛋白质基本单位是氨基酸,每种氨基酸分子至少都含有一个氨基和一个羧基,且都有一个氨基和一个羧基连接在同一个碳原子上,这个碳原子还连接一个氢和一个R基,氨基酸的不同在于R基的不同。
【详解】A、由图可知,蛋白质解冻时,构成蛋白质的氨基酸序列不变,A正确;
B、氨基酸的不同是由于R基的不同,巯基位于氨基酸的R基上,B正确;
C、蛋白质的结构决定其功能,据图分析可知,结冰和解冻的过程涉及二硫键的变化,不涉及肽键的变化,但该过程蛋白质的空间结构发生了改变,因此会影响蛋白质的功能,C错误;
D、氨基酸分子的结合方式相同:一个氨基酸分子的羧基(-COOH)和另一个氨基酸分子的氨基(-NH2)相连接,同时脱去一分子的水,这种结合方式叫作脱水缩合,D正确。
故选C。
27. 下表是用于番茄无土栽培的一种培养液配方,下列叙述正确的是()
A. 番茄从培养液中吸收的硝酸盐和磷酸盐可用于合成脂肪酸和核酸
B. 该培养液配方中,Fe属于大量元素
C. 番茄植株细胞中多糖、蛋白质、核酸都是生物大分子,都以碳链为基本骨架
D. 番茄叶肉细胞中的核酸彻底水解后的产物是8种核苷酸
【答案】C
【解析】
【分析】1、脂肪酸和甘油是构成油脂的基本单位,油脂的元素组成是C、H、O,因此脂肪酸的元素组成是C、H、O。
2、微量元素:Zn、Fe、B、Cu等。
3、核酸水解产物是8种核苷酸。
【详解】A、硝酸盐和磷酸盐分别含有N和P元素,脂肪酸的元素组成是C、H、O,番茄从培养液中吸收的硝酸盐和磷酸盐不可用于合成脂肪酸,A错误;
B、大量元素指人体细胞中该元素含量较多,该培养液配方中,Fe属于微量元素,B错误;
C、多糖、蛋白质、核酸等相对分子质量比较大,属于生物大分子,生物大分子以碳链为骨架,C正确;
D、番茄叶肉细胞中的核酸有DNA和RNA,核酸彻底水解后的产物是磷酸、脱氧核糖、核糖、五种含氮碱基,D错误;
故选C。
28. 科研人员从某生物体内提取出一个核酸分子,经过检测,该分子中鸟嘌呤(G)的数量与胞嘧啶(C)数量不相等,据此分析,下列叙述正确的是()
A. 该生物体不具有细胞结构B. 该核酸彻底水解产物中有两种不含氮
C. 该分子中G与C之间无法形成氢键D. 该生物体内氢键的数量等于碱基的数量
【答案】B
【解析】
【分析】1、细胞中的核酸根据所含五碳糖的不同分为DNA(脱氧核糖核酸)和RNA(核糖核酸)两种,构成DNA与RNA的基本单位分别是脱氧核苷酸和核糖核苷酸,每个脱氧核苷酸分子是由一分子磷酸、一分子五碳糖和一分子含氮碱基形成,每个核糖核苷酸分子是由一分子磷酸、一分子核糖和一分子含氮碱基形成。
2、脱氧核苷酸和核糖核苷酸在组成上的差异有:①五碳糖不同,脱氧核苷酸中的五碳糖是脱氧核糖,核糖核苷酸中的五碳糖是核糖;②碱基不完全相同,脱氧核苷酸中的碱基是A、T、G、C,核糖核苷酸中的碱基是A、U、G、C。
3、细胞生物(包括原核生物和真核生物)的细胞中含有DNA和RNA两种核酸、其中DNA是遗传物质,非细胞生物(病毒)中含有DNA或RNA一种核酸、其遗传物质是DNA或RNA。
【详解】A、核酸分子中鸟嘌呤(G)的数量与胞嘧啶(C)数量不相等,说明提取到的分子是单链核酸结构,有可能取自细胞结构,细胞内也含有单链RNA;有可能取自RNA病毒,无细胞结构,A错误;
B、该核酸彻底水解产物有含氮碱基、五碳糖和磷酸,其中五碳糖和磷酸不含氮,B正确;
C、如果是从细胞内取出的tRNA,分子中部分G与C之间可以形成氢键,C错误;
D、生物体内双链核酸中GC之间形成3个氢键,AT之间形成2个氢键,单链核酸中可能不形成氢键,所以无法比较一个生物体内氢键数量和碱基数量关系,D错误。
故选B。
29. 经测定,某条肽链其分子式是C21HxOyN4S2。已知该肽链是由下列氨基酸中的几种为原料合成的,苯丙氨酸(C9H11O2N)、天冬氨酸(C4H7O4N)、丙氨酸(C3H7O2N)、亮氨酸(C6H13O2N)、半胱氨酸(C3H7O2NS)。下列有关该多肽链的叙述错误的是()
A. 该肽链是四肽化合物
B. 水解后能产生3种氨基酸
C. 氢原子数和氧原子数分别是30和5
D. 形成时相对分子质量减少了54
【答案】C
【解析】
【分析】分析题干信息可知:该化合物是由四个氨基酸脱水缩合形成的,其中含有两个S,因此含有两个半胱氨酸(C3H7O2NS),则可推知该化合物中含有三种氨基酸,分别是苯丙氨酸(C9H11O2N)、亮氨酸(C6H13O2N)、半胱氨酸(C3H7O2NS),由于该化合物是由苯丙氨酸(C9H11O2N)、一个亮氨酸(C6H13O2N)、两个半胱氨酸(C3H7O2NS)形成,因此分子式是C21H32O5N4S2。
【详解】A、分析题干信息可知,题干中给出的几种氨基酸都只含有一个N,该化合物分子式是C21HxOyN4S2,含有4个N,因此该多肽是由4个氨基酸脱水缩合形成的四肽,A正确;
B、该化合物中含有2个S,因此该多肽中含有2个半胱氨酸,根据该多肽中含有21个C,可以判断,该多肽中还含有一个苯丙氨酸、一个亮氨酸,所以该四肽化合物水解产生的氨基酸是三种,B正确;
C、由分析可知:该化合物中H原子数和O原子数分别是32和5,C错误;
D、4个氨基酸脱水缩合反应形成了3分子水,相对分子质量减少了54,D正确。
故选C。
30. 下列关于生物大分子及其单体的叙述正确的是()
A. 生物大分子彻底水解得到的一定是单体
B. 生物大分子及其对应的单体组成元素可能不同
C. 生物大分子都具有特异性,可作为区分不同生物的依据
D. 生物大分子多样性都与单体的种类和排列顺序有关
【答案】B
【解析】
【分析】生物大分子包括蛋白质、核酸、多糖,蛋白质基本单位氨基酸的中心元素就是碳元素,连起来就是一条碳链,核酸的基本骨架是磷酸和五碳糖构成的,五碳糖中主要元素也是碳元素,多糖为单糖构成,糖的主要组成元素也是碳元素,故而称生物大分子以碳链为骨架。
【详解】A、生物大分子彻底水解得到的不一定是单体,如核酸彻底水解产物是五碳糖、磷酸基团、含氮碱基,A错误;
B、生物大分子及其对应的单体组成元素可能不同,如血红蛋白中有铁元素,但是组成血红蛋白的单体氨基酸中没有铁元素,B正确;
C、生物大分子中核酸、蛋白质具有特异性,可作为区分不同生物的依据,多糖不具有特异性,不可以作为区分不同生物的依据,C错误;
D、生物大分子中的多糖的多样性与单体的排列顺序有关,D错误。
故选B。
二、简答题(4题,共计60分)
31. 以下是湿地中常见的几种单细胞生物,结合生物学知识回答以下问题:
(1)在生命系统的结构层次中,该湿地所有的衣藻属于______层次。
(2)图中属于原核细胞的是______,判断依据是________________________,其能进行光合作用的原因是细胞内含有____________。
(3)图中细胞中都有的细胞结构是__________________(至少写出2个),这体现了细胞的______。
(4)下图的图1是在使用目镜为10×,物镜也为10×的显微镜下观察酵母菌细胞时的视野,图2是更换物镜后的视野,则更换的物镜应为______(填放大倍数)。
【答案】(1)种群(2) ①. 蓝细菌 ②. 没有以核膜为界限的细胞核(没有成形的细胞核/没有以核膜包裹的细胞核) ③. 叶绿素和藻蓝素
(3) ①. 都有细胞膜、细胞质、核糖体 ②. 统一性
(4)40X
【解析】
【分析】根据细胞内有无以核膜为界限的细胞核,将细胞分为原核细胞和真核细胞。原核细胞和真核细胞具有统一性和多样性。原核细胞中的蓝细菌属于单细胞生物,因为含有藻蓝素和叶绿素,所以是能进行光合作用的自养生物。
显微镜中物镜转换后细胞数目计算类型有:①行细胞数量的变化,可根据放大倍数与视野范围成反比的规律计算;②圆形视野范围中细胞数量的变化,可根据看到的实物范围与放大倍数的平方成反比的规律计算。
【小问1详解】
在一定的自然区域内,同种生物的所有个体是一个种群,在生命系统的结构层次中,该湿地所有的衣藻属于种群层次。
【小问2详解】
蓝细菌无以核膜为界限细胞核,因此蓝细菌属于原核细胞,蓝细菌含有藻蓝素和叶绿素,所以是能进行光合作用的自养生物。
【小问3详解】
原核细胞和真核细胞具有共同的结构,例如:细胞膜、细胞质、核糖体、DNA等,都以DNA作为遗传物质,这体现了细胞的统一性。
【小问4详解】
图1是在使用目镜为10×,物镜也为10×的显微镜下酵母细胞时的视野,图2是更换物镜后的视野,结果是8个细胞中只能看到2个细胞,即细胞被放大了4倍,因此物镜由10×更换为40×。
32. 胰岛素是由胰岛B细胞分泌的一种激素。在核糖体上合成的是一条由110个氨基酸形成的单链多肽,称前胰岛素原,是胰岛素的前身,在它的氨基端比胰岛素原多一段肽链,称为信号肽。信号肽引导新生多肽链进入内质网腔后,立即被酶切除,剩余的多肽链折叠成含3个二硫键的胰岛素原。后者进入高尔基体,在酶的催化下除去一段连接胰岛素A链和B链的连接肽(C肽),转变为成熟的胰岛素(A链有21个氨基酸,B链有30个氨基酸)。
(1)胰岛素的基本组成单位是______,请写出氨基酸的结构通式____________。其中缬氨酸的分子式为C5H11O2N,该氨基酸的R基可表示为______。
(2)氨基酸形成前胰岛素原的结合方式是______,前胰岛素原切除信号肽及C肽产生一分子胰岛素,该过程至少需要消耗______分子水。已知成熟的胰岛素中有5个游离的羧基,那么组成胰岛素的氨基酸中有______个羧基。
(3)在胰岛素的作用下,血液中多余的葡萄糖可以合成糖原储存起来,也可以转变成脂肪和某些氨基酸,这说明蛋白质具有____________的功能。
(4)血红蛋白与胰岛素的功能明显不同,其原因是________________________。
【答案】(1) ①. 氨基酸 ②. ③. -C3H7
(2) ①. 脱水缩合 ②. 3 ③. 54
(3)调节机体的生命活动
(4)蛋白质的结构不同(组成两种蛋白质的氨基酸的种类、数目、排列顺序和肽链的空间结构不同)
【解析】
【分析】氨基酸在核糖体中通过脱水缩合形成多肽链,而脱水缩合是指一个氨基酸分子的羧基和另一个氨基酸分子的氨基相连接,脱出一分子水后形成肽键将两个氨基酸连接起来的过程;氨基酸形成多肽过程中的相关计算:肽键数=脱去水分子数=氨基酸数一肽链数,蛋白质的相对分子质量=氨基酸数目×氨基酸平均相对分子质量一脱去水分子数×18。
【小问1详解】
胰岛素是蛋白质,其基本组成单位是氨基酸,氨基酸的基本结构通式是 ,氨基酸通式的分子式是C2H4O2N,故缬氨酸的R基可以表示为—C3H7。
【小问2详解】
氨基酸形成前胰岛素原的结合方式是脱水缩合;肽链在内质网中经酶切割掉氨基端一段短肽后成为胰岛素原,该过程中切断一个肽键,需要一分子水;进入高尔基体的胰岛素原经酶催化去除中间片段(C肽),该过程中切断C肽前后2个肽键,需要2分子水。因此,1分子前胰岛素原在产生一分子胰岛素过程中共消耗3分子水。成熟的胰岛素共有两条链,除两条链的一端有游离的羧基,还有3个羧基在R基上,故组成胰岛素的氨基酸中共有三个氨基酸R基里含有羧基;依据题干信息,胰岛素的两条链共有51个氨基酸,每个氨基酸至少有一个羧基,加上3个R基中的羧基,共有54个羧基。
【小问3详解】
在胰岛素的作用下,血液中多余的葡萄糖可以合成糖原储存起来,也可以转变成脂肪和某些氨基酸,这说明蛋白质具有调节机体生命活动的功能。
【小问4详解】
之所以血红蛋白和胰岛素的功能明显不同,是由于构成血红蛋白和胰岛素的氨基酸的种类、数目、排列顺序和肽链的空间结构不同,即蛋白质的空间结构不同。
33. 如图A所示的分子结构式为某种核苷酸,已知左上角虚线框中表示的结构为碱基腺嘌呤;图B是某核苷酸链示意图,据图回答问题:
(1)图A中核苷酸的生物学名称是____________,它______(填“是”或“不是”)构成图B物质的原料。
(2)豌豆的叶肉细胞中,含有的碱基有A、G、C、T、U五种,那么仅由A、G、C、U4种碱基参与构成的核苷酸共有______种。
(3)图B中1,2分别代表____________、____________;该核苷酸链______(填“能”或“不能”)存在于HIV中。
(4)DNA是遗传信息的携带者,在生物体的____________中有重要作用。
【答案】(1) ①. 腺嘌呤核糖核苷酸 ②. 不是
(2)7##七(3) ①. 脱氧核糖 ②. 胞嘧啶 ③. 不能
(4)遗传和变异
【解析】
【分析】核酸同蛋白质一样,也是生物大分子。核苷酸是核酸 的基本组成单位。每个核酸分子是由几十个乃至上亿个核 苷酸连接而成的长链。一个核苷酸是由一分子 含氮的碱基、一分子五碳糖和一分子磷酸组成的。根据五 碳糖的不同,可以将核苷酸分为脱氧核糖核苷酸(简称脱 氧核苷酸)和核糖核苷酸。
【小问1详解】
一个核苷酸是由一分子 含氮的碱基、一分子五碳糖和一分子磷酸组成的,图A由核糖、磷酸和腺嘌呤组成,称为腺嘌呤核糖核苷酸,图B含有胸腺嘧啶(T),可见图B是由脱氧核苷酸构成的长链,腺嘌呤核糖核苷酸不是构成图B物质的原料。
【小问2详解】
核苷酸分为脱氧核糖核苷酸(简称脱 氧核苷酸)和核糖核苷酸,A参与构成的核苷酸有两种,G参与构成的核苷酸有两种,C参与构成的核苷酸有两种,U参与构成的核苷酸只有一种,而豌豆叶肉细胞中既有DNA又有RNA,故豌豆叶肉细胞中仅由A、G、C、U4种碱基参与构成的核苷酸共有7种。
【小问3详解】
DNA是由脱氧核苷酸 连接而成的长链,RNA则 是由核糖核苷酸连接而成的 长链;图B是脱氧核苷酸长链,1,2分别代表脱氧核糖和胞嘧啶;而HIV仅含有RNA而不含有DNA,图B核苷酸链不能存在于HIV中。
【小问4详解】
核酸是细胞内携带遗传信息的物质,在生物体的遗传、 变异和蛋白质的生物合成中具有极其重要的作用;DNA是遗传信息的携带者,在生物体的遗传和变异中有重要作用。
34. “糖心”苹果成熟期甜度逐渐提高,为研究相关物质的含量变化,某小组准备了斐林试剂、碘液、清水等试剂开展实验。回答下列问题:
(1)若需确定“糖心”苹果成熟期甜度提高与还原糖含量增加有关,应选用____________填试剂名称)进行检测。与淀粉、蛋白质的检测不同,检测还原糖需要____________。
(2)若已确定果实甜度提高是由还原糖含量增加引起的,但对还原糖的来源存在两种不同的假设。假设1:淀粉转化成了还原糖;假设2:非糖物质转化成了还原糖。
为检验这两种假设,取成熟期第1天和第30天的苹果制成匀浆,分别加入试管A、B,并向两支试管中加入适量碘液,观察并记录A、B试管的颜色。
预测实验现象及结论:
若________________________,则说明假设1成立;
若________________________,则说明假设2成立。
(3)淀粉是以____________为基本单位形成的生物大分子,被人体摄入后,被细胞吸收前发生的化学变化是____________(用文字和箭头表示)。人和动物血液中葡萄糖含量低于正常值时,____________中的糖原便分解产生葡萄糖及时补充。
(4)实验小组欲继续通过实验检测苹果中是否存在蛋白质,在现有实验试剂的基础上,应先进行的操作是_______________后再用于蛋白质的检测。
【答案】(1) ①. 斐林试剂 ②. 水浴加热
(2) ①. A的蓝色明显比B深 ②. A与B的蓝色深度相差不大
(3) ①. 葡萄糖 ②. 淀粉→麦芽糖→葡萄糖 ③. 肝脏
(4)向斐林试剂乙液中加入适量蒸馏水使其稀释,将斐林试剂改造成双缩脲试剂
【解析】
【分析】斐林试剂可用于鉴定还原糖,在水浴加热的条件下,溶液的颜色变化为砖红色(沉淀)。斐林试剂只能检验生物组织中还原糖(如葡萄糖、麦芽糖、果糖)存在与否,而不能鉴定非还原性糖(如淀粉、蔗糖)。
【小问1详解】
斐林试剂可用于鉴定还原糖,在水浴加热的条件下,溶液的颜色变化为砖红色(沉淀)。与淀粉、蛋白质的检测不同,检测还原糖需要进行水浴加热。
【小问2详解】
试管A、B中分别是成熟期第1天和第30天的苹果制成匀浆,若假设1成立,即淀粉转化成了还原糖,则A比B(B中的淀粉含量更少)的蓝色深;若假设2成立,即其他物质转化成了还原糖,A与B(A与B中的淀粉含量相同)的蓝色深度相同。
【小问3详解】
淀粉是以葡萄糖为基本单位形成的生物大分子,被人体摄入后,淀粉先水解为麦芽糖,最后水解为葡萄糖,即发生的化学变化是淀粉→麦芽糖→葡萄糖。当人和动物血液中葡萄糖含量低于正常值时,肝脏中的糖原便分解产生葡萄糖及时补充。
【小问4详解】
斐林试剂甲液和双缩脲试剂A液的成分及浓度都相同,斐林试剂乙液和双缩脲试剂B液的成分相同但浓度不同,可以向斐林试剂乙液中加入适量蒸馏水使其稀释,将斐林试剂改造成双缩脲试剂,用来鉴定蛋白质。
种类
自由水
结合水
概念
细胞中绝大多数水以游离的形式存在,可以自由流动
与细胞内的其他物质相结合的水
作用
细胞内良好的溶剂;参与许多生化反应;为细胞提供液体环境;运输营养物质和代谢废物
是细胞结构的重要组成成分
新陈代谢变化
自由水/结合水增大时,代谢增强
自由水/结合水减小时,抗性增强
Ca(NO3)2
MgSO4
KH2PO4
KCI
FeCI3
H2O
1.0g
0.25g
0.25g
0.12g
0.005g
1000mL
相关试卷 更多
- 1.电子资料成功下载后不支持退换,如发现资料有内容错误问题请联系客服,如若属实,我们会补偿您的损失
- 2.压缩包下载后请先用软件解压,再使用对应软件打开;软件版本较低时请及时更新
- 3.资料下载成功后可在60天以内免费重复下载
免费领取教师福利 
.png)




