


湖北省武汉市2024_2025学年高二生物上学期10月联考试卷含解析
展开 这是一份湖北省武汉市2024_2025学年高二生物上学期10月联考试卷含解析,共19页。试卷主要包含了选择题,非选择题等内容,欢迎下载使用。
试卷满分:100分
一、选择题(每题2分,共36分)
1. 内环境是机体内细胞直接生活的环境,区别于个体生活的外界环境。下列有关内环境的叙述,正确的是()
A. 淋巴液和血液中都有淋巴细胞,人体内Na+缺乏会导致肌无力
B. 食物的消化、吸收和原尿中水的重吸收都发生在内环境中
C. 血浆中含量最多的离子和化合物分别是Na+、Cl-和蛋白质
D. 组织液流向血浆的液体量与流向淋巴液的液体量大致相等
【答案】A
【解析】
【分析】血浆、组织液和淋巴液通过动态的有机联系,构成内环境。组织液主要由血浆通过毛细血管壁渗出到细胞间而形成,大部分物质能够被重新吸收回血浆,一部分组织液经毛细淋巴管壁进入毛细淋巴管形成淋巴液,淋巴液最终汇入血浆。
【详解】A、淋巴液和血液中都有淋巴细胞,人体内Na+缺乏不利于动作电位的产生,会导致肌无力,A正确;
B、食物的消化、吸收发生在消化道,消化道不属于内环境,B错误;
C、血浆中含量最多的离子和化合物分别是Na+、Cl-,含量最多的化合物是水,C错误;
D、组织液大部分流回血浆,少数流入淋巴管,因此流向血浆的组织液多于流向淋巴的组织液,D错误。
故选A。
2. 下列关于内环境与稳态的叙述,正确的是()
A. 内环境是机体进行生命活动和细胞代谢的主要场所
B. CO2是人体细胞呼吸产生的废物,不参与内环境稳态的维持
C. 机体内环境稳态遭到破坏时,必将引起细胞代谢紊乱
D. 多细胞动物的所有细胞均需通过内环境与外界进行物质交换
【答案】C
【解析】
【分析】内环境稳态是正常机体通过调节作用,使各个器官、系统协调活动,共同维持内环境相对稳定的状态。
【详解】A、细胞代谢的主要场所是细胞质基质,A错误;
B、CO2虽然是人体细胞呼吸产生的废物,但是也参与维持内环境的稳态,如血液pH的调节,B错误;
C、内环境稳态是细胞正常生存及机体进行正常生命活动的必要条件,因此内环境稳态遭到破坏时必将引起细胞代谢紊乱,C正确;
D、多细胞动物部分细胞可以直接与外界进行物质交换,例如蛙的皮肤细胞可以直接从外界吸收氧气并排出二氧化碳,D错误。
故选C。
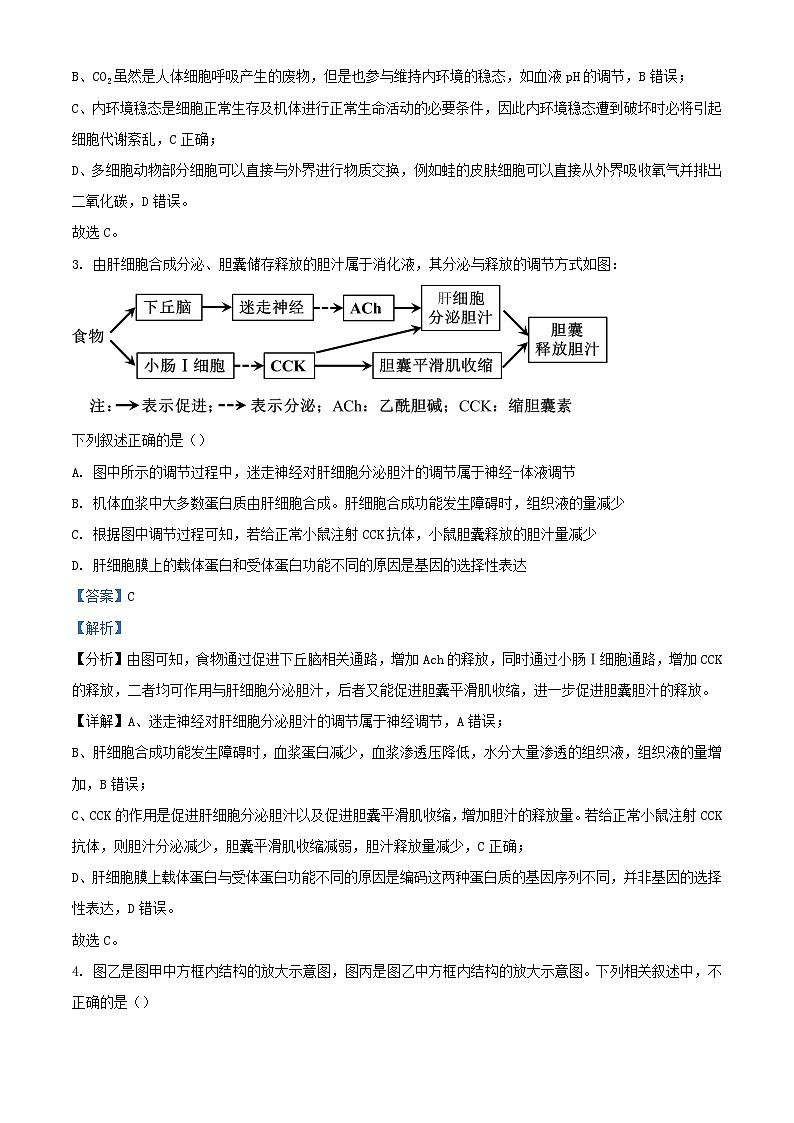
3. 由肝细胞合成分泌、胆囊储存释放的胆汁属于消化液,其分泌与释放的调节方式如图:
下列叙述正确的是()
A. 图中所示的调节过程中,迷走神经对肝细胞分泌胆汁的调节属于神经-体液调节
B. 机体血浆中大多数蛋白质由肝细胞合成。肝细胞合成功能发生障碍时,组织液的量减少
C. 根据图中调节过程可知,若给正常小鼠注射CCK抗体,小鼠胆囊释放的胆汁量减少
D. 肝细胞膜上的载体蛋白和受体蛋白功能不同的原因是基因的选择性表达
【答案】C
【解析】
【分析】由图可知,食物通过促进下丘脑相关通路,增加Ach的释放,同时通过小肠Ⅰ细胞通路,增加CCK的释放,二者均可作用与肝细胞分泌胆汁,后者又能促进胆囊平滑肌收缩,进一步促进胆囊胆汁的释放。
【详解】A、迷走神经对肝细胞分泌胆汁的调节属于神经调节,A错误;
B、肝细胞合成功能发生障碍时,血浆蛋白减少,血浆渗透压降低,水分大量渗透的组织液,组织液的量增加,B错误;
C、CCK的作用是促进肝细胞分泌胆汁以及促进胆囊平滑肌收缩,增加胆汁的释放量。若给正常小鼠注射CCK抗体,则胆汁分泌减少,胆囊平滑肌收缩减弱,胆汁释放量减少,C正确;
D、肝细胞膜上载体蛋白与受体蛋白功能不同的原因是编码这两种蛋白质的基因序列不同,并非基因的选择性表达,D错误。
故选C。
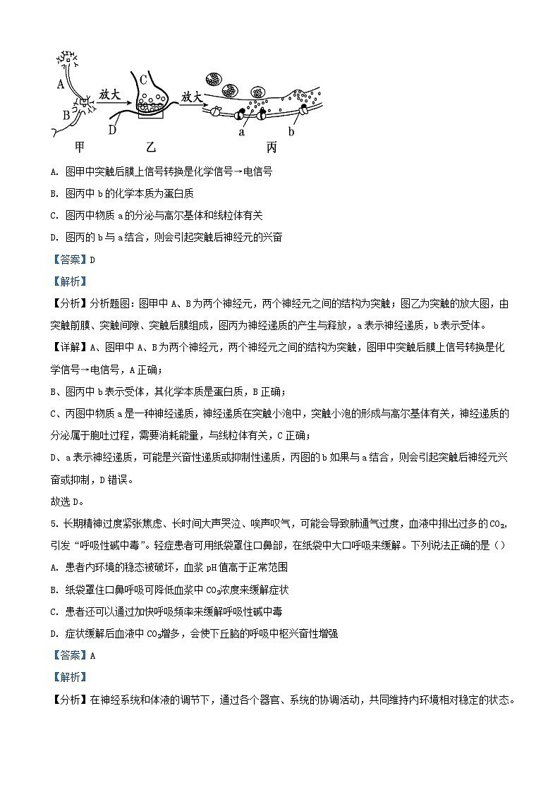
4. 图乙是图甲中方框内结构的放大示意图,图丙是图乙中方框内结构的放大示意图。下列相关叙述中,不正确的是()
A. 图甲中突触后膜上信号转换是化学信号→电信号
B. 图丙中b的化学本质为蛋白质
C. 图丙中物质a的分泌与高尔基体和线粒体有关
D. 图丙的b与a结合,则会引起突触后神经元的兴奋
【答案】D
【解析】
【分析】分析题图:图甲中A、B为两个神经元,两个神经元之间的结构为突触;图乙为突触的放大图,由突触前膜、突触间隙、突触后膜组成,图丙为神经递质的产生与释放,a表示神经递质,b表示受体。
【详解】A、图甲中A、B为两个神经元,两个神经元之间的结构为突触,图甲中突触后膜上信号转换是化学信号→电信号,A正确;
B、图丙中b表示受体,其化学本质是蛋白质,B正确;
C、丙图中物质a是一种神经递质,神经递质在突触小泡中,突触小泡的形成与高尔基体有关,神经递质的分泌属于胞吐过程,需要消耗能量,与线粒体有关,C正确;
D、a表示神经递质,可能是兴奋性递质或抑制性递质,丙图的b如果与a结合,则会引起突触后神经元兴奋或抑制,D错误。
故选D。
5. 长期精神过度紧张焦虑、长时间大声哭泣、唉声叹气,可能会导致肺通气过度,血液中排出过多的 CO₂,引发“呼吸性碱中毒”。轻症患者可用纸袋罩住口鼻部,在纸袋中大口呼吸来缓解。下列说法正确的是()
A. 患者内环境的稳态被破坏,血浆pH值高于正常范围
B. 纸袋罩住口鼻呼吸可降低血浆中CO₂浓度来缓解症状
C. 患者还可以通过加快呼吸频率来缓解呼吸性碱中毒
D. 症状缓解后血液中CO₂增多,会使下丘脑的呼吸中枢兴奋性增强
【答案】A
【解析】
【分析】在神经系统和体液的调节下,通过各个器官、系统的协调活动,共同维持内环境相对稳定的状态。内环境稳态的实质是体内渗透压、温度、pH等理化特性呈现动态平衡的过程。
【详解】A、内环境正常的酸碱度在7.35~7.45 之间,呼吸性碱中毒会导致患者内环境pH 大于7.45,A正确;
B、可用纸袋罩住患者口鼻增加 CO₂分压,进而缓解眩晕、手足麻木、抽搐等症状,B错误;
C、情绪激动时呼吸急促,会导致肺过度通气,进而可能引起呼吸性碱中毒,C错误;
D、血液中CO₂增多,会使脑干中的呼吸中枢兴奋性增强,使呼吸运动加强、加快,D错误。
故选A。
6. 心脏的搏动受交感神经和副交感神经的控制,其中副交感神经释放乙酰胆碱,作用于心肌细胞膜上的M型受体,使心肌细胞的收缩受到抑制,心率减慢;交感神经释放的去甲肾上腺素可以和心肌细胞膜上的β-肾上腺素受体结合,使心率加快,但交感神经和副交感神经对心脏的作用强度不是等同的,利用心得安和阿托品进行如下实验(心得安是β-肾上腺素受体的阻断剂,阿托品是M型受体的阻断剂),对两组健康青年分别注射等量的阿托品和心得安各 4次,给药次序和测得的平均心率如图所示。下列叙述正确的是()
A. 对每组中的每位健康青年共进行了8次心率的测定
B. 注射阿托品后副交感神经作用减弱
C. 乙酰胆碱与M型受体结合,使得心肌细胞不收缩
D. 交感神经对心跳的促进作用远超过副交感神经对心跳的抑制作用
【答案】B
【解析】
【分析】神经系统包括中枢神经系统和外周神经系统,中枢神经系统由脑和脊髓组成,脑分为大脑、小脑和脑干;外周神经系统包括脊神经、脑神经、自主神经,自主神经系统包括交感神经和副交感神经。交感神经和副交感神经是调节人体内脏功能的神经装置,所以也叫内脏神经系统,因为其功能不完全受人类的意识支配,所以又叫自主神经系统。
【详解】A、据曲线图可知,对每组中的每位健康青年共进行了9次心率的测定,A错误;
B、注射阿托品后心率加快,说明交感神经的作用加强,副交感神经作用减弱,心跳加快,B正确;
C、乙酰胆碱与 M型受体结合,使心肌细胞的收缩受到抑制,不是不收缩,心率减慢,C错误;
D、图中最后一次测得的心率比对照组高,说明副交感神经对心跳的抑制作用远超过交感神经对心跳的促进作用,D错误。
故选B。
7. 缺血性脑卒中是因脑部血管阻塞而引起的脑部损伤,可发生在脑的不同区域。若缺血性脑卒中患者无其他疾病或损伤,下列说法错误的是()
A. 损伤发生在大脑时,患者可能会出现排尿不完全
B. 损伤发生在大脑皮层S区时,患者不能发出声音
C. 损伤发生在海马体时,患者可能很难形成短时记忆
D. 损伤导致上肢不能运动时,患者的缩手反射仍可发生
【答案】B
【解析】
【分析】学习和记忆涉及脑内神经递质的作用以及某些种类蛋白质的合成。短时记忆可能与神经元之间即时的信息交流有关,尤其是与大脑皮层下一个形状像海马的脑区有关。长时记忆可能与突触形态及功能的改变以及新突触的建立有关。
【详解】A、排尿的高级中枢在大脑皮层,低级中枢在脊髓,排尿过程存在大脑皮层的高级神经中枢调控脊髓中低级神经中枢的分级调节,损伤发生在大脑时,患者可能会出现排尿不完全,A正确;
B、S区为运动性语言中枢,损伤后,患者与讲话有关的肌肉和发声器官完全正常,能发出声音,但不能表达用词语表达思想,B错误;
C、短时记忆的形成与海马区有关,损伤发生在海马体时,患者可能很难形成短时记忆,C正确;
D、损伤导致上肢不能运动时,大脑皮层的躯体运动中枢受到损伤,此时患者的缩手反射仍可发生,因为缩手反射的低级中枢在脊髓,D正确。
故选B。
8. 下图表示人体兴奋在反射弧中的传导和传递过程的模式图。下列分析错误的是()
A. 图甲中虚线方框内表示的是反射弧的神经中枢部分
B. 图乙中静息和兴奋状态的神经细胞膜外的Na+浓度均高于膜内
C. 图乙中兴奋沿神经纤维双向传导
D. 刺激图甲中的①,A、B两个电流表的指针都会发生两次方向相反的偏转
【答案】C
【解析】
【分析】神经元之间通过突触传递信息的过程:兴奋到达突触前膜所在的神经元的轴突末梢,引起突触小泡向突触前膜移动并释放神经递质;神经递质通过突触间隙扩散到突触后膜的受体附近;神经递质与突触后膜上的受体结合;突触后膜上的离子通道发生变化,引发电位变化;神经递质被降解或回收。
【详解】A、图中虚线方框包含了中间神经元③,主要是对来自传入神经元的信号进行分析综合,故虚线方框代表神经中枢,A正确;
B、神经细胞内的钠离子浓度低于细胞外,故不论静息还是兴奋状态的神经细胞膜外的Na+浓度均高于膜内,B正确;
C、在一个反射活动中,兴奋在反射弧上单向传导,C错误;
D、刺激图甲中的①(感受器),由于兴奋从感受器到效应器的传导和传递都是单向的,且兴奋先后达到电表的接头处,所以A、B两个电流表都会发生两次方向相反的偏转,D正确。
故选C。
9. 为揭示睡眠对记忆的影响,科研人员采用一种间隔的、重复的丁酮(由致病菌发出的具有吸引力的气味)训练模式让线虫建立记忆,再通过评估睡眠特征来判断线虫是否进入睡眠状态。研究发现,线虫经丁酮训练后睡眠增多,感知丁酮的AWC嗅觉神经元与相关神经元间的突触数量也增多。下列相关叙述错误的是( )
A. 突触小体可与其他神经元的树突、细胞体或肌肉细胞构成突触
B. 在丁酮刺激下,AWC嗅觉神经元轴突末端部分的细胞膜将形成突触前膜
C. 在丁酮刺激下,AWC嗅觉神经元兴奋传递的方向与膜内局部电流方向相反
D. 线虫经丁酮训练后睡眠增多,增加睡眠可能会促进线虫记忆的建立
【答案】C
【解析】
【分析】学习和记忆涉及脑内神经递质的作用以及某些蛋白质的合成,短期记忆主要与神经元的活动及神经元之间的联系有关,尤其与大脑皮层下一个形状像海马的脑区有关,长期记忆可能与新突触的建立有关。
【详解】A、突触小体是轴突末梢经多次分支,每个小枝末端都膨大成杯状或球状小体。突触是神经元之间或神经元与效应器细胞(如肌肉细胞或腺体细胞)之间相互接触并实现信息传递的结构,所以突触小体可与其他神经元的树突、细胞体或肌肉细胞构成突触,A正确;
B、AWC嗅觉神经元属于感受器的组成部分,在丁酮刺激下,AWC嗅觉神经元轴突末端部分的细胞膜将作为突触前膜参与新突触的构建,B正确;
C、在丁酮刺激下,AWC嗅觉神经元产生的兴奋传递方向与膜内局部电流方向相同,都是兴奋部位传到未兴奋部位,C错误;
D、根据题干信息,“线虫经丁酮训练后睡眠增多,感知丁酮的AWC嗅觉神经元与相关神经元间的突触数量也增多”,这表明睡眠可能与记忆的建立和巩固有关。因此,增加睡眠可能会促进线虫记忆的建立,D正确。
故选C。
10. 成年人排尿是一种复杂的反射活动。当膀胱充盈时,膀胱内牵张感受器受到刺激产生兴奋,使人产生尿意。膀胱逼尿肌接受兴奋后收缩,产生排尿反射。逼尿肌收缩时,又刺激牵张感受器,引起膀胱逼尿肌反射性收缩,直至膀胱内尿液被排空,相关过程如图所示。下列叙述错误的是()
A. 产生尿意的过程:牵张感受器→④→脊髓→②→大脑皮层
B. 成年人能根据环境情况适时排尿,体现了神经系统的分级调节
C. 交感神经兴奋,不会导致膀胱缩小;副交感神经兴奋,会使膀胱缩小
D. 脊髓受伤导致①②受损的截瘫病人无法完成排尿
【答案】D
【解析】
【分析】神经系统存在分级调节,脊髓等低级中枢的反射活动会受到脑中相应高级中枢的调控。
【详解】A、大脑皮层产生尿意的途径是牵张感受器产生的兴奋沿④传入神经→脊髓,脊髓再通过神经②传导到大脑皮层,A正确;
B、成年人能根据环境情况适时排尿,体现了大脑皮层对排尿反射的控制,也就体现了神经系统的分级调节,B正确;
C、交感神经兴奋,不会导致膀胱缩小;副交感神经兴奋,导致膀胱缩小,C正确;
D、截瘫病人,脊髓受伤导致①②受损,脊髓失去高级中枢对其调控,不能有意识的排尿,但是在脊髓的控制下仍可以完成排尿反射,D错误。
故选D。
11. 甲状腺激素分泌量减少称为“甲减”,其患病原因可能与甲状腺、下丘脑或垂体发生病变有关。下列叙述错误的是()
A. “甲减”患者会出现体温偏低、反应迟钝等症状
B. 若患者体内促甲状腺激素释放激素(TRH)偏高、促甲状腺激素(TSH)偏低,则患者发生病变的部位为垂体
C. 若给患者口服TRH后“甲减”症状未得到缓解,则说明其病变部位不是下丘脑
D. 对于“甲减”患者可通过口服甲状腺激素进行治疗
【答案】C
【解析】
【分析】在外界条件寒冷或者甲状腺激素含量低等情况下,下丘脑会分泌促甲状腺激素释放激素,这种激素作用于垂体后,使垂体分泌促甲状腺激素,促甲状腺激素作用于甲状腺,使甲状腺分泌甲状腺激素分泌增多;当甲状腺激素分泌过时,会反过来通过负反馈调节抑制下丘脑和垂体的分泌活动。
【详解】A、甲状腺激素提高神经系统兴奋性,促进物质氧化分解,甲减患者甲状腺激素分泌减少,会出现体温偏低、反应迟钝等症状,A正确;
B、甲状腺激素的分泌存在分级调节和反馈调节,若患者(甲状腺激素偏低)体内促甲状腺激素释放激素(TRH)偏高,说明下丘脑的功能正常,但促甲状腺激素(TSH)偏低,则患者发生病变的部位为垂体,B正确;
C、TRH(促甲状腺激素释放激素)的本质是蛋白质(多肽)类激素,若给患者口服TRH后“甲减”症状未得到缓解,原因可能是TRH口服后被分解而失去作用,不能判断病变位置,C错误;
D、甲状腺激素是含碘的氨基酸衍生物,口服不会被分解,故对于“甲减”患者可通过口服甲状腺激素进行治疗,D正确。
故选C。
12. 尿崩症是一种由于各种原因导致抗利尿激素(九肽激素)的产生或作用异常而引起的疾病;假性醛固酮减少症患者合成和分泌的醛固酮未减少,但表现出醛固酮缺少所致的渗透压调节异常。下列叙述错误的是()
A. 抗利尿激素分泌不足的患者不能通过口服该激素的方式进行治疗
B. 大量出汗使血钠含量降低时,肾上腺髓质分泌醛固酮的量增加
C. 抗利尿激素减少与假性醛固酮减少症均可导致机体排尿量增加
D. 若尿崩症是因肾小管对抗利尿激素反应障碍导致,则血浆中该激素含量可能正常
【答案】B
【解析】
【分析】当人体失水过多或吃的食物过咸,细胞外液渗透压升高,刺激下丘脑渗透压感受器,由下丘脑产生、垂体释放的抗利尿激素增加,促进肾小管、集合管重新吸收水分,减少尿量的排出,同时大脑皮层渴觉中枢兴奋产生渴觉,主动饮水,以降低细胞外液渗透压。
【详解】A、抗利尿激素的本质是蛋白质(多肽)类,口服会被分解而失去作用,故抗利尿激素分泌不足的患者不能通过口服该激素的方式进行治疗,A正确;
B、醛固酮是由肾上腺皮质分泌的,B错误;
C、抗利尿激素可作用于肾小管和集合管,促进其对水分的重吸收,从而使尿量减少,而假性醛固酮减少症患者合成和分泌的醛固酮未减少,但表现出醛固酮缺少所致的渗透压调节异常,据此推测抗利尿激素减少与假性醛固酮减少症均可导致机体排尿量增加,C正确;
D、激素需要与受体结合后起作用,若尿崩症是因肾小管对抗利尿激素反应障碍导致激素无法起作用,血浆中该激素含量可能正常,D正确。
故选B。
13. 图为人体某器官中血液的流动情况示意图,①②表示物质,①促进或抑制②的产生,②产生后将释放到血液中。下列说法正确的是()
A. 若该器官为胰腺,则①可能是促胰液素,②可能是胰液
B. 若该器官为骨骼肌,①可表示胰高血糖素,②可表示糖原分解产生的葡萄糖
C. 若该器官为肾脏,①表示重吸收的水,②可表示抗利尿激素
D. 若该器官为垂体,①可能是甲状腺激素,②可表示促甲状腺激素
【答案】D
【解析】
【分析】促胰液素是人们发现的第一种激素,是小肠黏膜在盐酸的刺激下产生的,作用是促进胰腺分泌胰液。
【详解】A、胰液属于消化液,不进入血管,而是进入消化道,A错误;
B、肌糖原不能直接分解产生葡萄糖,B错误;
C、若该器官为肾脏,②不可能是抗利尿激素,因为抗利尿激素是由下丘脑神经细胞产生,由垂体释放,作用于肾小管和集合管,促进肾小管和集合管对水的重吸收,使尿量减少,C错误;
D、当甲状腺激素分泌量过多,会反过来抑制垂体分泌促甲状腺激素释放激素,D正确。
故选D。
14. 越野跑、马拉松等耐力运动需要大量消耗糖、脂肪、水和无机盐等物质。运动员在运动过程中,机体会发生的反应是( )
A. 产热量和散热量均增加,以维持体温相对稳定
B. 大量消耗能量导致血糖降低,胰岛素分泌升高
C. 大量出汗导致失水较多,抗利尿激素分泌减少'
D. 无氧呼吸增强导致乳酸过多,内环境的pH明显下降
【答案】A
【解析】
【分析】水盐平衡调节:①当人饮水不足、体内失水过多或吃的食物过咸,细胞外液渗透压就会升高,这一情况刺激下丘脑渗透压感受器,使得下丘脑一方面把信息传到大脑皮层感觉中枢,使人产生渴觉而主动饮水,另一方面,下丘脑还分泌抗利尿激素,并由垂体释放到血液中,血液中的抗利尿激素含量增加,就加强了肾小管、集合管对水分的重吸收,使尿量减少。②当人饮水过多时,细胞外液渗透压就会降低,这一情况刺激下丘脑渗透压感受器,使得下丘脑一方面把信息传到大脑皮层感觉中枢,使人不产生渴觉,另一方面,下丘脑还减少分泌抗利尿激素,垂体释放到血液中的抗利尿激素减少,就减弱了肾小管、集合管对水分的重吸收,使尿量增加。
【详解】A、运动员在运动时,细胞代谢加快,产热量增加,为了维持体温的恒定,散热量也在增加,A正确;
B、大量消耗能量导致血糖降低,胰高血糖素分泌升高,以此来维持血糖浓度,B错误;
C、大量出汗导致失水较多,抗利尿激素分泌增多,促进肾小管、集合管对水分的重吸收,C错误;
D、无氧呼吸增强导致乳酸过多,但内环境存在缓冲对,可以调节pH,因此内环境的pH不会明显下降,D错误。
故选A。
15. 我国科学家颜宁及其团队发现止痛药——大麻二酚能够抑制 Na⁺内流,从而缓解疼痛。机体疼痛与前列腺素E(PGE)密切相关,部分机理如图1。疼痛时肾上腺参与应激反应如图2。相关叙述错误的是()
A. 图1 中的Na⁺大量内流可产生动作电位,才能最终产生痛觉
B. 据图1知,药物镇痛机理可能是抑制环氧化酶活性,减少PGE 的产生,降低痛觉感受器对致痛物质的敏感性
C. 据图2知,疼痛时肾上腺髓质分泌的激素d会增加,该反射的效应器是肾上腺髓质
D. 图2中由疼痛引起激素c的分泌过程属于神经-体液调节
【答案】C
【解析】
【分析】1、反射弧是反射的结构基础,适宜的刺激和完整的反射弧是发生反射的前提,完整的反射弧应该包括:感受器、传入神经、神经中枢、传出神经和效应器,效应器是指传出神经末梢及其所支配的肌肉或腺体。
2、感觉只会在大脑皮层产生,感受器只是感受外界信息。只有信息在大脑皮层经过处理后,才可以产生痛觉。分析图2,从图中可以看出,下丘脑对激素c的调节属于分级调节,因此当激素a分泌增多时,会引起激素c的分泌增多,当激素c含量过多时,又会抑制下丘脑和垂体的分泌活动,这属于(负)反馈调节。
【详解】A、根据题意,大麻二酚能够抑制 Na⁺内流,从而缓解疼痛。因此图1 中的Na⁺大量内流可产生动作电位,促进感受器对致痛物质的敏感性,使得最终在大脑皮层产生痛觉,A正确;
B、产生痛觉的部位是大脑皮层;分析图1可知,PGE可以促进痛觉感受器对致痛物质的敏感性,药物镇痛机理可能是抑制环氧化酶的活性,减少PGE 的产生,降低痛觉感受器对致痛物质的敏感性,B正确;
C、效应器是指传出神经末梢及其所支配的肌肉或腺体,肾上腺髓质属于人体的内分泌腺,在该神经调节过程中,传出神经末梢及其所支配的肾上腺髓质一起构成效应器,C错误;
D、图2中激素c的分泌是通过下丘脑—垂体—肾上腺皮质轴来进行的,说明激素c的分泌过程存在分级调节,该过程的调节是在疼痛等刺激下引起的,因此该过程存在大脑皮层的参与,故也属于神经-体液调节,D正确。
故选C。
16. 下图为抗原呈递细胞(APC)摄取、加工处理抗原的过程,相关的叙述错误的是()
A. APC摄取病原体的过程说明细胞膜具有流动性
B. APC加工处理抗原的过程需要溶酶体的参与
C. APC加工处理后的抗原可直接呈递给B细胞
D. 该过程在体液免疫和细胞免疫中均会发生
【答案】C
【解析】
【分析】巨噬细胞吞噬细胞摄取和处理,具体表现在:将细菌吞入细胞内,溶酶体和内的水解酶将细菌水解,并将细菌的抗原暴露在吞噬细胞的表面。
【详解】A、APC摄取病原体的过程是通过胞吞作用,该过程体现了细胞膜的流动性,A正确;
B、APC加工和处理抗原需借助溶酶体中的水解酶来完成,B正确;
C、APC加工处理后的抗原可呈递给辅助性T细胞,C错误;
D、APC摄取、加工处理抗原的过程,既可以发生在体液免疫过程,也可以发生在细胞免疫过程,D正确。
故选C。
17. 2023年入冬后支原体肺炎来势汹汹,如图为支原体侵入人体后发生的免疫过程。下列有关说法正确的是( )
A. 当机体再次感染支原体时,支原体可以直接刺激细胞⑥快速产生大量抗体
B. 细胞④分泌的细胞因子和⑥分泌的抗体均属于人体第三道防线的组成成分
C. 因支原体的遗传物质 RNA易发生变异,为支原体疫苗的研发带来了困难
D. 青霉素可以抑制细菌细胞壁的形成,可以用于支原体肺炎的治疗
【答案】B
【解析】
【分析】体液免疫的过程:少数抗原直接刺激B细胞,大部分抗原被抗原呈递细胞吞噬,将抗原信息呈递给辅助性T细胞,辅助性T细胞和B细胞结合是B细胞活化的第二个信号,辅助性T细胞分泌细胞因子促进B细胞分化为浆细胞和记忆B细胞,浆细胞分泌抗体,抗体与抗原结合,抑制抗原增殖和对人体细胞的粘附。
【详解】A、⑥浆细胞不能识别抗原,当机体再次感染支原体时,支原体可以直接刺激细胞⑦记忆细胞,记忆细胞快速增殖分化出大量浆细胞,浆细胞产生大量抗体,A错误;
B、第三道防线是机体在个体发育过程中与病原体接触后获得的,属于特异性免疫,细胞④辅助性T细胞分泌的细胞因子和⑥浆细胞分泌的抗体均属于人体第三道防线的组成成分,B正确;
C、肺炎支原体是原核生物,遗传物质是DNA,C错误;
D、青霉素能抑制原核细胞细胞壁的形成,支原体没有细胞壁,青霉素无法起效,D错误。
故选B。
18. 神经系统、内分泌系统和免疫系统之间通过信号分子构成一个复杂网络。下列相关叙述错误的是()
A. 有些物质既可作为激素,又可作为神经递质
B. 有些器官既含有神经细胞,又含有内分泌细胞
C. 信号分子①③可分别表示乙酰胆碱和糖皮质激素
D. 人体内检测到病毒则说明内环境稳态被破坏
【答案】D
【解析】
【分析】据图分析可知,图示为神经一体液一免疫调节网络,该调节网络的协调配合共同实现了内环境的稳态。图中神经系统分泌神经递质、内分泌系统分泌激素、免疫系统分泌细胞因子。
【详解】A、有些物质既可作激素,又可作为神经递质,如肾上腺素既属于激素又属于神经递质,A正确;
B、有些器官既含有神经细胞,又含有内分泌细胞,如下丘脑的某些神经细胞,具有内分泌功能,B正确;
C、信号分子①是由神经细胞分泌的,可表示乙酰胆碱(神经递质),信号分子③可表示糖皮质激素,被肾上腺皮质分泌,C正确;
D、人体内检测到病毒,内环境稳态不一定被破坏,D错误。
故选D。
二、非选择题(共64分)
19. 健康是人生最宝贵的财富,内环境稳态的维持与人体健康有密切的关系。某人因咽喉肿痛、声音嘶哑去医院就诊,医生诊断为急性喉炎,需注射头孢呋辛钠治疗。医嘱:使用头孢呋辛钠期间及用药后1~2周内不能饮酒。肝脏是酒精的主要代谢场所,酒精的代谢途径如下图所示。头孢类分子可抑制乙醛脱氢酶活性,造成乙醛中毒,重者可致呼吸抑制、急性心衰等。
乙醇乙醛二氧化碳和水
(1)肌肉注射和静脉滴注头孢呋辛钠治疗时,药物首先进入的内环境是______和______。
(2)乙醛中毒引起的呼吸抑制,使通气量减少导致二氧化碳积累,血浆中的pH呈降低趋势。CO2不从组织液进入组织细胞的原因是______,为维持血浆pH的相对稳定,参与调节的离子主要有______(写一种即可)等。
(3)新冠肺炎患者的肺泡上皮细胞及肺毛细血管壁细胞受损后,出现肺水肿的原因是____________。
(4)酒精过敏的人在饮酒后可能出现皮肤发痒的现象,某科研小组以小鼠为实验对象研究PTEN蛋白和TRPV1蛋白对痒觉的影响。用组胺刺激正常小鼠产生痒觉,引起抓挠行为。用组胺刺激PTEN基因敲除小鼠、PTEN基因和TRPV1基因双敲除小鼠的皮肤,结果如图。请推测:PTEN蛋白______(填“促进”或“减弱”)痒觉的产生,TRPV1蛋白______(填“促进”或“减弱”)痒觉的产生。
【答案】(1) ①. 组织液 ②. 血浆
(2) ①. 组织细胞是产生二氧化碳的场所,其中二氧化碳浓度高,且二氧化碳进出细胞的方式是自由扩散,是顺浓度梯度进行的 ②. HCO3-或HPO42-
(3)新冠肺炎患者的肺泡上皮细胞及肺毛细血管壁细胞受损后,细胞内液和血浆蛋白外渗,使组织液的渗透压升高
(4) ①. 减弱 ②. 促进
【解析】
【分析】内环境又叫细胞外液,由血浆、组织液和淋巴(液)组成。内环境稳态是指正常机体通过调节作用,使各个器官、系统协调活动,共同维持内环境的相对稳定状态。内环境稳态是机体进行生命活动的必要条件,是细胞与外界环境进行物质交换的媒介。
【小问1详解】
内环境又叫细胞外液,由血浆、组织液和淋巴(液)组成,肌肉注射药物首先进入组织液,静脉滴注药物首先进入血浆,即肌肉注射和静脉滴注头孢呋辛钠治疗时,药物首先进入的内环境依次为组织液和血浆。
【小问2详解】
乙醛中毒引起的呼吸抑制,使通气量减少导致二氧化碳积累,血浆中的pH呈降低趋势。CO2的产生部位是线粒体,即细胞中的二氧化碳浓度高,进而通过自由扩散方式进入到组织液中,即CO2不从组织液进入组织细胞的原因是组织细胞中二氧化碳浓度高,且二氧化碳进出细胞的方式为自由扩散,需要顺浓度梯度进行,为维持血浆pH的相对稳定,需要血浆中缓冲物质的参与,则参与调节的离子主要有HCO3-、HPO42-等。
【小问3详解】
新冠肺炎患者的肺泡上皮细胞及肺毛细血管壁细胞受损后,细胞内液和血浆蛋白外渗,使组织液的渗透压升高,组织液渗透吸水,出现肺水肿。
小问4详解】
某科研小组以小鼠为实验对象研究PTEN蛋白和TRPV1蛋白对痒觉的影响。根据实验目的可知该实验的自变量是两种蛋白的有无,因变量是30分钟内抓痒的次数;因此实验中采用了敲除相关基因的方式进行设计实验,而后用组胺刺激正常小鼠和实验鼠,检测痒觉的产生情况。即用组胺刺激PTEN基因敲除小鼠、PTEN基因和TRPV1基因双敲除小鼠的皮肤,结果如图。图中显示,PTEN基因敲除小鼠30分钟内抓痒的次数最多,据此推测,PTEN蛋白可减弱”痒觉的产生,而PTEN基因和TRPV1基因双敲除小鼠30分钟内抓痒的次数较少且接近正常鼠,说明TRPV1蛋白可“促进”痒觉的产生。
20. 研究发现,胃肠道遭受毒素入侵后,分布在肠嗜铬细胞的细胞膜上的Ca2+通道被激活,并释放大量5-羟色胺(5-HT),其周围的迷走神经感觉神经末梢能接收5-HT并将信号传送到脑干孤束核,会激活“厌恶中枢”,产生与“恶心”相关的厌恶性情绪;另一方面激活呕吐中枢,通过调节膈肌和腹肌,引发呕吐行为。我国科学家首次详细绘制出了小鼠从肠道到大脑的防御反应神经通路,具体过程如图所示。
(1)迷走神经细胞的特异性受体与5-HT结合后,产生兴奋时,兴奋部位与未兴奋部位之间形成_____传导到轴突末端。将兴奋在神经元之间传递时,突触前膜发生的信号转变过程_____,当突触前膜放抑制性神经递质,则突触后膜_____(“会”或“不会”)产生突触后膜电位变化。
(2)宿主体内的细菌会产生毒素,刺激机体的“厌恶中枢”,在_____产生“恶心”的感觉,同时引起呕吐反射,该反射活动的效应器是_____。
(3)图中Ca2+跨膜运输的方式为_____。
(4)研究小组对呕吐行为中突触处进行实验,下图表示突触前神经元膜电位的刺激强度随时间逐渐增强(S1~S8)的图像,以及在相应刺激强度下突触后神经元膜电位的变化规律的图像。
刺激强度达到_____时,突触后神经元才会兴奋,若在S5~S8期间刺激神经(由多条如图所示的神经纤维组成的神经)则兴奋强度随刺激强度的增大而_____。
【答案】(1) ①. 局部电流 ②. 电信号转变为化学信号 ③. 会
(2) ①. 大脑皮层 ②. 传出神经末梢及其支配的膈肌和腹肌
(3)协助扩散 (4) ①. S5 ②. 先增大后不变
【解析】
【分析】神经纤维未受到刺激时,K+外流,细胞膜内外的电荷分布情况是外正内负,当某一部位受刺激时,Na+内流,其膜电位变为外负内正。由于神经递质只存在于突触小体的突触小泡中,只能由突触前膜释放作用于突触后膜,使下一个神经元产生兴奋或抑制,因此兴奋在神经元之间的传递只能是单向的。大脑皮层是调节机体活动的最高级中枢,机体所有的感觉、语言、情绪等都是由大脑皮层做出的。
【小问1详解】
兴奋在神经纤维上的传导是以局部电流的形式进行,迷走神经细胞的特异性受体与5-HT结合后,产生兴奋时,兴奋部位与未兴奋部位之间形成局部电流传导到轴突末端;神经递质只能由突触前膜释放作用于突触后膜,突触前膜发生的信号转变过程是电信号转变为化学信号;突触前膜释放神经递质作用于突触后膜,使下一个神经元产生兴奋或抑制,两种情况都会有膜电位的变化。
【小问2详解】
大脑皮层是调节机体活动的最高级中枢,机体所有的感觉、语言、情绪等都是由大脑皮层做出的,因此刺激机体的“厌恶中枢”,会在大脑皮层产生与“恶心”的感觉。据题意可知,激活脑干的呼吸中枢后,通过调节负责膈肌和腹肌等部位同时收缩的神经元,引发呕吐行为,因此效应器是传出神经末梢及其所支配的膈肌和腹肌。
【小问3详解】
分析题图可知,Ca2+跨膜运输从高浓度到低浓度,且需要转运蛋白,故应为协助扩散。
【小问4详解】
由题图分析,刺激强度达到S5时,膜电位曲线才发生改变,波动,突触后神经元兴奋;神经纤维上因为刺激而产生的兴奋强度是有一定的最高值,因为相关离子的载体蛋白数量有限的,所以在S5~S8期间刺激神经(由多条如图所示的神经纤维组成的神经)则兴奋强度随刺激强度的增大而先增大后保持不变。
21. 每年的11月份到第二年的3月份是流感的高发季节,流感病毒感染会使下丘脑中体温调定点上升引起机体发热,发热过程一般分为体温上升期、高温持续期和体温下降期。下图为体温上升期的机体体温调节过程示意图。
请回答以下问题:
(1)图中激素甲的名称是______,激素甲只能作用于垂体的原因是_______。
(2)体温上升期通常会出现手脚冰凉的现象,其原因是_______。据图分析,体温上升期人体进行体温调节的方式是______。
(3)若将下丘脑体温调节中枢损毁,则机体体温不能维持稳定。为探究药物X否具有解热作用并通过影响下丘脑体温调节中枢调控体温,用发热小鼠模型进行以下实验,请完善实验方案并写出实验结论。
①丙组的处理方式为______。
②通过甲、乙、丙三组实验结果可得出的结论为______。
【答案】(1) ①. 促甲状腺激素释放激素(TRH) ②. 激素具有特异性,激素甲只能与垂体表面的特异性受体结合
(2) ①. 体温上升期手脚部位毛细血管收缩 ②. 神经-体液调节
(3) ①. 下丘脑体温调节中枢损毁的发热小鼠模型+X溶液 ②. 药物X是通过调控下丘脑体温调节中枢而发挥解热作用的
【解析】
【分析】激素调节的特点:通过体液进行运输;作用于靶细胞、靶器官;作为信使传递信息;微量和高效。
【小问1详解】
据图可知,激素甲是由下丘脑分泌产生,作用于垂体,垂体分泌产生激素乙,激素乙作用于甲状腺,甲状腺分泌产生甲状腺激素,体现了激素调节分级调节的特点,故激素甲表示促甲状腺激素释放激素,激素甲之所以只能作用于垂体,是由于激素具有特异性,激素甲只能与垂体表面的特异性受体结合。
【小问2详解】
在体温的上升期,皮肤、手脚等部位毛细血管收缩,所以通常会表现出手脚冰凉的现象。图示中,感受器下丘脑体温调节中枢垂体甲状腺甲状腺激素细胞代谢活动增强,体现了神经-体液调节的调节方式,感受器 下丘脑体温调节中枢骨骼肌收缩、皮肤血管收缩等,体现了神经调节的调节方式,故体温上升期人体进行体温调节的方式是神经-体液调节。
【小问3详解】
实验目的是探究药物X是否具有解热作用并通过影响下丘脑体温调节中枢调控体温,自变量药物X的处理方式和模型小鼠的类型,因变量为体温,甲是空白对照,处理方式为:发热家兔模型+生理盐水;乙为实验组,在下丘脑体温调节中枢正常的情况下,药物X对于发热小鼠是否发挥解热的作用,故其处理方式为:发热小鼠模型+X溶液;丙也为实验组,其在探究在下丘脑损毁的情况下,药物X对发热小鼠是否仍具有解热的作用,与乙组构成相互对照,故其处理方式为:下丘脑体温调节中枢损毁的发热小鼠模型+X溶液。依据甲、乙、丙三组所示实验结果可以得出:药物X是通过调控下丘脑体温调节中枢而发挥解热作用的。
22. 如图表示人体的特异性免疫过程,依据此图回答下列问题:
(1)免疫系统的组成包括_____。
(2)图中A表示的物质是_____,该物质能刺激细胞c增殖分化为记忆细胞和浆细胞。
(3)由图可知激活细胞c的第一个信号是_____,第二个信号是_____。
(4)图中细胞f是_____,可由_____增殖分化而来,由该细胞f参与的免疫过程为特异性免疫中的_____。
(5)体内衰老、损伤的细胞的清除体现了免疫系统的_____功能。
【答案】(1)免疫器官、免疫细胞和免疫活性物质
(2)细胞因子 (3) ①. 抗原与B细胞直接接触 ②. 辅助性T细胞表面特定的分子发生改变并与B细胞结合
(4) ①. 浆细胞 ②. B细胞和记忆B细胞 ③. 体液免疫
(5)免疫自稳
【解析】
【分析】体液免疫:一些病原体可以和B细胞接触,这为激活B细胞提供了第一个信号;一些病原体被树突状细胞、B细胞等抗原呈递细胞摄取;抗原呈递细胞将抗原处理后呈递在细胞表面,然后传递给辅助性T细胞;辅助性T细胞表面的特定分子发生变化并与B细胞结合,这是激活B细胞的第二个信号;辅助性T细胞开始分裂、繁殖快,并分泌细胞因子;B细胞受到两个信号的刺激后开始分裂、分化,大部分分化为浆细胞,小部分分化为记忆B细胞,细胞因子能促进B细胞的分裂、分化;浆细胞产生和分泌大量抗体,抗体可以随体液在全身循环并与这种病原体结合;抗体与病原体的结合可以抑制病原体的增殖或对人体细胞的黏附。
【小问1详解】
免疫系统的组成包括免疫器官、免疫细胞和免疫活性物质。
【小问2详解】
图中A能刺激细胞c增殖分化为记忆细胞和浆细胞,故A表示的物质是辅助性T细胞分泌的细胞因子。
【小问3详解】
由图可知激活细胞c(即B细胞)的第一个信号是抗原与B细胞直接接触,第二个信号是辅助性T细胞表面特定的分子发生改变并与B细胞结合,B细胞受到两个信号的刺激后,并在细胞因子的作用下,开始分裂、分化,大部分分化为浆细胞,小部分分化为记忆B细胞。
【小问4详解】
④为细胞免疫,⑤为体液免疫,细胞f是浆细胞,可产生抗体,浆细胞可由B细胞和记忆B细胞增殖分化而来,浆细胞产生的抗体参与的是体液免疫。
【小问5详解】
人体的三道防线是统一的整体,共同实现免疫防御、免疫自稳和免疫监视三大基本功能,体内衰老、损伤的细胞的清除体现了免疫系统的免疫自稳功能。 分组
处理方式
结果
甲
发热小鼠模型+生理盐水
发热
乙
发热小鼠模型+X溶液
退热
丙
发热
相关试卷 更多
- 1.电子资料成功下载后不支持退换,如发现资料有内容错误问题请联系客服,如若属实,我们会补偿您的损失
- 2.压缩包下载后请先用软件解压,再使用对应软件打开;软件版本较低时请及时更新
- 3.资料下载成功后可在60天以内免费重复下载
免费领取教师福利 
.png)




