所属成套资源:2025年中考历史考前冲刺复习资料汇编,含答题技巧和练习题
2025年中考历史考前冲刺复习:各类题型 答题模板讲义
展开
这是一份2025年中考历史考前冲刺复习:各类题型 答题模板讲义,共14页。学案主要包含了发展变化类,特点特征类,反映说明表明类,认识启示经验教训类等内容,欢迎下载使用。
【题目简析】
发展、变化类题目针对的是某一历史事物的发展情况。之所以将此类题目置于首位,是因为它经常出现在各地中考真题中。例如 2023 年的广东、天津、福建、陕西均出现了此类题目,广东中考的主观题全部 8 个小题中,甚至有 5 个属于此类题目。
【答题模板】
这类题目一般要求描述事物在不同时间上的变化内容、原因(背景)、特点。下面,分类总结其答题模板。不过,变化有时候不仅是一个点,因此我们需要结合材料,综合选用答题模板。
(1)发展、变化的内容:
①事物自身的变化:
整体上,该事物呈现的特点;具体上,各元素的变化情况(变得丰富、多样,由到功能越来越,技术不断,价值不断受影响,时间、空间变化情况,数量增减情况,沿着某一线索的变化情况)
如 1978 年以后人们的衣着变化:整体上,呈现越来越丰富多彩的特点;具体上,颜色变得多彩,由单调到丰富;款式变得多样,由单一到多元;衣着需求从侧重保暖到侧重美观、多功能;着装理念由大众化到个性化;受经济发展和西方文化的影响再如古代计时工具的变化:计时功能越来越精确,技术不断创新。
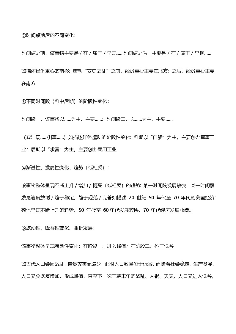
②时间点前后的不同变化:
时间点之前,该事物主要是/在/属于/呈现时间点之后,主要是/在/属于/呈现
如描述经济重心的南移:唐朝“安史之乱”之前,经济重心主要在北方;之后,经济重心主要在南方
③不同时间段(前中后期)的阶段性变化:
时间段一,该事物以为主,主要;时间段二,以为主,主要
(或出现侧重)如描述洋务运动的阶段性变化:前期以“自强”为主,主要创办军事工业;后期以“求富”为主,主要创办民用工业
④渐进性、发展性变化、趋势(或相反):
该事物整体呈现不断上升/增加/提高(或相反)的趋势;某一时间段发展较快,某一时间段发展速度放缓/趋于稳定,趋于规范/完善如描述 20 世纪 50 年代至 70 年代的美国经济:整体呈现不断上升的趋势,50 年代至 60年代发展较快,70 年代经济发展放缓。
⑤波动性、峰谷性变化、曲折发展:
该事物整体呈现波动性变化;在阶段一、进入峰值;在阶段二,位于低谷
如古代人口会因战乱、自然灾害而减少,此时人口数量位于低谷,而随着社会稳定、生产发展,人口又会恢复增加,形成峰值,直至下一次王朝末年的战乱、人祸、天灾,人口又进入低谷。
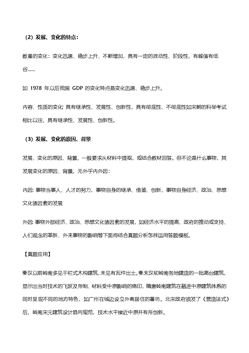
(2)发展、变化的特点:
数量的变化:变化迅速、稳步上升、不断增加,具有一定的波动性、阶段性,有峰值有低谷
如 1978 年以后我国 GDP 的变化特点是变化迅速、稳步上升。
内容、性质的变化;具有继承性、发展性、创新性,具有彻底性、不彻底性如宋朝的科举考试相比以往,具有继承性、发展性、创新性。
(3)发展、变化的原因、背景
发展、变化的原因、背景,一般要求从材料中提取,或结合教材回答。但不论是什么事物,其发展变化的原因、背景,无外乎内外因:
内因:事物当事人、人才的努力,事物自身的继承、借鉴、创新,事物自身经济、政治、思想文化诸因素的发展
外因:事物外部经济、政治、思想文化诸因素的发展,如经济水平的提高、政府的推动或支持、人们观念的革新、外来事物的影响等下面将结合真题分析怎样运用答题模板。
【真题应用】
秦汉以前岭南多见干栏式木构建筑,未见有瓦件出土。秦末汉初岭南各地建造的一批高台建筑,显示出当时技术的飞跃及形制、材料受中原影响的烙印,隋唐岭南建筑在融进中原建筑体系的同时呈现不同的地方特色,如广州在城边设立外商居住的蕃坊。北宋政府颁发了《营造法式》后,岭南宋元建筑设计趋向规范,技术水平接近中原并有所创新。
-摘编自陈泽泓《南国杰构》
根据材料,指出自秦至宋元时期岭南建筑的发展变化,并结合所学知识简述变化的历史原因。
分析:
由材料可知,岭南建筑的变化,既涉及不同时间段,也涉及事物自身的变化。我们结合材料,综合选用答题模板“不同时间段(前中后期)的阶段性变化、事物自身的变化、发展、变化的原因、背景”,可以得出以下参考答案,和试卷给出的标准答案几乎复制材料相比,更具专业性。
[参考答案]
变化:
①秦汉以前,岭南建筑主要是干栏式木构,未见瓦件出土
②秦末汉初,已出现高台建筑
③隋唐时期,既受中原建筑的影响,又保有自身地方特色
④宋元时期,设计趋向规范,技术水平接近中原并有创新原因:
①岭南建筑注重继承自身,借鉴中原建筑,并注重创新
②政府推动,北宋政府颁布《营造法式》,进一步规范了建筑设计
[标准答案]
变化:秦汉以前岭南多见干栏式木构建筑,未见有瓦件出土,秦末汉初岭南各地建造的一批高台建筑;隋唐岭南建筑在融进中原建筑体系的同时呈现不同的地方特色;岭南宋元建筑设计趋向规范,技术水平接近中原并有所创新。
原因:在于秦末汉初岭南建筑的技术,形制、材料受中原影响;北宋政府颁发了《营造法式》等。
二、特点特征类
【题目简析】
特点是对事物相关内容的总结。如中华文化具有源远流长、博大精深的特点。解答此类题目时,首先要认真阅读材料,关注材料的层次性,多提取有效信息,结合材料事物的具体情况来描述。
【答题模板】
(1)事物自身的特点
事物的特点:
事的特点:(事是事情、事件,如孝文帝改革)
形式单一/多样,风格新颖/陈旧、单调/多元,内容丰富、全面,措施多样、得力,侧重点是主要由谁领导/主导,自下而上、自上而下,封建性质、资产阶级性质的改良、革命,持续时间长短,联系紧密/松散,分工明确,交流广泛
物的特点:(物是物体、物资,如长城)颜色、款式丰富,历史悠久,大小/长短/高矮,外形是方是圆,像什么样子,功能是什么,有什么价值、意义,象征什么。
内容(措施)的特点:
关注事物的具体措施、主张、内容等。答题术语有“设立专门机构”“立法规范”、“重视法律建设”、“建立健全制度”、“内容全面(丰富、广泛)”、“措施具体”、“灵活性”、“原则性”“注重”、“以为核心(重点)”、“与相结合(统一)”等。
(2)过程的特点
时间:关注材料中是否涉及事物发生时间、经历时间等时间信息。若材料有“早在(迟至) ”、“就(才有)”,则可概括为“历史悠久”、“起源早(晚)”。
若材料有几个明确的时间节点,则看其相互关系。若是递进关系,则可说“逐步”、“具有阶段性”。
若时间节点沿着某一线索发展,则可说“继承性”、“持续性”、“持续时间长”。若集中于某个时间点,可以说“主要出现在时间”、“阶段发展不平衡”
范围:看材料中是否涉及时空、领域等信息。答题术语有“持续时间长、(范围、地域、领域)覆盖面广”、“地域发展不平衡”、“由到 ”“以 为主(集中于)”
主体:看事物的参与主体、服务对象、受众等信息,答题术语有“政府(国家推动、重视)”“民间力量推动”“劳动人民经验总结”、“服务于某某群体”、“得到广泛支持”、“主要参与力量为”
经过:看事物发展变化的态势,包括变化轨迹、速度、规模、完成度,答题术语有“由到”、“艰难曲折”、“发展较快”、“逐渐完善”、“持续(不断)发展了“规模大”、“根据调整”、“不彻底性”、“尚未实现”、“保留残余”等;也可以分阶段表述不同时期表现,如某阶段发展较快,某阶段发展缓慢。
方式:关注事物的实行方式、实践路径。答题术语有“自上而下”、“自下而上”、“形式多样”、“立法形式”、“制度保障”等。
(3)性质的特点
答题术语有“具有资本主义(社会主义、封建性质)色彩”“阶级领导”、“维护阶级利益”、“具有双重性质”、“性质发生变化”等。
(4)影响的特点
可以从事物影响的时间长短、范围大小、程度轻重、积极消极方面、影响什么人群等方面去概括。答题术语有“影响深远”、“影响严重/重大”、“有局限性/片面性”、“影响(结果)具有双重性”等。
(5)一些重要特点类的答题模板
时间特点:起源早、持续时间长,起步晚,发展曲折
背景特点:受影响,顺应或符合趋势或要求
目的特点:以主要目的,为服务,兼有双(多)重目的
事件主体特点:政府主导/支持,具有群众基础,自上而下,政府和民间相结合
内容特点:强调/重视/注重,以为主/核心,种类多、涉及范围广、内容丰富、形式多样(灵活)、规模大、“经验总结、继承发展,与相分离/相结合(一个人、事、物概括为为一类人事物;不要出现具体人名、地名、物名),多措并举
变化特点:逐渐或不断,由到,总体上呈现趋势,继承和创
新,加快,加强性质特点:具有性,具有色彩,多元化
地位特点:最早、首创、领先
影响特点:影响深远,影响范围广,具有双重影响
特殊与具体表达;设置专门机构,立法保障,政府重视和支持,逐渐法制化,规范化,标准化
程度特点:彻底/不彻底,局限于,完善/尚未完善
地域空间类特点:偏远、边疆、邻近、区域差异、经济发展不平衡
发展生产类特点:重视或促进经济发展,技术水平高,重视创新
【真题应用】
16-18 世纪,西欧对外贸易空前发展,在大西洋沿岸各地区之间,西欧主要从事金融业和制造业,美洲和东欧提供原料,非洲提供劳动力。各地商品通过大西洋商路有规律地流动着,世界经济进入“大西洋时代”。
概括“大西洋时代”的特点。
[标准答案]
只有短短的“西欧主导”四字。我们答题时,为了踩到更多得分点,一般至少要比标准答案多答一二点。根据“事物自身的特点”答题模板,得出如下参考答案。
[参考答案]
①持续时间长,长达 3 个世纪
②由西欧主导,联系紧密、分工明确
③主要经过大西洋商路
三、反映说明表明类
【题目简析】
反映说明类题目,一般涉及事物的背景、原因、性质、影响、结果等方面,“说明了什么”。答题时,要看题目问的是什么。如题目问斗争失败,说明了什么,回答是可以按照这样的思路进行:
(1)这种斗争的目的是什么?有何进步或倒退的作用?
(2)这种斗争的失败是必然还是偶然?
(3)如果是偶然,说明斗争的曲折复杂,而且要进一步创造条件;如果是必然则说明这种斗争根本无法实现,是空想。
【答题模板】
反映说明类题目,材料→结论,得出的结论必须与材料等价,或稍大于材料,但不能小于材料或无中生有。由于反映说明类题目要根据材料得答案,材料不同答案自然不同,以下答题模板只是一般性结论,具体答题时要结合材料。
政治类事物,反映了:官方/政府/统治阶级重视 有行为,出现,革命彻底/不彻底,统治基础广泛/薄弱(反侵略、求民主等)的历史潮流不可阻挡,民族融合、国家统一成为人心所向,霸权主义是威胁世界和平的主要因素
经济类事物,反映了:出现得到发展,具有作用,生产力发展,科技是第一生产力,对外开放有利于解放生产力,联系、交往得到加强,经济全球化不可阻挡,贸易保护主义有所抬头。
思想文化类事物,反映了:理念深入人心,思想控制逐渐强化,思想解放有利于促进社会进步,思想解放是社会变革的先导
【真题应用】
岭南建筑案例:宋代在广州设立专门管理外贸的机构一市舶司,同时建立来远驿,接待外国使者。明代改设怀远驿。清前期,裁撤怀远驿。代之以广州十三行夷馆。结合所学知识提炼材料反映的历史信息。
[参考答案]
①宋明清官方重视对外贸易,并设置专门的机构管理对外贸易
②宋代设立市舶司、来远驿作为专门管理外贸、接待外国使者的机构
③明代改设怀远驿,清初裁撤怀远驿,清朝设立广州十三行专管外贸
④广州在宋明清三代的对外贸易中占据重要地位
[标准答案]
宋代设立管理对外贸易的专门机构-市舶司;怀远驿是明清海上丝绸之路上的官方首驿;
广州十三行是清代专做对外贸易的牙行,是清政府指定专营对外贸易的垄断机构;可知广州在对外贸易中处于优势地位。
四、认识启示经验教训类
【题目简析】
此类题目的设问词主要有“认识”、“启示”、“说明”、“看法”、“见解”、“感想”“观点”、“借鉴”、“经验教训”、“态度”、“对策”、 建议”、“主张”、“启发”、“有什么感觉/想法”“感想”等;
设问的方式主要有“某事物对我们有什么启示”、“我们对某一事物的认识、见解等”、“就历史上重要事物总结经验或吸取教训等”,涉及政治、经济、思想文化等各个方面。
【答题模板】
启示类=是什么(反映问题)+怎么样(经验教训:要怎样+不要怎样)
启示类题目一般从经验、教训两个方面思考入手,要古今结合;侧重于从要怎么样、不能怎么样两方面回答;以材料为根据,以现实为导向,要密切联系当今社会,对当代有什么借鉴意义;如果是反面的东西要从正面的角度去解释,符合正能量的角度有借鉴的意义,就历史带来的特别是惨痛的教训如何规避或改进。
认识类=是什么(概括主题)+怎么样(特定历史环境+规律性认识)
认识类题目一般从事件本身去思考,强调“就事论事”,侧重于从是什么-判断表态,为什么:阐述道理,怎样做:明确做法的角度去思考答题;从材料并结合所学知识入手,归纳总结出一些规律性认识;从材料明确认识对象,对认识对象的原因、内容/措施、结果、影响/意义等角度去入手分析。
经验教训:
①政治=国情+领导+群众+武装+民主+法制+思想+策略+...
如第一次国共合作:从经验看,国共两党可以合作,也取得一定成果。从教训看,必须掌握领导权和武装。由此得到启示是合作要以斗争求团结
②经济=生产力+生产关系+客观规律+发展战略
如社会主义经济建设的经验教训:
要正确认识社会主义初级阶段生产力水平现状,生产关系调整要适应生产力发展,要遵循客观经济规律,注意综合平衡和可持续发展,宏观调控与市场竞争结合
③文化=批判+改造+继承+发展
如马克思主义必须同中国具体国情相结合,在革命或建设实践探索中不断的发展等。
启示和认识类问题的解答:
首先说明认识到什么道理(成功的原因或失败的原因,概括性的结论),然后是说明我们应该怎么做。
【真题应用】
中国古代史上历代政权对边疆地区的有效治理,对统一多民族国家的巩固和发展有着重要作用。阅读材料,完成下列要求。
材料一 辽、夏、金、元在边疆开拓方面取得了显著成绩,而元朝不仅版图辽阔,对边疆的控制也在前朝的基础上更为强化。对东南、云南、吐蕃等边远地区,元朝都因地制宜地实施了有效的行政管理。
材料二 清朝前期,统治者经略边疆,完成统一大业,奠定了作为近代领土国家的版图,以汉族为主体的各民族间的政治、经济、文化等联系愈益紧密。清朝皇帝曾得意地宣称:“中国之一统始于秦氏,塞外之一统始于元氏,而极盛于我朝。自古中外一家,幅员极广,未有如我朝者也。”
-以上均摘编自袁行霈严文明主编《中华文明史》
综合上述材料,谈谈你对我国统一多民族国家发展的认识。
[参考答案]
①我国统一多民族国家的发展,离不开历代对边疆地区的有效治理
②统一是中国古代史的主流,多民族是中国古代史的重要内容
③统一多民族国家的发展,有利于各民族的各方面交流联系,有利于增强
对中国、对中华民族大家庭的认同感和凝聚力
[标准答案]
统一是中国历史发展的主流;
各民族在统一多民族国家发展中发挥了重要作用;
制度的创新与完善促进统一多民族国家的发展;
统一多民族国家的发展有利于增强中华民族的凝聚力。
相关学案
这是一份2025年中考历史考前冲刺复习:常考必会各类题型答题模板 学案,共26页。学案主要包含了发展变化类,特点特征类,反映说明表明类,背景原因因素类,评价看待类,列举开放类等内容,欢迎下载使用。
这是一份2025年中考历史考前冲刺复习:各类题型 答题模板学案,共12页。学案主要包含了背景原因因素类,评价看待类,主观和客观分别评价,利用阶级分析法等内容,欢迎下载使用。
这是一份2025年中考讲义中考历史万能答题模板 Word格式;共17页,共17页。
相关学案 更多
- 1.电子资料成功下载后不支持退换,如发现资料有内容错误问题请联系客服,如若属实,我们会补偿您的损失
- 2.压缩包下载后请先用软件解压,再使用对应软件打开;软件版本较低时请及时更新
- 3.资料下载成功后可在60天以内免费重复下载
免费领取教师福利

