统编版(2024)七年级下册道德与法治期中模拟试卷(含答案)
展开
这是一份统编版(2024)七年级下册道德与法治期中模拟试卷(含答案),共7页。试卷主要包含了选择题,非选择题等内容,欢迎下载使用。
1.为引导青少年正确对待青春期的身体变化,掌握青春期生理健康知识,近日,某中学开展了一次别开生面的生理健康讲座活动。本次讲座包含的内容有( )
A.思维反应的敏捷 B.体内机能的增强 C.情感世界的丰富 D.认知能力得到提高
2.七年级的小蕊在日记中写道:“有时我具有‘初生牛犊不怕虎’的特点,但有时却非常胆小。有时我不愿意对别人讲心里话,但其实,我还是希有人能理解我。”小蕊的日记体现出青春期的矛盾心理依次是( )
A.勇敢与怯懦、独立与依赖 B.勇敢与独立、闭锁与依赖
C.勇敢与怯懦、闭锁与开放 D.独立与依赖、闭锁与开放
3.学校卫生大扫除时,七年级(1)班的劳动委员这样分工:女生主要负责擦玻璃、扫地等细活儿,男生主要负责打水、拖地等体力活儿。对于这一分工,同学们纷纷发表了自己的看法。其中,你赞同的是( )
A.小亮:是缺乏性别平等观念的失当之举
B.小平:会影响男生女生之间的和谐交往
C.小玲:有利于发挥男生女生的性别优势
D.小莉:表明异性同学交往需要尊重对方
4.《中华人民共和国未成年人保护法》明确规定,禁止对未成年人实施性侵害、性骚扰。作为未成年人,我们应该( )
①对异性好奇,没必要大惊小怪 ②遭遇性侵害、性骚扰时,善于用法律维权
③远离异性成年人,避免任何接触 ④正视性别差异,懂得保护自己的身体隐私
A.①③ B.①④ C.②③ D.②④
5.同样是描写长江,思念朋友、情绪低落时,可能会产生“孤帆远影碧空尽,唯见长江天际流”的感受;心情平静、流连山水的人可能会写出“江流天地外,山色有无中”的优美景象。这说明( )
A.情绪相对稳定,不难琢磨 B.情绪能反映人的内心状态
C.正面情绪让生活更绚丽多彩 D.个人成长不需要负面情绪
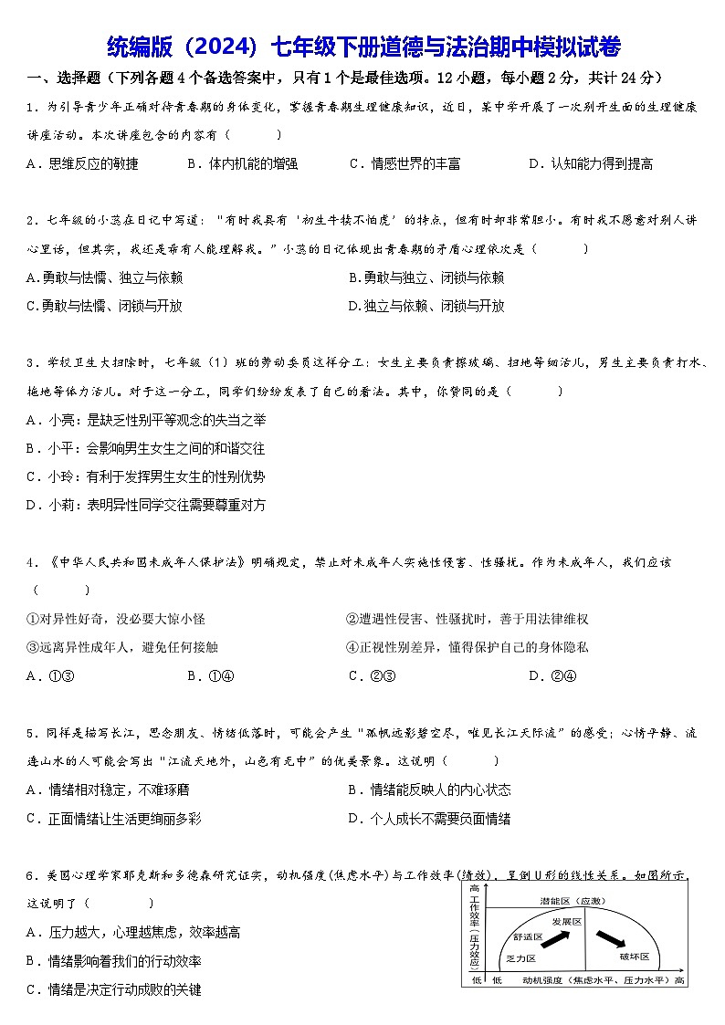
6.美国心理学家耶克斯和多德森研究证实,动机强度(焦虑水平)与工作效率(绩效),呈倒U形的线性关系。如图所示,这说明了( )
A.压力越大,心理越焦虑,效率越高
B.情绪影响着我们的行动效率
C.情绪是决定行动成败的关键
D.随着周围情况的变化,情绪也发生变化
7.作家李娟出生于新疆,长期生活在阿勒泰地区。当地的自然风光让她感受到了大自然的美妙绝伦。同时,与哈萨克族邻居们的彼此关心、相互帮助,更让她体会到了这片土地上人们的温暖与美好。于是,她将自己对阿勒泰地区的深厚情感和生活体验转化为文字,创作了散文集《我的阿勒泰》。该散文集以真挚质朴的情感引发了读者的共鸣,并赢得了一致好评。这表明( )
①情感会随着周围情境的改变而发生变化
②情感有利于激发我们的想象力、创造力
③情感是在人的社会交往、互动中引发的
④阅读文学作品有利于我们获得美好情感
A.①②③ B.①②④ C.①③④ D.②③④
8.小枫学习完七下第三课《人贵自尊》后,对自尊有了自己的理解,做自尊的人要学会尊重他人,下列行为属于尊重他人的做法是( )
A.不断历练自己,增强人际交往能力,提升个人修养
B.面对他人的侮辱和诋毁,我们应当于以回击,必要时运用法律武器保护自己
C.恪守为人之德,坚持人格独立,不做有损人格的事
D.上课认真听讲,完成老师设计的作业,父母晚自习前送来的晚饭不挑食,会吃完
9.“45°人生”在不同人的眼里有不同的状态,陷于负面情绪里的人觉得是难受的后仰式,而对生活不离不弃、积极向上的人看来是奋进的前倾式。面对激烈的竞争环境,青少年应( )
①保持乐观情绪,理性做出选择
②自信面对挑战,珍爱生命价值
③参与规则制定,激发自我潜能
④坚定理想信念,绽放生命之光
A.①②④ B.②③④ C.①③④ D.①②③
10.某校为了帮助同学们了解和认识民族精神,决定开展民族精神系列教育活动。以下是同学们在教育活动中搜集到的几组关于民族精神的名言警句:“宝剑锋从磨砺出,梅花香自苦寒来”“自古男儿当自强”“为中华之崛起而读书”。下列最适合做这次活动主题的是( )
A.自尊自强 B.自信自尊 C.自立自尊 D.自强不息
11.中华民族在长期历史发展中培育和形成的思想理念,有助于我们理解、继承中华优秀传统文化,可以为我们走好人生道路提供有益启迪。我们应传承的思想理念有( )
①道法自然、天人合一的思想 ②脚踏实地、实事求是的思想
③革故鼎新、与时俱进的思想 ④惠民利民,小富即安的思想
A.①②④ B.①②③ C.①③④ D.②③④
12.七年级(1)班的板报上展示了下面的内容,它们体现的核心思想理念是( )
A.脚踏实地、实事求是 B.道法自然、天人合一 C.惠民利民、安民富民 D.革故鼎新、与时俱进
二、非选择题(共56分,5小题)
【自信自强 青春活力】
13.(6分)青春充满力量,青春充满渴望,青春充满理想……踏着青春的节拍,我们拥有成长的无限可能。我们既能直面成长的挑战,积极探索,也可能冒失冲动、迷失自我。自信、自强让我们焕发向上的青春活力,绽放绚丽的青春光彩。
请你结合所学,选择其中一位同学的观点,说出你的认识和理解。(6分)
【自尊者 人尊之】
14.(10分)阅读材料,回答问题。
材料一:同学们学习了“人须有自尊”这一内容后,开始自我反省,相互探讨,都在为做一个自尊的人而努力。下面是他们开展的活动,请你一起来参加吧!
(1)参考上面示例,写两句关于自己的话,表达对自己的肯定和喜爱。(4分)
材料二:自尊者,则人尊之;自贵者,则人贵之。自尊是一种良好的心理状态,是一个人德行的具体表现。自尊的青春有光彩……
(2)结合所学知识,请你分析自尊的表现有哪些?(6分)
【悦纳生理变化 调节心理矛盾】
15.(12分)阅读材料,回答问题。
材料一:进入青春期之后,有的同学长高长壮了;有的同学喉结突出,音色也变了;有的同学肺活量比去年提升了很多,而且在学校运动会跑步比赛中的成绩也实现了突破……同学们都感觉身体发生的变化给自己带来了不一样的感觉。
(1)结合所学知识,请你谈谈青春期生理变化带来了哪些“不一样的感觉”。(4分)
(2)请你说明如何正确看待青春期生理变化。(4分)
材料二:在“倾诉烦恼”环节,小荷对同学们讲述了自己最近的烦恼。进入初中以来,我很少向父母吐露心声了,许多事情不愿意与父母讲了,常常感到孤独和寂寞,希望得到父母的关心和理解;另一方面,当在学校遇到知心的朋友时,我就会敞开心扉、毫无保留。
(3)小荷知道自己产生了青春期心理矛盾,但是不知道如何进行调节。请结合材料,运用所学知识,帮助小荷调节青春期的心理矛盾。(4分)
【学会异性交往 懂得自我保护】
16.(12分)阅读材料,回答问题。
材料一:小茜:“以前我不太愿意和男生打交道。从这学期开始,我不仅主动和男生说话,而且在有男生参加的活动中还会变得格外活跃,我觉得男生女生交往有利于……”
(1)依据材料,结合所学,请将小茜的话续写完整。(4分)
材料二:小雯的朋友很多,女生喜欢跟她聊天,男生打球也邀请她。同桌小雅不好意思和男生说话,当班级有活动要与男生沟通时,她都要请小雯帮忙。
(2)请你告诉小雅与异性同学交往需要注意哪些问题。(4分)
材料三:在公交车上,小丹和小倩发现有个男青年不停地往她们身上挤。她们感到害怕,不断往旁边躲避,男青年随即又挤了过来。小丹不知所措。小倩鼓起勇气,严厉地呵斥对方:“你想干什么?再这样我就报警!”男青年灰溜溜地下车走了。
(3)小倩的做法启示我们遇到类似的情况,该如何保护自己?(4分)
【感悟青春情绪 创造积极情感】
17.(16分)随着身体逐渐发育成熟,我们的情绪和情感体验愈加丰富。对于情绪和情感,我们是那么熟悉,有时却又迷惑不解。某班同学在道德与法治老师的带领下,开展探究性学习活动,请你参与其中并完成下列任务。
【情绪面面观】
成语是中华文化的累积和沉淀,包罗万象、蕴涵丰富。课堂上,老师引用了以下成语。
(1)请你根据常见的基本情绪类型对上面成语进行分类(写出对应的序号即可)。(4分)
喜: 。怒: 。哀: 。惧: 。
【情绪调色板】
课堂上,小林展示了自己绘制的情绪曲线图。
(2)小林的曲线图还有两处没有完成,请根据你的体验在①②处补充上实例。(4分)
【情感体验站】
为了体会古诗中蕴含的情感,同学们搜集了以下诗句。
(3)请你将表格中的内容补充完整。(4分)
【情感践行站】
道德与法治老师对同学们的精彩表现给予了肯定,并在活动即将结束时对同学们说:“生活中,我们需要通过各种方式养护、创造、提炼各种积极情感,并在品味情感中获得成长。”
请你为同学们提供几种创造积极情感体验的具体做法。(4分)
参考答案
一、选择题
1—5:BCCDB 6—10:BDDAD 11、12:BA
二、非选择题
13.(6分)
选择甲同学:①找准定位,扬长避短。②专注当下,积极行动。③勇于探索,增强底气。④我们要怀着对未来的憧憬,坚定民族自信心,在全面建设社会主义现代化国家的新征程上做自信的中国人。(6分)
选择乙同学:①自强是一种奋发进取的精神状态,是一种不断完善自我、超越自我的人生追求。②自强,使人自主自立。③自强,使人奋发向上。④自强不仅关系个人的成长,而且关系民族的命运和国家的未来。(6分)
14.(10分)
(1)示例:我普通话标准,每天带领同学们朗读课文,很有成就感;我乐观开朗、与人为善,经常帮助身边的同学,得到了同学们的好评。(4分)
(2)①自尊的人能认可自己。②自尊的人知廉耻、明是非。③自尊的人不爱慕虚荣。(6分)
15.(12分)
(1)这些生理变化让我们感受到旺盛的生命力,让我们的身体充满能量;我们精力充沛、思维敏捷,对成长充满渴望等。(4分)
(2)我们要正确对待生理变化,在青春期,我们身体发育的节奏各有不同,有人长得快、有人长得慢,有人发育早、有人发育晚。我们既不因自己的生理变化而焦虑或自卑,也不嘲弄他人的生理变化。(4分)
(3)我们可以参加集体活动,在集体的温暖中接纳和调整自己;求助老师、家长和心理医生,化解烦恼,解决问题;学会自我调节,成为自己的“心理保健医生”。(4分)
16.(12分)
(1)①有利于增进对异性的了解,消除神秘感。②有利于扩大交往范围,提高交往能力。③有利于完善自身,让我们在团结和睦的集体中共同成长。(4分)
(2)①与异性交往要把握好尺度。②我们应注意交往的方式、场合、时间和频率。③既要热情大方,又要掌握分寸,做到言谈得当、举止得体。(4分)
(3)①我们应当增强自我保护意识,提高预防和应对性骚扰、性侵害的能力。②我们是自己身体的主人,如果有人试图越过身体的“警戒线”,我们要敢于和善于保护自己。③在日常生活中,我们要学会辦别并抵制性骚扰、性侵害等行为,掌握有效的应对方法和策略,学会运用法律武器维护自己的合法权益。(4分)
17.(16分)
(1)喜: ③ ;怒: ① ;哀: ② ;惧: ④ 。(4分)
(2)示例:①受到了老师的表扬、中午吃到了可口的饭菜等。
②和同桌发生了小矛盾、被老师误解了等。(4分)
(3)①思乡之情、孤独感、疲惫感等。
②人生自古谁无死,留取丹心照汗青;王师北定中原日,家祭无忘告乃翁等。(4分)
(4)①我们可以通过与人交往、积极参与有意义的社会活动等方式获得积极情感体验。②我们也应该用热情和行动来影响周围的环境,让世界因我们的积极情感而多一份美好。③完成一项自己喜欢的活动,帮助他人,走进博物馆,欣赏艺术作品等。(4分)
不积跬步,无以至千里;不积小流,无以成江海。
合抱之木,生于毫末;九层之台,起于累土。
示例:
☆我关心他人,愿意帮助他人,有很多好朋友。
☆我热爱运动,身体健康。
☆① 。
☆② 。
①怒目而视 ②泪流满面 ③手舞足蹈 ④心惊胆战
诗句
蕴含的情感
独在异乡为异客,每逢佳节倍思亲。
①
②
爱国感
相关试卷
这是一份统编版(2024)七年级下册道德与法治 期末模拟试卷(含答案),共10页。试卷主要包含了单项选择题,非选择题等内容,欢迎下载使用。
这是一份统编版(2024)七年级下册道德与法治期末全真模拟试卷(含答案),共10页。试卷主要包含了单项选择题,非选择题等内容,欢迎下载使用。
这是一份统编版(2024)七年级下册道德与法治期末模拟试卷 (含答案),共10页。试卷主要包含了选择题,非选择题等内容,欢迎下载使用。
相关试卷 更多
- 1.电子资料成功下载后不支持退换,如发现资料有内容错误问题请联系客服,如若属实,我们会补偿您的损失
- 2.压缩包下载后请先用软件解压,再使用对应软件打开;软件版本较低时请及时更新
- 3.资料下载成功后可在60天以内免费重复下载
免费领取教师福利

