若您为此资料的原创作者,认为该资料内容侵犯了您的知识产权,请扫码添加我们的相关工作人员,我们尽可能的保护您的合法权益。
1/8
2/8
3/8
还剩5页未读,
继续阅读
山西省晋城市部分学校2024-2025学年高二下学期4月期中提升考历史试题(Word版附答案)
展开
这是一份山西省晋城市部分学校2024-2025学年高二下学期4月期中提升考历史试题(Word版附答案),共8页。试卷主要包含了单选题,材料题,综合题等内容,欢迎下载使用。
相关试卷
山西省晋城市部分学校2025-2026学年高二上学期10月月考历史试题(含解析):
这是一份山西省晋城市部分学校2025-2026学年高二上学期10月月考历史试题(含解析),共13页。试卷主要包含了明太祖“撰承宣布政使诰”称,阅读材料,完成下列要求,美国历史学家卡尔·贝克指出等内容,欢迎下载使用。
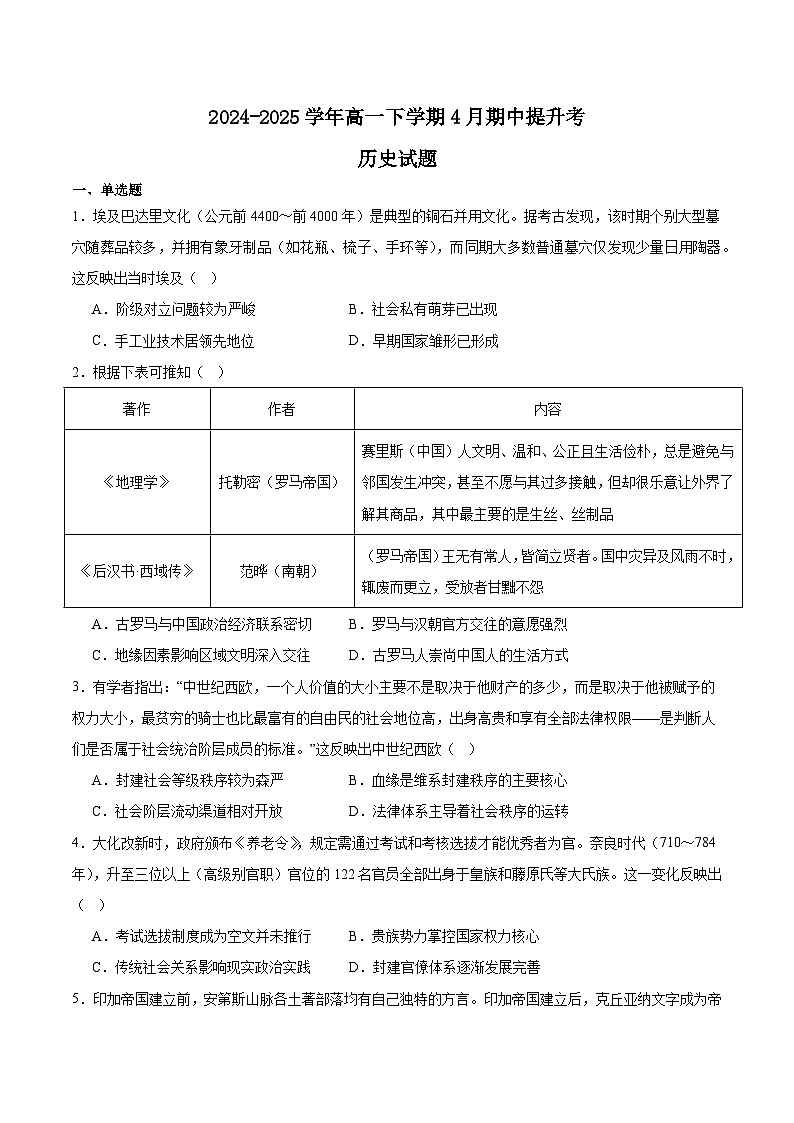
山西省晋城市部分学校2024-2025学年高一下学期开学考试历史试题:
这是一份山西省晋城市部分学校2024-2025学年高一下学期开学考试历史试题,共8页。
山西省晋城市部分学校2024-2025学年高二下学期4月期中提升考历史(A卷)试题(PDF版附解析):
这是一份山西省晋城市部分学校2024-2025学年高二下学期4月期中提升考历史(A卷)试题(PDF版附解析),共8页。
相关试卷 更多
资料下载及使用帮助
版权申诉
- 1.电子资料成功下载后不支持退换,如发现资料有内容错误问题请联系客服,如若属实,我们会补偿您的损失
- 2.压缩包下载后请先用软件解压,再使用对应软件打开;软件版本较低时请及时更新
- 3.资料下载成功后可在60天以内免费重复下载
版权申诉
免费领取教师福利

