所属成套资源:河北省武强中学2024-2025学年高一下学期期末考试各学科试题及答案
河北省武强中学2024-2025学年高一下学期期末考试生物试题(Word版附答案)
展开
这是一份河北省武强中学2024-2025学年高一下学期期末考试生物试题(Word版附答案),共11页。试卷主要包含了非选择题等内容,欢迎下载使用。
一、单选题(本题共 13 小题,每小题 2 分,共 26 分,每小题给出的四个选项中,只有
一个是最符合题目要求的。)
1.下列有关染色体、DNA、基因、脱氧核苷酸的说法,正确的是( )
A.基因的特异性主要是由脱氧核苷酸的数量决定的
B.基因通常是具有遗传效应的 DNA 片段,不是 4 种碱基对的随机排列
C.细胞中的 DNA 是由许多基因相互连接形成的,不存在非基因片段
D.染色体是 DNA 的主要载体,一条染色体上只含有 1 个 DNA 分子
2.一个 tRNA 一端的三个碱基为 CGA,它运载的氨基酸是( )
A.丙氨酸(密码 GCU) B.精氨酸(密码 CGA)
C.酪氨酸(密码 UAU) D.谷氨酸(密码 GAG)
3.格里菲思以小鼠为实验材料,研究肺炎链球菌的致病情况,艾弗里在格里菲思的实验
基础上进一步探索了生物的遗传物质。下表表示艾弗里对不同组别的处理方法及培养结
果。下列叙述错误的是( )
组别 1 2 3 4 5
加入 S 型细 加入 S 型细 加入 S 型细
对含 R 型细 加入 S 型细 加入 S 型细菌
菌的细胞提 菌的细胞提 菌的细胞
菌的培养基 菌的细胞提 的细胞提取物
取物和蛋白 取物和 RNA 提取物和
的处理 取物 和 DNA 酶
酶 酶 酯酶
R 型菌落和 R 型菌落和 R 型菌落和 R 型菌落和 培养结果 R 型菌落
S 型菌落 S 型菌落 S 型菌落 S 型菌落
A.格里菲思从死亡小鼠中分离出的 S 型细菌可能来源于 R 型细菌的转化
1
B.格里菲思通过实验推断 S 型细菌中含有促使 R 型细菌转化为 S 型细菌的转化因子
C.1、2、3、4 组实验对比,可说明 S 型细菌的蛋白质、RNA、脂质不是其转化因子
D.1、5 组实验对比,可说明脱氧核糖、磷酸和含氮碱基能促使 R 型细菌转化
4.人与猩猩、长臂猿的某段同源 DNA 的差异分别是 2.4%、5.3%,人与黑猩猩基因组的
差异只有 3%,以上给出的是生物有共同祖先的( )
A.化石证据 B.胚胎学证据
C.细胞和分子水平证据 D.比较解剖学证据
5.豌豆的圆粒和皱粒是由 R、r 基因控制的一对相对性状,当 R 基因插入一段 800 个碱
基对的 DNA 片段时就成为 r 基因。豌豆种子圆粒性状的产生机制如下图所示。下列分析
错误的是( )
A.R 基因插入一段 800 个碱基对的 DNA 片段属于基因突变
B.图示说明基因可通过控制酶的合成间接控制生物体的性状
C.过程①需 RNA 聚合酶参与,能发生 A-U、C-G、T-A 配对
D.参与过程②的 mRNA 上每三个相邻碱基都能决定一个氨基酸
6.俗语“一母生九子,九子各不同”,不考虑基因突变和染色体变异,这一现象可能与图
所示的哪些过程有关?( )
A.①③ B.①② C.③④ D.②④
2
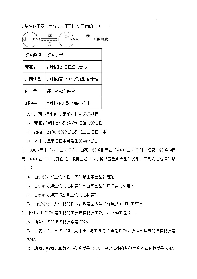
7.结合以下图、表分析,下列说法正确的是( )
抗菌药物 抗菌机理
青霉素 抑制细菌细胞壁的合成
环丙沙星 抑制细菌 DNA 解旋酶的活性
红霉素 能与核糖体结合
利福平 抑制 RNA 聚合酶的活性
A.环丙沙星和红霉素都能抑制②③过程
B.青霉素和利福平都能抑制细菌的①过程
C.结核杆菌的①②③过程都发生在细胞质中
D.人体的健康细胞中可发生①--⑤过程
8.①藏报春甲(aa)在 20℃时开白花,②藏报春乙(AA)在 20℃时开红花,③藏报春
丙(AA)在 30℃时开白花。根据上述材料分析基因型和表型的关系,下列说法错误的是
( )
A.由①②可知生物的性状表现是由基因型决定的
B.由①③可知生物的性状表现是由基因型和环境共同决定的
C.由②③可知环境影响生物的性状表现
D.由①②③可知生物的性状表现是基因型和环境共同作用的结果
9.下列关于 DNA 是生物的主要遗传物质的叙述,正确的是( )
A.所有生物的遗传物质都是 DNA
B.真核生物、原核生物、大部分病毒的遗传物质是 DNA,少部分病毒的遗传物质是
RNA
C.动物、植物、真菌的遗传物质是 DNA,除此以外的其他生物的遗传物质是 RNA
3
D.真核生物、原核生物的遗传物质是 DNA,其他生物的遗传物质是 RNA
10.假设某噬菌体 DNA 含有α链和β链两条链,其中α链被 32P 标记(β链未标记)。该噬
菌体去侵染只含 31P 的细菌后,共释放了 n 个子代噬菌体。下列叙述正确的是( )
A.噬菌体 DNA 和细菌 DNA 的碱基种类是不同的
B.磷酸和核糖交替连接构成了噬菌体 DNA 的基本骨架
C.噬菌体在细菌中增殖时不需要细菌提供模板
D.子代噬菌体中被 32P 标记的噬菌体所占比例为 2/n
11.如果给 DNA 中某基因的启动子中的胞嘧啶加上甲基基团,会使染色质高度螺旋化,
凝缩成团,这个基因就无法被识别,失去转录活性,因而不能完成转录。这个过程称为
DNA 的甲基化。下列叙述错误的是( )
A.同卵双胞胎可能由于 DNA 甲基化的程度不同而表现出不同的性状
B.某基因是否发生了甲基化可通过测定 DNA 中脱氧核糖核苷酸序列来检测
C.DNA 甲基化后碱基互补配对原则不变,仍可通过半保留复制将遗传信息遗传给
后代
D.基因的甲基化会引起基因表达水平的变化,这种变化有些是可以遗传的
12.牵牛花的颜色主要是由花青素决定的,如图为花青素的合成与颜色变化途径示意图。
从图中不能得出的是( )
A.牵牛花的颜色由多个基因共同控制
B.基因可以通过控制酶的合成来控制代谢过程,进而控制生物的性状
C.生物的性状由基因决定,也受环境影响
D.若基因①不表达,则基因②和基因③也不表达
4
13.如图是基因型为 AaBb 的雄性哺乳动物体内一个细胞中的部分染色体示意图。下列叙
述正确的是( )
A.此种变异属于基因重组,在减数分裂Ⅰ前期能观察到
B.该细胞经减数分裂可产生 AB、Ab、aB、ab 四种配子
C.该动物减数分裂产生的配子中,重组型配子比例为 1/2
D.该细胞中 B、b 的分离可发生在减数分裂Ⅰ和减数分裂Ⅱ
二、多选题(本题共 5 小题,每小题 3 分,共 15 分,每小题给出的四个选项中,有两个
或两个以上选项符合题目要求,全部选对的得 3 分,选对但不全的得 1 分,有选错的得
0 分。)
14.多组黄色小鼠(AvyAvy)与黑色小鼠(aa)杂交,F1 中小鼠表现出不同的体色,是
介于黄色和黑色之间的一些过渡类型。经研究,不同体色小鼠的 Avy 基因中碱基序列相
同,但其上二核苷酸胞嘧啶(CpG)有不同程度的甲基化现象。甲基化程度越高,Avy 基
因的表达受到的抑制越明显。下列有关推测正确的是( )
A.基因的甲基化使 Avy 基因的碱基序列发生改变
B.无法用孟德尔的遗传定律解释基因的甲基化现象
C.基因的甲基化程度越高,F1 小鼠体色的颜色就越深
D.基因的甲基化可能阻止 RNA 聚合酶与该基因的结合
15.下列关于“低温诱导植物细胞染色体数目的变化”实验的叙述,错误的是( )
A.低温和秋水仙素处理都能够抑制纺锤体的形成
B.剪取诱导处理的根尖放入卡诺氏液中固定细胞形态
C.根尖经解离处理后用体积分数为 95%的酒精冲洗
D.用高倍镜寻找并确认某个细胞发生染色体数目变化后,直接观察
5
16.对于下图所示育种方法的说法不正确的是( )
A.①④方向所示的途径依据的原理是基因突变
B.⑦过程所示的育种方法依据的原理是基因重组
C.③、⑦过程都要用秋水仙素处理萌发的种子或幼苗
D.⑤过程一般发生在生殖细胞中才具有遗传性
17.甲胎蛋白(AFP)主要来自胎儿的肝细胞,胎儿出生后约两周 AFP 从血液中消失。肝细
胞发生癌变时,AFP 含量会持续性异常升高。下列推测不合理的是( )
A.肝细胞中的内质网和高尔基体参与 AFP 的加工与运输
B.肝细胞的分裂周期变长时,AFP 合成会增加
C.指导合成 AFP 的基因属于原癌基因,发生突变后才表达
D.肝细胞发生癌变后因细胞膜上糖蛋白增多而容易发生扩散
18.如图为真核生物染色体上 DNA 分子复制过程的示意图。下列有关叙述正确的是( )
A.图中 DNA 分子复制是从多个起点同时开始的
B.图中 DNA 分子复制是边解旋边双向复制的
C.真核生物 DNA 分子的复制过程需要解旋酶
D.真核生物的这种复制方式提高了复制速率
6
三、非选择题(本题包括 5 个小题,共 59 分)
19.镰状细胞贫血患者的血红蛋白多肽链中,一个氨基酸发生了替换。下图是该病的病
因图解。回答下列问题:
(1)图中①表示 DNA 上的碱基发生改变,遗传学上称为 。
(2)图中②以 DNA 的一条链为模板,按照 原则,合成 mRNA 的过程,遗传
学上称为 ,该过程的场所是 。
(3)图中③过程称为 ,完成该过程的场所是 。
(4)已知谷氨酸的密码子为 GAA 或 GAG,组氨酸的密码子为 CAU 或 CAC,天冬氨酸的
密码子为 GAU 或 GAC,缬氨酸的密码子为 GUA、GUU、GUC 或 GUG。图中氨基酸甲
是 。
20.甲图中 DNA 分子有 a 和 d 两条链,将甲图中某一片段放大后如乙图所示,结合所学
知识回答下列问题:
7
(1)从甲图可看出 DNA 复制的方式是 。
(2)甲图中,A 和 B 均是 DNA 分子复制过程中所需要的酶,其中 B 能将单个的脱氧核
苷酸连接成脱氧核苷酸链,从而形成子链,则 A 是 酶,B 是
酶。
(3)乙图中,7 是 。DNA 分子的基本骨架由 和
交替连接而成;DNA 分子两条链上的碱基通过 连接成碱基对。
21.下图 1 是某动物基因控制蛋白质合成的示意图,图 2 为该动物细胞中多聚核糖体合
成毛发蛋白质的示意图。请据图回答下列问题:
(1)图 1 中催化过程①的酶是 ,若该 DNA 分子片段中腺嘌呤占 24%,则该 DNA
分子片段中胞嘧啶占 。
(2)图 2 过程为 ,其中①表示 分子。
(3)图 2 中合成的多条肽链的氨基酸序列 (填“完全相同”或“不完全相同”)。
此过程中一个 mRNA 可以与多个核糖体结合的意义是 。
22.已知西瓜早熟(A)对晚熟(a)为显性,皮厚(B)对皮薄(b)为显性,沙瓤(C)
对紧瓤(c)为显性,控制上述三对性状的基因独立遗传。现有三个纯合的西瓜品种甲
(AAbbcc)、乙(aabbCC)、丙(AABBcc),进行如图所示的育种过程。请分析并回答问
题:
8
(1)为获得早熟、皮薄、沙瓤的纯种西瓜,最好选用品种 和 进行杂交。
(2)杂交育种的原理是 。
(3)获得⑦幼苗常采用的技术手段是 ;单倍体育种相对于杂交育种来说,
其明显具有的优点是 ;⑨植株的染色体组数为 组。
(4)按图中所示的育种方案,④植株最不容易获得 AAbbCC 品种,原因是 。
(5)图中的⑥植株和⑤植株比较,⑥植株属于新物种,原因是
。
23.下表为某地区三类遗传病患者的相关调查数据,根据该表格数据分析并回答下列问
题:
遗传病类型 病种 患者数目 发病率(%)
单基因遗传病 108 3689 2.66
多基因遗传病 9 307 0.22
染色体异常遗传病 13 1369 0.99
合计 130 5365 0.35
(1)调查人群中遗传病的发病率时,一般选择表格中的 遗传病进行调查,其
原因是 ,调查时若只在患者家系中调查,则会导致所得结果
(填“偏高”或“偏低”)。
9
下图是根据某患者家族的调查情况绘制出的遗传病系谱图
(2)该病由 性基因控制,此致病基因位于 染色体上。
(3)Ⅲ2 为纯合子的概率是 。若Ⅲ2 和Ⅲ3 近亲结婚,他们生一个患病女孩的概率
是 。
10
高一生物期末试题参考答案
题号 1 2 3 4 5 6 7 8 9 10
答案 B A D C D A C B B C
题号 11 12 13 14 15 16 17 18
答案 B D A BCD CD ABC BCD BCD
19.(1)基因突变
(2) 碱基互补配对 转录 细胞核
(3) 翻译 核糖体
(4)谷氨酸
20. 半保留复制 解旋 DNA聚合 (胸腺嘧啶)脱氧(核糖)核苷酸 磷
酸 脱氧核糖 氢键
21.(1) RNA 聚合酶 26%
(2) 翻译 mRNA
(3) 完全相同 少量的 mRNA 分子就可以迅速合成大量的蛋白质
22.(1) 甲 乙
(2)基因重组
(3) 花药离体培养 获得的子代均为纯合子,且可以明显缩短育种年限 三/3
(4)基因突变是不定向的,且产生有利变异频率较低
(5)⑥与⑤杂交获得为三倍体,三倍体不育,二者存在生殖隔离
23.(1) 单基因遗传病 发病率相对较高 偏高
(2) 隐 常
相关试卷
这是一份河北省武强中学2024-2025学年高二下学期期末考试生物试题(Word版附答案),共11页。试卷主要包含了多选题等内容,欢迎下载使用。
这是一份2024-2025学年河北省衡水市武强中学高一上学期期末考试生物试卷(解析版),共17页。试卷主要包含了单选题,多选题,非选择题等内容,欢迎下载使用。
这是一份河北省衡水市武强中学2024-2025学年高二上学期期中考试生物试题(Word版附解析),文件包含河北省衡水市武强中学2024-2025学年高二上学期期中考试生物试题Word版含解析docx、河北省衡水市武强中学2024-2025学年高二上学期期中考试生物试题Word版无答案docx等2份试卷配套教学资源,其中试卷共26页, 欢迎下载使用。
相关试卷 更多
- 1.电子资料成功下载后不支持退换,如发现资料有内容错误问题请联系客服,如若属实,我们会补偿您的损失
- 2.压缩包下载后请先用软件解压,再使用对应软件打开;软件版本较低时请及时更新
- 3.资料下载成功后可在60天以内免费重复下载
免费领取教师福利

