若您为此资料的原创作者,认为该资料内容侵犯了您的知识产权,请扫码添加我们的相关工作人员,我们尽可能的保护您的合法权益。
还剩3页未读,
继续阅读
所属成套资源:河南省部分学校2024-2025学年高一下学期阶段性测试(四)各学科试卷及答案
成套系列资料,整套一键下载
河南省部分学校2024-2025学年高一下学期阶段性测试(四)化学试卷(PDF版附解析)(鲁科版)
展开
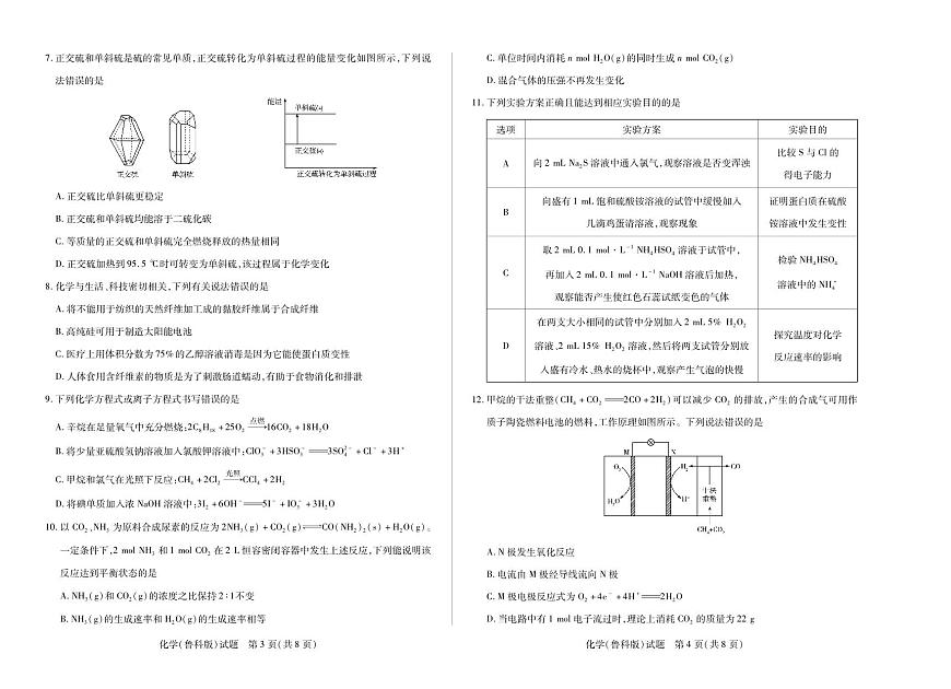
这是一份河南省部分学校2024-2025学年高一下学期阶段性测试(四)化学试卷(PDF版附解析)(鲁科版),文件包含化学鲁科版高一四联答案pdf、化学高一四联鲁科版pdf等2份试卷配套教学资源,其中试卷共9页, 欢迎下载使用。
相关试卷
河南省部分学校2025-2026学年高三上学期10月阶段性检测化学(鲁科版)试卷(PDF版附解析):
这是一份河南省部分学校2025-2026学年高三上学期10月阶段性检测化学(鲁科版)试卷(PDF版附解析),文件包含河南省20252026学年上高三阶段性检测化学鲁科版详细答案pdf、河南省20252026学年上高三阶段性检测化学鲁科版pdf等2份试卷配套教学资源,其中试卷共9页, 欢迎下载使用。
安徽省部分学校2024-2025学年高一下学期5月阶段性测试化学鲁科版+答案:
这是一份安徽省部分学校2024-2025学年高一下学期5月阶段性测试化学鲁科版+答案,共9页。
河南省部分学校2024-2025学年高一下学期6月摸底考试化学试题(PDF版附解析)(鲁科版):
这是一份河南省部分学校2024-2025学年高一下学期6月摸底考试化学试题(PDF版附解析)(鲁科版),文件包含化学鲁科版高一摸底考试答案pdf、化学鲁科版高一下期末摸底考试pdf等2份试卷配套教学资源,其中试卷共10页, 欢迎下载使用。
相关试卷 更多
资料下载及使用帮助
版权申诉
- 1.电子资料成功下载后不支持退换,如发现资料有内容错误问题请联系客服,如若属实,我们会补偿您的损失
- 2.压缩包下载后请先用软件解压,再使用对应软件打开;软件版本较低时请及时更新
- 3.资料下载成功后可在60天以内免费重复下载
版权申诉
免费领取教师福利

