重庆市部分区县2025届高三下学期5月三诊考试地理试卷(Word版附答案)
展开
这是一份重庆市部分区县2025届高三下学期5月三诊考试地理试卷(Word版附答案),共6页。试卷主要包含了单选题,综合题等内容,欢迎下载使用。
地理试卷
一、单选题
长江上游山地型江心岛地貌复杂多样,耕地资源较紧缺。下图示意长江上游某山地型江心岛聚落生计景观空间的两类模式。甲模式耕地与住宅相邻,乙模式耕地与住宅分离。甲模式包括位于耕地内部的中心聚落和位于耕地外围的边缘聚落。据此完成下面小题。
1.两类模式的差异根本上取决于( )
A.地形B.气候C.土壤D.水源
2.与中心聚落相比,甲模式中的边缘聚落( )
A.耕作距离较远B.存在数量较少
C.共享耕地空间D.山体阻隔明显
3.沿着聚落内部到最大耕作半径的方向,该地种植的主要农作物最可能是( )
A.自给蔬菜→经济蔬果→粮油作物B.经济蔬果→自给蔬菜→粮油作物
C.粮油作物→自给蔬菜→经济蔬果D.粮油作物→经济蔬果→自给蔬菜
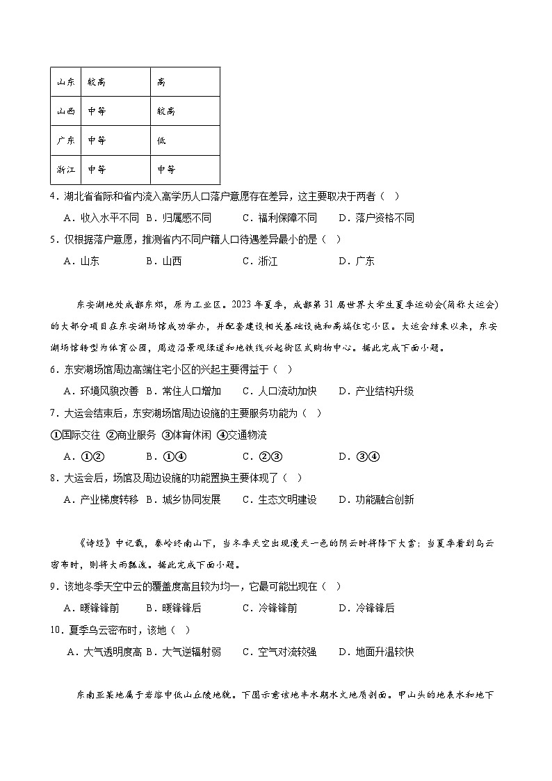
高学历流动人口的落户意愿受到流入地吸引力、流出地阻力、职业类型等因素影响。下表示意我国五个省份省际和省内高学历流入人口在流入地的落户意愿。据此完成下面小题。
4.湖北省省际和省内流入高学历人口落户意愿存在差异,这主要取决于两者( )
A.收入水平不同B.归属感不同C.福利保障不同D.落户资格不同
5.仅根据落户意愿,推测省内不同户籍人口待遇差异最小的是( )
A.山东B.山西C.浙江D.广东
东安湖地处成都东郊,原为工业区。2023年夏季,成都第31届世界大学生夏季运动会(简称大运会)的大部分项目在东安湖场馆成功举办,并配套建设相关基础设施和高端住宅小区。大运会结束以来,东安湖场馆转型为体育公园,周边沿景观绿道和地铁线兴起街区式购物中心。据此完成下面小题。
6.东安湖场馆周边高端住宅小区的兴起主要得益于( )
A.环境风貌改善B.常住人口增加C.人口流动加快D.产业结构升级
7.大运会结束后,东安湖场馆周边设施的主要服务功能为( )
①国际交往 ②商业服务 ③体育休闲 ④交通物流
A.①②B.①④C.②③D.③④
8.大运会后,场馆及周边设施的功能置换主要体现了( )
A.产业梯度转移B.城乡协同发展C.生态文明建设D.功能融合创新
《诗经》中记载,秦岭终南山下,当冬季天空出现漫天一色的阴云时将降下大雪;当夏季看到乌云密布时,则将大雨瓢泼。据此完成下面小题。
9.该地冬季天空中云的覆盖度高且较为均一,它最可能出现在( )
A.暖锋锋前B.暖锋锋后C.冷锋锋前D.冷锋锋后
10.夏季乌云密布时,该地( )
A.大气透明度高B.大气逆辐射弱C.空气对流较强D.地面升温较快
东南亚某地属于岩溶中低山丘陵地貌。下图示意该地丰水期水文地质剖面。甲山头的地表水和地下水分水岭不重合,且地下水分水岭存在季节性摆动。丰水期,乙洼地洪涝频发。据此完成下面小题。
11.丰水期,乙洼地洪涝频发,主要是因为( )
①地下水位较低 ②下渗速度较慢 ③蒸发强度较弱 ④汇水面积较广
A.①②B.①③C.②④D.③④
12.与地表水分水岭相比,丰水期甲山头地下水分水岭位置偏南,主要是因为( )
A.地层倾斜B.地下水埋藏深C.地表坡度大D.地下水位变化大
13.枯水期,甲地地下水分水岭( )
①向北移动 ②向南移动 ③海拔上升 ④海拔下降
A.①③B.①④C.②③D.②④
东南林区和西南林区的亚热带森林是我国重要的森林资源分布区。20世纪下半叶,为提高短期经济效益,两个林区在接近山麓、可达性较高的地带广泛营造常绿针叶林。2000年以来,部分亚热带森林转化为林灌草混交带,其中常绿针叶林转化尤为突出。据此完成下面小题。
14.在南方林区营造常绿针叶林可提高短期经济效益,主要是因为其( )
A.培育技术简单B.木材用途广泛
C.林间植被多样D.林间虫害较少
15.与单一常绿针叶林相比,林灌草混交带( )
A.土壤肥力更低B.群落结构更稳定
C.林下光照较差D.优势物种更单一
二、综合题
16.阅读图文材料,完成下列要求。
粮食干燥不仅能精准控制水分,提升粮食品质,还能降低农民经济损失。山东济宁是农业大市,主产小麦、玉米,也是全国首批“平安农机”示范城市,但目前耕地、播种、收获环节的机械化作业水平高,而干燥环节机械化水平仍然较低。下图示意济宁市粮食干燥的三种方式。
(1)与延迟收获相比,分析自然晾晒干燥的优缺点。
(2)从成本角度,简述济宁市粮食机械烘干普及率仍然较低的原因。
(3)为济宁市推动粮食烘干机械化发展提出合理建议。
17.阅读图文材料,完成下列要求。
哈尔滨松北船厂始建于1927年,曾是松花江流域重要的船舶制造与维修基地,为东北内河航运发展发挥了重要作用。 目前,船厂原有生产区已废弃。当地计划依托船厂工业遗产,打造以文化创意、工业旅游为主题的产业园区。下图示意哈尔滨松北船厂的位置:
(1)评价松北船厂的交通条件。
(2)分析松北船厂衰败的原因。
(3)说明水系在松北船厂文化旅游业发展中可发挥的作用。
(4)推测松北船厂在打造以文化创意、工业旅游为主题的产业园区过程中,可能面临的挑战。
18.阅读图文材料,完成下列要求。
贵州威宁草海湿地(左图)是我国亚热带喀斯特高原湿地生态系统的典型代表,除水域外,保护区内的天然植被类型还包括林地、草地、灌木等。草海高原湿地保护区天然植被土壤的CO₂排放是区域碳循环的关键影响因素,引起了科研小组的关注。
科研小组一在一年不同时间开展实验,研究了林地、草地、灌木的土壤CO₂排放通量,并按照春季(3-5月)、夏季(6-8月)、秋季(9-11月)、冬季(12月-次年2月)将不同类型土壤CO₂排放通量取平均状态,得到统计图(右图),并以此为基础计算草海高原湿地保护区土壤CO₂年排放总量。
科研小组二对科研小组一的研究过程进行优化,并根据研究结果提出提高草海高原湿地保护区碳汇效益的建议。
(1)科研小组一需要计算草海高原湿地保护区土壤CO₂年排放总量,指出其还需要补充的数据,并简述计算过程。
(2)科研小组二认为科研小组一的季节划分不合理,请从科研小组二的角度列出两条反对理由。
(3)根据科研结果,科研小组二认为“林地土壤CO₂排放通量大,应将林地改为草地、灌丛以降低碳排放”,科研小组一持反对意见,试为科研小组一找出反对的原因。
参考答案
1.A 2.C 3.A
4.B 5.D
6.A 7.C 8.D
9.D 10.C
11.C 12.A 13.B
14.B 15.B
16.(1)优点:提前腾出农田,便于种植后续作物;作物能被及时收获并晾晒,可避免延迟收获时因自然灾害导致作物减产。缺点:占据晾晒场地,影响道路交通;夹带杂石和沙等,影响粮食品质。
(2)投资购买烘干机械的成本高;会增加机械操作、维修等额外人工成本;其他季节机械闲置,利用率低,短时间难以收回成本,导致普及率较低。
(3)加大对粮食烘干机械及配套设备的补贴力度;加大对粮食机械烘干的宣传和推广;持续建立金融支持机制;农机科研部门和生产厂家加快研发,改良烘干机械的结构性能,提高实用性。
17.(1)有利条件:多面环水,便于船舶进出;有货运铁路专线经过,便于大宗物资运输。不利条件:公路交通只连通北部,无法直连南部的哈尔滨主城区,对外联系不便。
(2)靠近哈尔滨主城区,环境管制要求提升;相比沿海船厂,松北船厂位于内陆地区,船舶下水和运输成本较高,增加了大型船舶的运输难度和风险,也限制了其承接大型船舶订单的能力;松北船厂技术较落后,现代造船技术不断发展,对船舶的性能、环保、智能化等方面要求更高;建厂历史悠久,体制机制更新难度大;其他交通方式的发展,松花江内河航运需求的减少。
(3)为松北船厂文化景观提供重要背景;为水上娱乐等项目提供空间,丰富文化旅游业开发类型;串联松北船厂与其他景区,构成水上旅游通道。
(4)打造产业园区需要大量资金,但松北船厂面临资金筹集困难;当地产业结构较单一,文化创意和工业旅游的相关专业人才短缺;当前文化旅游市场竞争激烈,周边地区可能已存在成熟的类似文化旅游项目,市场竞争压力大。
18.(1)数据:草地、灌木、林地各自的面积。过程:每个季节各类用地单位面积土壤CO₂通量乘以各自的面积,得出每个季节各类用地土壤CO₂排放总量,求和得出每个季节土壤CO₂排放总量,求和得出年排放总量。
(2)地处云贵高原,夏季凉爽,高温期短,气候温和的时间较长,春、秋季长;按照等长3个月的标准划分季节,未考虑高原的实际气候特征,造成统计误差。省份
落户意愿
省际流入人口
省内流入人口
湖北
较低
高
山东
较高
高
山西
中等
较高
广东
中等
低
浙江
中等
中等
相关试卷
这是一份重庆市部分区县2025届高三地理下学期5月三诊考试,共6页。试卷主要包含了单选题,综合题等内容,欢迎下载使用。
这是一份重庆市2025届高三上学期一诊地理试卷(Word版附解析),文件包含重庆市2024-2025学年高三上学期一诊地理试题Word版含解析docx、重庆市2024-2025学年高三上学期一诊地理试题Word版无答案docx等2份试卷配套教学资源,其中试卷共22页, 欢迎下载使用。
这是一份重庆市2025届高三下学期二诊(康德二诊)地理试卷(PDF版附解析),文件包含2025重庆康德二诊地理pdf、2025重庆康德二诊地理答案pdf等2份试卷配套教学资源,其中试卷共7页, 欢迎下载使用。
相关试卷 更多
- 1.电子资料成功下载后不支持退换,如发现资料有内容错误问题请联系客服,如若属实,我们会补偿您的损失
- 2.压缩包下载后请先用软件解压,再使用对应软件打开;软件版本较低时请及时更新
- 3.资料下载成功后可在60天以内免费重复下载
免费领取教师福利

