若您为此资料的原创作者,认为该资料内容侵犯了您的知识产权,请扫码添加我们的相关工作人员,我们尽可能的保护您的合法权益。
1/24
2/24
3/24
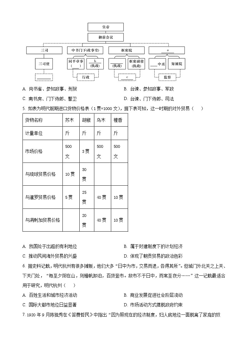
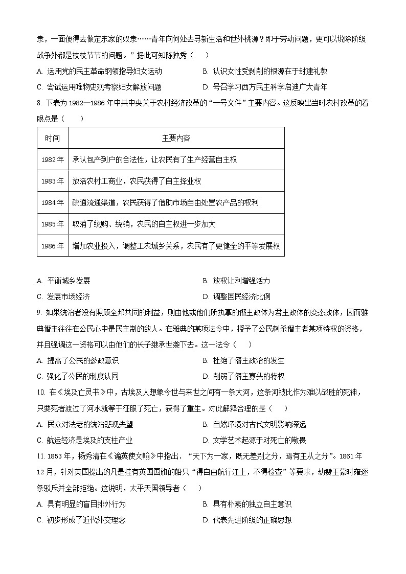
还剩21页未读,
继续阅读
河南省潢川高级中学、第一中学高三下学期二模历史试题(原卷版+解析版)(高考模拟)
展开
这是一份河南省潢川高级中学、第一中学高三下学期二模历史试题(原卷版+解析版)(高考模拟),共24页。试卷主要包含了选择题,非选择题等内容,欢迎下载使用。
相关试卷
河南省潢川高级中学、第一中学高三下二模历史试卷(解析版):
这是一份河南省潢川高级中学、第一中学高三下二模历史试卷(解析版),共17页。试卷主要包含了选择题,非选择题等内容,欢迎下载使用。
河南省潢川高级中学、第一中学高三下学期二模历史试题(原卷版+解析版)(高考模拟):
这是一份河南省潢川高级中学、第一中学高三下学期二模历史试题(原卷版+解析版)(高考模拟),文件包含河南省潢川高级中学第一中学高三下学期二模历史试题原卷版docx、河南省潢川高级中学第一中学高三下学期二模历史试题解析版docx等2份试卷配套教学资源,其中试卷共24页, 欢迎下载使用。
2025届河南省潢川高级中学、第一中学高三下学期二模历史试题(含答案):
这是一份2025届河南省潢川高级中学、第一中学高三下学期二模历史试题(含答案),共9页。试卷主要包含了选择题,非选择题等内容,欢迎下载使用。
相关试卷 更多
资料下载及使用帮助
版权申诉
- 1.电子资料成功下载后不支持退换,如发现资料有内容错误问题请联系客服,如若属实,我们会补偿您的损失
- 2.压缩包下载后请先用软件解压,再使用对应软件打开;软件版本较低时请及时更新
- 3.资料下载成功后可在60天以内免费重复下载
版权申诉
免费领取教师福利

