搜索
      上传资料 赚现金

      河北省承德市2024-2025学年高二下学期期中考试生物试卷(解析版)

      • 1.84 MB
      • 2025-06-03 07:52:55
      • 48
      • 0
      •  
      加入资料篮
      立即下载
      河北省承德市2024-2025学年高二下学期期中考试生物试卷(解析版)第1页
      高清全屏预览
      1/23
      河北省承德市2024-2025学年高二下学期期中考试生物试卷(解析版)第2页
      高清全屏预览
      2/23
      河北省承德市2024-2025学年高二下学期期中考试生物试卷(解析版)第3页
      高清全屏预览
      3/23
      还剩20页未读, 继续阅读

      河北省承德市2024-2025学年高二下学期期中考试生物试卷(解析版)

      展开

      这是一份河北省承德市2024-2025学年高二下学期期中考试生物试卷(解析版),共23页。试卷主要包含了单项选择题,多项选择题,非选择题等内容,欢迎下载使用。
      1. 醋酸菌常用于食用醋的发酵。下列叙述错误的是( )
      A. 传统发酵生产食用醋的菌种是混合菌种
      B. 糖源充足时,发酵产醋的过程中有气泡产生
      C. 由酒变醋的过程中,发酵液没有气泡产生
      D. 为防止醋酸挥发,发酵过程中禁止搅动发酵液
      【答案】D
      【分析】发酵是在适宜的条件下,将原料通过微生物的代谢转化为人类所需产物的过程。
      【详解】A、传统发酵的菌种来自原材料或前一次发酵保存下来的发酵物中的菌种,因此传统发酵生产食醋的菌种是混合菌种,A正确;
      B、糖源充足时,发酵产醋的过程中有二氧化碳产生,因此有气泡,B正确;
      C、由酒变醋的过程中,由反应式可知发酵液没有气泡产生,C正确;
      D、醋酸菌是好氧细菌,搅动发酵液有利于增加溶解氧,促进醋酸菌的繁殖和发酵,D错误。
      故选D。
      2. 某家庭分别用下图装置1和装置2制作传统泡菜和制作果酒,下列有关说法错误的是( )

      A. 菌种均可来自生物原材料表面的天然菌种
      B. 两个装置均不能装满,均需留有一定空间
      C. 装置1中用水密封目的是防止杂菌污染
      D. 装置2大约每隔12 h左右将瓶盖拧松一次
      【答案】C
      【分析】(1)参与果醋制作的微生物是醋酸菌,其新陈代谢类型是异养需氧型.果醋制作的原理:当氧气、糖源都充足时,醋酸菌将葡萄汁中的糖分解成醋酸.当缺少糖源时,醋酸菌将乙醇变为乙醛,再将乙醛变为醋酸。
      (2)泡菜的制作原理:泡菜的制作离不开乳酸菌.在无氧条件下,乳酸菌将葡萄糖分解成乳酸。
      【详解】A、传统泡菜是利用植物体表面天然的乳酸菌来进行发酵的,制作果酒的菌种来自果皮表面附着的野生型酵母菌,A正确;
      B、制作泡菜时泡菜坛装至八成满,制作果酒时将葡萄汁装入发酵瓶中,要留有大约1/3的空间,以防止发酵液溢出,B正确;
      C、装置1中用水密封的目的是创造无氧环境,C错误;
      D、装置2大约每隔12 h左右将瓶盖拧松一次,以排出发酵产生的CO2,D正确。
      故选C。
      3. 常见的细菌培养基配方如下表所示,下列说法正确的是( )
      A. 细菌所需无机盐全部来自氯化钠
      B. 该配方表中的水必须是无菌水
      C. 在此培养基上不能获得单菌落
      D. 一般还需要将pH调至弱酸性
      【答案】C
      【分析】牛肉膏和蛋白胨是复合营养物质,不仅提供碳源和氮源,还含有多种无机盐、维生素和生长因子;氯化钠主要提供钠和氯元素,是细菌生长所需无机盐一部分,但不是全部。
      【详解】A、牛肉膏中含有磷酸盐,也能为细菌提供无机盐,A错误;
      B、定容所用的水是蒸馏水,B错误;
      C、该培养基没有加入琼脂,是液体培养基,不能形成菌落,C正确;
      D、培养细菌时,一般需要将培养基调至中性或弱碱性,D错误。
      故选C。
      4. 下列关于无菌操作技术说法,正确的是( )
      A. 一般通过100℃煮沸5~6 min来对牛奶进行消毒
      B. 利用微生物寄生于细菌体内使其裂解的方法属于生物消毒
      C. 对灭菌物品进行湿热灭菌时需在160~170℃的条件下维持1~2 h
      D. 实验中使用后的培养基丢弃前一定要进行消毒处理,以免污染环境
      【答案】B
      【分析】灭菌是指使用强烈的理化因素杀死物体内外一切微生物的细胞、芽孢和孢子的过程,常用的方法有灼烧灭菌、干热灭菌和高压蒸汽灭菌。消毒是指用较为温和的物理或化学方法仅杀死物体体表或内部的一部分微生物的过程,常用的方法有煮沸消毒法、巴氏消毒法、紫外线或化学药物消毒法等。
      【详解】A、牛奶不耐高温,牛奶的消毒应采用巴氏消毒法,即在62~65 ℃条件下消毒30分钟或在80~90 ℃条件下处理30 s~1 min,A错误;
      B、生物消毒法是利用生物或其代谢物去除环境中部分微生物的方法,比如有的微生物能够寄生在多种细菌体内,使细菌裂解,B正确;
      C、对灭菌物品在160~170 ℃的热空气中维持1~2 h是常见的干热灭菌条件,湿热灭菌如高压蒸汽灭菌时,在压力100 kPa、温度为121 ℃的条件下,维持15~30 min来灭菌,C错误;
      D、实验中使用后的培养基丢弃前一定要进行灭菌处理,而不是消毒处理。因为消毒一般只能杀死部分微生物,不能完全杀灭芽孢等有较强抗性的微生物,而灭菌可以彻底杀灭包括芽孢在内的所有微生物,以防止污染环境,D错误。
      故选B。
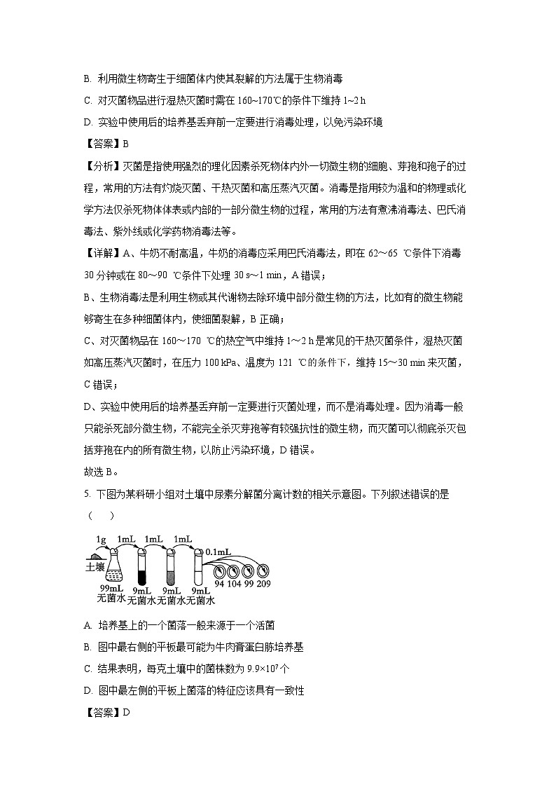
      5. 下图为某科研小组对土壤中尿素分解菌分离计数的相关示意图。下列叙述错误的是( )

      A. 培养基上的一个菌落一般来源于一个活菌
      B. 图中最右侧的平板最可能为牛肉膏蛋白胨培养基
      C. 结果表明,每克土壤中的菌株数为9.9×107个
      D. 图中最左侧的平板上菌落的特征应该具有一致性
      【答案】D
      【分析】活菌计数法
      ①原理:当样品的稀释度足够高时,培养基表面生长的一个菌落,来源于样品稀释液中的一个活菌。通过统计平板上的菌落数,就能推测出样品中大约含有多少活菌;
      ②操作a、设置重复组,增强实验的说服力与准确性。b、为了保证结果准确,一般选择菌落数在30~300的平板进行计数;
      ③计算公式:每克样品中的菌株数=(C÷V)×M,其中C代表某一稀释度下平板上生长的平均菌落数,V代表涂布平板时所用的稀释液的体积(mL),M代表稀释倍数。
      【详解】A、一般稀释倍数合适的情况下,培养基上的一个菌落一般来源于样品稀释液中的一个活菌,A正确;
      B、图中最右侧的平板上有209个菌落,远远大于其他平板,说明培养基没有选择作用,因此最可能是作为对照组的牛肉膏蛋白胨培养基,B正确;
      C、在锥形瓶中土壤被稀释了100倍,在3个试管中一共被稀释了1000倍,因此,总共被稀释了105倍,图中可用的菌落数分别为94、104、99的三个平板,求取菌落数的平均值为99个,故可计算出1 g土壤中的活菌数约为99÷0.1×105=9.9×107个,C正确;
      D、分解尿素的微生物有很多种,因此在培养基上形成的菌落可能有很多种,不会表现出一致性,D错误。
      故选D。
      6. 微生物平板划线的具体操作如图所示,下列说法错误的是( )
      A. 图中存在明显错误的操作有②⑥⑦
      B. 实验操作过程应该在酒精灯火焰旁进行
      C. 整个过程中需要用酒精灯对接种环进行5次灼烧灭菌
      D. 待菌液被培养基吸收后才能将平板倒置培养
      【答案】C
      【分析】平板划线法:把混杂在一起的微生物或同一微生物群体中的不同细胞,用接种环在平板表面上作多次由点到线的划线稀释而获得较多独立分布的单个细胞,并让其成长为单菌落的方法。
      【详解】A、由图可知,②中拔出棉塞后应握住棉塞上部;⑥中划线时不能将培养皿的皿盖完全打开,应只打开一条缝隙;⑦中划线时第5次的划线不能与第1次的划线相连,A正确;
      B、微生物平板划线过程中要保证始终没有杂菌的污染,因此实验操作过程应该在酒精灯火焰旁进行,B正确;
      C、接种环在每次划线前、后都需要进行灼烧灭菌,因此共进行了6次灼烧灭菌,C错误;
      D、划线后未等待菌液被培养基吸收,直接倒置培养时,菌液流动导致菌落混杂或污染,因此待菌液被培养基吸收后才能将平板倒置培养,D正确。
      故选C。
      7. 苦马豆素(SW)被认为是“未来的肿瘤治疗药物”。实验人员利用SW和小鼠肿瘤细胞进行相关实验,结果如图所示。下列叙述错误的是( )
      A. 小鼠肿瘤细胞应培养在95%氧气和5% CO2混合气体的培养箱中
      B. 对照组应将小鼠肿瘤细胞培养在不含SW的培养液中,其他培养条件相同
      C. 实验期间需要定期更换培养液,防止细胞代谢产物积累对细胞造成危害
      D. 分析曲线可知,高浓度苦马豆素可能对小鼠肿瘤细胞产生毒性作用
      【答案】A
      【分析】题意分析,本实验的目的是验证苦马豆素对癌症的治疗效果,其自变量是苦马豆素(SW)的浓度和作用时间,因变量是癌细胞的存活率,
      【详解】A、小鼠肿瘤细胞应培养在95%空气和5% CO2混合气体的培养箱中,其中二氧化碳具有维持pH稳定的作用,A错误;
      B、根据单一变量原则,实验组加入不同浓度的SW溶液,对照组加入不含SW的培养液、其他培养条件相同,B正确;
      C、实验期间需要定期更换培养液,以便清除代谢物,防止细胞代谢产物积累对细胞造成危害,C正确;
      D、根据图示可知,当SW作用时间相同时,SW的浓度越高细胞的存活率越低,可推测高浓度苦马豆素可能对小鼠肿瘤细胞产生毒性作用,D正确。
      故选A。
      8. 为研制抗病毒A的单克隆抗体,某科研团队以小鼠为实验材料设计了以下实验流程。下列说法正确的是( )
      A. 实验前必需对小鼠注射活性病毒A
      B. 图中B淋巴细胞均能产生抗病毒A的抗体
      C. 可能有多种杂交瘤细胞在筛选1的培养基上生长
      D. 筛选2需用特异性抗体对杂交瘤细胞进行检测
      【答案】C
      【分析】单克隆抗体的制备:
      (1)制备产生特异性抗体的B淋巴细胞:向免疫小鼠体内注射特定的抗原,然后从小鼠脾内获得相应的B淋巴细胞。
      (2)获得杂交瘤细胞:①将鼠的骨髓瘤细胞与脾细胞中形成的B淋巴细胞融合;②用特定的选择培养基筛选出杂交瘤细胞,该杂种细胞既能够增殖又能产生抗体。
      (3)克隆化培养和抗体检测。
      (4)将杂交瘤细胞在体外培养或注射到小鼠腹腔内增殖。
      (5)提取单克隆抗体:从细胞培养液或小鼠的腹水中提取。
      【详解】A、为了诱导小鼠甲产生能够分泌抗病毒A抗体的B淋巴细胞,实验前给小鼠甲注射病毒A,可注射灭活的病毒A或减毒的病毒A,有活性的病毒A可能会导致小鼠死亡,A错误;
      B、由于小鼠可能接触过多种抗原,因此从小鼠提取的B淋巴细胞有多种,不都能产生抗病毒A的抗体,B错误;
      C、筛选1是利用特定的选择培养基筛选出融合的杂交瘤细胞,而杂交瘤细胞可能有多种,C正确;
      D、筛选2是将杂交瘤细胞进行克隆化培养和抗体检测,筛选出能分泌抗病毒A的抗体,需用特异性抗原(如病毒A)对杂交瘤细胞进行检测,D错误。
      故选C。
      9. 下列关于①动物细胞培养、②植物组织培养和③微生物纯培养的说法,错误的是( )
      A. 培养基和器械都需要经过灭菌,都需要在无菌环境中进行操作
      B. 都需要保证适宜的温度和pH,②和③需要在培养基中加入琼脂
      C. ①和②还需要更换培养基或培养液,③不需要更换培养基
      D. 培养基中都需要加入碳源、氮源、水和无机盐等营养物质
      【答案】D
      【分析】(1)培养基的概念:人们按照微生物对营养物质的不同需求,配制出的供其生长繁殖的营养基质。
      (2)培养基的营养构成:各种培养基一般都含有水、碳源、氮源、无机盐,此外还要满足微生物生长对pH、特殊营养物质以及氧气的要求。
      【详解】A、细胞培养过程中都需要无菌无毒的环境,以保证培养物正常生长,因此培养基和器械都需要经过灭菌,要在无菌环境中进行操作,A正确;
      B、维持细胞生存必须有适宜的温度和 pH,②植物组织培养和③微生物纯培养均需在固体培养基上进行培养,因此需要加入琼脂,B正确;
      C、植物组织培养要定期更换培养液,以便清除代谢物,防止细胞代谢产物积累对细胞造成危害,②植物组织培养需要根据不同阶段对激素的需求,更换培养基,C正确;
      D、纯培养自生固氮菌时培养基中不需要加入氮源,纯培养自养微生物时培养基中不需要加碳源,D错误。
      故选D。
      10. 中华猕猴桃果实大、抗寒能力弱,狗枣猕猴桃果实小、耐低温。研究人员尝试培育抗寒能力强且果实大的猕猴桃新品种。方案1,中华猕猴桃和狗枣猕猴桃进行体细胞杂交;方案2,对中华猕猴桃或狗枣猕猴桃的体细胞进行诱变处理,再培育成植株。下列叙述错误的是( )
      A. 方案1和方案2均可能利用植物组织培养技术
      B. 方案1和方案2均发生了可遗传的变异
      C. 方案1和方案2均需筛选大量细胞
      D. 方案1属于有性生殖,而方案2属于无性生殖
      【答案】D
      【分析】植物体细胞杂交技术:就是将不同种的植物体细胞原生质体在一定条件 下融合成杂种细胞,并把杂种细胞培育成完整植物体的技术。
      【详解】A、方案 1 需要对杂种细胞进行植物组织培养,方案 2 可能需要对体细胞进行植物组织培养,培养到愈伤组织时对其进行诱变处理,A 正确;
      B、方案 1 植物体细胞杂交,属于染色体变异,方案 2 是诱变育种,属于基因突变,两者均为可遗传的变异,B 正确;
      C、方案 1 中原生质体融合产生多种细胞,需要筛选出杂种细胞,方案 2 诱变育种原理是基因突变,突变具有不定向性,故需要筛选大量细胞,C 正确;
      D、方案 1 和方案 2 均属于无性生殖,D 错误。
      故选D。
      11. 下列对传统发酵和发酵工程的叙述,正确的是( )
      A. 传统发酵技术和发酵工程的发酵设备分别需要消毒和灭菌
      B. 传统发酵技术的菌种来自天然存在的菌种,发酵工程的菌种来自诱变育种
      C. 发酵工程需要防止杂菌污染,传统发酵技术不需要防止杂菌污染
      D. 可以从传统发酵产物和发酵工程产物中通过提取、分离和纯化提取单细胞蛋白
      【答案】A
      【分析】发酵工程是指利用微生物的特定功能,通过现代工程技术,规模化生产人类所需的产品,一般包括菌种的选育和培养、产物的分离和提纯等方面。发酵工程在食品工业、医药工业及其他工农业生产上有重要的应用价值。
      【详解】A、传统发酵技术的发酵设备需要经过消毒,发酵工程的发酵设备需要严格的灭菌,A正确;
      B、传统发酵技术和发酵工程的菌种都可以来自天然存在的菌种,B错误;
      C、传统发酵和发酵工程都需要防止杂菌污染,C错误;
      D、单细胞蛋白是微生物菌体,传统发酵是利用原材料中天然存在的微生物或利用发酵物中的微生物进行发酵、制作食品的技术,不会产生微生物菌体,发酵工程结束后采用过滤、沉淀等方法将菌体分离和干燥,得到单细胞蛋白,D错误。
      故选A。
      12. 下列技术原理中包含细胞或细胞核的全能性的有( )
      ①植物组织培养 ②植物细胞培养 ③植物体细胞杂交 ④动物细胞培养⑤动物细胞融合 ⑥动物细胞核移植
      A. 一个B. 两个C. 三个D. 四个
      【答案】C
      【分析】植物体细胞杂交和植物组织培养是植物细胞工程的技术手段,动物细胞培养和动物细胞核移植属于动物细胞工程的技术手段,不同的技术手段原理和目的不同。
      【详解】①植物组织培养的原理是植物细胞具有全能性,符合题意,①正确;
      ②植物细胞培养的原理是细胞增殖,不涉及细胞全能性,不符合题意,②错误;
      ③植物体细胞杂交的原理是细胞膜的流动性和植物细胞的全能性,符合题意,③正确;
      ④动物细胞培养的原理是细胞增殖,不涉及细胞全能性,不符合题意,④错误;
      ⑤动物细胞融合的原理是细胞膜的流动性,不涉及细胞的全能性,不符合题意,⑤错误;
      ⑥动物细胞核移植的原理是动物细胞的细胞核具有全能性,符合题意,⑥正确。
      即①③⑤正确。
      故选C。
      13. 下列操作不利于达到实验目的的是( )
      A. 制作果酒时先用清水冲洗,再去除枝梗和腐烂的籽粒
      B. 接种室在使用前,用紫外线照射30 min,再用消毒液加强消毒效果
      C. 涂布平板时,用移液枪取菌液滴加到培养基表面,再用涂布器均匀涂布
      D. 诱导愈伤组织期间无光照培养,后继培养过程中给予适当时间和强度的光照
      【答案】B
      【分析】(1)果酒的制作离不开酵母菌,酵母菌是兼性厌氧微生物,在有氧条件下,酵母菌进行有氧呼吸,大量繁殖,把糖分解成二氧化碳和水;在无氧条件下,酵母菌能进行酒精发酵。
      (2)涂布操作:
      将涂布器浸在盛有酒精的烧杯中;
      取少量菌夜(不超过0.1ml)滴加到培养基表面;
      将沾有少量酒精的涂布器在火焰上引燃,待酒精燃尽后,冷却8-10s;
      用涂布器将菌液均匀地涂布在培养基表面,涂布时可转动培养皿,使菌液分布均匀。
      【详解】A、制作果酒时先用清水冲洗,可以去除果实表面的灰尘、泥土及部分杂菌等污染物。先冲洗后去枝梗能有效减少污染风险,A正确;
      B、接种室在使用前,应先用消毒液加强消毒效果,再用紫外线照射 30 min,先用消毒液进行初步消毒,可以降低接种室整体的微生物负荷,包括紫外线难以杀灭的芽孢、孢子等。然后再用紫外线照射,可进一步杀灭空气中悬浮的微生物以及物体表面残留的微生物,两者结合能更全面、更彻底地杀灭各种病原微生物,B 错误;
      C、涂布平板时,用移液枪取菌液 0.1 mL 滴加到培养基表面,再用涂布器均匀涂布,以形成单菌落,C正确;
      D、光照可能会诱导植物细胞形成叶绿体等结构,促使愈伤组织过早地分化出维管等组织,而愈伤组织的形成需要细胞处于未分化状态,所以避光培养有利于形成典型的愈伤组织,后续培养过程中给予适当时间和强度的光照,有利于植物的光合作用,光照可以影响植物体内激素的合成、运输和分布,进而调节再分化过程,D正确。
      故选B。
      二、多项选择题:本题共5小题,每题3分,共15分。每小题都有两个或两个以上的选项符合题意,选对的得3分,选不全的得1分,选错的得0分。
      14. 参与黄豆酱发酵的主要微生物有霉菌、酵母菌等。黄豆酱的制作过程如下图所示,下列叙述错误的是( )
      A. 微生物的碳源由面粉提供,氮源由黄豆提供
      B. 覆盖茅草、不通风和阴凉处都有利于微生物的发酵
      C. 加入的盐水应该煮开并晾凉,盐水可能具有抑菌和调味的作用
      D. 上层的酱发酵效果好于下层,需常将下层翻至上层,说明该菌种属于厌氧型
      【答案】AD
      【分析】腐乳制作过程中多种微生物参与了发酵,其中起主要作用的是毛霉,毛霉等微生物产生蛋白酶能将豆腐中的蛋白质转化成小分子肽和氨基酸,脂肪酶将脂肪转化成甘油和脂肪酸。
      【详解】A、面粉中含有淀粉等物质,可为微生物生长提供碳源,但黄豆中的蛋白质既可提供碳源又可提供氮源,A 错误;
      B、茅草等覆盖物具有一定的保湿作用,能减少黄豆中水分的散失,为微生物的生长和发酵提供适宜的湿度环境。同时,覆盖物也有一定的保温效果,有助于维持发酵过程中相对稳定的温度,利于微生物的代谢活动。不通风、阴凉的环境有利于营造一个相对稳定的微生物生长环境,B 正确;
      C、加入的盐水应先煮沸再冷却使用,加入的盐水具有抑菌作用,同时让黄豆酱具有一定的味道,具有调味作用,C 正确;
      D、上层的酱发酵效果好于下层,需常将下层翻至上层,上层与空气接触,氧气含量多,说明该菌种属于需氧型,D 错误。
      故选AD。
      15. 某生物兴趣小组预证明使用公筷的必要性,将聚餐时的每道菜品分为两份,一份使用公筷进食,一份不使用公筷进食。采集样品、培养后统计细菌的菌落总数,结果如下表(CFU/g表示每克样品在培养基上形成的菌落总数)。下列叙述正确的是( )
      A. 用公筷和非公筷对每道菜夹取的次数应该相同
      B. 可用平板划线法或稀释涂布平板法接种采集的样品
      C. 由于未经烹饪,凉拌黄瓜餐前菌落数高于其他菜品
      D. 使用公筷更干净卫生、能预防疾病,做到文明餐饮
      【答案】ACD
      【分析】表格分析,该实验的目的是验证使用公筷的必要性,自变量是菜品的种类和是否所用公筷,因变量是菌落数。与餐前相比,餐后无论是否所用公筷,菌落数都增加了,且为所用公筷的增加较多。
      【详解】A、每道菜品用公筷和非公筷夹取的次数属于无关变量,应该保持相同,以排除无关变量对实验结果的干扰,A 正确;
      B、接种采集的样品后还需进行计数,故只能用稀释涂布平板法接种而不能用平板划线法,B 错误;
      C、高温可以杀死部分微生物。凉拌黄瓜(不需高温烹调)餐前的菌落数远远高于其他菜品,最可能的原因是因为没有经过高温烹调,本身携带的细菌数量会多一些,C 正确;
      D、分析以上实验结果可知,餐后公筷比餐后非公筷每克样品在培养基上形成的菌落总数少,因此使用公筷更干净卫生,能预防疾病,能做到文明餐饮,D 正确。
      故选ACD。
      16. 不对称体细胞杂交是指利用射线破坏供体细胞染色质,与未经射线照射的受体细胞融合,所得融合细胞含受体全部遗传物质及供体部分遗传物质。研究人员运用不对称体细胞杂交将红豆杉(2n=24)与柴胡(2n=12)进行融合,培育能产生紫杉醇的柴胡,过程如下图所示。下列说法正确的是( )
      注:碘乙酰胺处理使细胞质中的某些酶失活,抑制细胞分裂;X射线处理能随机破坏染色体结构,使其发生断裂、易位、染色体消除等,使细胞不再持续分裂
      A. 过程②必须利用纤维素酶和果胶酶除去细胞壁
      B. 对红豆杉和柴胡原生质体进行的A、B处理分别为碘乙酰胺处理、X射线处理
      C. 过程③可利用离心法、高Ca2+—高pH融合法和灭活病毒诱导法等方法进行诱导
      D. 过程④一般需要先后转接到诱导生芽的培养基和诱导生根的培养基,进而形成试管苗
      【答案】AD
      【分析】植物的体细胞杂交是将不同植物的细胞通过细胞融合技术形成杂种细胞,进而利用植物的组织培养将杂种细胞培育成多倍体的杂种植株。植物体细胞杂交依据的原理是细胞膜的流动性和植物细胞的全能性。
      【详解】A、过程②是由愈伤组织去掉细胞壁获得原生质体的过程,必须利用纤维素酶和果胶酶去除细胞壁,A正确;
      B、X 射线处理能随机破坏染色体结构,使其发生断裂、易位等,使细胞不再持续分裂,碘乙酰胺处理使细胞质中的某些酶失活,抑制细胞分裂,杂种细胞由于融合后在细胞核和细胞质的功能上实现了互补,使细胞恢复正常分裂,因此只有异源融合的原生质体可持续分裂形成再生细胞团,故要培育能产生紫杉醇的柴胡,红豆杉是供体需要 X 射线照射,柴胡是受体需要碘乙酰胺处理,B错误;
      C、不能利用灭活病毒诱导法诱导植物的原生质体融合,C错误;
      D、再生细胞团相当于愈伤组织,一般需要先转接到诱导生芽的培养基上生芽,再转接到诱导生根的培养基上生根,进而形成试管苗,D正确。
      故选 AD。
      17. 体细胞核移植技术最初是用玻璃微型吸管将供体细胞的细胞核吸出,再注入去核卵母细胞内,第二种方法是将供体细胞注入去核卵母细胞透明带内,然后诱导两个细胞融合。假设这两种方法的供体细胞遗传物质完全相同,受体细胞的遗传物质也完全相同。下列有关叙述正确的是( )
      A. 两种方法中,卵母细胞所处时期是相同的
      B. 第二种方法对卵母细胞和细胞核损伤较小
      C. 用上述两种方法得到的克隆动物遗传性状完全相同
      D. 用上述两种方法得到的克隆动物都不只具备一个亲本的遗传特性
      【答案】ABD
      【分析】动物核移植是指将动物的一个细胞的细胞核移入一个去掉细胞核的卵母细胞中,使其重组并发育成一个新的胚胎。在体外将采集到的卵母细胞培养到减数第二次分裂中期才成熟,可以通过显微操作技术去除卵母细胞的细胞核和第一极体,核移植时,对提供细胞核和细胞质的奶牛不需要进行同期发情处理,使用电刺激等方法可以激活重组细胞使其完成细胞分裂和发育。
      【详解】A、两种方法中,卵母细胞均应处于 MⅡ期,A 正确;
      B、直接将供体细胞注入去核卵母细胞透明带内,避免了吸取细胞核和注入去核卵母细胞内等操作,故与最初的方法相比,第二种方法操作简便,对卵母细胞和细胞核损伤较小,B 正确;
      C、若供体细胞和卵母细胞均相同,则用两种方法产生的动物性状完全相同,理论上最初的方法获得的生物细胞核中的遗传物质全部来自供体细胞,细胞质中的遗传物质全部来自去核卵母细胞,而第二种方法获得的生物细胞核中的遗传物质也是全部来自供体细胞,但细胞质中的遗传物质来自供体细胞和受体细胞,两者不完全相同,C 错误;
      D、最初的方法获得的重组细胞中存在供体细胞细胞核中的遗传物质和卵母细胞细胞质中的遗传物质,第二种方法获得的重组细胞中存在供体细胞中的遗传物质和卵母细胞细胞质中的遗传物质,故用这两种方法得到的克隆动物都不只具备一个亲本的遗传特性,D 正确。
      故选ABD。
      18. 精准爆破肿瘤细胞的“生物导弹”——ADC(抗体—药物偶联物)能对肿瘤细胞进行选择性杀伤,该物质由抗体、药物(如长春新碱VCR,可以抑制微管蛋白的聚合从而抑制纺锤体的形成,阻断细胞分裂)和接头三部分组成,ADC的作用机制如图所示。下列说法正确的是( )
      A. VCR会使肿瘤细胞着丝粒无法分裂,进而抑制肿瘤细胞的增殖
      B. 图中乙为单克隆抗体,其特异性是ADC选择性作用于肿瘤细胞的关键
      C. 图中甲为VCR,与单独使用VCR相比,ADC实现了选择性杀伤
      D. 接头和药物的结合在血浆中的稳定性高于在溶酶体中的稳定性
      【答案】BCD
      【分析】题意分析,VCR能与单克隆抗体通过特殊的接头连接形成抗体—药物偶联物(ADC),通过胞吞作用进入细胞内,与细胞内溶酶体结合释放出药物VCR,VCR通过抑制微管蛋白聚合妨碍纺锤体的形成,从而阻断细胞分裂,诱发肿瘤细胞的凋亡。
      【详解】A、VCR 能够与微管蛋白结合,阻止微管蛋白聚合形成微管,从而破坏了细胞的纺锤体结构。但着丝粒仍能分裂,A 错误;
      B、ADC 中单克隆抗体(乙)能特异性识别肿瘤抗原,抗体的特异性是 ADC 能选择性作用于肿瘤细胞的关键,B 正确;
      C、ADC 中的甲为 VCR,能杀伤肿瘤细胞,诱导了肿瘤细胞的凋亡。与单独使用药物相比,通过将 VCR 与能特异性识别肿瘤抗原的单克隆抗体结合,实现了对肿瘤细胞的选择性杀伤,C 正确;
      D、接头是连接药物的,为了药物能准确的在肿瘤细胞中释放,就需要接头和药物在血浆运输时稳定结合,在肿瘤细胞中的溶酶体里接头和药物的稳定性降低,将药物释放出来,理论上接头和药物的结合在血浆中的稳定性高于在溶酶体中的稳定性,D正确。
      故选BCD。
      三、非选择题:本题共5道题,共59分。
      19. 由谷氨酸棒状杆菌(好氧菌)发酵可以得到谷氨酸,进一步处理就能制成谷氨酸钠(味精),下图为谷氨酸发酵罐的示意图。请回答下列问题:
      (1)与果酒生产所用的主要微生物相比,谷氨酸棒状杆菌主要的结构特点是_______________。
      (2)冷却水的进入口是图中的_______(填序号),通入冷却水的作用是________。
      (3)图中3的作用是_________(写出两点)。
      (4)谷氨酸发酵生产过程中,需要添加氨水,它不仅是细菌生长所需的________,而且起到________的作用,所以应该分次加入。
      (5)生产谷氨酸的过程中,通常以一定的速度不断添加新的培养液,同时又以同样的速度放出旧的培养液,此工艺流程可以大大提高生产效率,试阐述其原因:____________(至少写出一点)。
      【答案】(1)谷氨酸棒状杆菌无成形的细胞核(或无以核膜包被的细胞核)
      (2)①. 1 ②. 带走菌种发酵产生的热量,维持适宜的温度
      (3)使营养物质得到充分利用,增加发酵液的溶氧量,有利于散热
      (4)①. 氮源 ②. 调节 pH/酸碱度
      (5)保证微生物对营养物质的需求;排出部分代谢产物;使微生物保持较长时间的快速生长
      【分析】原核生物与真核生物最主要的区别在于有无成形的细胞核。谷氨酸发酵的培养基成分中有葡萄糖,且通入了无菌空气,说明其代谢类型为异养需氧型。
      题图分析,图示为发酵装置,图中1指的是进水口,2指的是冷却水排水口,3是搅拌装置,4是空气进口,5是放料口。
      【解析】(1)生产果酒的微生物是酵母菌,其为单细胞真菌,为真核生物,而谷氨酸棒状杆菌是原核生物,因此,与果酒生产所用的酵母菌相比,谷氨酸棒状杆菌主要的结构特点是无以核膜包被的细胞核。
      (2)在利用发酵罐进行发酵的过程中,由于微生物的呼吸作用以及搅拌等产生大量的热量,使发酵液温度升高,为防止温度过高降低酶的活性,降低谷氨酸产量,可通过冷却水在发酵罐夹层中流动而达到冷却降温的目的,由于水温升高后密度下降,因而冷却水的流向是由下到上,即冷却水的入口是图中的1。
      (3)发酵过程中的搅拌会使营养物质和菌种充分接触且能增加溶解氧的量,故可满足菌体对氧气和养分的需求。图中3为搅拌叶轮,在发酵过程中搅拌的作用是使发酵液在罐内形成循环流动,从而使热量均匀分布在整个发酵液中,有利于发酵液的充分利用。这样业可以避免局部过热现象的发生,因为局部过热可能会对微生物的生长和代谢产生不利影响,如降低酶的活性等。同时,均匀的热量分布也有利于发酵罐内的温度控制系统更有效地工作。
      (4)氨水中含有氮元素,能够提供细菌生长所必须的氮源,而且起到调节培养液 pH 的作用(氨气溶于水呈碱性),所以应该分次加入。
      (5)结合“以一定的速度不断添加新的培养液,同时又以同样的速度放出旧的培养液”可知此工艺流程可以大大提高生产效率,其原因是:①通过不断添加培养基和放出培养基操作可保证微生物对营养物质的需求;②及时排出部分代谢产物,避免对发酵过程造成影响;③使微生物保持较长时间的快速生长,能够提高生产效率。
      20. 聚乙烯(不溶于水,通常为白色粉末)广泛应用于塑料薄膜、塑料袋、塑料容器等制品中。这些塑料制品在环境中经过长期的物理、化学和生物作用,会逐渐破碎形成含有聚乙烯的微塑料,对生态环境和生物健康造成了严重的威胁。某兴趣小组尝试从土壤中分离出能强效分解聚乙烯的微生物(如下图所示)。请回答下列问题:
      (1)应从__________处采集土壤才容易得到分解微塑料的微生物。
      (2)图中甲培养基中不添加琼脂,其主要目的是_________;甲在摇床上振荡培养比不振荡所得到的微生物数量更多,可能的原因是___________。
      (3)图中乙培养基按功能分类,属于__________培养基。在乙培养基上接种微生物的方式为__________,判断依据为__________。
      (4)在培养过程中,定期采用稀释涂布平板法接种微生物并对菌落进行计数。实验发现,当培养液中菌体数量为4×1011个/L时对某一浓度微塑料的分解效率最高,假设接种时所用的体积为0.1 mL,则选取107稀释倍数是__________(填“合适”或“不合适”)的,理由是__________。
      (5)乙培养基中菌落a和菌落b降解聚乙烯的能力__________(填“相同”或“不同”),你的判断理由是__________。
      【答案】(1)长期有微塑料污染的地方
      (2)①. 使微生物快速繁殖(扩大培养)②. 分解聚乙烯的微生物为好氧型微生物,微生物与营养物质的接触更充分
      (3)①. 选择培养基 ②. 稀释涂布平板法(涂布平板法)③. 在乙培养基上形成的菌落比较均匀
      (4)①. 不合适 ②. 当稀释倍数为 107时,平板上菌落平均数为 4,不在 30~300 之间
      (5)①. 不同 ②. 菌落 a 的降解圈与菌落直径之比大于菌落 b 的降解圈与菌落直径之比
      【分析】接种最常用的方法是平板划线法和稀释涂布平板法,平板划线分离法:由接种环以菌操作沾取少许待分离的材料,在无菌平板表面进行平行划线、扇形划线或其他形式的连续划线,微生物细胞数量将随着划线次数的增加而减少,并逐步分散开来,如果划线适宜的话,微生物能一一分散,经培养后,可在平板表面得到单菌落。稀释平板计数是根据微生物在固体培养基上所形成的单个菌落,即是由一个单细胞繁殖而成这一培养特征设计的计数方法,即一个菌落代表一个单细胞。计数时,首先将待测样品制成均匀的系列稀释液,尽量使样品中的微生物细胞分散开,使成单个细胞存在(否则一个菌落就不只是代表一个细胞),再取一定稀释度、一定量的稀释液接种到平板中,使其均匀分布于平板中的培养基内。
      【解析】(1)若想找到能分解微塑料的微生物,应从长期有微塑料污染的地方采集土壤。
      (2)固体培养基含有琼脂,微生物细胞与培养基接触面积小,且与环境间物质交换速度较慢,从而使微生物生长缓慢。因此微生物扩大培养时选择液体培养基。在摇床上振荡培养可以增加培养液中的溶解氧,培养所得的微生物数量更多,说明分解聚乙烯的微生物为好氧型微生物。振荡培养时,微生物与营养物质的接触更充分,有利于微生物的繁殖。
      (3)平板划线法是通过接种环在固体培养基表面连续划线的操作,将聚集的菌种逐步稀释分散到培养基的表面,数次划线后,在后面划线的区域得到一个菌体繁殖而成的单克隆的菌落。而稀释涂布平板法是用涂布器将菌液均匀的涂布在培养基的表面,形成的菌落比较分散,相对比较均匀。
      (4)计数时应选择培养基上的菌落数为 30 - 300 的平板,原因是菌落数少于 30,误差较大,菌落数大于 300,密度过大,菌落之间可能会有重叠,计数不准确。假设在 107稀释倍数下平板上菌落平均数为 C,根据溶液中活菌数的计算方法,可知 C/0.1×107×103=4×1011,求得C为4,不在 30 - 300 之间,故该稀释倍数不符合要求。
      (5)乙培养基中形成两个降解圈大小一样的菌落 a、b,但菌落 a 的菌落直径小于菌落 b,即菌落 a 的降解圈与菌落直径之比大于菌落 b 的降解圈与菌落直径之比,因此菌落 a 降解聚乙烯的能力强。
      21. 甜叶菊的叶片中含有甜菊糖,甜菊糖在植物防御(如抵御昆虫取食)、适应环境(增强植物对干旱、高温等胁迫的耐受性)中发挥作用,其甜度为蔗糖的300倍左右,但它的热量却很低,是用糖行业欢迎的天然甜味剂。但甜叶菊因其种子小、发芽率低、根系弱等特点使其生产受到限制,研究发现采用组织培养技术可大量生产甜叶菊,其生产流程如下图所示。请回答下列问题:
      (1)图中的外植体可以是__________(至少例举两种类型),依次用体积分数为70%酒精浸泡30秒、5%次氯酸钠溶液浸泡30分钟对外植体进行__________处理,期间需要用__________清洗4 - 6次。
      (2)①过程属于__________过程,该过程需要在__________等条件下进行,转变成的细胞处于__________(填“未分化”“分化程度低”或“高度分化”)状态。
      (3)启动过程①和过程②的关键植物激素是__________。相对于3号培养基,4号培养基中关键植物激素的用量特点是__________。
      (4)甜菊糖属于甜叶菊的__________(填“初生代谢物”或“次生代谢物”),甜叶菊__________(填“会”或“不会”)一直产生甜菊糖,原因是__________。
      (5)相对于用种子繁殖,利用植物组织培养技术产生甜叶菊的优势在于__________(写出两点)。
      【答案】(1)①. 离体的器官、离体的组织、离体的细胞 ②. 消毒 ③. 无菌水
      (2)①. 脱分化 ②. 一定的激素和营养 ③. 未分化
      (3)①. 生长素和细胞分裂素 ②. 生长素的用量大于细胞分裂素的用量
      (4)①. 次生代谢物 ②. 不会 ③. 甜菊糖不是植物基本生命活动所必需的产物
      (5)高效、快速实现种苗的大量繁殖、可以保持优良品种的遗传特性
      【分析】植物组织培养的原理是植物细胞具有全能性,其过程为:离体的植物组织,器官或细胞经过脱分化过程形成愈伤组织(高度液泡化,无定形状态薄壁细胞组成的排列疏松、无规则的组织),愈伤组织经过再分化过程形成胚状体,进一步发育成为植株。
      【解析】(1)离体的植物器官、组织或细胞被称为外植体。对外植体进行消毒处理的过程是依次用体积分数为 70% 酒精浸泡 30 秒、5%次氯酸钠溶液浸泡钟,期间需要用无菌水清洗 4 - 6 次。
      (2) ①过程属于脱分化过程,该过程需要在一定的激素和营养等条件的诱导下进行,转变成的细胞处于未分化状态的愈伤组织,培养基中添加的激素能诱导愈伤组织的形成。
      (3)图中过程①为脱分化过程,过程②为再分化过程,启动过程①和过程②的关键植物激素是生长素和细胞分裂素,这两种激素的比值影响细胞分化的方向,由于生长素能促进生根, 因此,相对于 3 号培养基(生芽培养基),4 号培养基(生根培养基)中生长素的用量要大于细胞分裂素的用量。
      (4)甜菊糖在植物防御(如抵御昆虫取食)、适应环境(增强植物对干旱、高温等胁迫的耐受性)中发挥作用,不是甜菜植物基本生命活动所必需的产物,因此甜菊糖属于甜叶菊的次生代谢物,次生代谢物是植物细胞生长到一定阶段才产生的,因此,甜叶菊不会一直产生甜菊糖。
      (5)植物组织培养属于无性繁殖的手段,相比于种子繁殖,植物组织培养技术可以高效、快速实现种苗的大量繁殖、可以保持优良品种的遗传特性,而且利用植物组织培养技术还可获得无毒苗。
      22. 近年来,人造肉由于在营养、健康、安全、环保等方面均较传统养殖肉类有显著优势,引起广泛的关注。科研人员使用猪肌肉干细胞,成功研发出了我国第一块细胞培养人造肉。其主要生产流程如下图,图中的微载体是一种固体的细胞生长基质,其表面能使细胞贴附。请回答下列问题:
      (1)①过程可用机械的方法或用__________酶将肌肉组织小块分散成单个细胞,然后制成细胞悬液后的初次培养称为__________。
      (2)细胞悬液中包含多种细胞,通过特定的筛选技术从细胞悬液中筛选出肌肉干细胞,选择肌肉干细胞的原因是______________。
      (3)③过程加入微载体的作用可能是_________________。
      (4)培养肌肉干细胞和成肌细胞所需气体主要有__________(写出两种),它们的作用分别是_________。
      (5)一般的动物细胞培养需要向培养基中添加一定量的__________,以满足细胞对未知营养成分的需求;制作人造肉时__________(填“能”或“不能”)加入抗生素,原因可能是_________(至少答出1点)。
      【答案】(1)①. 胰蛋白酶或胶原蛋白酶 ②. 原代培养
      (2)肌肉干细胞具有分裂和分化能力
      (3)为细胞提供更大附着面积,使产量增加
      (4)①. O2和 CO2 ②. O2是细胞代谢所必需的,CO2的主要作用是维持培养液的pH
      (5)①. 血清 ②. 不能 ③. 会干扰肠道正常菌群平衡,抑制有益菌生长;增加细菌耐药性
      【分析】动物细胞培养的流程:取动物组织块(动物胚胎或幼龄动物的器官或组织)→剪碎→用胰蛋白酶或胶原蛋白酶处理分散成单个细胞→制成细胞悬液→转入培养瓶中进行原代培养→贴满瓶壁的细胞重新用胰蛋白酶或胶原蛋白酶处理分散成单个细胞继续传代培养。
      【解析】(1)①过程为制备细胞悬液的过程,可用机械的方法或用胰蛋白酶、胶原蛋白酶处理的方法获得细胞悬液,制成细胞悬液后的初次培养称为原代培养。
      (2)肌肉干细胞有分裂和分化能力,因此需要从众多细胞中筛选出肌肉干细胞。
      (3)动物细胞体外培养时通常具有贴壁生长的特性,③过程中加入微载体为细胞提供了更大的附着面积,有利于细胞大量繁殖,增加细胞的产量。
      (4) 动物细胞培养需要有适宜的气体环境,培养肌肉干细胞和成肌细胞所需气体主要有 O2和 CO2,O2 是细胞代谢所必需的,CO2的主要作用是维持培养液的 pH。
      (5)一般的动物细胞培养需要向培养基中添加一定量的血清,血清中含有天然的生长因子,可以保证细胞顺利地生长增殖;还需要添加一定量的抗生素,抗生素具有抑制细菌生长的作用,可以防止培养过程中的污染。若在人造肉制作中加入抗生素,可能会有药物残留,人体摄入后,残留抗生素会干扰肠道正常菌群平衡,抑制有益菌生长,为环境中的细菌提供耐药选择压力,使耐药菌增多。
      23. 中国科学院动物研究所研究团队结合单倍体干细胞技术和基因编辑技术成功地培育得到“两个母亲”作为亲本的后代,即孤雌小鼠,实验流程如图1所示;通过单倍体干细胞技术、基因编辑技术和体细胞核移植等技术手段,首次获得了具有两个父系基因组的孤雄小鼠,实验流程如图2所示。请回答下列问题:
      (1)用__________使精子转化为ahESC的过程相当于植物组织培养中__________的过程。
      (2)图1中卵细胞与__________,卵细胞与 phESC的__________。
      (3)图2中可通过__________(至少写出两种方法)等方法对卵细胞进行去核处理,这里的__________。
      (4)不考虑致死情况,图中鼠子宫的477个孤雄__________,有两只孤雄小鼠坚持__________。
      【答案】(1)①. 促性腺激素 ②. 脱分化
      (2)①. 电融合法、PEG 融合法、灭活病毒诱导法 ②. 细胞膜的流动性(细胞膜具有一定的流动性)
      (3)①. 显微操作法、梯度离心、紫外线短时间照射、化学物质处理 ②. 纺锤体—染色体复合物
      (4)①. XX、XY、YY ②. 核移植技术的成功率很低,克隆动物还存在健康问题
      【分析】核移植是将供体细胞核移入去核的卵母细胞中,使后者不经精子穿透等有性过程即可被激活、分裂并发育,让核供体的基因得到完全复制,培养一段时间后,再把发育中的卵母细胞移植到人或动物体内的方法。核移植的细胞来源主要分为:供体细胞来源和受体细胞的来源两种。核移植主要用于细胞移植和异种器官移植,细胞移植可以治疗由于细胞功能缺陷所引起的各种疾病。
      【解析】(1)为了获得更多的卵母细胞,可以用促性腺激素处理雌性小鼠,使其超数排卵。卵细胞转化为 phESC 的过程相当于植物组织培养中的脱分化过程。
      (2)图 1 中卵细胞与 phESC 融合的方法有电融合法、PEG 融合法、灭活病毒诱导法等,卵细胞与 phESC 融合的原理是细胞膜的流动性(细胞膜具有一定的流动性)。
      (3)在图 2 中通过显微操作对卵细胞进行去核处理,“核”其实是纺锤体—染色体复合物,“去核”是去除该复合物。对卵细胞进行去核时,目前普遍使用的方法是显微操作法。也有人采用梯度离心、紫外线短时间照射、化学物质处理等方法,这些方法的操作原理是在没有穿透卵母细胞透明带的情况下去核或使其中的 DNA 变性。
      (4)ahESC 细胞中的性染色体组成为 X 或 Y,而精子中的性染色体组成也是 X 或 Y,精子与去核卵母细胞融合后再与 ahESC 细胞融合获得孤雄小鼠,则其性染色体可能是 XX、XY 或 YY。植入代孕母鼠子宫的 477 个孤雄胚胎中,只有 12 个活到了出生,说明核移植技术成功率非常低。大多数都有严重的浮肿,只有两只孤雄小鼠坚持活了 48 小时以上,说明大多数克隆动物存在健康问题。
      牛肉膏
      蛋白胨
      氯化钠

      5 g
      10 g
      5 g
      定容至1 L
      菜名
      细菌菌落总数(CFU/g)
      餐前
      公筷
      非公筷
      凉拌黄瓜
      14 000
      16 000
      45 000
      干锅茶树菇
      1 100
      4 600
      79 000
      炒芦笋
      30
      30
      530

      相关试卷 更多

      资料下载及使用帮助
      版权申诉
      • 1.电子资料成功下载后不支持退换,如发现资料有内容错误问题请联系客服,如若属实,我们会补偿您的损失
      • 2.压缩包下载后请先用软件解压,再使用对应软件打开;软件版本较低时请及时更新
      • 3.资料下载成功后可在60天以内免费重复下载
      版权申诉
      若您为此资料的原创作者,认为该资料内容侵犯了您的知识产权,请扫码添加我们的相关工作人员,我们尽可能的保护您的合法权益。
      入驻教习网,可获得资源免费推广曝光,还可获得多重现金奖励,申请 精品资源制作, 工作室入驻。
      版权申诉二维码
      欢迎来到教习网
      • 900万优选资源,让备课更轻松
      • 600万优选试题,支持自由组卷
      • 高质量可编辑,日均更新2000+
      • 百万教师选择,专业更值得信赖
      微信扫码注册
      手机号注册
      手机号码

      手机号格式错误

      手机验证码 获取验证码 获取验证码

      手机验证码已经成功发送,5分钟内有效

      设置密码

      6-20个字符,数字、字母或符号

      注册即视为同意教习网「注册协议」「隐私条款」
      QQ注册
      手机号注册
      微信注册

      注册成功

      返回
      顶部
      学业水平 高考一轮 高考二轮 高考真题 精选专题 初中月考 教师福利
      添加客服微信 获取1对1服务
      微信扫描添加客服
      Baidu
      map