若您为此资料的原创作者,认为该资料内容侵犯了您的知识产权,请扫码添加我们的相关工作人员,我们尽可能的保护您的合法权益。
1/11
2/11
3/11
还剩8页未读,
继续阅读
所属成套资源:2025年中考语文专项复习讲义合辑
成套系列资料,整套一键下载
2025年中考语文专项复习讲义专题03 小标题作文模板与拟写小标题的四个妙招(原卷版)
展开
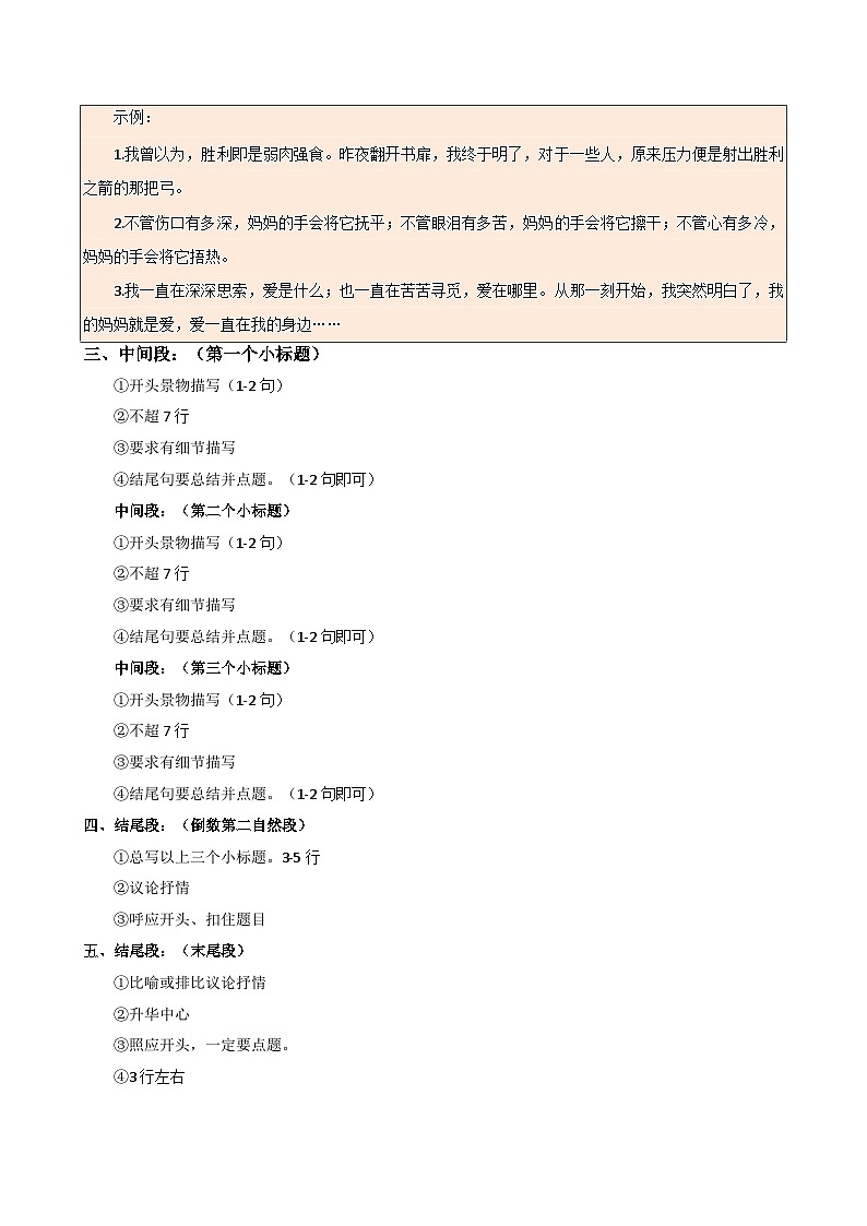
这是一份2025年中考语文专项复习讲义专题03 小标题作文模板与拟写小标题的四个妙招(原卷版),共11页。试卷主要包含了开头段,总写段,中间段,结尾段等内容,欢迎下载使用。
相关试卷
2025年中考语文专题复习练习模板05 标题类题型(答题模板)解析版:
这是一份2025年中考语文专题复习练习模板05 标题类题型(答题模板)解析版,共29页。试卷主要包含了标题的含义,标题的8大作用,拟写标题的4步思维导图等内容,欢迎下载使用。
2025年中考语文专题复习练习模板05 标题类题型(答题模板)原卷版:
这是一份2025年中考语文专题复习练习模板05 标题类题型(答题模板)原卷版,共25页。试卷主要包含了标题的含义,标题的8大作用,拟写标题的4步思维导图等内容,欢迎下载使用。
2025年中考语文专项复习讲义专题09 题记类作文写作通用模板与技巧指导(原卷版):
这是一份2025年中考语文专项复习讲义专题09 题记类作文写作通用模板与技巧指导(原卷版),共8页。试卷主要包含了第一部分,第二部分,第三部分结尾,题记的作用,题记的类型,常见题记写作中出现的问题等内容,欢迎下载使用。
相关试卷 更多
资料下载及使用帮助
版权申诉
- 1.电子资料成功下载后不支持退换,如发现资料有内容错误问题请联系客服,如若属实,我们会补偿您的损失
- 2.压缩包下载后请先用软件解压,再使用对应软件打开;软件版本较低时请及时更新
- 3.资料下载成功后可在60天以内免费重复下载
版权申诉
免费领取教师福利

