


2025年西藏日喀则市昂仁县八年级中考一模生物试题(中考模拟 )
展开 这是一份2025年西藏日喀则市昂仁县八年级中考一模生物试题(中考模拟 ),共6页。
1.答题前,请考生先将自己的姓名、准考证号填写清楚,并认真核对条形码上的姓名、准考证号、考室和座位号;
2.必须在答题卡上答题,在草稿纸、试题卷上答题无效;
3.答题时,请考生注意各大题题号后面的答题提示;
4.请勿折叠答题卡,保持字体工整、笔迹清晰、卡面清洁;
5.答题卡上不得使用涂改液、涂改胶和贴纸:
6.本学科试卷共2大题,16小题,考试时量60分钟,满分50分,
一、单选题(每小题2分,共24分)
1. 下列属于生物的是
A. 机器人B. 珊瑚C. 钟乳石D. 生石花
2. 下列各组性状,属于相对性状的是( )
A. 豌豆圆粒和皱粒
B. 小明双眼皮和小李的双眼皮
C. 绵羊的卷毛和山羊的直毛
D. 兔子的白毛和短毛
3. 光合作用与呼吸作用是植物体内两个相互依存的生理过程,对整个自然界都有着重要的影响,下列有关说法正确的是( )
A. 光合作用和呼吸作用均需要消耗氧气
B. 植物白天进行呼吸作用,晚上进行光合作用
C. 植物的呼吸作用产生氧气,动物呼吸会消耗氧气
D 光合作用贮存能量,呼吸作用释放能量
4. 5月20日是中国学生营养日,合理营养有助于青少年健康成长。下列饮食习惯及解释你不认同的是
A. 多吃新鲜的蔬菜和水果可补充维生素
B. 每天喝一杯牛奶可获取蛋白质和钙
C. 多吃高能量的肯德基和麦当劳食品可促进身体快速发育
D. 多吃绿色食品可减少污染物的摄入
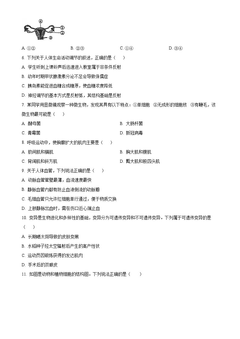
5. 如图为女性的生殖系统示意图。据图分析,精子与卵细胞结合的场所、胚胎发育的场所分别是( )
A. ①②B. ②③C. ①④D. ③④
6. 下列关于人体生命活动调节的叙述,正确的是( )
A. 学生听到上课铃声后迅速进入教室属于非条件反射
B. 幼年时期甲状腺激素分泌不足会导致侏儒症
C. 胰岛素能促进血糖合成糖原,使血糖浓度降低
D. 神经调节的基本方式是反射弧,其结构基础是反射
7. 某同学用显微镜观察一种微生物,发现其具有以下特点:①单细胞 ②无成形的细胞核 ③有鞭毛,该微生物最可能是( )
A. 酵母菌B. 大肠杆菌
C. 青霉菌D. 新冠病毒
8. 呼吸运动中,使胸廓扩大的肌肉主要是( )
A. 肋间肌和膈肌B. 胸大肌和腹肌
C. 背阔肌和斜方肌D. 臀大肌和股四头肌
9. 关于人体血管,下列说法正确的是( )
A. 动脉血管管壁最薄,血流速度最快
B. 静脉血管内都有防止血液倒流的动脉瓣
C. 毛细血管只允许红细胞单行通过,便于物质交换
D. 上肢静脉出血时,需在伤口近心端止血
10. 变异是生物进化和多样性的基础,变异分为可遗传变异和不可遗传变异。下列属于可遗传变异的是( )
A. 长期晒太阳导致的皮肤变黑
B. 水稻种子经太空辐射后产生的高产性状
C. 运动员因锻炼获得的发达肌肉
D. 手术后的双眼皮
11. 如图是动物和植物细胞的结构图。下列说法正确的是( )
A. 在洋葱鳞片叶表皮细胞中可以看到结构⑤
B. ①可以控制物质的进出
C. ⑤可以将光能转变成化学能
D. ⑥控制着生物的发育和遗传
12. 下列关于脊椎动物的叙述,正确的是( )
A. 鱼类生活在水中,用肺呼吸且体表覆盖鳞片
B. 两栖动物的生殖和发育完全摆脱了对水环境的依赖
C. 鸟类进行双重呼吸,气囊可辅助肺进行气体交换
D. 哺乳动物大多胎生哺乳,牙齿出现分化提高摄食能力
二、非选择题(本大题共4小题,共26分)
13. 埃博拉是由埃博拉病毒引起的急性传染病。有些患者在感染埃博拉病毒48小时后便不治身亡,先是高烧、头疼、咽喉疼、呕吐、七窍流血,最后死亡,埃博拉病毒主要是通过感染者的血液、唾液和汗液等分泌物传播。与感染者密切接触的医务检验人员等容易被传染。因此,应避免接触出现上述症状的人与动物(猩猩、豚鼠)等,去疫区时应做好防护工作,戴手套、口罩等。如果出现高热、头疼等疑似症状,应及时就医,并主动隔离。根据上述材料,请运用所学过的生物学知识回答:
(1)埃博拉病毒无细胞结构,由________和________内部的组成。
(2)埃博拉病毒侵入人体后,会刺激淋巴细胞产生________(填“抗体”或“抗原”),从而使其失去致病性。那么该病毒在免疫学方面称________(填“抗体”或“抗原”),这种免疫属于________(填“特异性”或“非特异性”)免疫。
(3)从传染病流行三个基本环节来看,患者属于________,对患者进行主动隔离治疗,属于预防传染病措施中的________。
14. 甲乙图为桃花和桃子的结构示意图,丙图为子宫中的胎儿及脐带穿刺取血示意图,丁图为雌蕊的结构示意图,请回答下列问题:
(1)图乙中的可食用部分⑦是________,是由图丁中的[ ]________发育而来的。
(2)⑧是桃的________,是由________发育而来的,在此结构中有一个生殖细胞,这个细胞与来自花粉管中的________结合,形成________。
(3)图丙中穿刺针在[3]________处取血,进行遗传病分析。胎儿通过[4]胎盘从母体内获得________。
15. 在某一草原生态系统中,存在着下图所示的食物关系,请根据图回答问题。
(1)图中共有________条食物链。
(2)该食物网中,生产者是________,它们能够通过________制造有机物。
(3)该食物网中,鹰和蛇的关系是________。
(4)地球上最大的生态系统是________。
16. 下图人体神经调节相关示意图,请结合大脑结构与功能知识回答问题。
(1)图中,完成缩手反射的结构基础是________,该反射的神经冲动传导途径为________(用数字和箭头表示)。
(2)从反射类型看,缩手反射属于________反射,其神经中枢位于________。而当我们刻意控制手不缩回时,是________(填“大脑”或“脊髓”)对低级神经中枢进行了调控。
昂仁县2025学年初中学考模拟(一)
八年级生物
注意事项:
1.答题前,请考生先将自己的姓名、准考证号填写清楚,并认真核对条形码上的姓名、准考证号、考室和座位号;
2.必须在答题卡上答题,在草稿纸、试题卷上答题无效;
3.答题时,请考生注意各大题题号后面的答题提示;
4.请勿折叠答题卡,保持字体工整、笔迹清晰、卡面清洁;
5.答题卡上不得使用涂改液、涂改胶和贴纸:
6.本学科试卷共2大题,16小题,考试时量60分钟,满分50分,
一、单选题(每小题2分,共24分)
【1题答案】
【答案】D
【2题答案】
【答案】A
【3题答案】
【答案】D
【4题答案】
【答案】C
【5题答案】
【答案】C
【6题答案】
【答案】C
【7题答案】
【答案】B
【8题答案】
【答案】A
【9题答案】
【答案】C
【10题答案】
【答案】B
【11题答案】
【答案】C
【12题答案】
【答案】D
二、非选择题(本大题共4小题,共26分)
【13题答案】
【答案】(1) ①. 蛋白质外壳 ②. 遗传物质
(2) ①. 抗体 ②. 抗原 ③. 特异性
(3) ①. 传染源 ②. 控制传染源
【14题答案】
【答案】(1) ①. 果皮 ②. 15子房壁
(2) ①. 种子 ②. 胚珠 ③. 花药 ④. 受精卵
(3) ①. 脐带 ②. 营养物质和氧气
【15题答案】
【答案】(1)3 (2) ①. 青草 ②. 光合作用
(3)捕食和竞争 (4)生物圈
【16题答案】
【答案】(1) ①. 反射弧 ②. ①→③→⑤→④→②
(2) ①. 非条件##简单 ②. 脊髓 ③. 大脑
相关试卷
这是一份西藏自治区日喀则市昂仁县2025-2026学年八年级上学期期中生物试卷(学生版),共4页。
这是一份西藏日喀则市昂仁县2025-2026学年八年级上学期期中考试生物试卷,共2页。
这是一份2025年西藏日喀则市昂仁县八年级中考一模[中考模拟]生物试卷(解析版),共11页。
相关试卷 更多
- 1.电子资料成功下载后不支持退换,如发现资料有内容错误问题请联系客服,如若属实,我们会补偿您的损失
- 2.压缩包下载后请先用软件解压,再使用对应软件打开;软件版本较低时请及时更新
- 3.资料下载成功后可在60天以内免费重复下载
免费领取教师福利 

![2025年西藏日喀则市吉隆县八年级中考一模[中考模拟]生物试卷(解析版)](http://jx-previews-01.oss-cn-hangzhou.aliyuncs.com/2/11/17172816/0-1753057441451/0.jpg?x-oss-process=image/resize,w_202)



.png)





