山东省临沂市费县中考二模语文试题(pdf版含答案)
展开
这是一份山东省临沂市费县中考二模语文试题(pdf版含答案),文件包含山东省临沂市费县中考二模语文试题pdf、语文二轮试题参考答案202505docx等2份试卷配套教学资源,其中试卷共11页, 欢迎下载使用。
一、积累运用(29 分)
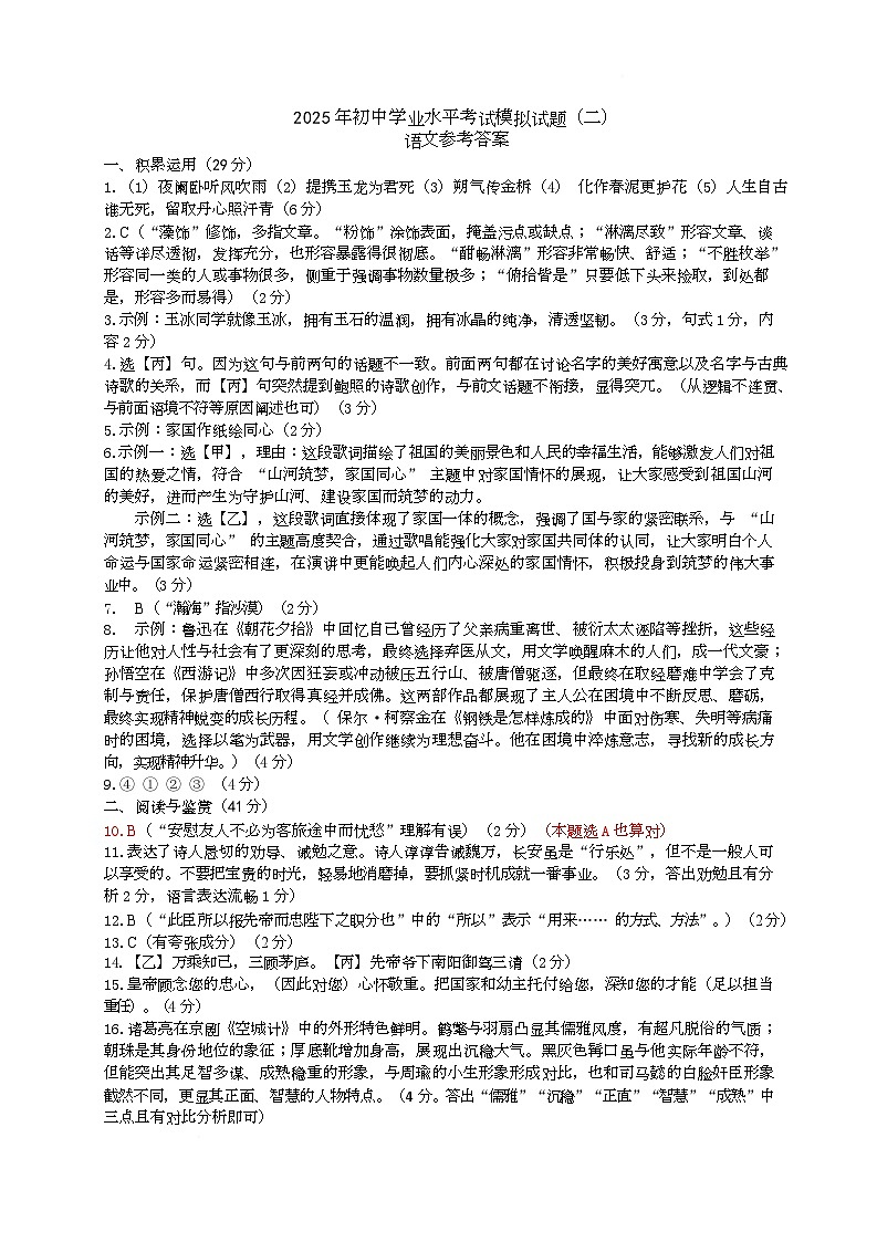
1.(1)夜阑卧听风吹雨(2)提携玉龙为君死(3)朔气传金柝(4) 化作春泥更护花(5)人生自古
谁无死,留取丹心照汗青(6 分)
2.C(“藻饰”修饰,多指文章。“粉饰”涂饰表面,掩盖污点或缺点;“淋漓尽致”形容文章、谈
话等详尽透彻,发挥充分,也形容暴露得很彻底。“酣畅淋漓”形容非常畅快、舒适;“不胜枚举”
形容同一类的人或事物很多,侧重于强调事物数量极多;“俯拾皆是”只要低下头来捡取,到处都
是,形容多而易得)(2 分)
3.示例:玉冰同学就像玉冰,拥有玉石的温润,拥有冰晶的纯净,清透坚韧。(3 分,句式 1 分,内
容 2 分)
4.选【丙】句。因为这句与前两句的话题不一致。前面两句都在讨论名字的美好寓意以及名字与古典
诗歌的关系,而【丙】句突然提到鲍照的诗歌创作,与前文话题不衔接,显得突兀。(从逻辑不连贯、
与前面语境不符等原因阐述也可)(3 分)
5.示例:家国作纸绘同心(2 分)
6.示例一:选【甲】,理由:这段歌词描绘了祖国的美丽景色和人民的幸福生活,能够激发人们对祖
国的热爱之情,符合 “山河筑梦,家国同心” 主题中对家国情怀的展现,让大家感受到祖国山河
的美好,进而产生为守护山河、建设家国而筑梦的动力。
示例二:选【乙】,这段歌词直接体现了家国一体的概念,强调了国与家的紧密联系,与 “山
河筑梦,家国同心” 的主题高度契合,通过歌唱能强化大家对家国共同体的认同,让大家明白个人
命运与国家命运紧密相连,在演讲中更能唤起人们内心深处的家国情怀,积极投身到筑梦的伟大事
业中。(3 分)
7. B(“瀚海”指沙漠)(2 分)
8. 示例:鲁迅在《朝花夕拾》中回忆自己曾经历了父亲病重离世、被衍太太诬陷等挫折,这些经
历让他对人性与社会有了更深刻的思考,最终选择弃医从文,用文学唤醒麻木的人们,成一代文豪;
孙悟空在《西游记》中多次因狂妄或冲动被压五行山、被唐僧驱逐,但最终在取经磨难中学会了克
制与责任,保护唐僧西行取得真经并成佛。这两部作品都展现了主人公在困境中不断反思、磨砺,
最终实现精神蜕变的成长历程。( 保尔·柯察金在《钢铁是怎样炼成的》中面对伤寒、失明等病痛
时的困境,选择以笔为武器,用文学创作继续为理想奋斗。他在困境中淬炼意志,寻找新的成长方
向,实现精神升华。)(4 分)
9.④ ① ② ③ (4 分)
二、阅读与鉴赏(41 分)
10.B(“安慰友人不必为客旅途中而忧愁”理解有误)(2 分)(本题选 A 也算对)
11.表达了诗人恳切的劝导、诫勉之意。诗人谆谆告诫魏万,长安虽是“行乐处”,但不是一般人可
以享受的。不要把宝贵的时光,轻易地消磨掉,要抓紧时机成就一番事业。(3 分,答出劝勉且有分
析 2 分,语言表达流畅 1 分)
12.B(“此臣所以报先帝而忠陛下之职分也”中的“所以”表示“用来…… 的方式、方法”。)(2分)
13.C(有夸张成分)(2分)
14.【乙】万乘知己,三顾茅庐。【丙】先帝爷下南阳御驾三请(2 分)
15.皇帝顾念您的忠心,(因此对您)心怀敬重。把国家和幼主托付给您,深知您的才能(足以担当
重任)。(4 分)
16.诸葛亮在京剧《空城计》中的外形特色鲜明。鹤氅与羽扇凸显其儒雅风度,有超凡脱俗的气质;
朝珠是其身份地位的象征;厚底靴增加身高,展现出沉稳大气。黑灰色髯口虽与他实际年龄不符,
但能突出其足智多谋、成熟稳重的形象,与周瑜的小生形象形成对比,也和司马懿的白脸奸臣形象
截然不同,更显其正面、智慧的人物特点。(4 分。答出“儒雅”“沉稳”“正直”“智慧”“成熟”中
三点且有对比分析即可)
17. ①阅读才是书店的核心,书店的使命是为读者提供阅读空间。 ②过度追求网红效应,偏离阅读
轨道。 ③书店经营者和读者应共同努力,回归阅读本质。(3 分,意近即可)
18.C (2 分)
19.C (2 分)
20.示例:①在空间设计上,既要注重拍照打卡的元素,也要为读者提供舒适的阅读区域,突出书籍
的主角地位;②举办各类阅读活动,如读书分享会、作者签售会等,吸引读者参与,营造浓厚的阅
读氛围;③可以适当增加文创产品和餐饮消费的种类,但要确保书籍的质量和数量,避免让书籍沦
为装饰品;④通过线上线下相结合的方式,宣传书店的阅读文化,吸引更多真正热爱阅读的人走进
书店。(3 分,言之成理即可)
21.B(老包并非对修桥不上心、敷衍,他也在努力想办法解决修桥资金问题,只是过程不顺利) (2
分)
22.(1) ①王乐成着急修桥 ②老包吆喝找人干活但因未发钱,最后只剩王乐成夫妇。③王乐成夫
妇修好了桥。④ 王乐成打算凿石铺山上的路,大伙受到感染前来帮忙。(4 分)
23.运用比喻的修辞手法,将洪水比作受惊的马,生动形象地写出了洪水来势汹汹、破坏力强的特点,
让读者如临其境,同时也为下文桥被冲毁、王乐成修桥等情节做铺垫,增强了故事的合理性和感染
力。(3 分)
24.我认为王乐成这一人物“倔强又智慧”。①勤劳倔强:桥毁后,面对困难,他独自坚持修桥,历
经一秋一冬一春,体现了他的勤劳与倔强。② 有远见、有想法:看到路修好后游客的抱怨,他想到
修山路来吸引更多游客,增加收入,改变村子现状,展现出他有远见、有想法“智慧”的一面。(3
分,结合内容分析,言之有理即可)
三、写作(50 分)
25.(50 分)
(1)作文评价整体要求
文风端正,文脉清晰,文气顺畅。思想积极向上,符合社会主义核心价值观:内容符合题意,
有真情实感:表达准确流畅,合理运用词语、句式、修等。
(2)分项分等评分表
项 目 一等(20~16 分) 二等(15~11 分)三等(10~-6 分) 四等(5~0 分)
内容20分 符合题意 符合题意 基本符合题意 偏离题意
中心突出 中心明确 中心基本明确 中心不明确
内容充实 内容较充实 内容单薄 内容不当
基 思想健康 思想健康 思想基本健康 思想不健康
础 感情真挚 感情真实 感情基本真实 感情虚假
等 表达20分 符合文体要求 符合文体要求 基本符合文体要求 不符合文体要求
级 结构严谨 结构完整 结构基本完整 结构混乱
语言流畅 语言通顺 语言基本通顺 语言不通顺语病多
字迹工整 字迹清楚 字迹基本清楚 字迹潦草难辨
一等(10~8 分) 二等(7~5 分) 三等(4~2 分) 四等(1~0 分)
发 特征10分 深刻 较深刻 略显深刻 个别语句有深意
展 丰富 较丰富 略显丰富 个别例子较好
等 有文采 较有文采 略有文采 个别语句较精彩
级 有创意 较有创意 略有创意 个别地方有创意
说明:
(一)基础等级评分,“题意”项主要看是否符合材料内容及含意所涉及的范围、情境及任务要
求,与之相符的属于“符合题意”;与之沾边的套作,在第三等及以下评分;抄袭的,在第四等之内
评分。
(二)发展等级评分,不求全面,可根据“特征”四项中若干突出点按等级评分。如套作、抄
袭,则发展等级不给分。
1.深刻:透过现象深入本质,揭示事物内在的关系,观点具有启发性;
2.丰富:形象丰满,意境深远,材料丰富,论据充足;
3.有文采:用词贴切,句式灵活,善于运用修辞手法,文句有表现力;
4.有创意:见解新颖,材料新鲜,构思新巧,推理想象有独到之处,有个性特征、
(三)未补全题目扣 2 分;不足字数,每少 50 个字扣 1 分;每 1 个错别字扣 1 分,重复的不计
;标点错误多的,酌情扣分。
材料立意示例:
(1)不能歧视异类,要学会包容异类。
(2)异类或者独特自我是有价值的,哪怕外表并不出众。
(3)群体应该多元共生。
相关试卷
这是一份2025年山东省临沂市费县中考二模语文试题(中考模拟),共8页。
这是一份2025年山东省临沂市费县中考一模语文试题(pdf版含答案),文件包含2025年山东省临沂市费县中考一模语文试题pdf、2025年费县一模语文答案pdf等2份试卷配套教学资源,其中试卷共11页, 欢迎下载使用。
这是一份2024年山东省临沂市费县中考二模语文试题,共26页。试卷主要包含了基础知识综合,名著阅读,综合性学习,名句名篇默写,诗歌鉴赏,文言文阅读,现代文阅读,作文等内容,欢迎下载使用。
- 1.电子资料成功下载后不支持退换,如发现资料有内容错误问题请联系客服,如若属实,我们会补偿您的损失
- 2.压缩包下载后请先用软件解压,再使用对应软件打开;软件版本较低时请及时更新
- 3.资料下载成功后可在60天以内免费重复下载
免费领取教师福利

