


2024—2025学年湖北武汉江岸区高一数学下册期末试卷【含答案】
展开 这是一份2024—2025学年湖北武汉江岸区高一数学下册期末试卷【含答案】,共21页。试卷主要包含了选择题,填空题,解答题等内容,欢迎下载使用。
一、选择题:本题共8小题,每小题5分,共40分.在每小题给出的四个选项中,只有一项是符合题目要求的.
1. 已知复数(为虚数单位),则的虚部为( )
A. B. C. D.
【答案】B
【解析】
【分析】直接计算得到,然后根据虚部的定义即可.
【详解】,所以.
故选:B.
2. 已知某平面图形的直观图是如图所示的梯形,且,则原图形OABC的面积为( )
A. B. C. 12D. 10
【答案】D
【解析】
【分析】求出梯形的面积,再利用斜二测画法直观图与原图形面积关系求解即得.
【详解】梯形中,,而,
则梯形的高,
因此梯形的面积,
而在斜二测画法中,直观图面积是原图形面积的,
所以原图形OABC的面积为.
故选:D
3. 某圆台上底面圆半径为1,下底面圆半径为2,母线长为,则该圆台的体积为( )
A. B. C. D.
【答案】A
【解析】
【分析】先求出圆台的高,再由圆台的体积公式求出即可.
【详解】设圆台的母线长为l,高为h,
因为圆台上底面圆的半径为1,下底面圆半径为2,母线,
因此圆台的高为,
所以圆台体积为.
故选:A
4. 已知两个非零向量,满足,则在方向上的投影向量为( )
A. B. C. D.
【答案】D
【解析】
【分析】根据给定条件,利用数量积的运算律可得,再利用投影向量的意义求解即得.
【详解】由,两边平方得,则,
而,所以在方向上的投影向量为.
故选:D
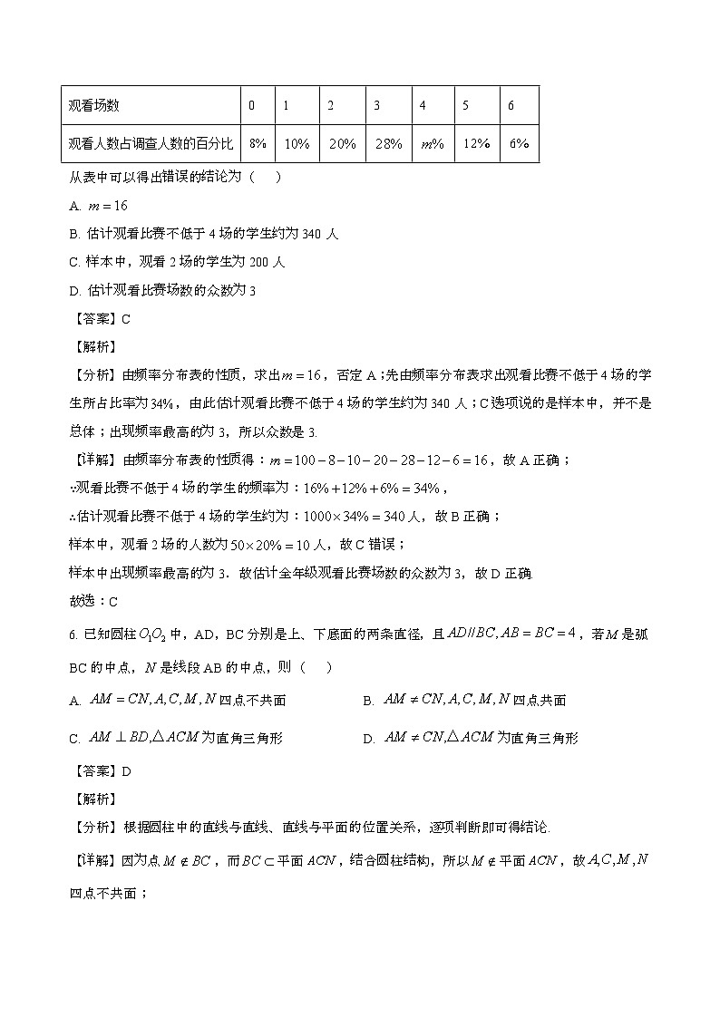
5. 在“世界杯”足球赛亚洲区第二阶段比赛结束后,某中学学生会对本校高一年级1000名学生收看中国队比赛的情况用随机抽样方式进行调查,样本容量为,将数据分组整理后,列表如下:
从表中可以得出错误的结论为( )
A.
B. 估计观看比赛不低于4场的学生约为340人
C. 样本中,观看2场的学生为200人
D. 估计观看比赛场数的众数为3
【答案】C
【解析】
【分析】由频率分布表的性质,求出,否定A;先由频率分布表求出观看比赛不低于4场的学生所占比率为,由此估计观看比赛不低于4场的学生约为340人;C选项说的是样本中,并不是总体;出现频率最高的为3,所以众数是3.
【详解】由频率分布表的性质得:,故A正确;
∵观看比赛不低于4场的学生的频率为:,
∴估计观看比赛不低于4场的学生约为:人,故B正确;
样本中,观看2场的人数为人,故C错误;
样本中出现频率最高的为3.故估计全年级观看比赛场数的众数为3,故D正确.
故选:C
6. 已知圆柱中,AD,BC分别是上、下底面的两条直径,且,若是弧BC的中点,是线段AB的中点,则( )
A. 四点不共面B. 四点共面
C. 为直角三角形D. 为直角三角形
【答案】D
【解析】
【分析】根据圆柱中的直线与直线、直线与平面的位置关系,逐项判断即可得结论.
【详解】因为点,而平面,结合圆柱结构,所以平面,故四点不共面;
圆柱中,AD,BC分别是上、下底面的两条直径,且,
若是弧BC的中点,是线段AB的中点,故,
所以,故;
连接,则依题有为在平面内的射影,在平面内显然与不垂直,故与不垂直;
,则为直角三角形,
故选:.
7. 某次趣味运动会,设置了教师足球射门比赛:教师射门,学生守门.已知参与射门比赛的教师有60名,进球数的平均值和方差都是13,其中男教师进球数的平均值和方差分别是14和8,女教师进球数的平均值为12,则女教师进球数的方差为( )
A. 15B. 16C. 17D. 18
【答案】B
【解析】
【分析】根据分层抽样的方差计算公式计算即可.
【详解】设总进球数的平均数为,总方差为,男教师的权重为,进球的平均数为,权重为方差为,
女教师的权重为,进球的平均数为,方差为,
根据加权平均公式,又因为,解得,
根据分层抽样的方差公式得:
,解得.
故选:B
8. 如图,四棱锥的底面是正方形,平面,,,点E是上的点,且.设异面直线与所成角为,直线与平面所成角为,二面角的大小为.若,则( )
A. B. 1C. D. 2
【答案】C
【解析】
【分析】根据空间角的相关定义分析可得,,,结合题意列式求解即可.
【详解】因为平面,平面,
可得,
又因为正方形,则,
且,平面,可得平面.
因为∥,可知异面直线与所成角,
在中,可得;
因为平面,可知直线与平面所成角,
在中,可得;
过作,垂足,连接,
因为,则,,
因为平面,平面,则,
且,平面,可得平面,
由平面可得,
可知二面角的平面角,
在中,可得;
因为,即,解得.
故选:C.
【点睛】关键点点睛:本题解题的关键是:过作,利用三垂线法分析可知二面角的平面角.
二、选择题:本题共3小题,每小题6分,共18分.在每小题给出的选项中,有多项符合题目要求.全部选对的得6分,部分选对的得部分分,有选错的得0分.
9. 设是一个随机试验的两个事件,则( )
A. 若对立,则一定互斥
B. 若,则
C. 若,则相互独立
D. 若,则一定对立
【答案】AC
【解析】
【分析】根据互斥事件和对立事件的关系判断A,根据事件的包含关系判断B,利用相互独立事件的概念判断C,结合对立事件定义举反例判断D.
【详解】选项A:互斥事件为两事件不能同时发生,对立事件为两事件不能同时发生且两者必有其一发生,
所以对立事件一定互斥,互斥事件不一定对立,A说法正确;
选项B:若,则,B说法错误;
选项C:由相互独立事件的概念可知,若,则相互独立,C说法正确;
选项D:对立事件为两事件不能同时发生且两者必有其一发生,即不能保证两事件不同时发生,也不能保证两者必有其一发生,
如投掷一枚骰子,事件为:向上的点数为奇数,事件为向上的点数不小于4,
满足,但不是对立事件,D说法错误;
故选:AC
10. 已知点D是三角形的边上的点,且,,则( )
A. 若点D是的中点,,则
B. 若平分,则
C. 当三角形的面积取最大值时,的最小值为
D. 若,且D是的中点,则一定是直角
【答案】BCD
【解析】
【分析】将平方,即可求出,即可判断A;由角平分线定理直接判断B;根据面积公式分析直角时面积最大,后用等面积法即可求解,进而可判断C;设,由正弦定理可得,分类讨论计算可判断D.
【详解】对于A,因为点是的中点,
所以,
因为,所以,
所以,
故,故A错误;
对于B,在中,因为平分,,,直接由角平分线定理知道,
所以,故B正确;
对于C,当三角形的面积取最大值时,,
则为直角,,的最小即为直角三角形斜边上的高,
用等面积法,,代入,解得,故C正确;
对于D,设,,
在中,由正弦定理可得,,
又因为,所以,即,
在中,,所以,
同理在中,有,
因为是的中点,即,即,
得则,或,
当时,即,即,即是等腰三角形,
而,所以,
所以,故D正确.
故选: BCD.
11. 如图1,一个正四棱柱形的密闭容器水平放置,其底部镶嵌了同底的正四棱锥形实心装饰块,容器内盛有a升水时,水面恰好经过正四棱锥的顶点P.如果将容器倒置,水面也恰好过点P(图2),则( )
A. 若往容器内再注入a升水,则容器恰好能装满
B. 正四棱锥的高等于正四棱柱高的一半
C. 将容器侧面水平放置时,水面也恰好过点P
D. 任意摆放该容器,当水面静止时,水面都恰好经过点P
【答案】BCD
【解析】
【分析】根据题意,设图1中水的高度为,几何体的高为,底面正方形的边长为,利用水的体积,得出与的关系,从而结合选项即可逐一判断.
【详解】设图1中水的高度,几何体的高为,底面正方形的边长为;
则图2中水的体积为,即,解得,
所以正四棱锥的高等于正四棱柱高的一半是错误的,即B错误.
对于A,往容器内再注入升水,水面将升高,则,容器恰好能装满,A正确;
对于C,当容器侧面水平放置时,点在长方体中截面上,占容器内空间的一半,
所以水面也恰好经过点,C正确;
对于D,任意摆放该容器,当水面静止时,点在长方体中截面上,始终占容器内空间的一半,所以水面都恰好经过点,D正确.
故选:BCD.
三、填空题:本题共3小题,每小题5分,共15分.
12. 在一次数学测试中,8名同学的成绩如下:112、96、100、108、121、86、102、111.设这组数据的中位数为a,极差为b,则____________.
【答案】
【解析】
【分析】根据中位数的计算以及极差的计算即可求解.
【详解】将112、96、100、108、121、86、102、111从小到大排列为:86,96,100,102,108,111,112,121,
故中位数为,极差为,
故,
故答案为:
13. 已知与为互相垂直的单位向量,,,且与的夹角为锐角,则实数的取值范围是____________.
【答案】
【解析】
【分析】根据数量积大于0可得,当时,,即可求解锐角时的范围.
【详解】与为互相垂直的单位向量,
,,,
与的夹角为锐角,
,
,,
,
当时,则,故,
与的夹角为锐角时,则的取值范围是
故答案为:
14. 如图,在梯形中,,,将沿直线翻折至的位置,,当三棱锥的体积最大时,则M到三棱锥的外接球的球心的距离为____________.
【答案】
【解析】
【分析】作出图形,易知当三棱锥的体积最大时,平面平面,即可判断的中点是三棱锥的外接球球心,利用三角形的边角关系和余弦定理即可求.
【详解】如图:
当三棱锥的底面上的高最大时,三棱锥的体积最大,此时平面平面,
又平面平面,取的中点,则,
则根据面面垂直的性质定理可得:平面,
取的中点,则,又,且,则,
又,故是三棱锥的外接球球心,且该外接球的半径;
在△中,,
故;
又,故,又,
所以由余弦定理可得,
故答案为:.
四、解答题:本题共5小题,共77分.解答应写出文字说明、证明过程或演算步骤.
15. 网络流行词“新四大发明”是指移动支付、高铁、网购与共享单车.某中学为了解本校学生中“新四大发明”的普及情况,从全校3000名学生中随机抽取了100人,发现样本中使用过移动支付的有60人,使用过共享单车的有43人,其中两种都使用过的有8人.
(1)利用样本数据估计该校学生中,移动支付和共享单车两种都没使用过的学生人数;
(2)经过进一步调查,样本中移动支付和共享单车两种都没使用过的学生里,有3人坐过高铁.现从样本中两种都没使用过的学生里随机选出2名学生,求这2名学生都坐过高铁的概率.
【答案】(1)
(2)
【解析】
【分析】(1)用容斥原理求出样本中移动支付和共享单车两种都没使用的人数,从而利用频率估计该校学生中,移动支付和共享单车两种都没使用过的学生人数;
(2)利用列举法结合古典概型概率公式计算概率即可.
【小问1详解】
样本中使用过移动支付的人组成集合,使用共享单车的人组成集合,
表示集合中的元素,由题意,,,
所以,
所以样本中移动支付和共享单车两种都没使用过的学生人数为,
从而估计该校学生中,移动支付和共享单车两种都没使用过的学生人数为;
【小问2详解】
由(1)知样本中移动支付和共享单车两种都没使用过的学生有人,记为A,B,C,D,E,
其中有3人坐过高铁的学生记为A,B,C.
则从5人中抽取2人的所有抽取情况有AB,AC,AD,AE,BC,BD,BE,CD,CE,DE,共10种,
其中2名学生都坐过高铁的有AB,AC,BC,共3种,故所求概率为.
所以这2名学生都坐过高铁的概率为.
16. 已知a,b,c分别为三个内角A,B,C的对边,且.
(1)求A;
(2)若,当面积为时,求的周长.
【答案】(1) (2)6
【解析】
【分析】(1)首先利用正弦定理边化角,然后根据和差化积公式,半角公式和诱导公式将变为即可求解;
(2)由余弦定理和面积公式解方程组即可求解.
【小问1详解】
根据正弦定理,原式可化为
而
所以有,
因,所以,
故,
所以.
【小问2详解】
由余弦定理得:,即,
又因为,即,解方程组得,所以三角形的周长为.
17. 《九章算术》中,将四个面均为直角三角形的四面体称之为鳖臑.如图,平面,,四边形中,,,,.
(1)证明:四面体为鳖臑;
(2)求点C到平面的距离;
(3)请从下列问题中选一个作答,若选择多个,按(ⅰ)计分.
(ⅰ)求几何体的表面积;
(ⅱ)求几何体的体积.
【答案】(1)证明见详解
(2)
(3)(ⅰ)
(ⅱ)12
【解析】
【分析】(1)因为四个面均为直角三角形的四面体称之为鳖臑,所以结合线面垂直的性质和勾股定理证明垂直;
(2)根据等积法求点C到平面的距离;
(3)(ⅰ)因为几何体的表面积根据三角形和梯形面积公式即可求出表面积.
(ⅱ)将几何体拆解成两个四棱锥,再用等面积法求两个几何体的高即可求出体积.
小问1详解】
取的中点,连接,
平面,,平面,
又平面,,为直角三角形.
四边形中,,,,,
,四边形为平行四边形,,
,,
,,
在中,,,,为直角三角形,
在中,,,,为直角三角形,
四面体为鳖臑.
【小问2详解】
设点C到平面的距离为,
,即,解得.
【小问3详解】
(ⅰ)取的中点,连接,
根据题意可知,四边形为平行四边形, ,
,
,
又因为的边上的高为,,
几何体的表面积
.
(ⅱ)
四边形为梯形,,
又平面,平面平面,
又平面平面,
过点作的垂线即为四棱锥的高,设为,
过点作的垂线即为四棱锥E的高,设为,
,即,解得,
又,
又,,
,即,解得,
,
.
18. 现随机抽取1000名A校学生和1000名B校学生参加一场知识问答竞赛,得到的竞赛成绩全部位于区间中,现分别对两校学生的成绩作统计分析:对A校学生的成绩经分析后发现,可将其分成组距为10,组数为6,作频率分布直方图,且频率分布直方图中的Y()满足函数关系(n为组数序号,),关于B校学生成绩的频率分布直方图如图所示,假定每组组内数据都是均匀分布的.
(1)求k的值;
(2)若B校准备给前50名的学生奖励,应该奖励多少分以上的学生?
(3)现在设置一个标准t来判定某一学生是属于A校还是B校,将成绩小于t的学生判为B校,大于t的学生判为A校,将A校学生误判为B校学生的概率称为误判率A,将B校学生误判为A校学生的概率称为误判率B,误判率A与误判率B之和称作总误判率.若,求总误判率的最小值,以及此时t的值.
【答案】(1);
(2)奖励72分以上的学生;
(3)总误判率最小为,
【解析】
【分析】(1)利用之和为0.1,列方程求参数即可;
(2)根据频率分布直方图可知所求的分数应该在;列出方程求解即可.
(3)讨论、分别写出对应总误判率为、 ,根据单调性确定最小值及其对应值.
【小问1详解】
由频率之和为1,故之和为0.1,,解得;
【小问2详解】
根据B校学生成绩的频率分布直方图,设所求的分数为,
则,解得,所以应该奖励分以上的学生;
【小问3详解】
设总误判率为,又,则时,,
时,,
由的单调性知,当,最小,此时,所以总误判率最小为,此时.
19. 如图,在五棱锥中,平面平面,,.四边形为矩形,且,,.
(1)证明:平面;
(2)若,求二面角的余弦值;
(3)求直线与平面所成角的正弦值的最小值.
【答案】(1)证明过程见解析
(2)
(3)
【解析】
【分析】(1)根据面面垂直,得到线面垂直,⊥,结合得到线面垂直;
(2)作出辅助线,找到即为二面角的平面角,由勾股定理和余弦定理求出各边,最后由余弦定理求出二面角的余弦值;
(3)设点到平面的距离为,直线与平面所成角大小为,则,要想直线与平面所成角的正弦值的最小,则最小即可,设,由等体积法和余弦定理,面积公式得到,从而求出的最小值,得到正弦的最小值.
【小问1详解】
平面平面,交线为,又,平面,
所以⊥平面,
又平面,所以⊥,
因为,,平面,
故⊥平面;
【小问2详解】
,,,
由勾股定理得,
平面,平面,
所以,
因为,,由勾股定理得,
过点作⊥于点,则,
故,
过点作⊥,交于点,连接,
故即为二面角的平面角,
由勾股定理得,
又,
由余弦定理得,故,
在Rt中,,即,解得,
故,
在Rt中,,
由余弦定理得,
故,
在中,由余弦定理得,
故二面角的余弦值为;
【小问3详解】
连接,因为,,所以,
又,⊥,由勾股定理得,
设点到平面的距离为,直线与平面所成角大小为,
则,
要想直线与平面所成角的正弦值的最小,则最小即可,
,
由(1)得平面,故,
设,则,,
故,
在中,由余弦定理得
,
故,
则,
因为,所以,
故,
当时,取得最小值,最小值为,
故直线与平面所成角的正弦值的最小值为.
【点睛】方法点睛:立体几何二面角求解方法:
(1)作出辅助线,找到二面角的平面角,并结合余弦定理或勾股定理进行求解;
(2)建立空间直角坐标系,求出平面的法向量,利用空间向量相关公式求解.观看场数
0
1
2
3
4
5
6
观看人数占调查人数的百分比
相关试卷 更多
- 1.电子资料成功下载后不支持退换,如发现资料有内容错误问题请联系客服,如若属实,我们会补偿您的损失
- 2.压缩包下载后请先用软件解压,再使用对应软件打开;软件版本较低时请及时更新
- 3.资料下载成功后可在60天以内免费重复下载
免费领取教师福利 
.png)




