





浙江省诸暨市2025届高三下学期5月适应性考试(三模)地理试卷(Word版附解析)
展开 这是一份浙江省诸暨市2025届高三下学期5月适应性考试(三模)地理试卷(Word版附解析),文件包含2025届浙江省诸暨市高三下学期5月适应性考试地理试卷原卷版docx、2025届浙江省诸暨市高三下学期5月适应性考试地理试卷Word版含解析docx等2份试卷配套教学资源,其中试卷共28页, 欢迎下载使用。
注意事项:
1.本试题卷分选择题和非选择题二部分,满分 100 分,考试时间 90 分钟。
2.本试题卷答案必须做在答题卷的相应位置上,做在试卷上无效,其中选择题须用 2B 铅笔填
涂。
一、选择题 (本大题共 25 小题,每小题 2 分,共 50 分。每小题列出的四个备选项中只有一个
是符合题目要求的,不选、多选、错选均不得分)
我国新疆最近发现一片约 2.52 亿年前的“生命绿洲”,其地层中保存大量松柏类树干和蕨类茎秆化石,
且发现大量从其他区域逃难而来的食草、食肉动物的化石,科学家判断该区域属于二叠纪末生物大灭绝期
间的生命“避难所”。完成下面小题。
1. 二叠纪末生物大灭绝期间,全球明显衰退 物种是( )
A. 蕨类植物 B. 裸子植物 C. 爬行动物 D. 哺乳动物
2. 该区域成为生命“避难所”的原因,最有可能的是( )
A. 远离海洋 B. 日照丰富 C. 气候稳定 D. 地势低洼
城市内不同建筑形态对小气候有较大影响。下图表示我国某城市中心城区夏季白天不同典型建筑形态
的地表平均温度(单位:℃)。完成下面小题。
3. 与低密度建筑相比,高密度建筑形态地表平均温度高的主要原因是( )
A. 地表水体更多 B. 地面反射率高
C. 空气流通性好 D. 硬化地面更多
4. 为缓解该城市热岛效应,从建筑形态的角度,城市规划应有效考虑( )
A. 高层高密度 B. 高层低密度
C 低层高密度 D. 低层低密度
下图为印度洋西北部简图,图中甲、乙、丙为 3 条板块边界。据此完成下面小题。
第 1页/共 9页
5. 关于图中板块边界类型的表述,正确的是( )
A. 甲、乙、丙均为消亡边界 B. 甲为消亡边界,乙、丙为生长边界
C. 甲、乙、丙均为生长边界 D. 甲、乙为生长边界,丙为消亡边界
6. 推测图中岛屿丁的典型自然景观,可能是( )
A. 热带雨林 B. 热带季雨林
C. 热带草原 D. 热带荒漠
下表为我国广东、四川、浙江、湖南四省 2024 年人口及 2024 年增量人口统计表(单位:万人)。完成下
面小题。
2024 年人口 2024 年增量人口
甲 8364 -4.0
乙 12780 74.0
丙 6539 -29.0
丁 6670 43.0
7. 甲、乙、丙、丁依次为我国四大地区中的( )
A. 东部、中部、西部、东部 B. 西部、东部、中部、东部
C. 西部、东部、东部、中部 D. 中部、东部、西部、东部
8. 与其他三个省相比,乙省 2024 年增量人口大的直接原因是( )
A. 出生人口多、死亡人口少 B. 出生人口少、迁入人口多
C. 出生人口、迁入人口均多 D. 迁出人口、死亡人口均低
第 2页/共 9页
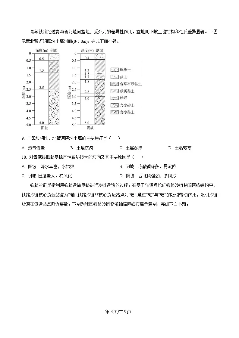
青藏铁路经过青海省北麓河盆地,受外力的差异性作用,盆地阴阳坡土壤结构和性质差异显著。下图
示意北麓河阴阳坡土壤剖面(0-5.0m)。完成下面小题。
9. 与阳坡相比,北麓河阴坡土壤的主要特征是( )
A. 透气性差 B. 土壤贫瘠 C. 土层深厚 D. 土温较高
10. 对青藏铁路路基稳定性威胁较大的坡向及其主要原因是( )
A. 阳坡 降水丰富,水蚀强 B. 阳坡 冻融循环多,易沉降
C. 阴坡 日温差大,易风化 D. 阴坡 西北风强劲,多风沙
铁路冷链是指利用铁路运输网络进行冷链运输的过程。在基于轴辐理论的铁路冷链物流网络结构中,
铁路冷链核心货运站点为“轴”,铁路冷链非核心货运站点为“辐”,通过“轴”与“辐”的吸引带动作用,吸引冷链
货源在货运站点附近集散。下图为我国铁路冷链物流轴辐网络布局示意图。完成下面小题。
第 3页/共 9页
11. 与公路冷链物流相比,我国铁路冷链物流的优势是( )
A 碳排放量小 B. 冷链物流量大 C. 管理限制少 D. 运输便捷度高
12. 成都成为轴心省会的优势是( )
①经济发展水平较高 ②周边冷链货源集中 ③区域交通枢纽城市 ④省会城市分布稀疏
A. ①② B. ①③ C. ②③ D. ②④
内蒙古柴河镇位于内蒙古东北部,镇北山地径流汇聚成卧牛湖,湖东南部有泉眼使湖水常 年保持14℃。
20 世纪 50 年代,该地区有人口定居进行木材生产,并引湖水发展农业。2009 年后,当地大力发展生态旅
游,全面停止林区商业性采伐。下图示意 1880-2020 年卧牛湖湖心沉积物粉砂(4-63um)和砂(>63um)的比重
变化。完成下面小题。
13. 推测卧牛湖水温恒定的地质作用,最有可能的是( )
A. 岩溶作用 B. 岩浆活动 C. 冰川作用 D. 板块运动
14. 20 世纪 50 年代至 2000 年,湖心沉积物中砂 比重不断增加,其原因是( )
第 4页/共 9页
A. 湖泊面积缩小 B. 生态旅游破坏
C. 流域降水增强 D. 河流流量增大
15. 随着生态旅游的发展,卧牛湖水文特征将会发生的变化是( )
A. 水位下降 B. 水温增高 C. 水质改善 D. 流域变大
山体效应指大型山地、高原存在的内部温度高于外围同海拔自由大气温度的地理现象。青藏高原是全
球山体效应最为强烈的区域之一,从三维地带性宏观尺度探析山体效应的空间分布规律可多视角展示其地
域分异特征。下图为青藏高原山体效应估算值随海拔、经度、纬度变化 状况。完成下面小题。
16. 下列关于青藏高原山体效应强度的水平地域分异表述,正确的是( )
①向西增强 ②随海拔上升呈增强趋势 ③向北减弱 ④东北向西南呈减弱趋势
A. ①② B. ③④ C. ①③ D. ②④
17. 青藏高原 6000-6700 米的山体效应有所减弱,其主要影响因素是( )
A. 高空西风带 B. 下垫面状况 C. 太阳辐射 D. 天气状况
二十四节气是中华民族独创的文化遗产,它不仅是古代人们顺应自然、安排农事的重要指南,更是人
与自然和谐相处的智慧结晶。下图为某节气的昼夜分布图(深色区域表示夜半球)。完成下面小题。
18. 我国古人确定二十四节气的重要依据是( )
①观察重要天象 ②测量正午影长 ③占卜算卦推演 ④测算地球大小
A. ①② B. ①④ C. ②③ D. ②④
19. 该节气可能是( )
第 5页/共 9页
A. 雨水、谷雨 B. 雨水、霜降
C. 处暑、霜降 D. 处暑、谷雨
20. 此刻,全球与我国处于同一天的约占( )
A. 三分之二 B. 二分之一 C. 三分之一 D. 四分之一
棉花种植需精耕细作,有集中育苗—移植—整枝—打顶—采收等众多生产环节。M 县是传统优质棉花产
区,通过推广棉花夏播轻简化栽培技术,有效协调棉花和油菜的种收矛盾。下图示意两种栽培模式下的棉
花生育进程。完成下面小题。
21. 该县最有可能位于的省级行政区是( )
A. 福建 B. 四川 C. 湖北 D. 吉林
22. 棉花栽培采用先集中育苗而后移植的主要优势是( )
A. 实现与油菜错峰收割 B. 解决劳动力就业问题
C. 延长棉花的全生育期 D. 改善农田土壤的质量
23. 与传统栽培相比,推广棉花夏播轻简化栽培的积极意义是( )
A. 增加棉花熟制 B. 缩减种植环节
C. 延长收获时段 D. 利于机械采摘
一般低压槽伸展方向为暖湿低空急流移动方向,高压脊伸展方向为冷空气移动方向。某年 10 月 1~2 日,
山东中部泰山所在区域出现一次强降水天气。下图 1 为降水发生时某时刻我国部分区域海平面等压线分布,
图 2 是此次降水在泰山所在区域的空间分布。完成下面小题。
第 6页/共 9页
24. 本次降水最集中区域及水汽输送方向分别是( )
A. 泰山北侧 东北向西南 B. 泰山北侧 西南向东北
C. 泰山南侧 西北向西南 D. 泰山南侧 东南向东北
25. 泰山对本次降水高值区形成的主要作用是( )
A. 阻挡暖湿气流,加速冷凝降水 B. 阻挡干冷空气,增加降水强度
C. 引导暖湿气流,促进锋面形成 D. 滞留干冷气流,延长降水时间
二、非选择题(本大题共 3 小题,共 50 分)
26. 阅读材料,完成下列问题。
材料一:黑碳是由生物质或化石燃料在缺氧条件下不完全燃烧生成的含碳气溶胶颗粒物,具有强吸光
特性,通过大气传输沉降至海冰表面,形成“暗化效应”,加速极地能量收支失衡。某研究团队通过对黑炭总
沉降速率(指一定时间内单位面积的黑碳总沉降量)长期监测结果的研究,探索黑碳沉降对海冰消融的持续影
响。
材料二:图为 1980-2014 年 70°N 以北区域黑炭总沉降速率的长期监测数据等值线分布图。
(1)归纳图示区域黑碳总沉降速率的空间分布特点。
第 7页/共 9页
(2)从物源和大气运动角度,说明巴伦支海黑碳沉积量较大的原因。
(3)运用大气受热过程原理,解释黑碳沉降加剧夏季巴伦支海海冰消融过程。
27. 阅读材料,完成下列问题。
材料一:中国新型城镇化坚持城镇发展与产业支撑、就业转移、人口集聚相统一。贵州六盘水市水城
区地处乌蒙山腹地,面积 3040.73km², 聚居着汉族及 49 个少数民族,常住人口 62.49 万(截至 2023 年末)。
水城区多跨省务工人员,近年来,该区不断完善高速公路网建设,发展特色产业,积极打造“中国凉都,
康养水城”城市名片,出现劳动力就近流动现象。
材料二:图 1 为水城区劳动力就近流出活跃程度空间分布图,图 2 为贵州水城区多年气候 统计图。
(1)说出水城区打造“中国凉都”的气候优势。
(2)从人口角度,说明水城区打造“康养水城”的有利条件。
(3)阐述劳动力就近流动对西南山区新型城镇化的积极影响。
28. 阅读材料,完成下列问题。
材料一:胶州湾是位于青岛的半封闭海湾,平均潮差 2.8m,最大潮差 4.7m,湾内海岸兼具基岩岬角、
淤泥质滩涂、砂质稳定岸线等海岸类型。自上世纪末引种互花米草以来,胶州湾互花米草生长出现快速扩
展的趋势,部分海岸几近泛滥成灾。图 1 为胶州湾区域简图。
材料二:海洋工程装备是指为海洋资源勘探、开发、利用、保护及海洋工程建设提供技术支持的专用
设备与系统。海洋工程装备产业被列为战略性新兴产业,直接关系能源安全与海洋权益。青岛市海洋工程
装备制造业发达,通过政策引导、技术攻坚、集群建设和未来产业布局, 推动海洋工程装备制造业向高端
化、智能化、绿色化升级。图 2 为青岛海洋工程装备产业链简图。
第 8页/共 9页
(1)推测互花米草的生长习性,并说出其在胶州湾内的优势分布区。
(2)调查互花米草泛滥状况的手段不尽相同,从空间尺度的视角列举两项并分别说出其各自的主要监测目
标。
(3)分析胶州湾互花米草泛滥对青岛发展海洋工程装备制造产业链 制约效应。
(4)简述青岛推动海洋工程装备制造业升级对维护国家总体安全观的意义。
第 9页/共 9页
相关试卷 更多
- 1.电子资料成功下载后不支持退换,如发现资料有内容错误问题请联系客服,如若属实,我们会补偿您的损失
- 2.压缩包下载后请先用软件解压,再使用对应软件打开;软件版本较低时请及时更新
- 3.资料下载成功后可在60天以内免费重复下载
免费领取教师福利 
.png)




