还剩5页未读,
继续阅读
所属成套资源:山东省青岛市2025届高三下学期5月三模各学科试卷及答案
成套系列资料,整套一键下载
山东省青岛市2025届高三下学期5月三模历史试卷(PDF版附答案)
展开
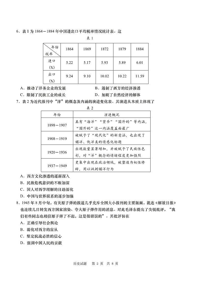
这是一份山东省青岛市2025届高三下学期5月三模历史试卷(PDF版附答案),文件包含山东省青岛市2025年高三年级第三次适应性检测历史pdf、山东省青岛市2025年高三年级第三次适应性检测历史答案pdf等2份试卷配套教学资源,其中试卷共10页, 欢迎下载使用。
相关试卷
山东省青岛市、淄博市2025届高三下学期二模历史试卷(Word版附解析):
这是一份山东省青岛市、淄博市2025届高三下学期二模历史试卷(Word版附解析),文件包含2025届山东省青岛市淄博市高三下学期第二次适应性检测历史试题Word版含解析docx、2025届山东省青岛市淄博市高三下学期第二次适应性检测历史试题Word版无答案docx等2份试卷配套教学资源,其中试卷共23页, 欢迎下载使用。
山东省济宁市2025届高三下学期5月三模历史试卷(PDF版附答案):
这是一份山东省济宁市2025届高三下学期5月三模历史试卷(PDF版附答案),文件包含山东省济宁市2025年高考模拟考试历史pdf、山东省济宁市2025年高考模拟考试历史答案pdf等2份试卷配套教学资源,其中试卷共8页, 欢迎下载使用。
山东省青岛市、淄博市2025届高三下学期5月二模历史试卷(PDF版附答案):
这是一份山东省青岛市、淄博市2025届高三下学期5月二模历史试卷(PDF版附答案),文件包含2025届山东省青岛市淄博市高三下学期第二次适应性检测历史试题1pdf、历史答案pdf等2份试卷配套教学资源,其中试卷共10页, 欢迎下载使用。
相关试卷 更多
资料下载及使用帮助
版权申诉
- 1.电子资料成功下载后不支持退换,如发现资料有内容错误问题请联系客服,如若属实,我们会补偿您的损失
- 2.压缩包下载后请先用软件解压,再使用对应软件打开;软件版本较低时请及时更新
- 3.资料下载成功后可在60天以内免费重复下载
版权申诉
免费领取教师福利

