2025年山东省聊城市高唐县中考二模语文试题(中考模拟)
展开
这是一份2025年山东省聊城市高唐县中考二模语文试题(中考模拟),文件包含2025年山东省聊城市高唐县中考二模语文试题pdf、参考答案docx等2份试卷配套教学资源,其中试卷共10页, 欢迎下载使用。
1. cuì;绎(2 分,每空 1 分)
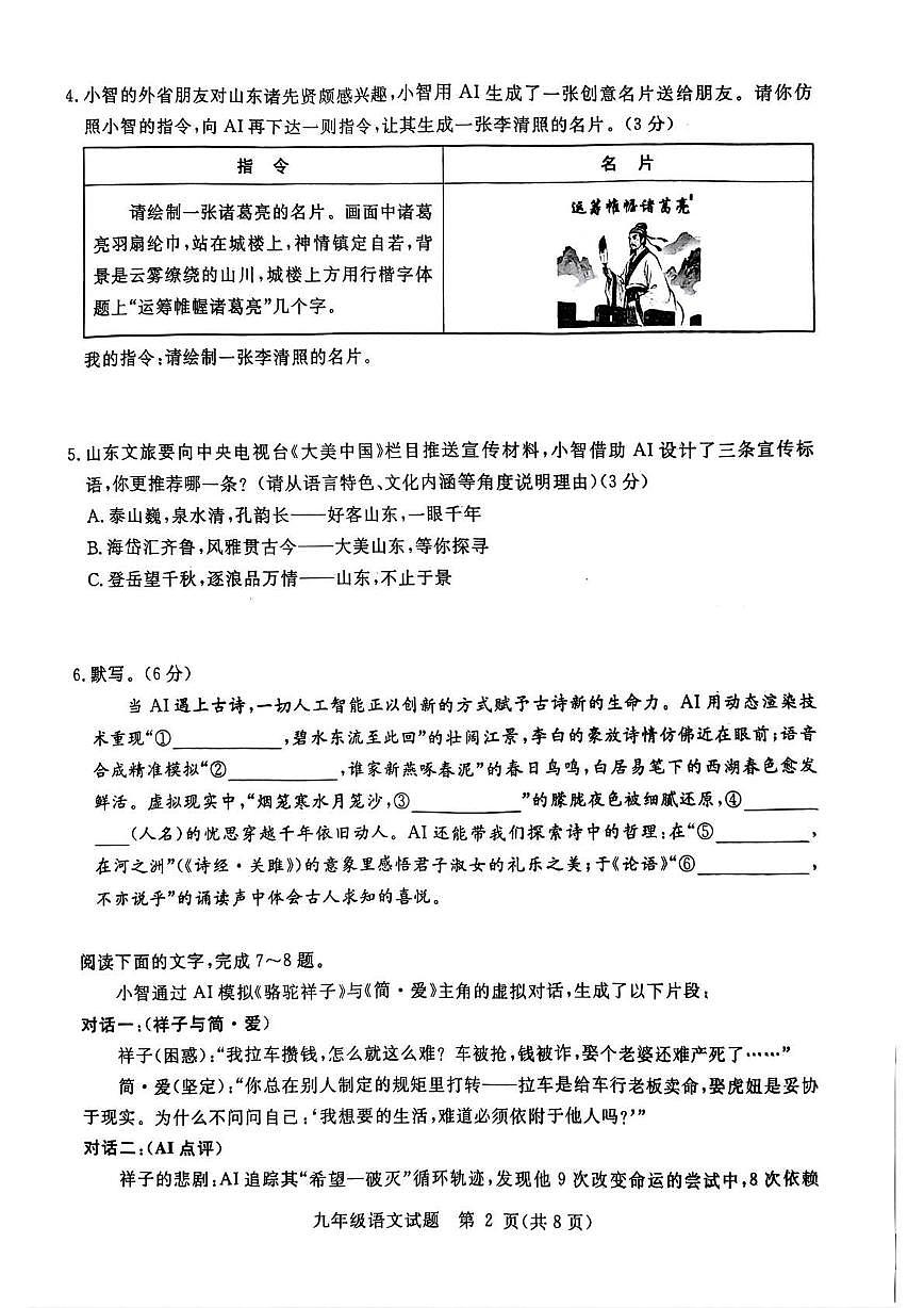
2. B(2 分)
3. 语病一:“不仅……由于”关联词使用不当,应将“由于”改为“而且”。语病二:“传承着山东千
年的文化底蕴和精神”与“为经典注入创新活力”语序不当,应将二者互换位置。(找出一处语
病并修改正确得 2 分)
4. 画面中李清照身着素雅古装,手持书卷,神情婉约,站在窗边,窗外是细雨中的黄花,
画面上方用行书字体题上“婉约才情李清照”几个字。(3 分,画面内容合理 2 分,字体要求 1
分)
5. 示例:推荐 A。语言特色上,运用短句,简洁明快,“泰山巍,泉水清,孔韵长”生动形象
地展现了山东的自然景观和文化韵味;文化内涵上,“泰山”“孔韵”代表了山东的自然与文化
符号,“好客山东,一眼千年”体现出山东悠久的历史和热情好客的传统,让人印象深刻。(3
分,语言特色、文化内涵分析各 1 分,表明推荐态度 1 分 ,其他选项分析合理亦可)
6. ①天门中断楚江开
②几处早莺争暖树
③夜泊秦淮近酒家
④杜牧
⑤关关雎鸠
⑥学而时习之(6 分,每空 1 分,有错别字该空不得分)
7. 本质差异:祥子在命运抉择上多依赖外部力量,如拉车依赖车行老板,娶虎妞是向现实
妥协,9 次改变命运的尝试中 8 次依赖外部;简·爱则更注重自我内心,“我”的出现频率高,“选
择”贯穿全书重要节点,如她敢于反抗舅妈和学校的不公平对待,追求平等的爱情,在得知
罗切斯特有妻子后毅然离开。(4 分,结合对话和原著情节分析差异各 2 分)
8. 理解:简·爱的觉醒体现在她追求平等、自由和独立,这种精神在当代仍有启示意义,如
在现代职场、社交等方面,人们也应坚守自我,追求平等。祥子的悲剧在于他过度依赖外部,
缺乏自主和反抗意识,在当代社会,部分人在面对生活压力、社会竞争时,也会像祥子一样
迷茫、妥协,失去自我奋斗的方向,所以说祥子的悲剧在当代仍有镜像。(4 分,对两个观
点的理解各 2 分)
二、阅读与鉴赏(44 分)
(一)(6 分)
9. C(2 分)
10. 运用对比手法,“季子正年少,匹马黑貂裘”描绘出词人年轻时的英姿飒爽、意气风发;“今
老矣,搔白首,过扬州”展现了如今词人年老体衰、壮志未酬的落寞。情感变迁:从年轻时
渴望建功立业的豪情,到如今壮志难酬的悲愤与无奈。(手法 1 分,结合诗句分析各 1 分,
情感变迁 1 分)
(二)(14 分)
11. D(2 分)
12. C(2 分)
13. BDF(3 分,每答对一处得 1 分,作答超过三处不给分)
14. 同样是水,究竟是谁让它这样(刚劲挺立)的呢?(3 分,重点字词翻译准确,语句通
顺即可)
15. 写作手法:《游趵突泉记》运用对比,将趵突泉的刚劲与一般水的柔性对比,突出趵突
泉的独特;《三峡》运用正面描写与侧面描写相结合,如“夏水襄陵,沿溯阻绝”正面写水大,
“虽乘奔御风,不以疾也”侧面烘托水急。情感表达:《游趵突泉记》借赞美趵突泉的刚劲,
表达对人应坚守气节的思考;《三峡》表达了对三峡壮丽风光的赞美之情。(4 分,写作手法、
情感表达各 2 分,分析合理即可)
(三)(11 分)
16. D(2 分)
17. B(2 分)
18. (1)提供个性化、精准化阅读服务;将电子书转换多种形式,提供沉浸式阅读体验。(2
分,一点 1 分)
(3)长期使用易导致个人思考能力下降。(1 分)
19. 示例:在日常学习中,阅读语文教材等经典文本时,先用传统阅读方式精读,深入理解
文章内容、情感和写作手法;遇到不懂的地方,借助 AI 工具搜索资料、解答疑惑,提高学
习效率。阅读科普类电子书籍时,利用 AI 语音读书功能,在休闲时间进行沉浸式阅读,同
时自己思考书中观点,不依赖 AI 解读。(4 分,结合材料提出合理做法,体现数字阅读与传
统阅读结合,每点 2 分)
(四)(13 分)
20. C(2 分)
21. (1)从视觉和听觉角度描写,“黑得伸手不见五指”是视觉描写,突出夜的黑暗;“仿佛有
许多的高头大马在黑暗中咀嚼谷草”从听觉角度,以想象的声音烘托出夜晚的神秘氛围。(2
分,角度分析 1 分,效果 1 分)
(2)“汹涌”“扑”生动形象地写出蒸汽的气势,“白白胖胖”运用拟人手法,写出饺子的形态可爱,
营造出过年时热闹、温馨的氛围。(2 分,字词赏析 1 分,效果 1 分)
22. 这句话既表达了作者对时光流逝的感慨,随着年龄增长,过年的乐趣逐渐减少;也体现
出对过去传统年味的怀念,如今的年缺少了曾经的美食诱惑、神秘气氛和纯真童心。(3 分,
感慨时光 1 分,怀念传统年味 2 分)
23. 不能完全还原。文章主旨是通过回忆传统年味,表达对过去纯真岁月的怀念和对传统文
化逐渐消逝的感慨。VR 虽能重现场景,但难以还原当时人们内心的真实情感。“年除夕祭祖”
“晚辈磕头”在过去承载着人们对祖先的敬重、对长辈的孝道以及对传统习俗的敬畏,这种情
感是在特定时代背景和生活方式下形成的。如今时代变迁,即使场景重现,人们的心境已不
同,难以完全体会作者当年的情感内核。(4 分,表明观点 1 分,结合主旨分析原因 3 分)
相关试卷
这是一份山东省聊城市高唐县2025年中考二模考试语文试题(解析版),共18页。试卷主要包含了积累与运用,阅读与鉴赏,写作等内容,欢迎下载使用。
这是一份2025年山东省聊城市高唐县中考二模语文试题(中考模拟),共8页。
这是一份2025年山东省聊城市高唐县中考二模语文试题,文件包含2025年山东省聊城市高唐县中考二模语文试题pdf、参考答案docx等2份试卷配套教学资源,其中试卷共10页, 欢迎下载使用。
相关试卷 更多
- 1.电子资料成功下载后不支持退换,如发现资料有内容错误问题请联系客服,如若属实,我们会补偿您的损失
- 2.压缩包下载后请先用软件解压,再使用对应软件打开;软件版本较低时请及时更新
- 3.资料下载成功后可在60天以内免费重复下载
免费领取教师福利

