


2025届河南省创新发展联盟高考三模地理试题(附答案解析)
展开 这是一份2025届河南省创新发展联盟高考三模地理试题(附答案解析),共15页。试卷主要包含了单选题,综合题等内容,欢迎下载使用。
一、单选题
石牌镇地处汉江之滨,古时商贾云集,舟楫繁忙,南来北往的人们路过这里都会吃上一碗豆腐。该镇种植的黄豆富含微量元素,豆腐的制作工艺考究,口感独特。近年来,全镇半数以上劳动力在外从事豆制品加工及相关产业,“石牌豆腐郎”远近闻名。据此完成下面小题。
1.古时石牌镇豆腐声名远播,主要得益于( )
A.历史悠久B.交通便利C.宣传有力D.物美价廉
2.当前有些“石牌豆腐郎”将豆制品加工企业迁回家乡发展,看重的是该镇的( )
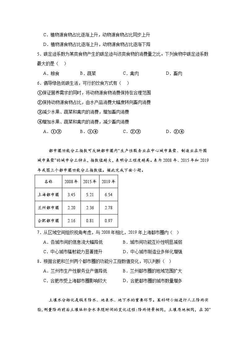
①产业基础 ②人才优势 ③劳动力数量 ④市场需求
A.①②B.①③C.②④D.③④
3.随着产业规模的扩大,为保障“石牌豆腐”品质,可采取的有效举措是( )
A.采购外地大豆B.开发新产品C.制定技术标准D.举办文化节
不同类型食物的碳足迹差异显著。图1示意某市1978~2015年食物消费结构变化。图2示意该市同期消费的食物产生的碳足迹结构变化。据此完成下面小题。
图1 图2
4.该市1978~2015年食物消费结构变化特点主要表现为( )
A.植物源食物占比逐渐下降,动物源食物占比逐渐上升
B.植物源食物占比逐渐下降,动物源食物占比同步下降
C.植物源食物占比逐渐上升,动物源食物占比同步上升
D.植物源食物占比逐渐上升,动物源食物占比逐渐下降
5.碳足迹系数为某类食物产生的碳足迹与该类食物的消费量之比。下列食物中碳足迹系数最大的是( )
A.粮食B.蔬菜C.禽肉D.畜肉
6.倡导绿色低碳生活,可行的饮食方式有( )
①保证营养需求的同时,将动物源食物消费保持在合理范围
②保持动物源食物占比,由水产品消费大幅度转向畜肉消费
③减少水果、蔬菜和禽肉的消费,增加畜肉消费
④增加水果、蔬菜和禽肉的消费,减少畜肉消费
A.①③B.①④C.②③D.②④
都市圈功能分工指数可反映都市圈内“生产性服务业在中心城市集聚、制造业在外围城市集聚”的城市分工特点,指数值越大,表明分工程度越高。表为2008年、2015年和2019年我国三个都市圈功能分工指数值。据此完成下面小题。
7.从区域空间组织视角考虑,与2008年相比,2019年上海都市圈内( )
A.各城市间的信息流大幅降低B.城市间功能互补性明显减弱
C.中心城市辐射能力显著提升D.中心城市制造业多样化增强
8.根据合肥和兰州两个都市圈的功能分工指数值变化,可以判断( )
A.兰州市生产性服务业产值降低B.兰州都市圈的地域范围扩大
C.合肥市受上海都市圈影响较大D.合肥都市圈的城市数量增多
土壤水分转化是联系降水、地表水、地下水的重要环节。某科研小组进行人工降雨实验,测量降雨前后土壤体积含水率随时间的变化过程:降雨情景相同,土壤质地相同,在30°的坡地上设置覆盖石子、裸地两种情况,土壤体积含水率的测量深度分别为 30 厘米、60 厘米和 100 厘米。实验结果如图所示。据此完成下面小题。
9.根据图a判断曲线I是深度为 30 厘米的土壤体积含水率变化曲线,依据是曲线I( )
A.变化最早B.初始值适中
C.峰值最高D.波动最大
10.图b中曲线Ⅱ和Ⅲ没有明显变化,表明( )
A.降雨最大B.地表产流多
C.土壤水分饱和D.雨水下渗多
11.相对于裸地,坡地上覆盖石子有利于增加 ( )
①地表径流 ②地下径流 ③土壤水分 ④蒸发
A.①③B.①④ C.②③ D.②④
某全球海洋观测网在全球海洋投放数千个监测浮标,获取了全球海洋不同深度的温度、盐度、溶解氧、叶绿素等海量数据。我国于21世纪初加入该观测网。图1为我国在阿拉伯海投放的某个浮标2011年11月至2016年6月持续漂移轨迹示意,图2为该浮标获取的不同深度海水逐旬平均温度。据此完成下面小题。
图1 图2
12.浮标获取的数据显示,在200~500m深度,甲海区海水年均盐度高于乙海区,主要原因是甲海区( )
A.受高盐海水输入影响B.蒸发旺盛C.缺少陆地淡水注入D.降水稀少
13.图2中7—8月份表层与50m深度海水温度相近,主要是因为( )
A.西南季风强劲,形成持续大量降雨B.西南季风强劲,带动下层海水上涌
C.热带气旋活跃,减少太阳直接辐射D.热带气旋活跃,消耗海洋表层热量
14.该全球海洋观测网获取的海量数据可应用于( )
①研究厄尔尼诺现象 ②提高中长期天气预报能力
③调控海水温度和盐度 ④指导远洋捕鱼
A.①②③B.①②④C.①③④D.②③④
距今约3000年前的金沙遗址(30°41'N,104°01'E)是古蜀国时期的一处大型聚落遗址。在该遗址祭祀区的东部,有一处九柱建筑基址,其9个柱洞呈“田”字形分布。研究发现,这些柱洞分布具有一定的天文属性。左图为九柱建筑的复原示意图;右图示意该建筑柱洞平面分布及当时冬至日的日出方位。据此完成下面小题。
15.如果当时祭祀人员站在右图中的D5处,他在夏至日看到的日出方位位于( )
A.D5→D6连线方向B.D6和D9之间
C.D5→D9连线方向D.D8和D9之间
16.已知3000年前的黄赤交角比现今大,与现在遗址地居民相比,则当时金沙先民在( )
A.春分日看到日出时间更早B.夏至日经历更长的夜长
C.秋分日看到日落时间更晚D.冬至日经历更短的昼长
二、综合题
17.阅读图文材料,完成下列要求。
东京都市圈包括东京中心城区及外围地区。20世纪70年代以后,日本政府推行疏解政策,城市功能和人口从东京中心城区向外围地区分散。2000年,颁布相关法规,进一步促使大型商业设施(大型购物中心和网购物流中心等)在东京都市圈外围地区开设,然而由于经济长期低迷,东京中心城区的活力下降。为了扭转这种趋势,东京通过改善基础设施、减少土地利用限制等措施,促进大型购物中心在中心城区再集聚,如图示意2019年东京都市圈大型商业设施的分布。
(1)指出2000年前后东京都市圈大型购物中心分布的变化特点。
(2)说明交通布局对东京都市圈大型购物中心分布的有利影响。
(3)指出东京都市圈网购物流中心的分布特点,并说明原因。
(4)说明大型购物中心向东京中心城区再集聚的有利条件。
18.阅读图文材料,完成下列要求。
环南极海域表层海水中叶绿素光合作用所需的营养素含量丰富,但陆地物质输入匮乏、铁元素不足,导致该海域光合作用潜力无法充分发挥,成为典型的高营养素—低叶绿素海域。凯尔盖朗海台是一个顶面平坦宽阔的海底高地,位于46°S—64°S之间,宽200—600千米,北部最高处有岛屿分布。研究表明,该海台东侧海域叶绿素水平显著高于周边其他海域。下图示意凯尔盖朗海台及周边等深线。
(1)描述图中岛屿的气候特征并分析其成因。
(2)解释凯尔盖朗海台东侧海域叶绿素水平显著高于周边其他海域的原因。
(3)推测环南极海域叶绿素水平变化在气候变化中的作用。
19.阅读图文材料,完成下列要求。
四川贡嘎山国家级自然保护区位于青藏高原东缘,野生动植物丰富,是国家级风景名胜区。中华斑羚和中华鬣羚是近缘物种,主要栖息地为针叶林和针阔混交林,在贡嘎山和秦岭均有分布。两物种日活动高峰都出现在清晨和傍晚,但中华鬣羚的活动早高峰早于中华斑羚,晚高峰晚于中华斑羚,且夜间活动强度高于中华斑羚。如图示意两物种在贡嘎山自然保护区主要栖息地的分布。
(1)两物种主要栖息地空间分布重叠程度较高且能共存,试分析其原因。
(2)与中华斑羚相比,中华鬣羚环境适应能力更强,请从其活动时间和空间的角度给出依据。
(3)判断中华斑羚主要栖息地在贡嘎山与秦岭分布的海拔高低,并分析原因。
(4)请从降低人类活动强度的角度,提出加强该保护区两物种保护的合理建议。
名称
2008年
2015年
2019年
上海都市圈
3.45
5.21
6.54
兰州都市圈
2.20
2.36
2.78
合肥都市圈
2.16
0.81
0.97
《2025届河南省创新发展联盟高考三模地理试题》参考答案
1.B 2.A 3.C
【解析】1.由材料“石牌镇地处汉江之滨,古时商贾云集,舟楫繁忙”说明水运交通便利,因此声名远播,南来北往的人们路过这里都会吃上一碗豆腐,B正确;历史悠久、宣传有力、物美价廉不是古时石牌镇豆腐声名远播的主要原因,ACD错误。故选B。
2.由材料“该镇种植的黄豆富含微量元素,豆腐的制作工艺考究,口感独特”可知,该镇豆制品加工产业基础好,①正确;由材料“全镇半数以上劳动力在外从事豆制品加工及相关产业”可知,该镇具有从事豆制品加工及相关产业的人才优势,②正确;我国是人口大国,居民普遍喜食豆制品,石牌镇是隶属于湖北荆门钟祥市的小镇,人口数量不多,劳动力数量、市场需求不是当前有些“石牌豆腐郎”将豆制品加工企业迁回家乡发展看重的主要因素,③④错误。故选A。
3.技术标准是指在特定技术领域内,经过共同协商和认可,为了达到统一、规范和协调的目的而制定的规范性文件,是从事科研、设计、工艺、检验等技术工作以及商品流通中共同遵守的技术依据,随着产业规模的扩大,为保障“石牌豆腐”品质,可采取的有效举措是制定技术标准,规范生产流程,实施标准化生产,C正确;由材料“该镇种植的黄豆富含微量元素”可知,采购外地大豆,无法保障豆腐原料黄豆的品质,A错误;由材料“豆腐的制作工艺考究,口感独特”可知,随着产业规模的扩大以及新产品开发,劳动力需求量增加,由于劳动力素质存在差异,很难保障“石牌豆腐”的品质,B错误;举办文化节,让本地特色产品走进市场,可提升“石牌豆腐”知名度,激发市场消费活力,但无法保障“石牌豆腐”品质,D错误。故选C。
【点睛】豆腐品质指豆腐的优劣程度,其评价标准包括颜色、弹性、气味、外观、口感、营养价值、制作工艺等方面。
4.A 5.D 6.B
【分析】4.读图1可知,该市1978~2015年植物源食物(水果、蔬菜、粮食)占比由92%下降到约74%,动物源食物(奶类、蛋类、水产品、禽肉、畜肉)占比由8%上升到约26%,植物源食物占比逐渐下降,动物源食物占比逐渐上升,A正确,BCD错误。故选A。
5.图2示意该市同期消费的食物产生的碳足迹结构变化。由题干“碳足迹系数为某类食物产生的碳足迹与该类食物的消费量之比”可知,某类食物碳足迹结构占比越大,其碳足迹系数越大。读图2可知,该市1978~2015年碳足迹结构占比最大的是畜肉,说明畜肉碳足迹系数最大,D正确,ABC错误。故选D。
6.读图2并结合上题分析可知,该市1978~2015年碳足迹结构占比最大的是畜肉,即畜肉产生的碳足迹最多,从倡导绿色低碳生活角度,可行的饮食方式是减少畜肉消费,排除②③选项;从总体上看,该市1978~2015年动物源食物(奶类、蛋类、水产品、禽肉、畜肉)总体占比大于植物源食物(水果、蔬菜、粮食)总体占比,水果、蔬菜和禽肉碳足迹结构占比较小,综上,从倡导绿色低碳生活角度,可行的饮食方式是保证营养需求的同时,将动物源食物消费保持在合理范围,增加水果、蔬菜和禽肉的消费,减少畜肉消费,①④正确。故选B。
【点睛】碳足迹表示人类在生产和消费活动过程中排放的温室气体总排放量。它包括两部分:一是燃烧化石燃料(如家庭能源消费与交通)排出二氧化碳的直接(初级)碳足迹;二是人们所用产品从其制造到最终分解的整个生命周期排放出二氧化碳的间接(次级)碳足迹。
7.C 8.C
【解析】7.读表可知,从数据看,与2008年相比,2019年上海都市圈功能分工指数值不断增大,说明分工程度提高,城市间功能互补性应是增强而不是减弱,且随着时间推移和技术发展,各城市间的信息流通常是增加而不是大幅降低,AB错误;指数值增大,表明生产性服务业在中心城市集聚更明显,中心城市辐射能力显著提升,C正确;材料主要体现的是功能分工情况,不能直接得出中心城市制造业多样化增强,D错误。故选C。
8.功能分工指数值变化不能直接得出生产性服务业产值降低,A错误;指数值变化与都市圈地域范围扩大没有直接关联,B错误;合肥都市圈功能分工指数值变化较大且降低,可能是受上海都市圈等其他因素影响,导致其自身分工特点发生变化,C正确;指数值变化不能直接说明城市数量增多,D错误。故选C。
【点睛】总体上都市圈功能分工形成的积极效应大于消极效应,进而提高了都市圈的经济发展效率;由于中心城市在经济发展水平和产业结构方面存在显著优势,因而都市圈功能分工对中心城市经济发展效率的促进作用更为明显。
9.A 10.B 11.C
【解析】9.根据材料信息,I、Ⅱ和Ⅲ是在30°的坡地上覆盖石子情况下,土壤体积含水率的测量深度为30厘米、60厘米和100厘米的实验结果,三种情况中,30厘米测量土壤深度最浅,因此土壤体积含水率最先受到雨水下渗影响,土壤体积含水率最先上升,变化最早,A正确;初始值适中并不能说明其土壤深度较浅,B错误;从图中可看出,峰值最高的是Ⅲ曲线,Ⅲ曲线的波动最大,CD错误。故选A。
10.从图b中可以看出,I曲线变化明显,降雨后土壤含水量上升明显,说明其为测量深度30厘米的土壤体积含水率,曲线Ⅱ和Ⅲ为测量60厘米和100厘米的土壤体积含水率,Ⅱ和Ⅲ在降雨后没有明显变化,说明裸地下渗量小,地下径流少,地表产流多,对土壤深处的土壤含水率影响不大,B正确,CD错误;图b中曲线I、Ⅱ和Ⅲ是同时进行人工降雨实验,降水量一致,A错误。故选B。
11.相对于裸地,坡地上覆盖石子降水后下渗增加,因此地表径流减少,地下径流增加,土壤水分增加,②③正确,①错误;与裸地相比,在坡地上覆盖石子使得土壤上有覆盖物,可以减少土壤水分蒸发,④错误,综上所述,C项的②③正确,ABD错误。故选C。
【点睛】土壤的主要形成因素包括成土母质、生物、气候、地貌、时间等。成土母质是土壤发育的物质基础,它决定了土壤矿物质的成分和养分状况,影响土壤的质地。生物是影响土壤发育的最基本也是最活跃的因素,生物残体为土壤提供有机质。岩石风化的强度和速度与温度、降水量呈正相关,气候影响和控制了土壤的分布。
12.A 13.B 14.B
【解析】12.蒸发、降水、陆地径流主要影响表层海水盐度,甲、乙两海区的蒸发、降水相差不大,甲临近陆地,受径流影响相对更大,盐度应低一些,BCD错误。红海是全世界盐度最高的海区,故表层海水由印度洋进红海,底层海水由盐度高的红海流向印度洋,甲海域受红海高盐度海水的影响,盐度高于乙海区,A正确。故选A。
13.该海域夏季7、8月份受西南季风影响形成上升补偿流,冷海水上泛导致表层和50米深度海水温度相近,B正确;西南季风为离岸风,西南方来源地水汽并不充足,不会形成持续大量降雨,A错误;夏季7、8月阿拉伯海西部海域受到上升流影响,表层海水温度低,不利于热带气旋生成, CD错误。故选B。
14.根据材料,该全球海洋观测网在全球海面投放数千个监测浮标,获取了全球海洋不同深度的温度、盐度、溶解氧、叶绿素等海量数据可知,这些海量数据可以为研究厄尔尼诺现象提供依据,以及提高长中长期天气预报的能力,指导远洋捕捕鱼意义重大,所以①②④正确;但不能调控海水温度和盐度,所以③错误,故ACD错误,B正确。故选B。
【点睛】海水盐度的影响因素:蒸发与降水的关系,陆地径流,温度,洋流,海区封闭程度,结冰融冰。
15.B 16.D
【解析】15.根据图示信息可知,正北方向与D5→D6连线方向有27.17°的夹角,冬至日日出方位位于D5→D8连线方向,该地位于北半球,冬至日日出方位位于东南,则图中D5→D9连线方向大致为正东方向,该地位于北半球,夏至日太阳直射点位于北半球,当地日出方向位于东北,应位于D6和D9之间,B正确,ACD错误。故选B。
16.黄赤交角变大后,冬至和夏至时的太阳直射点的纬度变大,各地昼夜长短的年变化幅度增大,冬至日北半球各地昼更短、夜更长,夏至日北半球各地昼更长、夜更短,B错误,D正确;春秋分太阳直射点位于赤道,全球昼夜平分,该地日出日落时间不会变化,AC错误。故选D。
【点睛】太阳一天的位置和方向:太阳直射赤道上,全球日出正东,日落正西。太阳直射北半球,全球(除极昼极夜地区外)日出东北,日落西北;(偏北)。太阳直射南半球,全球(除极昼极夜地区外)日出东南,日落西南。(偏南)。
17.(1)数量增多;分布范围扩大;外围地区增加多,中心城区增加少;(由集中在中心城区到)沿交通线分布。
(2)交通运输方式多样,且交织成网,交通布局更完善;在外围地区交通线交汇处,使得大型购物中心数量增多,规模扩大;在中心城区多种运输方式有机衔接,交通通达度高,使得大型购物中心密度增大。
(3)
分布特点:多分布在城市外围地区;多沿交通干线或交通线交汇处分布。
原因:位于城市外围,地价较低;交通便利,便于货物集散。
(4)经济长期低迷,中心城区活力下降,地价下降;中心城区基础设施不断完善;减少土地利用限制,保障土地供应;再城市化使得人口数量增加,市场广阔;政策支持、引导。
【分析】本题以东京都市圈大型商业设施的分布示意图为材料,设置三道小题,涉及商业区分布的变化特点、商业区分布的影响因素、交通物流业的分布特点及影响因素等相关内容,考查学生调动和运用相关知识点、获取和解读地理信息、调动和运用相关地理知识的能力。
【详解】(1)从图中可以看到,2000年以前的大型购物中心,主要集中在东京市周边地区。而2000年以后,其大型购物中心的数量有明显增加的趋势,其范围开始向外逐渐拓展,空间分布范围扩大,尤其是外围地区增加数量较多,中心城区增加数量相对较少。从增加的位置来看,其增加数量较多的更倾向于高速铁路及轨道交通的沿线,原本2000年以前的购物中心主要是沿轨道交通分布呈散点分布,现逐渐向环形放射状分布转型。
(2)结合所学知识可知,高速铁路及轨道交通的建设使得交通运输方式多样,且交织成网,交通布局更完善,大大提高了交通的通勤度;同在外围地区交通线交汇处,使得大型购物中心数量增多,规模扩大,也促进商业中心形成环形放射状的分布格局;中心城区在高速铁路、轨道交通及公路等多种运输方式有机衔接,交通通达度高,这也加大了购物中心向外的辐射范围,扩大了其客源市场,使得大型购物中心密度增大。
(3)结合所学知识可知,外围土地用地空间大,且在城市郊区土地成本低,而靠近公路使得货物便于运输和集散,所以其网购物流中心主要分布在外围地区,主要是在公路沿线或沿公路交通线发展,在东京西北部分布相对较多。
(4)根据材料“由于经济长期低迷,东京中心城区的活力下降。为了扭转这种趋势,东京通过改善基础设施、减少土地利用限制等措施,促进大型购物中心在中心城区再集聚”可知,经济长期低迷,中心城区活力下降,地价下降,有便宜的地租;中心城区基础设施不断完善,减少土地利用限制,保障土地供应,促使大型购物中心在中心城区再集聚;而原本中心城区相对的高端消费人群较为集中,其市场的发展潜力也相对较大,同时再城市化使得人口数量增加,市场广阔;同时政府政策支持、引导为大型购物中心向东京中心城区再集聚提供了有利条件。
18.(1)特征:夏季凉爽,冬季寒冷,年平均温度低,较为寒冷;气候湿润,降水量较大;多风暴。
原因:纬度较高,且受西风漂流(寒流)影响而降温;四面环海,且终年受盛行西风影响,水汽含量较高。
(2)西风漂流从凯尔盖朗海台穿过,携带海台的碎屑物和铁元素进入东侧海域;受西风漂流影响,东侧海域为离岸流,深层海水上泛,带来海底的铁元素;盛行西风携带含铁的风尘,越过岛屿之后受到扰动,部分铁元素沉降入海;因此岛屿东侧海域突破铁元素限制,促进浮游生物繁殖,叶绿素水平较高,而周边海域因铁元素匮乏,浮游生物较少,叶绿素浓度较低。
(3)气候变暖,水温升高,南极陆缘冰融化提供的营养物质增多,促进浮游生物繁殖,叶绿素水平提高;叶绿素水平上升,光合作用增强,固定更多大气中的二氧化碳,减少温室气体含量,降低大气对长波辐射的吸收,缓解气候变暖。
【分析】本题以环南极海域为材料设置试题,涉及气候特征、影响生物的因素、地理环境的整体性等相关知识点,考查学生获取和解读地理信息、调动和运用地理知识解决问题的能力,体现区域认知、综合思维的学科素养。
【详解】(1)读图可知,该岛屿位于50°S附近的印度洋海域,纬度较高,夏季凉爽,冬季寒冷,年平均温度低,较为寒冷;地处西风带,受盛行西风影响,水汽含量较高,气候湿润,降水量较大;由于受西风影响大,多风暴;周围是海洋,受西风漂流(寒流)影响而降温。故气候特征表现为夏季凉爽,冬季寒冷,年平均温度低,较为寒冷;气候湿润,降水量较大;多风暴。
(2)凯尔盖朗海台是一个顶面平坦宽阔的海底高地,位于46°S-64°S之间,西风漂流从凯尔盖朗海台穿过,携带海台的碎屑物和铁元素进入东侧海域;受西风漂流影响,东侧海域形成离岸流,海水离岸流走导致近岸海水缺失,形成上升补偿流,深层海水上泛,带来海底的铁元素;地处盛行西风带,盛行西风携带含铁的风尘,越过岛屿之后受到扰动,部分铁元素沉降入海;因此岛屿东侧海域位于下风向和西风漂流流经海域,铁元素含量增加,有利于促进浮游生物繁殖,叶绿素水平较高;而除了东侧的周边海域因缺乏铁元素,浮游生物数量少,生长慢,叶绿素浓度较低。
(3)环南极海域的叶绿素水平代表了该区域浮游植物(如藻类)的生物量;气候变暖,导致海水温度升高,南极陆缘冰融化提供的营养物质增多,浮游生物繁殖加快,叶绿素水平提高;随着叶绿素水平的增加,浮游植物光合作用增强会吸收更多的二氧化碳,进而降低大气中的二氧化碳浓度,降低大气对地貌长波辐射的吸收,对缓解全球气候变化产生积极影响。
19.(1)中华斑羚和中华鬣羚都是食草动物,并且是近缘物种;两物种的主要栖息地都是针叶林和针阔混交林,活动空间相近且狭小;两物种日活动的早高峰和晚高峰均错开。
(2)中华鬣羚的夜间活动强度大,日活动时间较中华斑羚长;中华鬣羚分布的纬度范围较中华斑羚大,且活动范围更大。
(3)中华斑羚主要栖息地在贡嘎山与秦岭分布的海拔均较高,但在秦岭分布的海拔较贡嘎山略低。原因:针叶林和针阔混交林在中低纬度分布的海拔较高,并且秦岭纬度较贡嘎山高,针叶林和针阔混交林分布海拔较贡嘎山低。
(4)禁止在保护区内扩大(农业)生产活动规模和新建道路、聚落等;创造条件外迁保护区内的居民;严格控制风景名胜区游客数量。
【分析】本题以贡嘎山自然保护区主要栖息地的分布图为材料,设置4道小题,涉及山地垂直地带差异、生物的影响因素、自然环境的整体性等相关内容,考查了学生获取和解读地理信息、调动和运用相关地理知识的能力。
【详解】(1)中华斑羚和中华鬣羚都是食草动物,并且是近缘物种,它们在食物来源上具有一定的相似性,都以植物为食。它们对栖息环境的选择非常相似,两物种的主要栖息地都是针叶林和针阔混交林,其食物资源和栖息环境集中在针叶林和针阔混交林内,活动空间相近且狭小;两物种日活动的早高峰和晚高峰均错开,时间上的错峰活动模式减少了它们在觅食、活动空间等方面的直接竞争。
(2)中华鬣羚的活动早高峰早于中华斑羚,晚高峰晚于中华斑羚,且夜间活动强度高于中华斑羚,夜间活动强度大,日活动时间较中华斑羚长,有更多机会获取食物、寻找水源等生存资源,能够更好地适应环境。结合中华鬣羚主要栖息地,中华鬣羚分布的纬度范围较中华斑羚大,且活动范围更大,有助于在不同的地理区域和生态环境中找到适合生存的空间。
(3)中华斑羚主要栖息地为针叶林和针阔混交林,针叶林和针阔混交林在中低纬度分布的海拔较高,并且秦岭纬度较贡嘎山高。随着纬度的升高,相同植被类型的分布海拔会逐渐降低。贡嘎山所处纬度相对较低,其针叶林和针阔混交林分布的海拔较高,所以中华斑羚主要栖息地在贡嘎山的分布海拔相对较高;而秦岭纬度较高,中华斑羚在秦岭的栖息地海拔也就相对较低。
(4)不合理人类活动如开垦农田、放牧、新建道路等会破坏两物种的栖息地,减少它们的食物来源和活动空间,所以禁止在保护区内扩大(农业)生产活动规模和新建道路、聚落等;创造条件外迁保护区内的居民,外迁居民可以减少人类活动对保护区生态环境的直接影响;严格控制风景名胜区游客数量,通过控制游客数量,可以降低对两物种栖息地的破坏和对它们活动的干扰。
题号
1
2
3
4
5
6
7
8
9
10
答案
B
A
C
A
D
B
C
C
A
B
题号
11
12
13
14
15
16
答案
C
A
B
B
B
D
相关试卷
这是一份2025届河南省新高中创新联盟高三下模拟地理试题(一)(含答案解析),共14页。试卷主要包含了单选题,综合题等内容,欢迎下载使用。
这是一份河南省创新发展联盟2024-2025学年高三下学期一模地理试题(含答案解析),共14页。试卷主要包含了单选题,综合题等内容,欢迎下载使用。
这是一份2025届河南省部分学校高三下联考三模地理试题(含答案解析),共13页。试卷主要包含了单选题,综合题等内容,欢迎下载使用。
相关试卷 更多
- 1.电子资料成功下载后不支持退换,如发现资料有内容错误问题请联系客服,如若属实,我们会补偿您的损失
- 2.压缩包下载后请先用软件解压,再使用对应软件打开;软件版本较低时请及时更新
- 3.资料下载成功后可在60天以内免费重复下载
免费领取教师福利 




.png)




