


2025届河北省保定市示范高中高三下学期三模生物试题(无答案)
展开 这是一份2025届河北省保定市示范高中高三下学期三模生物试题(无答案),共10页。试卷主要包含了单选题,未知,解答题等内容,欢迎下载使用。
一、单选题
1.电影《哪吒2》中,太乙真人用新鲜的莲藕经过一系列的工艺制成藕粉,给哪吒和敖丙重塑肉身的情节是推动电影故事发展的关键。下列有关莲藕的叙述,正确的是( )
A.莲藕中的胆固醇是构成人体细胞膜的重要成分
B.莲藕中含有的钙、磷等大量元素是人体必需的
C.莲藕细胞中的甘油三酯与腺苷三磷酸具有相同的组成元素
D.莲藕中的蛋白质种类繁多是氨基酸的连接方式不同导致的
2.某实验小组利用相同萝卜条在不同浓度的同一种溶液中的变化来研究细胞的渗透作用,实验前后萝卜条质量差平均值(M)如表所示。下列相关叙述正确的是( )
A.清水组中萝卜条细胞的体积会不断增大直至破裂
B.30%盐水组中M值小于0,说明此时无水分子进入细胞
C.与15%盐水组相比,20%盐水组中的萝卜条失水量更大
D.由表可知,随着实验处理时间的延长,M值会不断降低
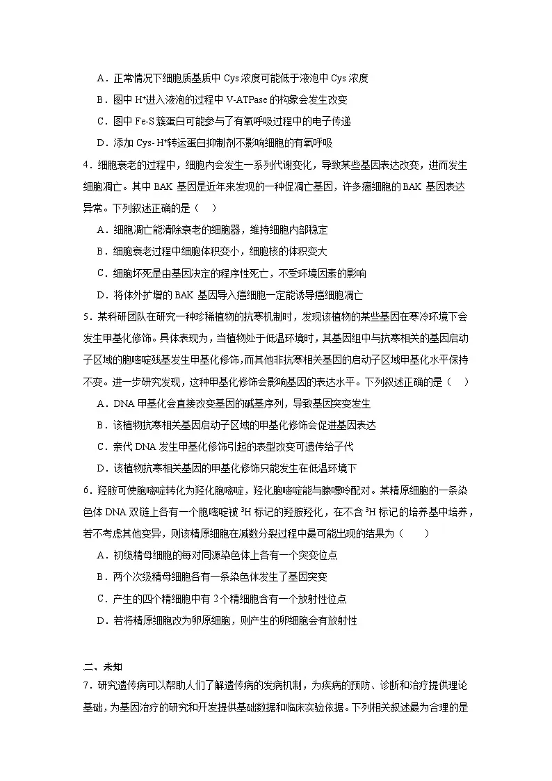
3.液泡是一种酸性细胞器,含有多种水解酶,能促进蛋白质降解。液泡发挥作用需要一种定位在液泡膜上的蛋白复合体ATP水解酶(V-ATPase)的协助,该酶能在液泡膜内外产生质子梯度,进而使液泡酸化。近年来,在出芽酵母的研究中发现,液泡酸化的消失是导致线粒体功能异常的原因之一,具体机制如图所示(Cys为半胱氨酸)。下列叙述错误的是( )
A.正常情况下细胞质基质中Cys浓度可能低于液泡中Cys浓度
B.图中H+进入液泡的过程中V-ATPase的构象会发生改变
C.图中Fe-S簇蛋白可能参与了有氧呼吸过程中的电子传递
D.添加Cys- H+转运蛋白抑制剂不影响细胞的有氧呼吸
4.细胞衰老的过程中,细胞内会发生一系列代谢变化,导致某些基因表达改变,进而发生细胞凋亡。其中BAK基因是近年来发现的一种促凋亡基因,许多癌细胞的BAK基因表达异常。下列叙述正确的是( )
A.细胞凋亡能清除衰老的细胞器,维持细胞内部稳定
B.细胞衰老过程中细胞体积变小,细胞核的体积变大
C.细胞坏死是由基因决定的程序性死亡,不受环境因素的影响
D.将体外扩增的BAK基因导入癌细胞一定能诱导癌细胞凋亡
5.某科研团队在研究一种珍稀植物的抗寒机制时,发现该植物的某些基因在寒冷环境下会发生甲基化修饰。具体表现为,当植物处于低温环境时,其基因组中与抗寒相关的基因启动子区域的胞嘧啶残基发生甲基化修饰,而其他非抗寒相关基因的启动子区域甲基化水平保持不变。进一步研究发现,这种甲基化修饰会影响基因的表达水平。下列叙述正确的是( )
A.DNA甲基化会直接改变基因的碱基序列,导致基因突变发生
B.该植物抗寒相关基因启动子区域的甲基化修饰会促进基因表达
C.亲代DNA发生甲基化修饰引起的表型改变可遗传给子代
D.该植物抗寒相关基因的甲基化修饰只能发生在低温环境下
6.羟胺可使胞嘧啶转化为羟化胞嘧啶,羟化胞嘧啶能与腺嘌呤配对。某精原细胞的一条染色体DNA双链上各有一个胞嘧啶被3H标记的羟胺羟化,在不含3H标记的培养基中培养,若不考虑其他变异,则该精原细胞在减数分裂过程中最可能出现的结果为( )
A.初级精母细胞的每对同源染色体上各有一个突变位点
B.两个次级精母细胞各有一条染色体发生了基因突变
C.产生的四个精细胞中有2个精细胞含有一个放射性位点
D.若将精原细胞改为卵原细胞,则产生的卵细胞会有放射性
二、未知
7.研究遗传病可以帮助人们了解遗传病的发病机制,为疾病的预防、诊断和治疗提供理论基础,为基因治疗的研究和开发提供基础数据和临床实验依据。下列相关叙述最为合理的是( )
A.调查遗传病的发病率只能调查发病率较高的单基因遗传病
B.在患者家系中调查并建立遗传系谱图用于研究艾滋病的遗传方式
C.致病基因位于X、Y染色体同源区段的遗传病,在遗传过程中不遵循孟德尔遗传定律
D.唐氏综合征和镰状细胞贫血患儿都可以通过显微镜观察诊断
三、单选题
8.达尔文的生物进化论主要由共同由来和自然选择两大学说组成。下列相关叙述错误的是( )
A.自然选择学说是对共同由来学说进行修订和补充发展而来的
B.古人类上肢骨的结构和黑猩猩相似有力地支持了共同由来学说
C.自然选择学说认为适应来源于可遗传变异,是自然选择的结果
D.达尔文生物进化理论和现代生物进化理论的核心都是自然选择
9.“卫生假说”认为,人长期处于过于干净的环境中反而容易得病,即童年缺乏接触传染源、共生微生物(如胃肠道菌群、益生菌)和寄生物,可能会不利于免疫系统的发育,反而会增加过敏等免疫异常的概率。下列叙述正确的是( )
A.幼年期接触部分病菌并痊愈后,机体将获得对该病菌的永久免疫
B.人体体液免疫过程中,抗原和辅助性T细胞可参与B细胞的激活
C.当再次接触到同种病原体时,体内的记忆B细胞会迅速产生大量抗体
D.过敏反应有快慢之分,许多过敏反应有明显的遗传倾向但无个体差异
10.研究发现,赤霉素能诱导葡萄幼果内的生长素含量升高,促进幼果对菅养的吸收,使无核率升高,还可提高保果率。下列叙述正确的是( )
A.赤霉素主要通过促进细胞伸长来促进植物生长
B.喷施的赤霉素浓度越高,所结葡萄的果实越大
C.赤霉素与生长素在促进细胞分化方面表现出相抗衡的作用
D.植物生长调节剂只能传递信息,不会影响细胞的基因表达
11.茫荡山国家级自然保护区是典型的中亚热带沟谷森林生态系统。甜槠群落主要分布于海拔300~1100m常绿阔叶林中。在甜槠群落内设置4个20m×20m调查样方,对样方内所有的乔木和灌木种类、数量等进行调查,换算的相关指数如表所示。下列相关叙述错误的是( )
注:物种多样性指数是丰富度和均匀性的综合指标,具有低丰富度和高均匀度的群落与具有高平富度和低均匀度的群落,可能得到相同的多样性指数。群落内物种数量分布越不均匀,优势种的地位越突出,群落优势度越大。
A.灌木层的物种数目和种群最大数量均多于乔木层
B.乔木层群落优势度指数C较灌木层高,说明乔木层优势种更明显
C.调查物种丰富度时,样方面积以达到物种数基本稳定的最小面积为宜
D.甜槠群落最终演替到一个与群落所处环境相适应的相对稳定的状态
12.发酵食品的制作都离不开微生物。下列叙述正确的是( )
A.泡菜制作过程中,乳酸菌经细胞呼吸产生的气体会使坛盖边缘冒出气泡
B.豆腐中的蛋白质可被多种微生物产生的蛋白酶分解成小分子肽和氨基酸
C.家庭制作葡萄酒时,发酵前应对原材料进行灭菌处理
D.制作葡萄酒和泡菜所利用的主要微生物都含有细胞核
13.大丽花是多年生草本植物,除具观赏价值外,还具有药用价值。大丽花在栽培过程中易受病毒感染,造成品质退化。利用微型繁殖技术可以获得大量大丽花脱毒苗,进而获得无病毒、健康的大丽花植株。下列叙述正确的是( )
A.培养过程中培养基需添加生长激素、细胞分裂素等激素
B.感病植株的茎尖需经灭菌处理后才能用于脱毒苗的培育
C.以茎尖为外植体能获得脱毒苗是因为植物顶端分生区几乎无病毒
D.茎尖经脱分化形成的愈伤组织是一团呈正方形的薄壁组织团块
四、未知
14.α-淀粉酶及β-淀粉酶各有其一定的特性,如β-淀粉酶不耐热,在高温下易钝化,而α-淀粉酶不耐酸,在pH3.6及以下则发生钝化。通常生物提取液中同时含有这两种淀粉酶,某实验小组欲测定萌发的小麦种子中淀粉酶的活性,进行了如下实验。下列相关叙述正确的是( )
A.本实验可通过滴加碘液判断萌发的小麦种子中α-淀粉酶的活性
B.向各测定管迅速加入4 mL 0.4m l/L NaOH 是为终止各试管中的酶促反应
C.若通过斐林试剂检测淀粉酶的活性,则只可观察到4号试管中的溶液颜色呈紫色
D.若将小麦种子匀浆用pH为3.6的醋酸在0℃加以处理后,可用于检测β-淀粉酶的活性
15.某雌雄同株的植物有黄色、白色和橙红色三种花色,由基因 A/a、B/b两对独立遗传的等位基因控制,已知无A 基因时植株开白花。科研人员选择黄花与白花植株杂交,F1均为橙红色,F1自交,F2的表型及比例为黄色:白色:橙红色=3:4:2。下列相关分析错误的是( )
A.两种亲本均为纯合子,F1测交后代产生三种表型
B.F1产生含 A 的雌配子或雄配子致死,雌、雄配子有9种组合方式
C.F2开橙红色花的植株自交,子代中各花色比例与题干F2 比例相同
D.F2中白花植株与黄花植株杂交,后代中有1/4植株开橙红色花
16.外耳道感染或异物刺激会引起迷走神经兴奋,兴奋传导至迷走神经末梢会使其释放乙酰胆碱,乙酰胆碱作用于大脑的延髓咳嗽中枢神经元后可引起咳嗽反射,这种反射也被称为耳咳嗽反射。支原体肺炎会引起患者长时间的剧烈咳嗽,部分抗组胺过敏药物可通过阻断胆碱受体与乙酰胆碱的结合来减轻咳嗽症状。下列叙述正确的是( )
A.耳咳嗽反射由自主神经系统控制,该系统由传入神经和传出神经组成
B.迷走神经兴奋时,Na+经Na+通道进入神经元的过程不需要消耗能量
C.部分抗组胺药作用于胆碱受体后可降低延髓中枢神经元的兴奋性
D.人体在完成耳咳嗽反射的过程中兴奋在神经纤维上的传导是双向的
17.如图为某片湿地海域中“浮游植物→脉红螺→大天鹅”这条食物链中流经脉红螺的能量分配情况。下列相关叙述错误的是( )
A.流经该食物链的总能量包括浮游植物固定的太阳能和分解者利用的化学能
B.图中a表示脉红螺的同化量,其粪便中的能量属于浮游植物流入分解者的能量
C.图中b表示脉红螺用于生长、发育和繁殖的能量,其中大部分以热能形式散失
D.湿地能调节气候、涵养水源、净化水质、美化环境等,这是生物多样性直接价值的体现
18.香蕉枯萎病是由尖孢镰刀菌引起的。为防治香蕉枯萎病,研究人员欲分离筛选出尖孢镰刀菌的拮抗菌株(拮抗菌能产生某种酶抑制尖孢镰刀菌的生长繁殖),筛选的流程如图所示。下列叙述错误的是( )
A.采集到的土壤样品需放入高压蒸汽灭菌锅中进行灭菌
B.步骤Ⅱ使用的接种方法可用于分离单菌落与活菌计数
C.步骤Ⅲ接种环灼烧灭菌后应立即伸入菌液否则杂菌会污染接种环
D.应挑选菌落周围抑菌圈较小的菌株进行进一步纯化获得目的菌株
19.为研究全球气候变暖对作物生长的影响,研究人员以温带作物大豆为实验对象,将萌发的大豆幼苗分别置于不同温度环境中培养,一周后观察并测定大豆叶片的各项生理指标,得到的部分实验数据如下表所示。回答下列问题:
表:不同温度对大豆叶片生理活动的影响
(1)大豆叶肉细胞进行呼吸作用的主要场所是线粒体,光合作用的场所是叶绿体,两种细胞器通过一定方式增大内部膜面积,意义是 ;它们都是半自主性细胞器,其依据是 。0℃时,大豆叶片的实际光合速率为 呼吸速率为 从酶活性角度分析,造成这种差异的原因是 。
(2)大豆叶片在10℃时有机物的积累量 (填“大于”“等于”或“小于”)其在30℃时有机物的积累量,理由是 。
(3)绿叶中光合色素分离的方法是 。研究者研究大豆不同部位叶片的光合速率,发现下层叶的光合速率明显低于上层叶,最主要原因是 。
五、解答题
20.近日,司美格鲁肽被当作“减肥神药”在社会上悄然流行开来,但是该药目前仅作为Ⅱ型糖尿病治疗药物批准在国内上市,其有效成分为胰高血糖素样肽-1(GLP-1)类似物,功效及作用原理与GLP-1相同,GLP-1在人体内参与血糖调节的过程如图所示。回答下列问题:
(1)据图可知,GLP-1由肠道L细胞分泌后,可刺激大脑皮层和位于 的血糖调节中枢,在 产生饱腹感的同时,由迷走神经支配胃腺和胃部平滑肌活动,引起进食减少,起到一定的减肥作用,该过程中发挥作用的迷走神经属于 (填“交感”或“副交感”)神经。
(2)胰岛B细胞内Ca2+浓度升高被认为是胰岛素释放最终激发机制:进食后胰岛B细胞葡萄糖供应增加,细胞内 过程增强,导致ATP/ADP比值上升,引起K+通道关闭,膜内外电位变为 ,进而引起Ca2+内流;同时在GLP-1作用下进一步 (填“增加”或“降低”)了胞内Ca2+浓度,促进胰岛素分泌。GLP-1与高浓度葡萄糖在促进胰岛素分泌方面具有 作用。
(3)司美格鲁肽 (填“能”或“不能”)用于治疗胰岛B细胞受损引起的糖尿病。司美格鲁肽作用时间较长,每周只需给药一次,原因可能是 。
21.鸡的性别决定方式为ZW型。某蛋鸡羽毛性状慢羽和快羽由等位基因D/d控制,鸡蛋的绿壳和白壳由等位基因B/b控制。为研究鸡羽毛性状和蛋壳颜色的遗传规律。某研究小组进行如下实验,结果见下表。回答下列问题:
(1)根据杂交实验可以判断等位基因D、d位于 染色体上,判断依据是 .
(2)实验①中亲本雄鸡的基因型为 ,实验②中F1雌鸡的基因型为 。实验①中的F1雌雄个体交配,F2中慢羽绿壳个体占 。
(3)已知鸡的芦花对非芦花是显性(用F、f表示),某兴趣小组选择多对纯合的芦花快羽雄鸡与纯合的非芦花慢羽雌鸡杂交,获得F1,F1雄鸡均表现为芦花慢羽,雌鸡均表现为芦花快羽,让F1随机交配,对F2中雌鸡进行统计发现:有4%表型为芦花慢羽,4%表型为非芦花快羽,芦花快羽和非芦花慢羽所占比例相同。请从减数分裂的角度对上述分离比出现的原因作出合理解释: 。
(4)某科研团队培育出一种不长羽毛的“无毛鸡”,这种鸡源于基因突变产生的裸颈鸡,它们和蛋鸡或肉鸡杂交,后代均出现一定数量的“无毛鸡”,为确定该种性状的显隐性可采用的杂交实验方案及预期结果是 。
六、未知
22.斜纹夜蛾是一种趋光性害虫,欲探究重金属铅与害虫取食胁迫对小白菜营养物质(可溶性糖)、防御物质(胰蛋白酶抑制剂)和斜纹夜蛾幼虫生长、发育的影响。某实验小组进行如下实验(如图所示),实验共设置4个处理组,分别为对照组(CK,不作任何处理的小白菜植株)、铅胁迫组(Pb,种植在铅处理土壤中的小白菜植株)、昆虫胁迫组(对照组植株经斜纹夜蛾幼虫取食处理组,即CK+herbivre)和双重胁迫组(铅胁迫组植株经斜纹夜蛾幼虫取食处理组,即 Pb+ herbivre)。回答下列问题:
(1)斜纹夜蛾虽是农业害虫,但在生态系统中,它却具有 的作用。重金属铅被植物根部吸收后通过植物→昆虫→蛇→鹰食物链流动,含重金属铅最多的是 ,该现象称为 。
(2)调查斜纹夜蛾种群数量可采用性引诱剂吸引(性诱)和灯光吸引(灯诱)两种方式。调查发现,性诱蛾数量相对低于灯诱蛾数量,原因可能是 。利用性诱杀斜纹夜蛾可改变该种群的 等数量特征(答两点);同时性诱也可说明 离不开信息的传递。
(3)实验中对昆虫胁迫组和双重胁迫组无关变量的控制操作是 ;图1结果表明,与单一胁迫相比,双重胁迫组小白菜叶片中的可溶性糖含量 ,据图2和图3分析,这种变化的意义是 。
七、解答题
23.乳铁蛋白(lactferrin,LF)是乳汁中一种重要的非血红素铁结合糖蛋白,具有广谱抗菌、抗氧化、抗癌、调节免疫系统等强大生物功能,被认为是一种新型抗菌、抗癌药物。下图是研究人员开展人乳铁蛋白(hLF)基因乳腺特异性表达载体构建及转化研究过程,已知只有将过程①获得的hLF基因置于BLG基因调控区下游,才能使其在动物乳腺组织中特异性表达。回答下列问题:
(注:AseⅠ、NheⅠ、SalⅠ、BamHⅠ代表相关限制酶切点,ner是新霉素抗性基因,GFP基因是绿色荧光蛋白基因,在荧光显微镜下可观察到含该基因的细胞发出绿色荧光)
(1)过程① (填“能”或“不能”)以人乳腺细胞中获得的RNA为模板直接进行PCR,原因是 (答两点)。过程①操作中需要用到的酶是 。为确保过程①获取的hLF基因能正确插入到BLG基因调控区下游,还需要在引物的 端,插入 酶的识别序列。
(2)过程③中的细胞X多选用山羊的 细胞。将转化后的山羊细胞X置于含新霉素的培养液中培养,能够存活的细胞X说明其已经导入了 ,再借助荧光显微镜从存活的细胞中筛选出 的细胞即为导入了重组质粒的受体细胞。最终可从转基因山羊的乳汁中分离到乳铁蛋白。
组别
清水组
5%盐水组
10%盐水组
15%盐水组
20%盐水组
30%盐水组
M值
0.17
-0.12
-0.13
-0.16
-0.17
-0.23
群落层次
丰富度指数R
多样性指数H
均匀度指数J
群落优势度指数C
乔木层
2.4843
1.9801
0.8258
0.1874
灌木层
4.0944
2.5377
0.9153
0.1027
1号试管
2号试管
3号试管
4号试管
各加入1mL萌发的小麦种子磨成的匀浆,在 恒温水浴中加热 15 min,取出后迅速在自来水中冷却
各加入1mL pH为5.6的柠檬酸缓冲液
加入4 mL 0.1m l/L NaOH
加入4 mL 0.2ml/L NaOH
加入4 mL 0.4m l/L NaOH
加入4 mL缓冲液
各管置于40℃(±0.5℃)恒温水浴中保温15 min,再向各管分别加入40℃下预热的淀粉溶液2mL,摇匀
向各测定管迅速加入4mL 0.4m l/L NaOH
测定酶活性
大豆叶片生理指标
实际光合速率
0.1
40.5
90.2
40.6
20.3
8.2
呼吸速率
4.7
6.9
9.4
12.5
20.1
18.1
叶绿素含量
1.2
1.5
1.8
2.0
1.2
0.7
胞间 浓度
13.2
21.1
23.6
28.7
19.5
11.3
实验
亲本
F1
♀
♂
♀
♂
①
慢羽绿壳
快羽白壳
快羽绿壳
慢羽绿壳
②
慢羽绿壳
快羽白壳
快羽绿壳:快羽白壳=1:1
慢羽绿壳:慢羽白壳=1:1
相关试卷 更多
- 1.电子资料成功下载后不支持退换,如发现资料有内容错误问题请联系客服,如若属实,我们会补偿您的损失
- 2.压缩包下载后请先用软件解压,再使用对应软件打开;软件版本较低时请及时更新
- 3.资料下载成功后可在60天以内免费重复下载
免费领取教师福利 
.png)




