搜索
      上传资料 赚现金

      2025届青海省西宁市大通县高三三模生物试卷(原卷版+解析版)(高考模拟)

      • 1.1 MB
      • 2025-05-28 10:48:05
      • 68
      • 0
      • 首发最新试卷真题
      加入资料篮
      立即下载
      2025届青海省西宁市大通县高三三模生物试卷(原卷版+解析版)(高考模拟)第1页
      1/29
      2025届青海省西宁市大通县高三三模生物试卷(原卷版+解析版)(高考模拟)第2页
      2/29
      2025届青海省西宁市大通县高三三模生物试卷(原卷版+解析版)(高考模拟)第3页
      3/29
      还剩26页未读, 继续阅读

      2025届青海省西宁市大通县高三三模生物试卷(原卷版+解析版)(高考模拟)

      展开

      这是一份2025届青海省西宁市大通县高三三模生物试卷(原卷版+解析版)(高考模拟),共29页。
      1.答卷前,考生务必将自己的姓名、考场号、座位号、准考证号填写在答题卡上。
      2.回答选择题时,选出每小题答案后,用铅笔把答题卡上对应题目的答案标号涂黑,如需改动,用橡皮擦干净后,再选涂其他答案标号。回答非选择题时,将答案写在答题卡上,写在本试卷上无效。
      3.考试结束后,将本试卷和答题卡一并交回。
      考试时间为75分钟,满分100分
      一、选择题:本题共16小题,每小题3分,共48分。每小题只有一个选项符合题目要求。
      1. 小麦是我国北方重要的经济作物,小麦种子的根在种子萌发时突破种皮开始生长,初期主要依靠胚乳提供营养。下列相关叙述正确的是( )
      A. 铁、锌、锰、硼、铅都是组成小麦细胞的微量元素
      B. 小麦种子根长出后吸收的无机盐在细胞中主要以离子形式存在
      C. 胚乳中的淀粉在人体内环境水解后可为组织细胞提供能量
      D. 小麦种子萌发时,细胞中结合水的比例和有机物含量变化相反
      2. 线粒体内膜中含有多种蛋白,能参与线粒体的物质转运、能量转换和信号转导,其中绝大部分蛋白来自细胞核基因编码,少部分来自线粒体基因编码。下列叙述正确的是( )
      A 细胞核基因能与蛋白质结合形成复合体,线粒体基因不能与蛋白质结合形成复合体
      B. 细胞核基因编码的蛋白质来自细胞核,线粒体基因编码的蛋白质来自细胞质基质
      C. 起始密码子和终止密码子分别位于线粒体蛋白基因首端和尾端
      D. 线粒体中催化NADH与氧气结合生成水的酶分布在线粒体内膜上
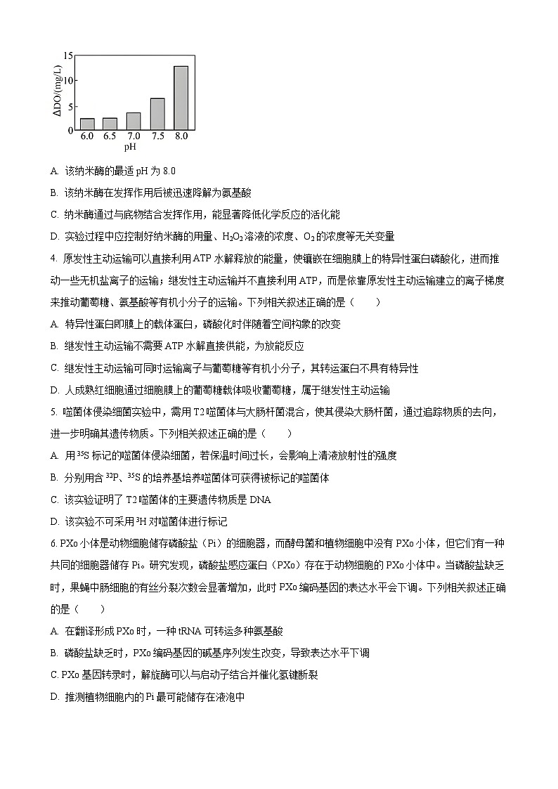
      3. 纳米酶是一类蕴含酶学特性的纳米材料,具有催化活性高、稳定、成本低和易于大规模生产等特点。研究人员制备了能催化H2O2分解的纳米酶,如图是探究其特性的一项实验结果,图中“△DO”表示加入H2O25min后反应体系中溶氧量的变化情况。下列相关叙述正确的是( )
      A. 该纳米酶的最适pH为8.0
      B. 该纳米酶在发挥作用后被迅速降解为氨基酸
      C. 纳米酶通过与底物结合发挥作用,能显著降低化学反应的活化能
      D. 实验过程中应控制好纳米酶的用量、H2O2溶液的浓度、O2的浓度等无关变量
      4. 原发性主动运输可以直接利用ATP水解释放的能量,使镶嵌在细胞膜上的特异性蛋白磷酸化,进而推动一些无机盐离子的运输;继发性主动运输并不直接利用ATP,而是依靠原发性主动运输建立的离子梯度来推动葡萄糖、氨基酸等有机小分子的运输。下列相关叙述正确的是( )
      A. 特异性蛋白即膜上的载体蛋白,磷酸化时伴随着空间构象的改变
      B. 继发性主动运输不需要ATP水解直接供能,为放能反应
      C. 继发性主动运输可同时运输离子与葡萄糖等有机小分子,其转运蛋白不具有特异性
      D. 人成熟红细胞通过细胞膜上的葡萄糖载体吸收葡萄糖,属于继发性主动运输
      5. 噬菌体侵染细菌实验中,需用T2噬菌体与大肠杆菌混合,使其侵染大肠杆菌,通过追踪物质的去向,进一步明确其遗传物质。下列相关叙述正确的是( )
      A. 用35S标记的噬菌体侵染细菌,若保温时间过长,会影响上清液放射性的强度
      B. 分别用含32P、35S的培养基培养噬菌体可获得被标记的噬菌体
      C. 该实验证明了T2噬菌体的主要遗传物质是DNA
      D. 该实验不可采用3H对噬菌体进行标记
      6. PX小体是动物细胞储存磷酸盐(Pi)的细胞器,而酵母菌和植物细胞中没有PX小体,但它们有一种共同的细胞器储存Pi。研究发现,磷酸盐感应蛋白(PX)存在于动物细胞的PX小体中。当磷酸盐缺乏时,果蝇中肠细胞的有丝分裂次数会显著增加,此时PX编码基因的表达水平会下调。下列相关叙述正确的是( )
      A. 在翻译形成PX时,一种tRNA可转运多种氨基酸
      B. 磷酸盐缺乏时,PX编码基因的碱基序列发生改变,导致表达水平下调
      C. PX基因转录时,解旋酶可以与启动子结合并催化氢键断裂
      D. 推测植物细胞内的Pi最可能储存在液泡中
      7. 基因A/a和基因B/b控制豌豆植株的豆荚颜色(未成熟时),含基因A表现为绿色,含基因B、不含基因A表现为黄色,同时不含基因A和B表现为白色。将纯种绿色豆荚植株甲与纯种黄色豆荚植株乙杂交,获得的F1植株豆荚均为绿色,F1自交所得F2中,绿色豆荚:黄色豆荚=3:1,不考虑基因突变,下列分析正确的是( )
      A. 亲代甲、乙植株的基因型分别为AAbb、aaBB
      B. 豌豆植株的豆荚颜色性状的遗传一定不遵循自由组合定律
      C. 若甲植株基因型为AAbb,让F2中绿色豆荚植株自由交配,F3中杂合绿色豆荚植株占4/9
      D. 基因重组会影响豌豆植株种群中A、B的基因频率
      8. 研究表明,中国境内生存着四川大熊猫和陕西大熊猫两个亚种,近30万年来一直处于地理隔离状态。现发现某区域有一个较大的熊猫种群,雌雄数量相当,且雌雄之间可随机交配。不考虑其他因素影响,若该种群中A的基因频率为65%,a的基因频率为35%,下列相关叙述正确的是( )
      A. 大熊猫两个亚种的形态差异是生物与环境间长期协同进化的结果
      B. 该大熊猫种群中全部A基因和a基因的总和构成了种群的基因库
      C. 若A/a基因只位于X染色体上,则该种群中XaY的基因型频率为35%
      D. 大熊猫由肉食性进化为以植物为主的杂食性的实质是种群基因频率的定向改变
      9. 人类糖尿病分为1、2两种类型。1型糖尿病由胰岛功能减退、分泌胰岛素减少所致;2型糖尿病一般是机体的胰岛素敏感性下降造成的。如图为胰岛素分泌的机理,以及在此基础上研究开发出的降糖药物米格列奈钙的作用机制。下列叙述错误的是( )
      A. 餐后血糖升高可引起下丘脑特定区域兴奋,相关副交感神经也会兴奋
      B. 血糖升高会影响KATP通道和Ca2+通道的开闭状态,进而抑制Ca2+内流
      C. 推测葡萄糖可通过细胞膜上GLUT—2的运输进入细胞,使细胞呼吸作用加强
      D. 米格列奈钙能促进胰岛素分泌小泡内pH降低,并促进分泌小泡向细胞膜转运
      10. 某医院收治了一名肺燕麦细胞癌患者,该患者因一次运动后大量饮水出现精神错乱、昏迷而入院,最终诊断为抗利尿激素分泌失调综合征(SIADH),与癌细胞异常分泌抗利尿激素有关,部分检查结果如下表。下列叙述正确的是( )
      A. 据检测结果推测,该患者发病时昏迷可能与脑组织失水有关
      B. 据检测结果推测,该患者的肾上腺髓质功能可能存在异常,导致醛固酮分泌减少
      C. 中枢神经抑制抗利尿激素分泌的调节方式是神经—体液调节
      D. 正常人体内,激素一经靶细胞接受并起作用后就失活,因此需要源源不断地产生
      11. 下列有关植物激素的作用及植物调节剂的应用,正确的是( )
      A. 用乙烯利处理香蕉,可以加快果实的发育使其变软变甜
      B. 植物体能合成乙烯的部位只有果实,且成熟果实的乙烯合成量更多
      C. 用赤霉素处理植物可以使细胞体积增大,因而细胞物质运输效率也增大
      D. 增大黄瓜茎端脱落酸和赤霉素的比值能提高黄瓜产量
      12. 生态学家在研究动物种群数量变化时发现,动物种群有一个合适的种群密度,种群密度过大或过小都不利于种群增长,这种现象被称为阿利氏规律。如图为某山地云南兔种群的出生率和死亡率随种群数量的变化曲线。下列叙述错误的是( )
      A. 图中曲线I、Ⅱ分别表示云南兔出生率和死亡率
      B. 从图中可看出该云南兔种群的K值为160只
      C. 当该云南兔种群数量小于40只时,在自然状态下该种群会逐渐消亡
      D. 依据阿利氏规律,一定程度的集群分布是动物长期生存的必要条件
      13. 穿山甲生活于山区森林、灌丛或林灌的各种环境中,喜食蚂蚁。由于其具有药用价值而遭到滥肆捕杀,导致穿山甲种群数量急剧减少。为进一步加大对穿山甲的保护力度,我国将穿山甲属所有种由国家二级保护野生动物提升至一级。下列保护措施中,不能提高穿山甲环境容纳量的是( )
      A. 穿山甲栖息洞附近投放人工蚂蚁巢穴
      B. 加大穿山甲人工繁殖力度
      C. 扩大穿山甲自然保护区的面积
      D. 减少对穿山甲栖息洞的破坏
      14. 下列关于生物学实验的叙述,正确的是( )
      A. 建立酵母菌种群数量变化的数学模型需要设置对照实验
      B. 探究抗生素对细菌的选择作用需要设置不加滤纸片的对照组
      C. DNA溶于酒精,某些蛋白质不溶于酒精,可利用这一原理初步分离DNA与蛋白质
      D. 探究2,4-D促进插条生根的最适浓度时,需先开展预实验,但不是为了减少实验误差
      15. 酱油是起源于我国的一种调味品。生产企业主要利用脱脂大豆、小麦等原料通过传统发酵方法制作酱油,罐装前经过严格灭菌质检再投放市场。下列有关叙述正确的是( )
      A. 发酵生产过程中,利用产生蛋白酶的霉菌制作酱油
      B. 传统发酵方法简单、成本低、发酵时间短,但品质不可控制
      C. 酱油独特的风味只是由混菌发酵中菌种组成决定的
      D. 成品酱油中富含多种微生物,有助于人体对食物中营养物质的消化吸收
      16. 研究人员通过植物细胞工程技术利用野生型马铃薯(A)和抗青枯病的茄子(B)进行体细胞杂交,培育抗青枯病马铃薯,实验流程如图。在进行“处理1”时,有时会使用到蜗牛消化道提取液。下列相关叙述错误的是( )
      A. 蜗牛消化道提取液中可能含有果胶酶和纤维素酶
      B. 获得的A、B两种原生质体在清水中进行诱导融合
      C. “甲→乙”过程和“乙→试管苗”过程需要更换培养基
      D. 为确定目的植株是否符合育种要求,还需对其进行青枯病抗性检测
      二、非选择题:本题共5小题,共52分。
      17. 叶片中80%的铁位于叶绿体中,参与构成电子传递体PSI/PSⅡ中的铁氧还蛋白(Fd)等。研究表明,水稻在高铁高磷(+Fe+P)时叶片会失绿,高铁可能引发氧化应激,破坏叶绿体的膜结构,并抑制磷的吸收和利用;而在缺铁缺磷(-Fe-P)时,植物可通过激活其他代谢途径来维持生命活动。请分析回答下列问题:
      (1)叶绿体是进行光合作用的主要场所,叶绿体中的叶绿素分布在_____,主要吸收_____光。为探究高铁高磷(+Fe+P)、缺铁缺磷(-Fe-P)两种情况下叶绿素的含量差异,可用_____提取色素。
      (2)水稻吸收的磷肥可参与叶绿体中_____(至少写两种)合成。在缺铁缺磷(-Fe-P)时,植物可通过激活其他代谢途径如促进植物激素_______的合成与运输,促进根系的生长来缓解胁迫。
      (3)PSI和PSⅡ共同参与光合作用过程中电子的传递过程(如图),缺铁会导致PSⅡ受体侧电子传递受阻,进而抑制光合作用。
      ①PSⅡ由_______和蛋白质构成,前者在光能的激发下产生高能电子。
      ②图中该结构上发生的反应为________阶段,光能被PSI和PSⅡ捕获后,可直接用于_______过程。同时光照还可通过Fd调节卡尔文循环,在光照下,相关酶的—S—S—(二硫键)被还原成—SH(巯基),使酶被激活。综合以上分析,可以推测光的作用是_______。
      18. GPR39是一种G蛋白偶联受体,广泛表达于多个组织器官,包括神经、内分泌、消化、循环、免疫、生殖等系统。GPR39被证实在维持神经系统稳态中发挥着重要的作用,为探究它在脑出血小鼠脑损伤治疗中的作用机制,科研人员利用小鼠进行了相关实验研究。回答下列问题:
      (1)在极端寒冷的环境条件下,感受到寒冷刺激后,正常小鼠_________(填“交感”或“副交感”)神经会兴奋,并通过皮肤下的传入神经将信号迅速传导至________(填具体区域)产生冷觉。
      (2)此外,寒冷刺激还能引发小鼠皮肤的_______(生理反应),以减少热量的散失。与此同时位于________的体温调节中枢会促进________(填一种激素名称)等的释放,这种激素作用于全身细胞,促进细胞代谢,增加产热量,以维持体温恒定。
      (3)科研人员利用大小一致、生理状况相同的小鼠进行如图所示5组对照实验。从小鼠尾部抽取静脉血注入脑部,建立第2组~第5组所用的脑出血脑损伤模型小鼠(C57),则第1组正常小鼠应如何处理?_______。对3~5组模型小鼠(C57)给予3种不同剂量(4、12、36mg/kg)的TMN1324(GPR39激活剂)灌胃处理,对2组模型小鼠(C57+NS组)进行灌胃等量生理盐水处理,监测小鼠的记忆功能(如图所示),据图可说明________(至少答出1点)。
      19. 赵州雪花梨是河北省赵县的著名特产,具有2000多年的栽培历史。为提升雪花梨产量和质量,研究人员对面积相近的甲、乙两个雪花梨果园进行研究,果园甲使用化肥,林下几乎没有植被,雪花梨产量高;果园乙不使用化肥,林下植被丰富,雪花梨产量低。研究者调查了这两个果园中的昆虫种类、个体数量及其中害虫、天敌的比例,结果见下表。
      请回答下列问题:
      (1)梨黄粉蚜是果园里常见昆虫,调查其种群密度时常用的方法是_____。与果园甲相比,果园乙的昆虫物种丰富度较高的原因是_______。
      (2)梨黄粉蚜是梨树害虫,瓢虫捕食梨黄粉蚜等梨树害虫后,被捕食的梨黄粉蚜体内有机物中的能量去向是_______。研究人员发现,梨黄粉蚜和瓢虫的生物总能量基本相同,从能量流动规律角度分析,其原因是________。
      (3)碳在果园生物群落中主要以_______的形式传递,碳循环具有全球性的主要原因是_______。
      (4)在提升雪花梨产量和品质时,需考虑梨树的环境容纳量等因素,这样做的目的是________。
      20. 某种仓鼠毛色受常染色体上独立遗传的两对等位基因(D/d和E/e)控制。当基因D和E同时存在时,毛色为黑色;无基因D、E则毛色为白色;只存在基因D时毛色为灰色,此外,基因d和E存在于同一配子中会导致该配子不育。某亲本黑色仓鼠与灰色仓鼠杂交,F1中出现灰色、黑色及白色三种毛色不同的仓鼠。完成下列问题:
      (1)根据题干信息,亲本黑色仓鼠的基因型为______,其可产生_____种可育配子,F1中共有_______种基因型,其中白色仓鼠的基因型为_______。
      (2)不考虑互换和突变,若让F1中黑色仓鼠随机交配,则所得后代中白色仓鼠的概率为______。若让F1黑色仓鼠测交,则所得后代的表型及比例为_______。
      (3)科学家偶然在上述仓鼠群体中发现了一种毛色为黄色的仓鼠,进一步研究发现黄色仓鼠是基因D/d突变所致(E/e基因对黄色毛色没有影响),科学家选择了若干只黄色仓鼠和纯合白色仓鼠的相关基因进行电泳,电泳结果如图所示(其中1~4号为黄色仓鼠,5~8号为白色仓鼠)。
      根据实验结果可知,条带_______为突变基因,黄色相对于白色为_______(填“显性”或“隐性”)性状,判断理由是________。
      21. 北京大学贾桂芳课题组、美国芝加哥大学何川课题组、贵州大学宋宝安课题组将水稻转入肥胖基因(FTO基因),单株产量提高了三倍。科研人员构建含肥胖基因的重组质粒,主要技术流程如图所示。图中HindⅢ、BamHI、PstI、XhI和EcRI表示限制酶,NptⅡ为卡那霉素抗性基因。请回答下列问题:
      (1)获取FTO基因时,需要先从细胞中提取_______,再通过逆转录过程获得cDNA,进而通过PCR扩增FTO基因;引物的作用是________。
      (2)PCR的产物可通过电泳鉴定,如果待测FTO基因片段的泳道出现杂带,原因可能是复性时温度偏_______(填“高”或“低”),导致________。
      (3)构建重组质粒时,先将Bt基因替换为FTO基因。扩增FTO基因前,要在两种引物的5'端加入图示限制酶_________的识别序列。过程②构建重组质粒选用的酶是_________。
      (4)常用________法将FTO基因导入水稻细胞,转化后的细胞在培养基上培养。配制培养基时,除了营养物质和激素外,还需要的物质是_______。
      大通县2025年普通高等学校招生考试第三次模拟考试
      生物学试题
      注意事项:
      1.答卷前,考生务必将自己的姓名、考场号、座位号、准考证号填写在答题卡上。
      2.回答选择题时,选出每小题答案后,用铅笔把答题卡上对应题目的答案标号涂黑,如需改动,用橡皮擦干净后,再选涂其他答案标号。回答非选择题时,将答案写在答题卡上,写在本试卷上无效。
      3.考试结束后,将本试卷和答题卡一并交回。
      考试时间为75分钟,满分100分
      一、选择题:本题共16小题,每小题3分,共48分。每小题只有一个选项符合题目要求。
      1. 小麦是我国北方重要的经济作物,小麦种子的根在种子萌发时突破种皮开始生长,初期主要依靠胚乳提供营养。下列相关叙述正确的是( )
      A. 铁、锌、锰、硼、铅都是组成小麦细胞的微量元素
      B. 小麦种子根长出后吸收的无机盐在细胞中主要以离子形式存在
      C. 胚乳中的淀粉在人体内环境水解后可为组织细胞提供能量
      D. 小麦种子萌发时,细胞中结合水的比例和有机物含量变化相反
      【答案】B
      【解析】
      【分析】组成细胞的元素:①大量元素:C、H、O、N、P、S、K、Ca、Mg等;②微量元素:Fe、Mn、B、Zn、M、Cu等;③主要元素:C、H、O、N、P、S;④基本元素:C、H、O、N。
      【详解】A、小麦细胞中的微量元素主要有Fe、Mn、B、Zn、M、Cu,Pb是有害的重金属,不是组成小麦细胞的微量元素,A错误;
      B、无机盐主要以离子形式存在,小麦种子的根长出后吸收的无机盐在细胞中主要以离子形式存在,B正确;
      C、胚乳中的淀粉在消化道中被水解,消化道是与外界环境相通的管道,不属于内环境,C错误;
      D、小麦种子萌发时,细胞代谢旺盛,细胞中结合水的比例会减少,有机物随细胞呼吸消耗也会减少,两者变化相同,D错误。
      故选B。
      2. 线粒体内膜中含有多种蛋白,能参与线粒体的物质转运、能量转换和信号转导,其中绝大部分蛋白来自细胞核基因编码,少部分来自线粒体基因编码。下列叙述正确的是( )
      A. 细胞核基因能与蛋白质结合形成复合体,线粒体基因不能与蛋白质结合形成复合体
      B. 细胞核基因编码的蛋白质来自细胞核,线粒体基因编码的蛋白质来自细胞质基质
      C. 起始密码子和终止密码子分别位于线粒体蛋白基因的首端和尾端
      D. 线粒体中催化NADH与氧气结合生成水的酶分布在线粒体内膜上
      【答案】D
      【解析】
      【分析】线粒体和叶绿体中都含有少量DNA,故为半自主性细胞器,但其中的大多数蛋白质的合成依然受到细胞核中相关基因的控制。生物膜的结构特点是具有一定的流动性,其原因是因为组成膜的磷脂分子和大多数蛋白质分子都是可以运动的。
      【详解】A、细胞核基因能与蛋白质结合形成染色体,线粒体基因也能与蛋白质结合形成复合体,如转录时可与RNA聚合酶结合,A错误;
      B、细胞核基因编码的蛋白质来自细胞质基质的核糖体,线粒体基因编码的蛋白质来自线粒体中的核糖体,B错误;
      C、起始密码子和终止密码子位于上mRNA上,不在DNA上,C错误;
      D、NADH与氧气结合生成水是在有氧呼吸的第三阶段,发生在线粒体内膜上,催化该反应的酶分布在线粒体内膜上,D正确。
      故选D。
      3. 纳米酶是一类蕴含酶学特性的纳米材料,具有催化活性高、稳定、成本低和易于大规模生产等特点。研究人员制备了能催化H2O2分解的纳米酶,如图是探究其特性的一项实验结果,图中“△DO”表示加入H2O25min后反应体系中溶氧量的变化情况。下列相关叙述正确的是( )
      A. 该纳米酶的最适pH为8.0
      B. 该纳米酶在发挥作用后被迅速降解为氨基酸
      C. 纳米酶通过与底物结合发挥作用,能显著降低化学反应的活化能
      D. 实验过程中应控制好纳米酶的用量、H2O2溶液的浓度、O2的浓度等无关变量
      【答案】C
      【解析】
      【分析】1、分子从常态转变为容易发生化学反应的活跃状态所需要的能量称为活化能。酶促使化学反应进行,但酶并没有给化学反应提供能量,而是降低了化学反应的活化能,使化学反应只需要较少的能量就能发生。正是由于酶的催化作用,细胞代谢才能在温和条件下快速进行。
      2、实验过程中可以变化的因素称为变量。其中人为改变的变量称做自变量;随着自变量的变化而变化的变量称做因变量。除自变量外,实验过程中可能还会存在一些可变因素,对实验结果造成影响,这些变量称为无关变量。
      【详解】A、pH为8.0不一定是该纳米酶的最适pH,需要进一步增大pH进行探究,A错误;
      B、纳米酶在催化作用前后性质和数量暂时保持不变,即不会被降解,B错误;
      C、酶发挥作用时,通常其活性中心会与所催化的反应物结合,作用机理是降低化学反应的活化能,C正确;
      D、O2浓度是因变量,D错误。
      故选C。
      4. 原发性主动运输可以直接利用ATP水解释放的能量,使镶嵌在细胞膜上的特异性蛋白磷酸化,进而推动一些无机盐离子的运输;继发性主动运输并不直接利用ATP,而是依靠原发性主动运输建立的离子梯度来推动葡萄糖、氨基酸等有机小分子的运输。下列相关叙述正确的是( )
      A. 特异性蛋白即膜上的载体蛋白,磷酸化时伴随着空间构象的改变
      B. 继发性主动运输不需要ATP水解直接供能,为放能反应
      C. 继发性主动运输可同时运输离子与葡萄糖等有机小分子,其转运蛋白不具有特异性
      D. 人成熟红细胞通过细胞膜上的葡萄糖载体吸收葡萄糖,属于继发性主动运输
      【答案】A
      【解析】
      【分析】根据题干信息,细胞膜上的主动运输分为原发性主动运输和继发性主动运输。原发性主动运输直接利用ATP水解为载体蛋白提供能量,继发性主动运输的能量来源于某种离子的跨膜浓度梯度形成的势能。两者都是借助转运载体蛋白逆浓度梯度运输物质,都需要能量。
      【详解】A、参与主动运输的膜蛋白为转运蛋白中的载体蛋白,所以特异性蛋白即膜上的载体蛋白,ATP水解时末端的磷酸基团脱离下来与载体蛋白结合使其磷酸化,此时载体蛋白的空间构象会发生改变,A正确;
      B、继发性主动运输虽不需要ATP水解直接供能,但要依靠原发性主动运输建立的离子梯度来运输一些有机小分子,所以仍然是吸能反应,B错误;
      C、继发性主动运输依靠载体蛋白,载体蛋白具有特异性,C错误;
      D、葡萄糖进入人体成熟红细胞方式是协助扩散,需要载体蛋白协助,不消耗能量,不属于主动运输,D错误。
      故选A。
      5. 噬菌体侵染细菌实验中,需用T2噬菌体与大肠杆菌混合,使其侵染大肠杆菌,通过追踪物质的去向,进一步明确其遗传物质。下列相关叙述正确的是( )
      A. 用35S标记的噬菌体侵染细菌,若保温时间过长,会影响上清液放射性的强度
      B. 分别用含32P、35S的培养基培养噬菌体可获得被标记的噬菌体
      C. 该实验证明了T2噬菌体的主要遗传物质是DNA
      D. 该实验不可采用3H对噬菌体进行标记
      【答案】D
      【解析】
      【分析】T2噬菌体侵染细菌的实验步骤:分别用35S或32P标记噬菌体→噬菌体与大肠杆菌混合培养→噬菌体侵染未被标记的细菌→在搅拌器中搅拌,然后离心,检测上清液和沉淀物中的放射性物质。
      【详解】A、35S标记的是噬菌体的蛋白质外壳,而蛋白质外壳在侵染细菌时并没有进入细菌体内,而是留在细菌外部,因此,无论保温时间长短,蛋白质外壳都会分布在离心后的上清液中,其放射性强度保持不变,A错误;
      B、噬菌体必须寄生于活细胞才能繁殖,因此分别用含32P、35S的培养基培养噬菌体不能获得被标记的噬菌体,B错误;
      C、该实验证明了T2噬菌体的遗传物质是DNA,C错误;
      D、DNA和蛋白质都含有3H元素,故噬菌体侵染细菌实验中不能用3H对噬菌体进行标记,D正确。
      故选D。
      6. PX小体是动物细胞储存磷酸盐(Pi)的细胞器,而酵母菌和植物细胞中没有PX小体,但它们有一种共同的细胞器储存Pi。研究发现,磷酸盐感应蛋白(PX)存在于动物细胞的PX小体中。当磷酸盐缺乏时,果蝇中肠细胞的有丝分裂次数会显著增加,此时PX编码基因的表达水平会下调。下列相关叙述正确的是( )
      A. 在翻译形成PX时,一种tRNA可转运多种氨基酸
      B. 磷酸盐缺乏时,PX编码基因的碱基序列发生改变,导致表达水平下调
      C. PX基因转录时,解旋酶可以与启动子结合并催化氢键断裂
      D. 推测植物细胞内的Pi最可能储存在液泡中
      【答案】D
      【解析】
      【分析】转录是以DNA的一条链为模板在RNA聚合酶的作用下形成RNA的过程。
      【详解】A、tRNA是转运氨基酸工具,一种tRNA只能转运一种氨基酸,A错误;
      B、磷酸盐缺乏时,磷酸盐感应蛋白编码基因PX表达水平下调,题干并未提到基因会发生突变,B错误;
      C、PX基因转录时,RNA聚合酶可以与启动子结合并催化双链解旋,氢键断裂,C错误;
      D、Pi作为无机盐被吸收进入细胞内,酵母菌和植物细胞有一种共同的细胞器储存Pi,最有可能储存在液泡中,D正确。
      故选D。
      7. 基因A/a和基因B/b控制豌豆植株的豆荚颜色(未成熟时),含基因A表现为绿色,含基因B、不含基因A表现为黄色,同时不含基因A和B表现为白色。将纯种绿色豆荚植株甲与纯种黄色豆荚植株乙杂交,获得的F1植株豆荚均为绿色,F1自交所得F2中,绿色豆荚:黄色豆荚=3:1,不考虑基因突变,下列分析正确的是( )
      A. 亲代甲、乙植株的基因型分别为AAbb、aaBB
      B. 豌豆植株的豆荚颜色性状的遗传一定不遵循自由组合定律
      C. 若甲植株基因型为AAbb,让F2中绿色豆荚植株自由交配,F3中杂合绿色豆荚植株占4/9
      D. 基因重组会影响豌豆植株种群中A、B的基因频率
      【答案】C
      【解析】
      【分析】1、基因的分离定律的实质:在杂合体的细胞中,位于一对同源染色体上的等位基因,具有一定的独立性,在减数分裂形成配子的过程中,等位基因会随同源染色体的分开而分离,分别进入两个配子中,独立地随配子遗传给后代。
      2、基因的自由组合定律的实质是:位于非同源染色体上的非等位基因的分离或组合是互不干扰的;在减数分裂过程中,同源染色体上的等位基因彼此分离的同时非同源染色体上的非等位基因自由组合。
      【详解】A、纯种绿色豆荚植株甲(AAbb或AABB)与纯种黄色豆荚植株乙(aaBB)杂交,F1基因型是AaBb或AaBB。F1自交所得F2中,绿色豆荚:黄色豆荚=3:1,如果F1的基因型为AaBb,则甲、乙植株的基因型分别为AAbb、aaBB(此时A、b基因连锁,a、B基因连锁),如果F1的基因型为AaBB,则甲、乙植株的基因型分别为AABB、aaBB,A错误;
      B、当甲、乙植株的基因型分别为AABB、aaBB时,F1为AaBB,基因A/a和基因B/b也可能位于两对不同的同源染色体上,即遵循自由组合定律,B错误;
      C、若甲植株基因型为AAbb,由上述解析可得出F2中绿色豆荚植株基因型为1/3AAbb、2/3AaBb(A、b基因连锁,a、B基因连锁),产生的配子种类及比例为Ab:aB=2:1。让绿色豆荚植株自由交配,可得后代F3中杂合绿色植株(AaBb)占2/3×1/3+1/3×2/3=4/9,C正确;
      D、基因重组是控制不同性状的基因的重新组合,基因重组不会影响种群的基因频率,D错误。
      故选C。
      8. 研究表明,中国境内生存着四川大熊猫和陕西大熊猫两个亚种,近30万年来一直处于地理隔离状态。现发现某区域有一个较大的熊猫种群,雌雄数量相当,且雌雄之间可随机交配。不考虑其他因素影响,若该种群中A的基因频率为65%,a的基因频率为35%,下列相关叙述正确的是( )
      A. 大熊猫两个亚种的形态差异是生物与环境间长期协同进化的结果
      B. 该大熊猫种群中全部A基因和a基因的总和构成了种群的基因库
      C. 若A/a基因只位于X染色体上,则该种群中XaY的基因型频率为35%
      D. 大熊猫由肉食性进化为以植物为主的杂食性的实质是种群基因频率的定向改变
      【答案】D
      【解析】
      【分析】现代生物进化理论:种群是生物进化的基本单位;生物进化的实质是种群基因频率的改变;突变和基因重组、自然选择及隔离是物种形成过程的三个基本环节;突变和基因重组产生生物进化的原材料;自然选择使种群的基因频率定向改变并决定生物进化的方向;隔离是新物种形成的必要条件。
      【详解】A、协同进化发生在不同物种之间以及生物与环境之间,四川大熊猫和陕西大熊猫是两个亚种,还属于同一物种,二者形态的不同是长期处于不同的环境自然选择的结果,A错误;
      B、基因库是一个群体中所有个体的全部基因的总和,因此,大熊猫种群中全部A基因和a基因的总和不能构成大熊猫种群的基因库,B错误;
      C、若A/a基因只位于X染色体上,则雄性群体中XaY的基因型频率=a的基因频率=35%,该种群(雌雄数量相当)中XaY的基因型频率为35%÷2=17.5%,C错误;
      D、生物进化的实质是种群基因频率的定向改变,因此,大熊猫由肉食性动物进化为以植物为主的杂食性动物的实质是种群基因频率的定向改变,D正确。
      故选D。
      9. 人类糖尿病分为1、2两种类型。1型糖尿病由胰岛功能减退、分泌胰岛素减少所致;2型糖尿病一般是机体的胰岛素敏感性下降造成的。如图为胰岛素分泌的机理,以及在此基础上研究开发出的降糖药物米格列奈钙的作用机制。下列叙述错误的是( )
      A. 餐后血糖升高可引起下丘脑特定区域兴奋,相关副交感神经也会兴奋
      B. 血糖升高会影响KATP通道和Ca2+通道的开闭状态,进而抑制Ca2+内流
      C. 推测葡萄糖可通过细胞膜上GLUT—2的运输进入细胞,使细胞呼吸作用加强
      D. 米格列奈钙能促进胰岛素分泌小泡内pH降低,并促进分泌小泡向细胞膜转运
      【答案】B
      【解析】
      【分析】题图分析,葡萄糖通过载体蛋白顺浓度梯度进入胰岛B细胞,葡萄糖进入胰岛B细胞后,被氧化分解为CO2和H2O,同时产生ATP,导致ATP上升,进而影响图示ATP敏感的K+通道和Ca2+通道的开闭状态,使K+通道关闭,K+外流停止,使Ca2+通道打开,Ca2+内流促进胰岛素的分泌。
      【详解】A、餐后血糖升高可引起下丘脑特定区域兴奋,相关副交感神经兴奋,引起胰岛B细胞合成并分泌胰岛素增多,A正确;
      B、由图可知,血糖浓度升高通过细胞膜上GLUT-2的运输使进入该细胞的葡萄糖增加,使细胞中的呼吸作用增强,产生的ATP含量增多,ATP/ADP上升,进而影响ATP敏感型K+通道关闭,激活Ca2+通道,促进Ca2+内流,B错误;
      C、结合图示可知,葡萄糖可通过细胞膜上GLUT-2的运输进入细胞,该过程为协助扩散过程,进入细胞的葡萄糖使细胞呼吸作用加强,C正确;
      D、米格列奈钙进入胰岛B细胞,激活内质网,从而促进胰岛素的释放。米格列奈钙能使细胞质中的H+流入小泡内,促进胰岛素分泌小泡内pH的降低和向细胞膜转运,有利于胰岛素的释放,D正确。
      故选B。
      10. 某医院收治了一名肺燕麦细胞癌患者,该患者因一次运动后大量饮水出现精神错乱、昏迷而入院,最终诊断为抗利尿激素分泌失调综合征(SIADH),与癌细胞异常分泌抗利尿激素有关,部分检查结果如下表。下列叙述正确的是( )
      A. 据检测结果推测,该患者发病时昏迷可能与脑组织失水有关
      B. 据检测结果推测,该患者的肾上腺髓质功能可能存在异常,导致醛固酮分泌减少
      C. 中枢神经抑制抗利尿激素分泌的调节方式是神经—体液调节
      D. 正常人体内,激素一经靶细胞接受并起作用后就失活,因此需要源源不断地产生
      【答案】D
      【解析】
      【分析】人体的水平衡调节过程:
      (1)当人体失水过多、饮水不足或吃的食物过咸时→细胞外液渗透压升高→下丘脑渗透压感受器受到刺激→垂体释放抗利尿激素增多→肾小管、集合管对水分的重吸收增加→尿量减少。同时大脑皮层产生渴觉(主动饮水)。
      (2)体内水过多时→细胞外液渗透压降低→下丘脑渗透压感受器受到刺激→垂体释放抗利尿激素减少→肾小管、集合管对水分的重吸收减少→尿量增加。
      【详解】A、患者血浆渗透压较低,水分进入组织液,组织液水分增多,引起组织水肿,导致昏迷,A错误;
      B、醛固酮是由肾上腺皮质分泌的,B错误;
      C、中枢神经抑制ADH分泌的过程有神经系统的参与,调节方式是神经调节,C错误;
      D、机体内为维持激素含量的动态平衡,激素需要源源不断的产生,原因是激素一经靶细胞接受并起作用后就被灭活了,D正确。
      故选D。
      11. 下列有关植物激素的作用及植物调节剂的应用,正确的是( )
      A. 用乙烯利处理香蕉,可以加快果实的发育使其变软变甜
      B. 植物体能合成乙烯的部位只有果实,且成熟果实的乙烯合成量更多
      C. 用赤霉素处理植物可以使细胞体积增大,因而细胞物质运输效率也增大
      D. 增大黄瓜茎端脱落酸和赤霉素的比值能提高黄瓜产量
      【答案】D
      【解析】
      【分析】乙烯利是一种优质高效植物生长调节剂,具有促进果实成熟的作用;赤霉素能促进细胞伸长生长;细胞分裂素促进细胞分裂,生长素促进细胞伸长生长;脱落酸能抑制细胞分裂,促进果实的衰老和脱落。
      【详解】A、用乙烯利处理香蕉,可以加快果实的成熟而非发育,A错误;
      B、植物体的各个部位都能产生乙烯,B错误;
      C、体细胞体积增大,相对表面积减小,因而细胞物质运输效率下降,C错误;
      D、增大黄瓜茎端脱落酸和赤霉素的比值能促进雌花的分化,进而提高黄瓜产量,D正确。
      故选D。
      12. 生态学家在研究动物种群数量变化时发现,动物种群有一个合适的种群密度,种群密度过大或过小都不利于种群增长,这种现象被称为阿利氏规律。如图为某山地云南兔种群的出生率和死亡率随种群数量的变化曲线。下列叙述错误的是( )
      A. 图中曲线I、Ⅱ分别表示云南兔出生率和死亡率
      B. 从图中可看出该云南兔种群的K值为160只
      C. 当该云南兔种群数量小于40只时,在自然状态下该种群会逐渐消亡
      D. 依据阿利氏规律,一定程度的集群分布是动物长期生存的必要条件
      【答案】A
      【解析】
      【分析】种群的数量特征包括种群密度、年龄结构、性别比例、出生率和死亡率、迁入率和迁出率,种群密度是种群最基本的数量特征。
      【详解】A、据图可知,曲线Ⅰ随着种群数量增加,死亡率是逐渐增加的,且种群数量小于40只或大于160只时,曲线Ⅰ都在曲线Ⅱ之上,据题干信息可知,种群密度过大或过小都不利于种群增长,则图中曲线Ⅰ表示死亡率,曲线Ⅱ表示出生率,A错误;
      B、分析曲线可知,当种群数量为160只时,出生率等于死亡率,K值为160只,B正确;
      C、由图可知,当该动物的种群数量小于40只时,由于种群数量太小,死亡率大于出生率,而种群的延续需要有一定的个体数量为基础,因而在自然状态下该种群会逐渐消亡,C正确;
      D、根据阿利氏规律可知,集群分布有利于个体交配和繁殖,有利于结群防卫以及降低被捕食的几率,有利于对食物搜索与利用,有利于抵御不利环境,因而一定程度的集群分布是动物长期生存的必要条件,D正确。
      故选A。
      13. 穿山甲生活于山区森林、灌丛或林灌的各种环境中,喜食蚂蚁。由于其具有药用价值而遭到滥肆捕杀,导致穿山甲种群数量急剧减少。为进一步加大对穿山甲的保护力度,我国将穿山甲属所有种由国家二级保护野生动物提升至一级。下列保护措施中,不能提高穿山甲环境容纳量的是( )
      A. 在穿山甲栖息洞附近投放人工蚂蚁巢穴
      B. 加大穿山甲人工繁殖力度
      C. 扩大穿山甲自然保护区的面积
      D. 减少对穿山甲栖息洞的破坏
      【答案】B
      【解析】
      【分析】1、决定种群密度的因素有出生率、死亡率、迁入率和迁出率,年龄结构通过影响出生率和死亡率来影响种群密度,而性别比例通过影响出生率来影响种群密度。
      2、当食物和空间条件充裕、气候适宜、没有敌害等条件下,种群的数量每年以一定倍数增长,种群数量会呈现指数增长。而自然界的资源和空间总是有限的,种群数量往往表现出逻辑斯谛增长。
      【详解】A、环境容纳量是指环境不被破坏的前提下所能容纳的最大值,在穿山甲栖息洞附近投放人工蚂蚁巢穴,可增加穿山甲食物资源,提高穿山甲环境容纳量,不符合题意,A错误;
      B、加大穿山甲人工繁殖力度可暂时增加穿山甲的数量,但其生活环境并未改变,因而不能提高穿山甲环境容纳量,符合题意,B正确;
      C、扩大穿山甲自然保护区的面积,会增加穿山甲的生存空间,有利于提高穿山甲的环境容纳量,不符合题意,C错误;
      D、减少对穿山甲栖息洞的破坏,可提供更多的栖息空间,提高穿山甲环境容纳量,不符合题意,D错误。
      故选B。
      14. 下列关于生物学实验叙述,正确的是( )
      A. 建立酵母菌种群数量变化的数学模型需要设置对照实验
      B. 探究抗生素对细菌的选择作用需要设置不加滤纸片的对照组
      C. DNA溶于酒精,某些蛋白质不溶于酒精,可利用这一原理初步分离DNA与蛋白质
      D. 探究2,4-D促进插条生根的最适浓度时,需先开展预实验,但不是为了减少实验误差
      【答案】D
      【解析】
      【分析】“对照原则”是中学生物实验设计中最常用的原则,通过设置对照实验,既可排除无关变量的影响,又可增加实验结果的可信度和说服力。一个实验可包括实验组和对照组,实验组,是接受实验变量处理的对象组,所处理的变量就是我们要研究的内容;对照组,也称控制组,是不接受实验变量处理的对象组。按对照的内容和形式上的不同,常用的对照类型有空白对照、自身对照、相互对照、条件对照、配对对照、标准对照、阳性对照、阴性对照、安慰剂对照等9种类型。
      【详解】A、研究酵母菌种群数量变化需要建立数学模型,以时间为横坐标,种群数量为纵坐标,在时间上构成了前后对照,不需要另设对照实验,A错误;
      B、探究抗生素对细菌的选择作用,需要加入不含抗生素的滤纸片作为对照组,B错误;
      C、DNA不溶于酒精,某些蛋白质溶于酒精,可利用这一原理初步分离DNA与蛋白质,C错误;
      D、探究2,4-D促进插条生根的最适浓度时,需先开展预实验能有效避免浪费,而不是为了减少实验误差,D正确。
      故选D。
      15. 酱油是起源于我国的一种调味品。生产企业主要利用脱脂大豆、小麦等原料通过传统发酵方法制作酱油,罐装前经过严格灭菌质检再投放市场。下列有关叙述正确的是( )
      A. 发酵生产过程中,利用产生蛋白酶的霉菌制作酱油
      B. 传统发酵方法简单、成本低、发酵时间短,但品质不可控制
      C. 酱油独特的风味只是由混菌发酵中菌种组成决定的
      D. 成品酱油中富含多种微生物,有助于人体对食物中营养物质的消化吸收
      【答案】A
      【解析】
      【分析】制作酱油的过程中利用的微生物主要有米曲霉、酵母菌和乳酸菌等,其中米曲霉能够产生蛋白酶和脂肪酶,将蛋白质和脂肪分别水解成小分子的肽和氨基酸、甘油和脂肪酸。
      【详解】A、利用产生蛋白酶的霉菌(如黑曲霉),将原料中的蛋白质水解成小分子的肽和氨基酸,然后经淋洗、调制成酱油,A正确;
      B、传统发酵方法简单、成本低、发酵时间可以控制,品质也可进行控制,B错误;
      C、传统发酵菌种中微生物的种类、代谢特点、种间关系等都是造成不同发酵制品风味和营养物质有差异的原因,C错误;
      D、分析题意可知,成品酱油罐装前经过了严格的灭菌质检,故成品酱油中不会含有多种微生物,D错误。
      故选A。
      16. 研究人员通过植物细胞工程技术利用野生型马铃薯(A)和抗青枯病的茄子(B)进行体细胞杂交,培育抗青枯病马铃薯,实验流程如图。在进行“处理1”时,有时会使用到蜗牛消化道提取液。下列相关叙述错误的是( )
      A. 蜗牛消化道提取液中可能含有果胶酶和纤维素酶
      B. 获得的A、B两种原生质体在清水中进行诱导融合
      C. “甲→乙”过程和“乙→试管苗”过程需要更换培养基
      D. 为确定目的植株是否符合育种要求,还需对其进行青枯病抗性检测
      【答案】B
      【解析】
      【分析】植物体细胞杂交技术:就是将不同种的植物体细胞原生质体在一定条件下融合成杂种细胞,并把杂种细胞培育成完整植物体的技术。
      【详解】A、植物细胞壁的主要成分是纤维素和果胶,“处理1”是利用纤维素酶和果胶酶去除植物细胞壁。据题意可推知蜗牛消化道提取液中可能含有纤维素酶和果胶酶,A正确;
      B、获得的两种原生质体要在等渗溶液中进行融合,防止原生质体过度吸水或者失水,B错误;
      C、由图可知“甲→乙”过程是脱分化,“乙→试管苗”过程是再分化,由于诱导愈伤组织的形成和诱导愈伤组织分化形成试管苗所需的生长素和细胞分裂素的比例不同,所以“甲→乙”过程和“乙→试管苗”过程需要更换培养基,C正确;
      D、该技术的目的是培养抗青枯病马铃薯,为确定目的植株是否符合育种要求,还需进行个体生物学水平的检测,即需要对其进行青枯病抗性检测,D正确。
      故选B。
      二、非选择题:本题共5小题,共52分。
      17. 叶片中80%的铁位于叶绿体中,参与构成电子传递体PSI/PSⅡ中的铁氧还蛋白(Fd)等。研究表明,水稻在高铁高磷(+Fe+P)时叶片会失绿,高铁可能引发氧化应激,破坏叶绿体的膜结构,并抑制磷的吸收和利用;而在缺铁缺磷(-Fe-P)时,植物可通过激活其他代谢途径来维持生命活动。请分析回答下列问题:
      (1)叶绿体是进行光合作用的主要场所,叶绿体中的叶绿素分布在_____,主要吸收_____光。为探究高铁高磷(+Fe+P)、缺铁缺磷(-Fe-P)两种情况下叶绿素的含量差异,可用_____提取色素。
      (2)水稻吸收的磷肥可参与叶绿体中_____(至少写两种)合成。在缺铁缺磷(-Fe-P)时,植物可通过激活其他代谢途径如促进植物激素_______的合成与运输,促进根系的生长来缓解胁迫。
      (3)PSI和PSⅡ共同参与光合作用过程中电子的传递过程(如图),缺铁会导致PSⅡ受体侧电子传递受阻,进而抑制光合作用。
      ①PSⅡ由_______和蛋白质构成,前者在光能的激发下产生高能电子。
      ②图中该结构上发生的反应为________阶段,光能被PSI和PSⅡ捕获后,可直接用于_______过程。同时光照还可通过Fd调节卡尔文循环,在光照下,相关酶的—S—S—(二硫键)被还原成—SH(巯基),使酶被激活。综合以上分析,可以推测光的作用是_______。
      【答案】(1) ①. 类囊体薄膜 ②. 红光和蓝紫 ③. 无水乙醇/有机溶剂
      (2) ①. ATP、NADPH ②. 生长素
      (3) ①. 光合色素 ②. 光反应 ③. 水分解为氧气和H+以及NADPH的合成 ④. 为光合作用提供能量并作为一种信号
      【解析】
      【分析】光合作用,通常是指绿色植物(包括藻类)吸收光能,把二氧化碳和水合成有机物,同时释放氧气的过程。光合作用分为光反应阶段和暗反应阶段。光反应阶段的特征是在光驱动下生成氧气、ATP和NADPH的过程。暗反应阶段是利用光反应生成NADPH和ATP使气体二氧化碳还原为糖。由于这阶段基本上不直接依赖于光,而只是依赖于NADPH和ATP的提供,故称为暗反应阶段。
      【小问1详解】
      叶绿体是进行光合作用的主要场所,叶绿体中的叶绿素分布在类囊体薄膜上,主要吸收红光和蓝紫光。根据绿叶中的光合色素可溶解在有机溶剂无水乙醇中,所以为探究高铁高磷(+Fe+P)、缺铁缺磷(-Fe-P)两种情况下叶绿素的含量差异,可用无水乙醇提取色素。
      【小问2详解】
      肥料中的磷元素可参与构成叶绿体中的ATP、NADPH。生长素在器官水平上可以促进侧根和不定根的发生,所以在缺铁缺磷(-Fe-P)时,植物可通过激活其他代谢途径如促进生长素的合成与运输,促进根系的生长来缓解胁迫。
      【小问3详解】
      ①根据题图可知,PSⅡ能够捕获光能,推知其由光合色素和蛋白质构成,前者在光能的激发下产生高能电子。②光合作用过程中,光反应阶段利用光能将水分解产生氧气、NADPH和H+,因此光可为光合作用提供能量;由题意可知,光照能通过特定系统使相关酶的结构改变,从而激活酶,进而调节光合作用,说明光起到了传递信号、调控光合作用过程的作用,因此光可作为一种信号。
      18. GPR39是一种G蛋白偶联受体,广泛表达于多个组织器官,包括神经、内分泌、消化、循环、免疫、生殖等系统。GPR39被证实在维持神经系统稳态中发挥着重要的作用,为探究它在脑出血小鼠脑损伤治疗中的作用机制,科研人员利用小鼠进行了相关实验研究。回答下列问题:
      (1)在极端寒冷的环境条件下,感受到寒冷刺激后,正常小鼠_________(填“交感”或“副交感”)神经会兴奋,并通过皮肤下的传入神经将信号迅速传导至________(填具体区域)产生冷觉。
      (2)此外,寒冷刺激还能引发小鼠皮肤_______(生理反应),以减少热量的散失。与此同时位于________的体温调节中枢会促进________(填一种激素名称)等的释放,这种激素作用于全身细胞,促进细胞代谢,增加产热量,以维持体温恒定。
      (3)科研人员利用大小一致、生理状况相同的小鼠进行如图所示5组对照实验。从小鼠尾部抽取静脉血注入脑部,建立第2组~第5组所用的脑出血脑损伤模型小鼠(C57),则第1组正常小鼠应如何处理?_______。对3~5组模型小鼠(C57)给予3种不同剂量(4、12、36mg/kg)的TMN1324(GPR39激活剂)灌胃处理,对2组模型小鼠(C57+NS组)进行灌胃等量生理盐水处理,监测小鼠的记忆功能(如图所示),据图可说明________(至少答出1点)。
      【答案】(1) ①. 交感 ②. 大脑皮层
      (2) ①. (毛细)血管收缩、汗腺分泌减少 ②. 下丘脑 ③. 甲状腺激素(或肾上腺素)
      (3) ①. 在小鼠相同部位注射等体积(或等量)的生理盐水 ②. 脑出血会损伤小鼠记忆功能;TMN1324激活GPR39后能改善脑出血小鼠的记忆功能;三种浓度的TMN1324中,12mg/kgTMN1324作用时对记忆功能损伤恢复效果最佳
      【解析】
      【分析】交感神经:兴奋时,腹腔内脏及末梢血管收缩,心跳加快加强;支气管平滑肌扩张;胃肠运动和胃分泌受到抑制;新陈代谢亢进;瞳孔散大等
      副交感神经:兴奋时,心跳减慢减弱;支气管平滑肌收缩;胃肠运动加强促进消化液的分泌;瞳孔缩小等。下丘脑体温调节中枢,大脑皮层是最高级中枢,下丘脑受到大脑皮层的调控。抗利尿激素的作用是促进肾小管和集合管对水分的重吸收。
      【小问1详解】
      交感神经可促使机体适应环境的急骤变化。因此,在极端寒冷的环境条件下,正常小鼠交感神经会兴奋,继而通过传入神经将信号迅速传导至大脑皮层产生冷觉,机体所有的感觉都是在大脑皮层产生的。
      【小问2详解】
      为了减少热量的散失,皮肤会出现毛细血管收缩、血流量减少、汗腺分泌减少等生理反应。此外,位于下丘脑的体温调节中枢会促使甲状腺激素、肾上腺素的释放。这些激素作用于全身细胞,促进细胞代谢,增加产热量,以维持体温恒定。这是机体对寒冷环境的一种适应性反应,也是保持体温恒定的重要机制。
      【小问3详解】
      实验设计中应该遵循对照原则和等量原则,对照组应在相同位置进行注射等体积的生理盐水处理,第2组~第5组所用的脑出血脑损伤模型小鼠(C57),对3~5组模型小鼠(C57)给予3种不同剂量(4、12、36mg/kg)的TMN1324(GPR39激活剂)灌胃处理,对2组模型小鼠(C57+NS组)进行灌胃等量生理盐水处理。监测小鼠的记忆功能,根据图示可以看出脑出血的记忆率会下降,即脑出血会损伤小鼠记忆功能,TMN1324激活GPR39后记忆率有所上升,能改善脑出血小鼠的记忆功能;三种浓度的TMN1324中,12mg/kgTMN1324对记忆功能损伤恢复效果最好。
      19. 赵州雪花梨是河北省赵县的著名特产,具有2000多年的栽培历史。为提升雪花梨产量和质量,研究人员对面积相近的甲、乙两个雪花梨果园进行研究,果园甲使用化肥,林下几乎没有植被,雪花梨产量高;果园乙不使用化肥,林下植被丰富,雪花梨产量低。研究者调查了这两个果园中的昆虫种类、个体数量及其中害虫、天敌的比例,结果见下表。
      请回答下列问题:
      (1)梨黄粉蚜是果园里常见的昆虫,调查其种群密度时常用的方法是_____。与果园甲相比,果园乙的昆虫物种丰富度较高的原因是_______。
      (2)梨黄粉蚜是梨树害虫,瓢虫捕食梨黄粉蚜等梨树害虫后,被捕食的梨黄粉蚜体内有机物中的能量去向是_______。研究人员发现,梨黄粉蚜和瓢虫的生物总能量基本相同,从能量流动规律角度分析,其原因是________。
      (3)碳在果园生物群落中主要以_______的形式传递,碳循环具有全球性的主要原因是_______。
      (4)在提升雪花梨产量和品质时,需考虑梨树的环境容纳量等因素,这样做的目的是________。
      【答案】(1) ①. 样方法 ②. 果园乙没有使用化肥,丰富的林下植被为很多昆虫提供了食物和栖息空间
      (2) ①. 被瓢虫同化和流向分解者 ②. 能量随着营养级的递增而逐渐降低,但瓢虫不限于捕食梨黄粉蚜,梨黄粉蚜也可能不限于被瓢虫捕食
      (3) ①. 含碳有机物 ②. 碳在生物群落和无机环境之间的循环主要以CO2的形式进行,大气中的CO2能够随着大气环流在全球范围内流动
      (4)维持生态系统的稳定性,保持农产品的持续高产
      【解析】
      【分析】1、群落垂直结构:在垂直方向上,大多数群落具有明显的分层现象;植物主要受阳光的影响,动物主要受食物和栖息空间的影响。
      2、群落水平结构:由于地形的变化、土壤湿度和盐碱的差异、光照强度的不同等因素,不同地段往往分布着不同的种群,同一地段上种群密度也有差异。
      【小问1详解】
      梨黄粉蚜活动能力弱,活动范围小,所以采用样方法调查种群密度。由题干信息可知,果园乙没有使用化肥,林下植被丰富,可以为很多昆虫提供了食物和栖息空间,所以昆虫物种丰富度和数量都较高。
      【小问2详解】
      瓢虫捕食梨黄粉蚜等梨树害虫后,被捕食梨黄粉蚜体内的有机物一部分被瓢虫同化,未被同化部分的能量以遗体残骸或者粪便形式流向分解者。能量流动具有逐级递减的特点,该特点是统计相邻营养级所有生物同化能量相比较获得的结果。瓢虫不限于捕食梨黄粉蚜,梨黄粉蚜也可能不限于被瓢虫捕食,因此导致梨黄粉蚜和瓢虫的生物总能量基本相同。
      【小问3详解】
      碳在无机环境中主要以CO2和碳酸盐形式存在,碳在生物群落的各类生物体中以含碳有机物的形式存在,并通过食物链在生物群落中传递;碳在生物群落和无机环境之间的循环主要以CO2的形式进行,大气中的CO2能够随着大气环流在全球范围内流动,所以具有全球性。
      【小问4详解】
      梨树种植过密,超过环境容纳量会导致梨树之间争夺阳光、水、无机盐等环境资源的竞争加大,从而破坏生态系统的稳定性,导致农产品质量和产量下降。为了维持生态系统的稳定性和保持农产品的持续高产,需要考虑环境容纳量等因素。
      20. 某种仓鼠毛色受常染色体上独立遗传的两对等位基因(D/d和E/e)控制。当基因D和E同时存在时,毛色为黑色;无基因D、E则毛色为白色;只存在基因D时毛色为灰色,此外,基因d和E存在于同一配子中会导致该配子不育。某亲本黑色仓鼠与灰色仓鼠杂交,F1中出现灰色、黑色及白色三种毛色不同的仓鼠。完成下列问题:
      (1)根据题干信息,亲本黑色仓鼠的基因型为______,其可产生_____种可育配子,F1中共有_______种基因型,其中白色仓鼠的基因型为_______。
      (2)不考虑互换和突变,若让F1中黑色仓鼠随机交配,则所得后代中白色仓鼠的概率为______。若让F1黑色仓鼠测交,则所得后代的表型及比例为_______。
      (3)科学家偶然在上述仓鼠群体中发现了一种毛色为黄色的仓鼠,进一步研究发现黄色仓鼠是基因D/d突变所致(E/e基因对黄色毛色没有影响),科学家选择了若干只黄色仓鼠和纯合白色仓鼠的相关基因进行电泳,电泳结果如图所示(其中1~4号为黄色仓鼠,5~8号为白色仓鼠)。
      根据实验结果可知,条带_______为突变基因,黄色相对于白色为_______(填“显性”或“隐性”)性状,判断理由是________。
      【答案】(1) ①. DdEe ②. 3 ③. 5 ④. ddee
      (2) ①. 1/49 ②. 黑色:灰色:白色=3:3:1
      (3) ①. ② ②. 显性 ③. 1~4号为黄色仓鼠,5~8号为白色仓鼠,说明条带①为d基因,条带②为突变基因,且1~4号为杂合子,表现为黄色,所以黄色相对于白色是显性突变
      【解析】
      【分析】题目涉及仓鼠毛色的遗传规律,由常染色体上独立遗传的两对等位基因(D/d和E/e)控制。需结合条件分析,当基因D和E同时存在时,毛色为黑色,D_E_为黑色;无基因D、E则毛色为白色,ddee为白色;只存在基因D时毛色为灰色,D_ee为灰色。
      【小问1详解】
      根据题意可知,D_E_为黑色,ddee为白色,D_ee为灰色,亲本黑色仓鼠与灰色仓鼠杂交,F1中出现灰色(D_ee)、黑色(D_E_)及白色(dd__)仓鼠,则亲本黑色仓鼠基因型为DdEe,灰色仓鼠基因型为Ddee。DdEe产生的配子为DE、De、dE、de,由于当基因d和E存在于同一配子中时会导致该配子不育,故DdEe产生的可育配子为DE、De、de,共3种。Ddee产生的配子为De、de,形成子代的基因型为DDEe、DDee、Ddee、DdEe、ddee,共5种,其中白色仓鼠的基因型为ddee。
      【小问2详解】
      F1中黑色仓鼠的基因型及比例为DDEe:DdEe=1:1,产生的配子为DE:De:de:dE=(1/2×1/2+1/2×1/4):(1/2×1/2+1/2×1/4):(1/2×1/4):(1/2×1/4)=3:3:1:1,由于当基因d和E存在于同一配子中时会导致该配子不育,故F1中黑色仓鼠产生可育配子的种类及比例为DE:De:de=3:3:1。若让F1中黑色仓鼠随机交配,则所得后代中白色仓鼠占1/7×1/7=1/49;若让F1黑色仓鼠测交,则所得后代的基因型及比例为DdEe:Ddee:ddee=3:3:1,其表型及比例为黑色:灰色:白色=3:3:1。
      【小问3详解】
      根据题干信息,黄色仓鼠出现的原因是基因D/d突变所致(E/e基因对黄色毛色没有影响),白色仓鼠含有基因d,1~4号为黄色仓鼠,5~8号为白色仓鼠,说明条带①为d基因,条带②为突变基因,且1~4号为杂合子,表现为黄色,所以黄色相对于白色是显性突变。
      21. 北京大学贾桂芳课题组、美国芝加哥大学何川课题组、贵州大学宋宝安课题组将水稻转入肥胖基因(FTO基因),单株产量提高了三倍。科研人员构建含肥胖基因的重组质粒,主要技术流程如图所示。图中HindⅢ、BamHI、PstI、XhI和EcRI表示限制酶,NptⅡ为卡那霉素抗性基因。请回答下列问题:
      (1)获取FTO基因时,需要先从细胞中提取_______,再通过逆转录过程获得cDNA,进而通过PCR扩增FTO基因;引物的作用是________。
      (2)PCR的产物可通过电泳鉴定,如果待测FTO基因片段的泳道出现杂带,原因可能是复性时温度偏_______(填“高”或“低”),导致________。
      (3)构建重组质粒时,先将Bt基因替换为FTO基因。扩增FTO基因前,要在两种引物的5'端加入图示限制酶_________的识别序列。过程②构建重组质粒选用的酶是_________。
      (4)常用________法将FTO基因导入水稻细胞,转化后的细胞在培养基上培养。配制培养基时,除了营养物质和激素外,还需要的物质是_______。
      【答案】(1) ①. mRNA##总RNA ②. 使DNA聚合酶从引物的3'端开始连接脱氧核苷酸
      (2) ①. 低 ②. 引物与DNA模板非特异性结合增多,引物脱靶率较高,非特异性扩增产物增多
      (3) ①. PstⅠ、XhⅠ ②. BamHⅠ、EcRⅠ和DNA连接酶##HindⅢ、EcRⅠ和DNA连接酶
      (4) ①. 花粉管通道##农杆菌转化 ②. 卡那霉素
      【解析】
      【分析】基因工程技术的基本步骤:(1)目的基因的获取:方法有从基因文库中获取、利用PCR技术扩增和人工合成;(2)基因表达载体的构建:是基因工程的核心步骤,基因表达载体包括目的基因、启动子、终止子和标记基因等;(3)将目的基因导入受体细胞:根据受体细胞不同,导入的方法也不一样。将目的基因导入植物细胞的方法有农杆菌转化法、基因枪法和花粉管通道法;将目的基因导入动物细胞最有效的方法是显微注射法;将目的基因导入微生物细胞的方法是感受态细胞法;(4)目的基因的检测与鉴定:分子水平上的检测:①检测转基因生物染色体的DNA是否插入目的基因:DNA分子杂交技术;②检测目的基因是否转录出了mRNA:分子杂交技术;③检测目的基因是否翻译成蛋白质:抗原-抗体杂交技术;个体水平上的鉴定:抗虫鉴定、抗病鉴定、活性鉴定等。
      【小问1详解】
      获得目的基因的方法有逆转录法,因此需要先从细胞中提取mRNA,再通过逆转录过程获得cDNA。引物的作用是使DNA聚合酶从引物的3'端开始连接脱氧核苷酸。
      【小问2详解】
      复性时温度偏低,引物与DNA模板非特异性结合增多,引物脱靶率较高,非特异性扩增产物增多,即扩增了一些非目的基因,电泳时泳道内可能会出现杂带。
      【小问3详解】
      由图可知,构建过程中需要将Bt基因切除,重新将FTO基因连接到原Bt基因的位置,因此需要限制酶PstⅠ和XhⅠ,再将“启动子—FTO基因—终止子”连接到含NptⅡ基因的质粒上时,需要限制BamHⅠ、EcRⅠ和DNA连接酶,或HindⅢ、EcRⅠ和DNA连接酶连接上述片段。
      【小问4详解】
      用花粉管通道法(或农杆菌转化法)将目的基因转入植物细胞。成功导入FTO基因的水稻细胞含有卡那霉素抗性基因,所以配制培养基时,除了营养物质和激素外,还需要卡那霉素筛选成功导入目的基因的细胞。
      检测项目
      检测结果
      正常参考值
      抗利尿激素
      12.9pml/L
      23~7.4
      醛固酮
      22ng/L
      59.5~173.9(卧位)
      血浆渗透压
      230mOsm/L
      290~310
      血钠
      110mml/L
      140~160
      尿液渗透压
      450mOsm/L
      100~300
      果园
      种类(种)
      昆虫总数(只)
      梨黄粉蚜(%)
      瓢虫(%)

      416
      92456
      25.76
      12.22

      458
      93312
      30.28
      18.14
      检测项目
      检测结果
      正常参考值
      抗利尿激素
      12.9pml/L
      2.3~7.4
      醛固酮
      22ng/L
      59.5~173.9(卧位)
      血浆渗透压
      230mOsm/L
      290~310
      血钠
      110mml/L
      140~160
      尿液渗透压
      450mOsm/L
      100~300
      果园
      种类(种)
      昆虫总数(只)
      梨黄粉蚜(%)
      瓢虫(%)

      416
      92456
      25.76
      12.22

      458
      93312
      30.28
      18.14

      相关试卷 更多

      资料下载及使用帮助
      版权申诉
      • 1.电子资料成功下载后不支持退换,如发现资料有内容错误问题请联系客服,如若属实,我们会补偿您的损失
      • 2.压缩包下载后请先用软件解压,再使用对应软件打开;软件版本较低时请及时更新
      • 3.资料下载成功后可在60天以内免费重复下载
      版权申诉
      若您为此资料的原创作者,认为该资料内容侵犯了您的知识产权,请扫码添加我们的相关工作人员,我们尽可能的保护您的合法权益。
      入驻教习网,可获得资源免费推广曝光,还可获得多重现金奖励,申请 精品资源制作, 工作室入驻。
      版权申诉二维码
      欢迎来到教习网
      • 900万优选资源,让备课更轻松
      • 600万优选试题,支持自由组卷
      • 高质量可编辑,日均更新2000+
      • 百万教师选择,专业更值得信赖
      微信扫码注册
      手机号注册
      手机号码

      手机号格式错误

      手机验证码 获取验证码 获取验证码

      手机验证码已经成功发送,5分钟内有效

      设置密码

      6-20个字符,数字、字母或符号

      注册即视为同意教习网「注册协议」「隐私条款」
      QQ注册
      手机号注册
      微信注册

      注册成功

      返回
      顶部
      学业水平 高考一轮 高考二轮 高考真题 精选专题 初中月考 教师福利
      添加客服微信 获取1对1服务
      微信扫描添加客服
      Baidu
      map