若您为此资料的原创作者,认为该资料内容侵犯了您的知识产权,请扫码添加我们的相关工作人员,我们尽可能的保护您的合法权益。

1/12

2/12

3/12
还剩9页未读, 继续阅读
贵州省黔西南布依族苗族自治州册亨县第一高级中学2024-2025学年高二下学期期中考试历史试题(含解析)
展开相关试卷 更多
资料下载及使用帮助
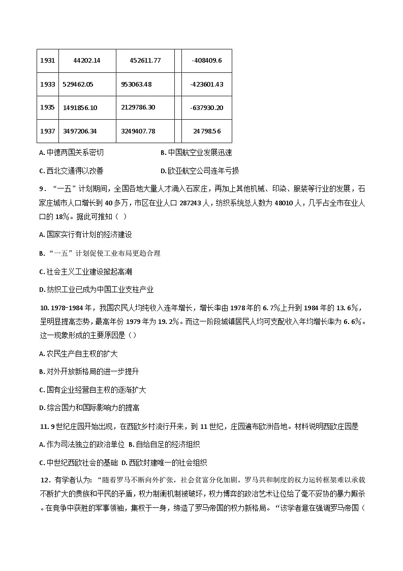
版权申诉
- 1.电子资料成功下载后不支持退换,如发现资料有内容错误问题请联系客服,如若属实,我们会补偿您的损失
- 2.压缩包下载后请先用软件解压,再使用对应软件打开;软件版本较低时请及时更新
- 3.资料下载成功后可在60天以内免费重复下载
版权申诉
免费领取教师福利 
.png)




